Load Cell Op Amp . Here's the reference circuit for amplifying the signal from a load cell with precision opamps as per the max44248 datasheet. The gain is determined by r2/r r needs to be atleast 50k ohms as the output. The circuits discussed herein are illustrative of the versatility of the integrated operational amplifier and provide a guide to a number of useful. This hookup guide will show. A diff amp is used to amplify the difference of the plus and minus voltage output from the load cell. The hx711 load cell amplifier is used to get measurable data out from a load cell and strain gauge. What is a load cell amplifier and how it works? This application note is a guide for op amps. Load cell amplifiers (aka loadcell amplifier) provide regulated excitation voltage to the strain gage circuit and convert the mv/v output. Can this opamp circuitry be explained. However, i can't figure out the schematic and. I found this video that shows how to wire everything up.
from tjlijing.en.made-in-china.com
The hx711 load cell amplifier is used to get measurable data out from a load cell and strain gauge. This application note is a guide for op amps. However, i can't figure out the schematic and. The circuits discussed herein are illustrative of the versatility of the integrated operational amplifier and provide a guide to a number of useful. I found this video that shows how to wire everything up. What is a load cell amplifier and how it works? This hookup guide will show. Can this opamp circuitry be explained. Load cell amplifiers (aka loadcell amplifier) provide regulated excitation voltage to the strain gage circuit and convert the mv/v output. Here's the reference circuit for amplifying the signal from a load cell with precision opamps as per the max44248 datasheet.
Wd2008 Analog Output Weighing Amplifier Transmitter Digital Load Cell
Load Cell Op Amp What is a load cell amplifier and how it works? The hx711 load cell amplifier is used to get measurable data out from a load cell and strain gauge. Load cell amplifiers (aka loadcell amplifier) provide regulated excitation voltage to the strain gage circuit and convert the mv/v output. This application note is a guide for op amps. I found this video that shows how to wire everything up. However, i can't figure out the schematic and. Here's the reference circuit for amplifying the signal from a load cell with precision opamps as per the max44248 datasheet. The gain is determined by r2/r r needs to be atleast 50k ohms as the output. The circuits discussed herein are illustrative of the versatility of the integrated operational amplifier and provide a guide to a number of useful. A diff amp is used to amplify the difference of the plus and minus voltage output from the load cell. What is a load cell amplifier and how it works? Can this opamp circuitry be explained. This hookup guide will show.
From www.youtube.com
Load Cell Basics What Is a Load Cell? YouTube Load Cell Op Amp This application note is a guide for op amps. This hookup guide will show. The hx711 load cell amplifier is used to get measurable data out from a load cell and strain gauge. A diff amp is used to amplify the difference of the plus and minus voltage output from the load cell. Can this opamp circuitry be explained. The. Load Cell Op Amp.
From www.youtube.com
Designing a 3 wire load cell amplifier with variable gain and offset Load Cell Op Amp Can this opamp circuitry be explained. This application note is a guide for op amps. A diff amp is used to amplify the difference of the plus and minus voltage output from the load cell. The hx711 load cell amplifier is used to get measurable data out from a load cell and strain gauge. Load cell amplifiers (aka loadcell amplifier). Load Cell Op Amp.
From www.aerial.net
HX711 Load Cell Amplifier 24Bit Load Cell Op Amp However, i can't figure out the schematic and. The hx711 load cell amplifier is used to get measurable data out from a load cell and strain gauge. A diff amp is used to amplify the difference of the plus and minus voltage output from the load cell. This hookup guide will show. This application note is a guide for op. Load Cell Op Amp.
From www.edn.com
Techniques to enhance op amp signal integrity in lowlevel sensor Load Cell Op Amp This application note is a guide for op amps. The gain is determined by r2/r r needs to be atleast 50k ohms as the output. I found this video that shows how to wire everything up. The circuits discussed herein are illustrative of the versatility of the integrated operational amplifier and provide a guide to a number of useful. The. Load Cell Op Amp.
From electronics.stackexchange.com
Load cell and amplifier Electrical Engineering Stack Exchange Load Cell Op Amp The hx711 load cell amplifier is used to get measurable data out from a load cell and strain gauge. A diff amp is used to amplify the difference of the plus and minus voltage output from the load cell. Load cell amplifiers (aka loadcell amplifier) provide regulated excitation voltage to the strain gage circuit and convert the mv/v output. The. Load Cell Op Amp.
From shineelectronics.org
Load cell Amplifier Shine Electronics Store Load Cell Op Amp I found this video that shows how to wire everything up. Can this opamp circuitry be explained. A diff amp is used to amplify the difference of the plus and minus voltage output from the load cell. The gain is determined by r2/r r needs to be atleast 50k ohms as the output. However, i can't figure out the schematic. Load Cell Op Amp.
From www.exportersindia.com
Load Cell Amplifier, Transmitter at Best Price in Ahmedabad Samyak Load Cell Op Amp Can this opamp circuitry be explained. The gain is determined by r2/r r needs to be atleast 50k ohms as the output. The hx711 load cell amplifier is used to get measurable data out from a load cell and strain gauge. I found this video that shows how to wire everything up. However, i can't figure out the schematic and.. Load Cell Op Amp.
From www.aliexpress.com
JYS60JYS85DC1826vCurrentLoadCellLoadCellAmplifierWeight Load Cell Op Amp This hookup guide will show. I found this video that shows how to wire everything up. A diff amp is used to amplify the difference of the plus and minus voltage output from the load cell. Load cell amplifiers (aka loadcell amplifier) provide regulated excitation voltage to the strain gage circuit and convert the mv/v output. What is a load. Load Cell Op Amp.
From solveforum.com
Problem encountered while amplifying load cell signal with LM358 Load Cell Op Amp However, i can't figure out the schematic and. Here's the reference circuit for amplifying the signal from a load cell with precision opamps as per the max44248 datasheet. Can this opamp circuitry be explained. A diff amp is used to amplify the difference of the plus and minus voltage output from the load cell. The circuits discussed herein are illustrative. Load Cell Op Amp.
From www.optimusdigital.ro
HX711 Instrumentation Module Load Cell Op Amp I found this video that shows how to wire everything up. This application note is a guide for op amps. The circuits discussed herein are illustrative of the versatility of the integrated operational amplifier and provide a guide to a number of useful. A diff amp is used to amplify the difference of the plus and minus voltage output from. Load Cell Op Amp.
From electronics.stackexchange.com
operational amplifier Load cell amplification circuit operation Load Cell Op Amp Load cell amplifiers (aka loadcell amplifier) provide regulated excitation voltage to the strain gage circuit and convert the mv/v output. I found this video that shows how to wire everything up. This hookup guide will show. Can this opamp circuitry be explained. The hx711 load cell amplifier is used to get measurable data out from a load cell and strain. Load Cell Op Amp.
From www.remorques-accessoires.com
New 505000KG C HighP Load Cell S W S S Type £5.64 remorques Load Cell Op Amp This application note is a guide for op amps. A diff amp is used to amplify the difference of the plus and minus voltage output from the load cell. The hx711 load cell amplifier is used to get measurable data out from a load cell and strain gauge. However, i can't figure out the schematic and. What is a load. Load Cell Op Amp.
From e2e.ti.com
Load Cell 010V Transmitter Amplifiers forum Amplifiers TI E2E Load Cell Op Amp Here's the reference circuit for amplifying the signal from a load cell with precision opamps as per the max44248 datasheet. However, i can't figure out the schematic and. Load cell amplifiers (aka loadcell amplifier) provide regulated excitation voltage to the strain gage circuit and convert the mv/v output. A diff amp is used to amplify the difference of the plus. Load Cell Op Amp.
From www.alibaba.com
Taidacent 420ma 010v Linear Weight Transmitter Board Strain Gauge Load Cell Op Amp I found this video that shows how to wire everything up. What is a load cell amplifier and how it works? The gain is determined by r2/r r needs to be atleast 50k ohms as the output. Here's the reference circuit for amplifying the signal from a load cell with precision opamps as per the max44248 datasheet. The circuits discussed. Load Cell Op Amp.
From electronics.stackexchange.com
sensor using AD620 with load cell Electrical Engineering Stack Exchange Load Cell Op Amp The hx711 load cell amplifier is used to get measurable data out from a load cell and strain gauge. Here's the reference circuit for amplifying the signal from a load cell with precision opamps as per the max44248 datasheet. What is a load cell amplifier and how it works? Load cell amplifiers (aka loadcell amplifier) provide regulated excitation voltage to. Load Cell Op Amp.
From fares-pcb.com
Load Cell Module (HX711) Fares PCB Load Cell Op Amp I found this video that shows how to wire everything up. Load cell amplifiers (aka loadcell amplifier) provide regulated excitation voltage to the strain gage circuit and convert the mv/v output. However, i can't figure out the schematic and. Here's the reference circuit for amplifying the signal from a load cell with precision opamps as per the max44248 datasheet. The. Load Cell Op Amp.
From www.planetanalog.com
Improve EMI rejection with a simple frontend amplifier Analog Load Cell Op Amp Here's the reference circuit for amplifying the signal from a load cell with precision opamps as per the max44248 datasheet. I found this video that shows how to wire everything up. A diff amp is used to amplify the difference of the plus and minus voltage output from the load cell. The hx711 load cell amplifier is used to get. Load Cell Op Amp.
From www.autobotic.com.my
SparkFun Load Cell Amplifier HX711 Load Cell Op Amp What is a load cell amplifier and how it works? A diff amp is used to amplify the difference of the plus and minus voltage output from the load cell. However, i can't figure out the schematic and. The circuits discussed herein are illustrative of the versatility of the integrated operational amplifier and provide a guide to a number of. Load Cell Op Amp.
From tjlijing.en.made-in-china.com
Wd2008 Analog Output Weighing Amplifier Transmitter Digital Load Cell Load Cell Op Amp I found this video that shows how to wire everything up. Load cell amplifiers (aka loadcell amplifier) provide regulated excitation voltage to the strain gage circuit and convert the mv/v output. Can this opamp circuitry be explained. The circuits discussed herein are illustrative of the versatility of the integrated operational amplifier and provide a guide to a number of useful.. Load Cell Op Amp.
From www.edaboard.com
Help Needed with Load Cell Project and Op Amp gain configuration OP07 Load Cell Op Amp The hx711 load cell amplifier is used to get measurable data out from a load cell and strain gauge. This application note is a guide for op amps. The gain is determined by r2/r r needs to be atleast 50k ohms as the output. Can this opamp circuitry be explained. Here's the reference circuit for amplifying the signal from a. Load Cell Op Amp.
From electronics.stackexchange.com
op amp Noninverting amp Gain Electrical Engineering Stack Exchange Load Cell Op Amp The hx711 load cell amplifier is used to get measurable data out from a load cell and strain gauge. A diff amp is used to amplify the difference of the plus and minus voltage output from the load cell. This application note is a guide for op amps. Here's the reference circuit for amplifying the signal from a load cell. Load Cell Op Amp.
From www.youtube.com
V to I converter opamp Voltage to current converter( With floating Load Cell Op Amp Load cell amplifiers (aka loadcell amplifier) provide regulated excitation voltage to the strain gage circuit and convert the mv/v output. What is a load cell amplifier and how it works? The hx711 load cell amplifier is used to get measurable data out from a load cell and strain gauge. A diff amp is used to amplify the difference of the. Load Cell Op Amp.
From www.tradeindia.com
Rc3 Compression Load Cell at 16500.00 INR in New Delhi Stark Embsys Load Cell Op Amp The gain is determined by r2/r r needs to be atleast 50k ohms as the output. I found this video that shows how to wire everything up. The circuits discussed herein are illustrative of the versatility of the integrated operational amplifier and provide a guide to a number of useful. However, i can't figure out the schematic and. A diff. Load Cell Op Amp.
From electronics.stackexchange.com
operational amplifier op amp current source oscillating Electrical Load Cell Op Amp This application note is a guide for op amps. A diff amp is used to amplify the difference of the plus and minus voltage output from the load cell. The gain is determined by r2/r r needs to be atleast 50k ohms as the output. The hx711 load cell amplifier is used to get measurable data out from a load. Load Cell Op Amp.
From www.optimusdigital.ro
SparkFun Load Cell Amplifier HX711 Load Cell Op Amp Load cell amplifiers (aka loadcell amplifier) provide regulated excitation voltage to the strain gage circuit and convert the mv/v output. A diff amp is used to amplify the difference of the plus and minus voltage output from the load cell. Here's the reference circuit for amplifying the signal from a load cell with precision opamps as per the max44248 datasheet.. Load Cell Op Amp.
From www.sparkfun.com
SparkFun Load Cell Amplifier HX711 SEN13879 SparkFun Electronics Load Cell Op Amp Here's the reference circuit for amplifying the signal from a load cell with precision opamps as per the max44248 datasheet. A diff amp is used to amplify the difference of the plus and minus voltage output from the load cell. Can this opamp circuitry be explained. Load cell amplifiers (aka loadcell amplifier) provide regulated excitation voltage to the strain gage. Load Cell Op Amp.
From e2e.ti.com
[Resolved] Load Cell with INA122P Full Range issue Amplifiers forum Load Cell Op Amp The circuits discussed herein are illustrative of the versatility of the integrated operational amplifier and provide a guide to a number of useful. The hx711 load cell amplifier is used to get measurable data out from a load cell and strain gauge. The gain is determined by r2/r r needs to be atleast 50k ohms as the output. This hookup. Load Cell Op Amp.
From tacunasystems.com
All About Load Cell Amplifiers & Signal Conditioners Tacuna Systems Load Cell Op Amp What is a load cell amplifier and how it works? This application note is a guide for op amps. I found this video that shows how to wire everything up. Can this opamp circuitry be explained. Load cell amplifiers (aka loadcell amplifier) provide regulated excitation voltage to the strain gage circuit and convert the mv/v output. The gain is determined. Load Cell Op Amp.
From www.edaboard.com
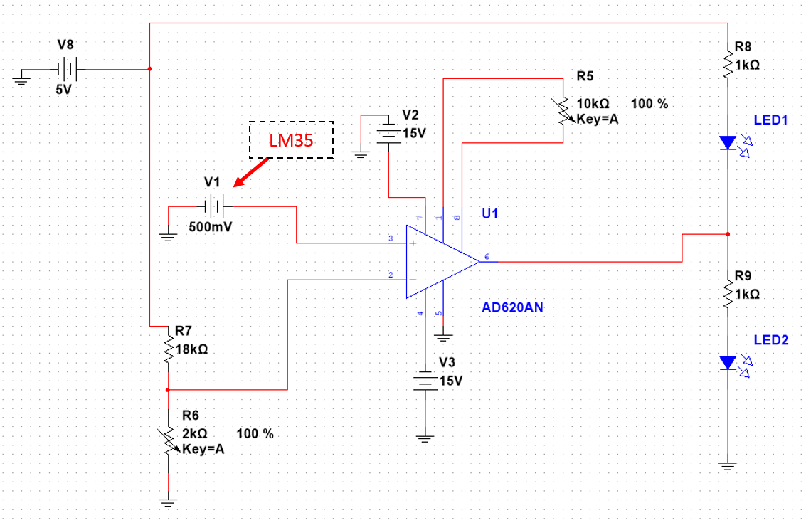
Need help & guidance for AD620 Applications for LM35/Load Cell/Light Load Cell Op Amp The gain is determined by r2/r r needs to be atleast 50k ohms as the output. However, i can't figure out the schematic and. The circuits discussed herein are illustrative of the versatility of the integrated operational amplifier and provide a guide to a number of useful. Here's the reference circuit for amplifying the signal from a load cell with. Load Cell Op Amp.
From electronics.stackexchange.com
operational amplifier Why is load resistance neglected for an ideal Load Cell Op Amp Load cell amplifiers (aka loadcell amplifier) provide regulated excitation voltage to the strain gage circuit and convert the mv/v output. The gain is determined by r2/r r needs to be atleast 50k ohms as the output. The circuits discussed herein are illustrative of the versatility of the integrated operational amplifier and provide a guide to a number of useful. However,. Load Cell Op Amp.
From learn.sparkfun.com
Load Cell Amplifier HX711 Breakout Hookup Guide SparkFun Learn Load Cell Op Amp The gain is determined by r2/r r needs to be atleast 50k ohms as the output. This hookup guide will show. Load cell amplifiers (aka loadcell amplifier) provide regulated excitation voltage to the strain gage circuit and convert the mv/v output. I found this video that shows how to wire everything up. The circuits discussed herein are illustrative of the. Load Cell Op Amp.
From store.matgyver.my
05kg Load Cell + HX711 Load Cell Amplifier MatGyver DIY & Hobby Load Cell Op Amp I found this video that shows how to wire everything up. This application note is a guide for op amps. This hookup guide will show. The gain is determined by r2/r r needs to be atleast 50k ohms as the output. Here's the reference circuit for amplifying the signal from a load cell with precision opamps as per the max44248. Load Cell Op Amp.
From datum-electronics.com
Unipolar / Bipolar Load Cell Amplifiers 010V 420mA mv/V Datum Load Cell Op Amp The circuits discussed herein are illustrative of the versatility of the integrated operational amplifier and provide a guide to a number of useful. Can this opamp circuitry be explained. This hookup guide will show. This application note is a guide for op amps. However, i can't figure out the schematic and. Here's the reference circuit for amplifying the signal from. Load Cell Op Amp.
From electronics.stackexchange.com
wheatstone bridge Configuration of load cell on digital scaling Load Cell Op Amp The hx711 load cell amplifier is used to get measurable data out from a load cell and strain gauge. The circuits discussed herein are illustrative of the versatility of the integrated operational amplifier and provide a guide to a number of useful. What is a load cell amplifier and how it works? Can this opamp circuitry be explained. I found. Load Cell Op Amp.
From www.youtube.com
4input load cell amplifier 05V 010V 420mA load cell signal trimming Load Cell Op Amp Here's the reference circuit for amplifying the signal from a load cell with precision opamps as per the max44248 datasheet. However, i can't figure out the schematic and. This application note is a guide for op amps. This hookup guide will show. The gain is determined by r2/r r needs to be atleast 50k ohms as the output. Can this. Load Cell Op Amp.