Vitamin B12 And Folic Acid Interaction . the issue of whether folic acid supplements can exacerbate vitamin b12 deficiency reemerged in the 1990s with. the relationship between ms and vitamin b complex supplementation, specifically folic acid and vitamin b12,. But when taken together, these b vitamins may interact with each other. to test the hypothesis that the high folate status achievable in the era of mandatory folic acid fortification affects. both folic acid and vitamin b12 are essential for health. vitamin b12 and folic acid (fa) deficiencies present with symptoms like anemia and birth defects, but the.
from www.researchgate.net
both folic acid and vitamin b12 are essential for health. the issue of whether folic acid supplements can exacerbate vitamin b12 deficiency reemerged in the 1990s with. But when taken together, these b vitamins may interact with each other. vitamin b12 and folic acid (fa) deficiencies present with symptoms like anemia and birth defects, but the. to test the hypothesis that the high folate status achievable in the era of mandatory folic acid fortification affects. the relationship between ms and vitamin b complex supplementation, specifically folic acid and vitamin b12,.
Schematic of the folic acid metabolic cycle. Dietary folate (vitamin
Vitamin B12 And Folic Acid Interaction the issue of whether folic acid supplements can exacerbate vitamin b12 deficiency reemerged in the 1990s with. the relationship between ms and vitamin b complex supplementation, specifically folic acid and vitamin b12,. vitamin b12 and folic acid (fa) deficiencies present with symptoms like anemia and birth defects, but the. But when taken together, these b vitamins may interact with each other. both folic acid and vitamin b12 are essential for health. the issue of whether folic acid supplements can exacerbate vitamin b12 deficiency reemerged in the 1990s with. to test the hypothesis that the high folate status achievable in the era of mandatory folic acid fortification affects.
From lpi.oregonstate.edu
Vitamin B12 Linus Pauling Institute Oregon State University Vitamin B12 And Folic Acid Interaction both folic acid and vitamin b12 are essential for health. the relationship between ms and vitamin b complex supplementation, specifically folic acid and vitamin b12,. vitamin b12 and folic acid (fa) deficiencies present with symptoms like anemia and birth defects, but the. the issue of whether folic acid supplements can exacerbate vitamin b12 deficiency reemerged in. Vitamin B12 And Folic Acid Interaction.
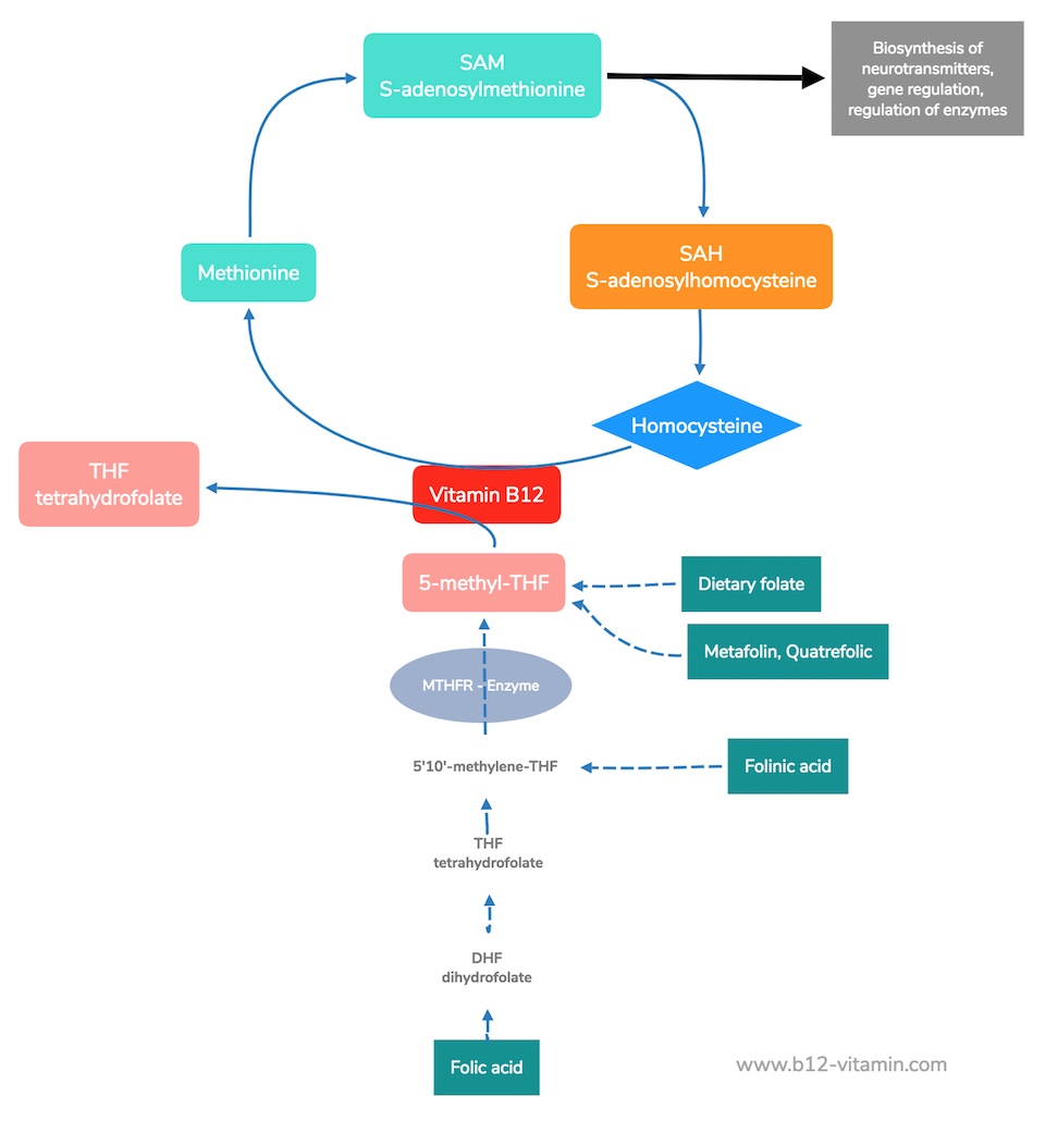
From www.b12-vitamin.com
Vitamin B12 and Folic Acid Vitamin B12 And Folic Acid Interaction the relationship between ms and vitamin b complex supplementation, specifically folic acid and vitamin b12,. But when taken together, these b vitamins may interact with each other. vitamin b12 and folic acid (fa) deficiencies present with symptoms like anemia and birth defects, but the. to test the hypothesis that the high folate status achievable in the era. Vitamin B12 And Folic Acid Interaction.
From www.researchgate.net
Role of vitamin B 12 in homocysteine metabolic pathway. Download Vitamin B12 And Folic Acid Interaction both folic acid and vitamin b12 are essential for health. the relationship between ms and vitamin b complex supplementation, specifically folic acid and vitamin b12,. the issue of whether folic acid supplements can exacerbate vitamin b12 deficiency reemerged in the 1990s with. But when taken together, these b vitamins may interact with each other. vitamin b12. Vitamin B12 And Folic Acid Interaction.
From ubicaciondepersonas.cdmx.gob.mx
Folic Acid And Vitamin B12 ubicaciondepersonas.cdmx.gob.mx Vitamin B12 And Folic Acid Interaction the relationship between ms and vitamin b complex supplementation, specifically folic acid and vitamin b12,. to test the hypothesis that the high folate status achievable in the era of mandatory folic acid fortification affects. vitamin b12 and folic acid (fa) deficiencies present with symptoms like anemia and birth defects, but the. But when taken together, these b. Vitamin B12 And Folic Acid Interaction.
From middletonpharma.co.uk
Folic Acid & Vitamin B12 Middleton Pharma Vitamin B12 And Folic Acid Interaction both folic acid and vitamin b12 are essential for health. the relationship between ms and vitamin b complex supplementation, specifically folic acid and vitamin b12,. vitamin b12 and folic acid (fa) deficiencies present with symptoms like anemia and birth defects, but the. But when taken together, these b vitamins may interact with each other. the issue. Vitamin B12 And Folic Acid Interaction.
From www.researchgate.net
OneCarbon Cycle Interactions of folic acid, vitamin B12 and DHA. THF Vitamin B12 And Folic Acid Interaction the relationship between ms and vitamin b complex supplementation, specifically folic acid and vitamin b12,. the issue of whether folic acid supplements can exacerbate vitamin b12 deficiency reemerged in the 1990s with. to test the hypothesis that the high folate status achievable in the era of mandatory folic acid fortification affects. both folic acid and vitamin. Vitamin B12 And Folic Acid Interaction.
From ubicaciondepersonas.cdmx.gob.mx
Folic Acid And Vitamin B12 ubicaciondepersonas.cdmx.gob.mx Vitamin B12 And Folic Acid Interaction both folic acid and vitamin b12 are essential for health. vitamin b12 and folic acid (fa) deficiencies present with symptoms like anemia and birth defects, but the. to test the hypothesis that the high folate status achievable in the era of mandatory folic acid fortification affects. the issue of whether folic acid supplements can exacerbate vitamin. Vitamin B12 And Folic Acid Interaction.
From vitaminwalls.blogspot.com
Vitamin B12 Folic Acid And The Nervous System Vitamin B12 And Folic Acid Interaction the issue of whether folic acid supplements can exacerbate vitamin b12 deficiency reemerged in the 1990s with. vitamin b12 and folic acid (fa) deficiencies present with symptoms like anemia and birth defects, but the. the relationship between ms and vitamin b complex supplementation, specifically folic acid and vitamin b12,. to test the hypothesis that the high. Vitamin B12 And Folic Acid Interaction.
From www.spectraspray.com
Vitamin B12 Energy Super Hero Part 2 Vitamin B12 And Folic Acid Interaction the issue of whether folic acid supplements can exacerbate vitamin b12 deficiency reemerged in the 1990s with. to test the hypothesis that the high folate status achievable in the era of mandatory folic acid fortification affects. But when taken together, these b vitamins may interact with each other. vitamin b12 and folic acid (fa) deficiencies present with. Vitamin B12 And Folic Acid Interaction.
From ar.inspiredpencil.com
Vitamin B12 Metabolism Pathway Vitamin B12 And Folic Acid Interaction the relationship between ms and vitamin b complex supplementation, specifically folic acid and vitamin b12,. both folic acid and vitamin b12 are essential for health. vitamin b12 and folic acid (fa) deficiencies present with symptoms like anemia and birth defects, but the. the issue of whether folic acid supplements can exacerbate vitamin b12 deficiency reemerged in. Vitamin B12 And Folic Acid Interaction.
From www.lecturio.com
Folato y Vitamina B12 Concise Medical Knowledge Vitamin B12 And Folic Acid Interaction the relationship between ms and vitamin b complex supplementation, specifically folic acid and vitamin b12,. vitamin b12 and folic acid (fa) deficiencies present with symptoms like anemia and birth defects, but the. the issue of whether folic acid supplements can exacerbate vitamin b12 deficiency reemerged in the 1990s with. But when taken together, these b vitamins may. Vitamin B12 And Folic Acid Interaction.
From www.youtube.com
Homocysteine, Vitamin B12, Folate Basic Science YouTube Vitamin B12 And Folic Acid Interaction to test the hypothesis that the high folate status achievable in the era of mandatory folic acid fortification affects. But when taken together, these b vitamins may interact with each other. the relationship between ms and vitamin b complex supplementation, specifically folic acid and vitamin b12,. the issue of whether folic acid supplements can exacerbate vitamin b12. Vitamin B12 And Folic Acid Interaction.
From www.researchgate.net
An overview of B12 and B1 interactions with nitrogen metabolism in Vitamin B12 And Folic Acid Interaction both folic acid and vitamin b12 are essential for health. the issue of whether folic acid supplements can exacerbate vitamin b12 deficiency reemerged in the 1990s with. the relationship between ms and vitamin b complex supplementation, specifically folic acid and vitamin b12,. But when taken together, these b vitamins may interact with each other. vitamin b12. Vitamin B12 And Folic Acid Interaction.
From www.youtube.com
Vitamin B12 & Folic Acid for Fatty Liver Dr. Gary Sy YouTube Vitamin B12 And Folic Acid Interaction vitamin b12 and folic acid (fa) deficiencies present with symptoms like anemia and birth defects, but the. the relationship between ms and vitamin b complex supplementation, specifically folic acid and vitamin b12,. both folic acid and vitamin b12 are essential for health. to test the hypothesis that the high folate status achievable in the era of. Vitamin B12 And Folic Acid Interaction.
From journals.sagepub.com
Vitamin B12 and ageing current issues and interaction with folate Vitamin B12 And Folic Acid Interaction But when taken together, these b vitamins may interact with each other. the issue of whether folic acid supplements can exacerbate vitamin b12 deficiency reemerged in the 1990s with. both folic acid and vitamin b12 are essential for health. to test the hypothesis that the high folate status achievable in the era of mandatory folic acid fortification. Vitamin B12 And Folic Acid Interaction.
From www.animalia-life.club
Vitamin B12 Metabolism Pathway Vitamin B12 And Folic Acid Interaction vitamin b12 and folic acid (fa) deficiencies present with symptoms like anemia and birth defects, but the. But when taken together, these b vitamins may interact with each other. the relationship between ms and vitamin b complex supplementation, specifically folic acid and vitamin b12,. both folic acid and vitamin b12 are essential for health. the issue. Vitamin B12 And Folic Acid Interaction.
From onlinelibrary.wiley.com
Vitamin B12, folate, and the methionine remethylation cycle Vitamin B12 And Folic Acid Interaction vitamin b12 and folic acid (fa) deficiencies present with symptoms like anemia and birth defects, but the. the relationship between ms and vitamin b complex supplementation, specifically folic acid and vitamin b12,. both folic acid and vitamin b12 are essential for health. the issue of whether folic acid supplements can exacerbate vitamin b12 deficiency reemerged in. Vitamin B12 And Folic Acid Interaction.
From ar.inspiredpencil.com
Vitamin B12 Metabolism Pathway Vitamin B12 And Folic Acid Interaction the relationship between ms and vitamin b complex supplementation, specifically folic acid and vitamin b12,. the issue of whether folic acid supplements can exacerbate vitamin b12 deficiency reemerged in the 1990s with. But when taken together, these b vitamins may interact with each other. to test the hypothesis that the high folate status achievable in the era. Vitamin B12 And Folic Acid Interaction.
From www.researchgate.net
Folic acid metabolism. This schematic shows the process by which Vitamin B12 And Folic Acid Interaction the issue of whether folic acid supplements can exacerbate vitamin b12 deficiency reemerged in the 1990s with. both folic acid and vitamin b12 are essential for health. to test the hypothesis that the high folate status achievable in the era of mandatory folic acid fortification affects. vitamin b12 and folic acid (fa) deficiencies present with symptoms. Vitamin B12 And Folic Acid Interaction.
From www.nutritionbest.com
B12 with Folic Acid Nutritionbest Vitamin B12 And Folic Acid Interaction vitamin b12 and folic acid (fa) deficiencies present with symptoms like anemia and birth defects, but the. the issue of whether folic acid supplements can exacerbate vitamin b12 deficiency reemerged in the 1990s with. to test the hypothesis that the high folate status achievable in the era of mandatory folic acid fortification affects. But when taken together,. Vitamin B12 And Folic Acid Interaction.
From www.nutrisense.io
Vitamin B12 and Folate What You Need to Know Nutrisense Journal Vitamin B12 And Folic Acid Interaction both folic acid and vitamin b12 are essential for health. But when taken together, these b vitamins may interact with each other. to test the hypothesis that the high folate status achievable in the era of mandatory folic acid fortification affects. vitamin b12 and folic acid (fa) deficiencies present with symptoms like anemia and birth defects, but. Vitamin B12 And Folic Acid Interaction.
From www.intelligentlabs.org
Vitamin B12 and Its Nootropic Benefits Intelligent Labs Vitamin B12 And Folic Acid Interaction the relationship between ms and vitamin b complex supplementation, specifically folic acid and vitamin b12,. the issue of whether folic acid supplements can exacerbate vitamin b12 deficiency reemerged in the 1990s with. vitamin b12 and folic acid (fa) deficiencies present with symptoms like anemia and birth defects, but the. to test the hypothesis that the high. Vitamin B12 And Folic Acid Interaction.
From eyerounds.org
Nutritional Optic Neuropathy Vitamin B12 And Folic Acid Interaction But when taken together, these b vitamins may interact with each other. the issue of whether folic acid supplements can exacerbate vitamin b12 deficiency reemerged in the 1990s with. vitamin b12 and folic acid (fa) deficiencies present with symptoms like anemia and birth defects, but the. to test the hypothesis that the high folate status achievable in. Vitamin B12 And Folic Acid Interaction.
From www.researchgate.net
Role of vitamin B 12 in homocysteine metabolic pathway. Download Vitamin B12 And Folic Acid Interaction both folic acid and vitamin b12 are essential for health. to test the hypothesis that the high folate status achievable in the era of mandatory folic acid fortification affects. vitamin b12 and folic acid (fa) deficiencies present with symptoms like anemia and birth defects, but the. the relationship between ms and vitamin b complex supplementation, specifically. Vitamin B12 And Folic Acid Interaction.
From vitaminwalls.blogspot.com
Folic Acid Interactions With Other Vitamins Vitamin B12 And Folic Acid Interaction both folic acid and vitamin b12 are essential for health. vitamin b12 and folic acid (fa) deficiencies present with symptoms like anemia and birth defects, but the. to test the hypothesis that the high folate status achievable in the era of mandatory folic acid fortification affects. the issue of whether folic acid supplements can exacerbate vitamin. Vitamin B12 And Folic Acid Interaction.
From www.slideshare.net
Role of vit b12 Vitamin B12 And Folic Acid Interaction to test the hypothesis that the high folate status achievable in the era of mandatory folic acid fortification affects. both folic acid and vitamin b12 are essential for health. But when taken together, these b vitamins may interact with each other. vitamin b12 and folic acid (fa) deficiencies present with symptoms like anemia and birth defects, but. Vitamin B12 And Folic Acid Interaction.
From ar.inspiredpencil.com
Vitamin B12 Metabolism Pathway Vitamin B12 And Folic Acid Interaction the issue of whether folic acid supplements can exacerbate vitamin b12 deficiency reemerged in the 1990s with. But when taken together, these b vitamins may interact with each other. vitamin b12 and folic acid (fa) deficiencies present with symptoms like anemia and birth defects, but the. both folic acid and vitamin b12 are essential for health. . Vitamin B12 And Folic Acid Interaction.
From www.animalia-life.club
Vitamin B12 Metabolism Pathway Vitamin B12 And Folic Acid Interaction But when taken together, these b vitamins may interact with each other. the relationship between ms and vitamin b complex supplementation, specifically folic acid and vitamin b12,. vitamin b12 and folic acid (fa) deficiencies present with symptoms like anemia and birth defects, but the. both folic acid and vitamin b12 are essential for health. the issue. Vitamin B12 And Folic Acid Interaction.
From www.slideshare.net
Vitamin B12&Folic acid Vitamin B12 And Folic Acid Interaction vitamin b12 and folic acid (fa) deficiencies present with symptoms like anemia and birth defects, but the. But when taken together, these b vitamins may interact with each other. the relationship between ms and vitamin b complex supplementation, specifically folic acid and vitamin b12,. to test the hypothesis that the high folate status achievable in the era. Vitamin B12 And Folic Acid Interaction.
From www.slideserve.com
PPT Macrocytic Anaemia PowerPoint Presentation ID2084709 Vitamin B12 And Folic Acid Interaction both folic acid and vitamin b12 are essential for health. But when taken together, these b vitamins may interact with each other. the relationship between ms and vitamin b complex supplementation, specifically folic acid and vitamin b12,. vitamin b12 and folic acid (fa) deficiencies present with symptoms like anemia and birth defects, but the. the issue. Vitamin B12 And Folic Acid Interaction.
From www.researchgate.net
Twoway ANOVA results for the effects of folic acid supplementation Vitamin B12 And Folic Acid Interaction to test the hypothesis that the high folate status achievable in the era of mandatory folic acid fortification affects. vitamin b12 and folic acid (fa) deficiencies present with symptoms like anemia and birth defects, but the. both folic acid and vitamin b12 are essential for health. But when taken together, these b vitamins may interact with each. Vitamin B12 And Folic Acid Interaction.
From www.frontiersin.org
Frontiers Biomarkers and Algorithms for the Diagnosis of Vitamin B12 Vitamin B12 And Folic Acid Interaction to test the hypothesis that the high folate status achievable in the era of mandatory folic acid fortification affects. But when taken together, these b vitamins may interact with each other. the issue of whether folic acid supplements can exacerbate vitamin b12 deficiency reemerged in the 1990s with. the relationship between ms and vitamin b complex supplementation,. Vitamin B12 And Folic Acid Interaction.
From www.animalia-life.club
Vitamin B12 Metabolism Pathway Vitamin B12 And Folic Acid Interaction the issue of whether folic acid supplements can exacerbate vitamin b12 deficiency reemerged in the 1990s with. But when taken together, these b vitamins may interact with each other. both folic acid and vitamin b12 are essential for health. to test the hypothesis that the high folate status achievable in the era of mandatory folic acid fortification. Vitamin B12 And Folic Acid Interaction.
From www.researchgate.net
Schematic of the folic acid metabolic cycle. Dietary folate (vitamin Vitamin B12 And Folic Acid Interaction the relationship between ms and vitamin b complex supplementation, specifically folic acid and vitamin b12,. vitamin b12 and folic acid (fa) deficiencies present with symptoms like anemia and birth defects, but the. the issue of whether folic acid supplements can exacerbate vitamin b12 deficiency reemerged in the 1990s with. But when taken together, these b vitamins may. Vitamin B12 And Folic Acid Interaction.
From www.researchgate.net
OneCarbon Cycle Interactions of folic acid, vitamin B12 and DHA. THF Vitamin B12 And Folic Acid Interaction vitamin b12 and folic acid (fa) deficiencies present with symptoms like anemia and birth defects, but the. But when taken together, these b vitamins may interact with each other. to test the hypothesis that the high folate status achievable in the era of mandatory folic acid fortification affects. the relationship between ms and vitamin b complex supplementation,. Vitamin B12 And Folic Acid Interaction.