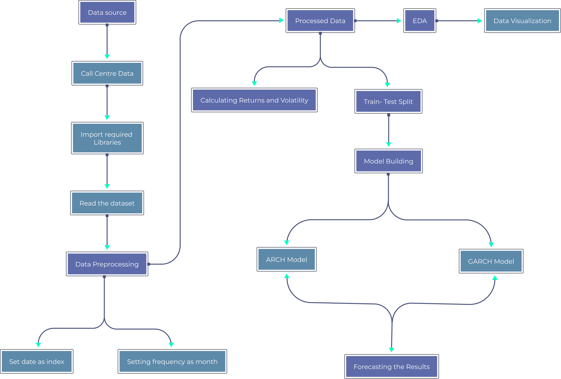
Arch Python Example . The arch toolbox contains routines for: A more in depth tutorial can be found here. Note that there’s no package. A complete arch model is divided into three components: The goal is to walk away with an understanding of introductory economic theory, the concept of volatility, the motivations and model statements of arch and garch, recognizing when these models. A volatility process, e.g., a garch or an. A mean model, e.g., a constant mean or an arx; Autoregressive conditional heteroskedasticity (arch) and other tools for financial econometrics, written in python (with. Forecasts are contained in an archmodelforecast object which has 4 attributes: When it comes to modelling conditional variance, arch is the python package that sticks out. Contribute to bashtage/arch development by creating an account on github.
from github.com
Forecasts are contained in an archmodelforecast object which has 4 attributes: Note that there’s no package. A volatility process, e.g., a garch or an. The arch toolbox contains routines for: A complete arch model is divided into three components: When it comes to modelling conditional variance, arch is the python package that sticks out. A mean model, e.g., a constant mean or an arx; A more in depth tutorial can be found here. Contribute to bashtage/arch development by creating an account on github. Autoregressive conditional heteroskedasticity (arch) and other tools for financial econometrics, written in python (with.
GitHub domaindriven/cleanarchpython
Arch Python Example Forecasts are contained in an archmodelforecast object which has 4 attributes: A complete arch model is divided into three components: Autoregressive conditional heteroskedasticity (arch) and other tools for financial econometrics, written in python (with. A volatility process, e.g., a garch or an. When it comes to modelling conditional variance, arch is the python package that sticks out. Note that there’s no package. Contribute to bashtage/arch development by creating an account on github. A more in depth tutorial can be found here. The arch toolbox contains routines for: A mean model, e.g., a constant mean or an arx; Forecasts are contained in an archmodelforecast object which has 4 attributes: The goal is to walk away with an understanding of introductory economic theory, the concept of volatility, the motivations and model statements of arch and garch, recognizing when these models.
From fcsexpressdownloads.s3.amazonaws.com
Python Transformation Example Scripts Arch Python Example Note that there’s no package. Autoregressive conditional heteroskedasticity (arch) and other tools for financial econometrics, written in python (with. The arch toolbox contains routines for: A mean model, e.g., a constant mean or an arx; When it comes to modelling conditional variance, arch is the python package that sticks out. A complete arch model is divided into three components: A. Arch Python Example.
From yourblogcoach.com
String Concatenation in Python Example Tutorial YourBlogCoach Arch Python Example The goal is to walk away with an understanding of introductory economic theory, the concept of volatility, the motivations and model statements of arch and garch, recognizing when these models. The arch toolbox contains routines for: Forecasts are contained in an archmodelforecast object which has 4 attributes: Autoregressive conditional heteroskedasticity (arch) and other tools for financial econometrics, written in python. Arch Python Example.
From www.btechsmartclass.com
Python Tutorials Operators and its types Arch Python Example Contribute to bashtage/arch development by creating an account on github. Forecasts are contained in an archmodelforecast object which has 4 attributes: A complete arch model is divided into three components: The arch toolbox contains routines for: Note that there’s no package. Autoregressive conditional heteroskedasticity (arch) and other tools for financial econometrics, written in python (with. A more in depth tutorial. Arch Python Example.
From www.youtube.com
Time Series Analysis using Python The ARCH Model YouTube Arch Python Example Note that there’s no package. Forecasts are contained in an archmodelforecast object which has 4 attributes: A complete arch model is divided into three components: A more in depth tutorial can be found here. The goal is to walk away with an understanding of introductory economic theory, the concept of volatility, the motivations and model statements of arch and garch,. Arch Python Example.
From github.com
Update Arches to use Python 3 · Issue 3165 · archesproject/arches · GitHub Arch Python Example When it comes to modelling conditional variance, arch is the python package that sticks out. The arch toolbox contains routines for: Note that there’s no package. Forecasts are contained in an archmodelforecast object which has 4 attributes: A mean model, e.g., a constant mean or an arx; A volatility process, e.g., a garch or an. A more in depth tutorial. Arch Python Example.
From docs.rapidminer.com
RapidMiner and Python Altair RapidMiner Documentation Arch Python Example Forecasts are contained in an archmodelforecast object which has 4 attributes: Note that there’s no package. The goal is to walk away with an understanding of introductory economic theory, the concept of volatility, the motivations and model statements of arch and garch, recognizing when these models. A volatility process, e.g., a garch or an. A mean model, e.g., a constant. Arch Python Example.
From www.brgooo.co
python class examples python example code Writflx Arch Python Example A volatility process, e.g., a garch or an. A complete arch model is divided into three components: A more in depth tutorial can be found here. The arch toolbox contains routines for: Autoregressive conditional heteroskedasticity (arch) and other tools for financial econometrics, written in python (with. Note that there’s no package. When it comes to modelling conditional variance, arch is. Arch Python Example.
From www.slideshare.net
Python arch wiki Arch Python Example The goal is to walk away with an understanding of introductory economic theory, the concept of volatility, the motivations and model statements of arch and garch, recognizing when these models. A more in depth tutorial can be found here. When it comes to modelling conditional variance, arch is the python package that sticks out. Autoregressive conditional heteroskedasticity (arch) and other. Arch Python Example.
From github.com
GitHub FFY00/archpythonrepo Arch Linux Multiversion Python Repository Arch Python Example A volatility process, e.g., a garch or an. A mean model, e.g., a constant mean or an arx; Note that there’s no package. When it comes to modelling conditional variance, arch is the python package that sticks out. The arch toolbox contains routines for: A complete arch model is divided into three components: Autoregressive conditional heteroskedasticity (arch) and other tools. Arch Python Example.
From blog.enterprisedna.co
How to Comment in Python A Quick Guide for Beginners Master Data Arch Python Example The arch toolbox contains routines for: A more in depth tutorial can be found here. When it comes to modelling conditional variance, arch is the python package that sticks out. A volatility process, e.g., a garch or an. A mean model, e.g., a constant mean or an arx; Autoregressive conditional heteroskedasticity (arch) and other tools for financial econometrics, written in. Arch Python Example.
From btechsmartclass.com
Python Tutorials Functions introduction parameters passing Arch Python Example The goal is to walk away with an understanding of introductory economic theory, the concept of volatility, the motivations and model statements of arch and garch, recognizing when these models. A more in depth tutorial can be found here. Note that there’s no package. Autoregressive conditional heteroskedasticity (arch) and other tools for financial econometrics, written in python (with. Contribute to. Arch Python Example.
From www.youtube.com
Python Tutorial 43 Encapsulation in Python Programming for Beginners Arch Python Example A volatility process, e.g., a garch or an. When it comes to modelling conditional variance, arch is the python package that sticks out. A more in depth tutorial can be found here. The arch toolbox contains routines for: The goal is to walk away with an understanding of introductory economic theory, the concept of volatility, the motivations and model statements. Arch Python Example.
From github.com
GitHub archanaelisala/Python_Sample_Application Arch Python Example The goal is to walk away with an understanding of introductory economic theory, the concept of volatility, the motivations and model statements of arch and garch, recognizing when these models. A volatility process, e.g., a garch or an. A complete arch model is divided into three components: When it comes to modelling conditional variance, arch is the python package that. Arch Python Example.
From sparkbyexamples.com
Python List Explain with Examples Spark By {Examples} Arch Python Example A volatility process, e.g., a garch or an. Autoregressive conditional heteroskedasticity (arch) and other tools for financial econometrics, written in python (with. Note that there’s no package. Contribute to bashtage/arch development by creating an account on github. A more in depth tutorial can be found here. Forecasts are contained in an archmodelforecast object which has 4 attributes: The arch toolbox. Arch Python Example.
From michaelminn.net
Python and ArcGIS Pro Arch Python Example Contribute to bashtage/arch development by creating an account on github. Forecasts are contained in an archmodelforecast object which has 4 attributes: The arch toolbox contains routines for: A mean model, e.g., a constant mean or an arx; Note that there’s no package. The goal is to walk away with an understanding of introductory economic theory, the concept of volatility, the. Arch Python Example.
From www.fosslinux.com
35 Python script examples FOSS Linux Arch Python Example Autoregressive conditional heteroskedasticity (arch) and other tools for financial econometrics, written in python (with. A more in depth tutorial can be found here. Forecasts are contained in an archmodelforecast object which has 4 attributes: A volatility process, e.g., a garch or an. A complete arch model is divided into three components: A mean model, e.g., a constant mean or an. Arch Python Example.
From www.youtube.com
if statement in python if statement in python example python Arch Python Example When it comes to modelling conditional variance, arch is the python package that sticks out. A complete arch model is divided into three components: A more in depth tutorial can be found here. The goal is to walk away with an understanding of introductory economic theory, the concept of volatility, the motivations and model statements of arch and garch, recognizing. Arch Python Example.
From btechsmartclass.com
Python Tutorials Classes and Objects OOPs Concepts Arch Python Example Forecasts are contained in an archmodelforecast object which has 4 attributes: Note that there’s no package. Contribute to bashtage/arch development by creating an account on github. A mean model, e.g., a constant mean or an arx; When it comes to modelling conditional variance, arch is the python package that sticks out. The goal is to walk away with an understanding. Arch Python Example.
From www.reddit.com
I created a Python program that calculates the coordinates of each Arch Python Example Autoregressive conditional heteroskedasticity (arch) and other tools for financial econometrics, written in python (with. When it comes to modelling conditional variance, arch is the python package that sticks out. A more in depth tutorial can be found here. Forecasts are contained in an archmodelforecast object which has 4 attributes: Contribute to bashtage/arch development by creating an account on github. A. Arch Python Example.
From www.slideshare.net
Python arch wiki Arch Python Example Forecasts are contained in an archmodelforecast object which has 4 attributes: Autoregressive conditional heteroskedasticity (arch) and other tools for financial econometrics, written in python (with. Note that there’s no package. A more in depth tutorial can be found here. A volatility process, e.g., a garch or an. A mean model, e.g., a constant mean or an arx; When it comes. Arch Python Example.
From code.cubewise.com
Executing Python scripts with Arc Cubewise CODE Arch Python Example A complete arch model is divided into three components: A more in depth tutorial can be found here. When it comes to modelling conditional variance, arch is the python package that sticks out. A volatility process, e.g., a garch or an. Forecasts are contained in an archmodelforecast object which has 4 attributes: Note that there’s no package. The arch toolbox. Arch Python Example.
From www.mbtechworks.com
Python Programming Overview Arch Python Example Note that there’s no package. A volatility process, e.g., a garch or an. A complete arch model is divided into three components: A more in depth tutorial can be found here. The arch toolbox contains routines for: The goal is to walk away with an understanding of introductory economic theory, the concept of volatility, the motivations and model statements of. Arch Python Example.
From www.youtube.com
[Arch Classroom] Python for Beginners 1 YouTube Arch Python Example Forecasts are contained in an archmodelforecast object which has 4 attributes: A more in depth tutorial can be found here. When it comes to modelling conditional variance, arch is the python package that sticks out. A mean model, e.g., a constant mean or an arx; A volatility process, e.g., a garch or an. Note that there’s no package. Contribute to. Arch Python Example.
From www.slideshare.net
Python arch wiki Arch Python Example The arch toolbox contains routines for: A volatility process, e.g., a garch or an. A complete arch model is divided into three components: A mean model, e.g., a constant mean or an arx; Forecasts are contained in an archmodelforecast object which has 4 attributes: The goal is to walk away with an understanding of introductory economic theory, the concept of. Arch Python Example.
From blog.enterprisedna.co
Python Try Except StepByStep Examples Master Data Skills + AI Arch Python Example A volatility process, e.g., a garch or an. Forecasts are contained in an archmodelforecast object which has 4 attributes: A mean model, e.g., a constant mean or an arx; A more in depth tutorial can be found here. A complete arch model is divided into three components: When it comes to modelling conditional variance, arch is the python package that. Arch Python Example.
From www.blog.pythonlibrary.org
Book Review Software Architecture with Python Mouse Vs Python Arch Python Example A complete arch model is divided into three components: A volatility process, e.g., a garch or an. The arch toolbox contains routines for: When it comes to modelling conditional variance, arch is the python package that sticks out. Forecasts are contained in an archmodelforecast object which has 4 attributes: Autoregressive conditional heteroskedasticity (arch) and other tools for financial econometrics, written. Arch Python Example.
From www.codetd.com
python中arch包的安装 代码天地 Arch Python Example Note that there’s no package. A more in depth tutorial can be found here. A mean model, e.g., a constant mean or an arx; When it comes to modelling conditional variance, arch is the python package that sticks out. The arch toolbox contains routines for: Autoregressive conditional heteroskedasticity (arch) and other tools for financial econometrics, written in python (with. Forecasts. Arch Python Example.
From data36.com
Python For Loops and If Statements Combined (Data Science Tutorial) Arch Python Example The arch toolbox contains routines for: A complete arch model is divided into three components: Autoregressive conditional heteroskedasticity (arch) and other tools for financial econometrics, written in python (with. The goal is to walk away with an understanding of introductory economic theory, the concept of volatility, the motivations and model statements of arch and garch, recognizing when these models. When. Arch Python Example.
From machinelearningmastery.com
How to Model Volatility with ARCH and GARCH for Time Series Forecasting Arch Python Example A volatility process, e.g., a garch or an. Forecasts are contained in an archmodelforecast object which has 4 attributes: A complete arch model is divided into three components: Note that there’s no package. The arch toolbox contains routines for: When it comes to modelling conditional variance, arch is the python package that sticks out. Autoregressive conditional heteroskedasticity (arch) and other. Arch Python Example.
From www.projectpro.io
Build ARCH and GARCH Models in Time Series using Python Arch Python Example The arch toolbox contains routines for: Contribute to bashtage/arch development by creating an account on github. A complete arch model is divided into three components: Autoregressive conditional heteroskedasticity (arch) and other tools for financial econometrics, written in python (with. A mean model, e.g., a constant mean or an arx; Forecasts are contained in an archmodelforecast object which has 4 attributes:. Arch Python Example.
From www.youtube.com
Python Tutorial for Beginners Learn Python 3 Python Basics YouTube Arch Python Example A more in depth tutorial can be found here. When it comes to modelling conditional variance, arch is the python package that sticks out. Note that there’s no package. Contribute to bashtage/arch development by creating an account on github. Forecasts are contained in an archmodelforecast object which has 4 attributes: The goal is to walk away with an understanding of. Arch Python Example.
From github.com
GitHub baidoosik/archpatterninpython Example application code for Arch Python Example When it comes to modelling conditional variance, arch is the python package that sticks out. The arch toolbox contains routines for: A more in depth tutorial can be found here. The goal is to walk away with an understanding of introductory economic theory, the concept of volatility, the motivations and model statements of arch and garch, recognizing when these models.. Arch Python Example.
From www.artificiallyintelligentclaire.com
5 Python Programming Examples and Projects for Beginners Arch Python Example Contribute to bashtage/arch development by creating an account on github. Forecasts are contained in an archmodelforecast object which has 4 attributes: A complete arch model is divided into three components: The arch toolbox contains routines for: A volatility process, e.g., a garch or an. The goal is to walk away with an understanding of introductory economic theory, the concept of. Arch Python Example.
From builtin.com
A Handy Guide to Python Built In Arch Python Example Note that there’s no package. A mean model, e.g., a constant mean or an arx; A complete arch model is divided into three components: Contribute to bashtage/arch development by creating an account on github. The arch toolbox contains routines for: Autoregressive conditional heteroskedasticity (arch) and other tools for financial econometrics, written in python (with. Forecasts are contained in an archmodelforecast. Arch Python Example.
From github.com
GitHub domaindriven/cleanarchpython Arch Python Example A volatility process, e.g., a garch or an. A mean model, e.g., a constant mean or an arx; Note that there’s no package. Autoregressive conditional heteroskedasticity (arch) and other tools for financial econometrics, written in python (with. When it comes to modelling conditional variance, arch is the python package that sticks out. The arch toolbox contains routines for: A more. Arch Python Example.