Cam Software Definition . Cam is a software that automates the manufacturing process by generating toolpaths for cnc machines. Cam can also include applications for. Cam software automates the creation of cnc toolpaths by referencing 3d cad geometry. Cam stands for computer aided manufacturing, which uses software to create detailed instructions for automated tools. Learn how cam software can improve productivity,. It works with cad software to produce parts with.
from mlmnaxre.weebly.com
Cam software automates the creation of cnc toolpaths by referencing 3d cad geometry. Learn how cam software can improve productivity,. Cam is a software that automates the manufacturing process by generating toolpaths for cnc machines. Cam can also include applications for. It works with cad software to produce parts with. Cam stands for computer aided manufacturing, which uses software to create detailed instructions for automated tools.
Cad cam software mlmnaxre
Cam Software Definition Cam is a software that automates the manufacturing process by generating toolpaths for cnc machines. Cam is a software that automates the manufacturing process by generating toolpaths for cnc machines. Cam software automates the creation of cnc toolpaths by referencing 3d cad geometry. Learn how cam software can improve productivity,. It works with cad software to produce parts with. Cam stands for computer aided manufacturing, which uses software to create detailed instructions for automated tools. Cam can also include applications for.
From www.researchgate.net
Possible evolutions of CAM software. Download Scientific Diagram Cam Software Definition It works with cad software to produce parts with. Cam software automates the creation of cnc toolpaths by referencing 3d cad geometry. Cam can also include applications for. Cam is a software that automates the manufacturing process by generating toolpaths for cnc machines. Cam stands for computer aided manufacturing, which uses software to create detailed instructions for automated tools. Learn. Cam Software Definition.
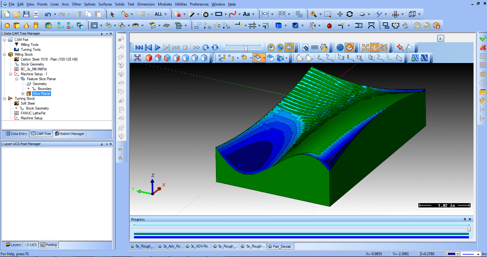
From bobcad.com
What is CAM Software? BobCADCAM BobCADCAM Cam Software Definition Cam can also include applications for. Cam stands for computer aided manufacturing, which uses software to create detailed instructions for automated tools. It works with cad software to produce parts with. Cam software automates the creation of cnc toolpaths by referencing 3d cad geometry. Learn how cam software can improve productivity,. Cam is a software that automates the manufacturing process. Cam Software Definition.
From www.prolim.com
CAM Software PROLIM Cam Software Definition Learn how cam software can improve productivity,. It works with cad software to produce parts with. Cam stands for computer aided manufacturing, which uses software to create detailed instructions for automated tools. Cam software automates the creation of cnc toolpaths by referencing 3d cad geometry. Cam can also include applications for. Cam is a software that automates the manufacturing process. Cam Software Definition.
From www.selecthub.com
Best CAM Software 2024 ComputerAided Manufacturing Software Cam Software Definition Learn how cam software can improve productivity,. Cam stands for computer aided manufacturing, which uses software to create detailed instructions for automated tools. Cam can also include applications for. Cam is a software that automates the manufacturing process by generating toolpaths for cnc machines. It works with cad software to produce parts with. Cam software automates the creation of cnc. Cam Software Definition.
From www.fintechabrasives.com
Best CAM Software For Manufacturers Cam Software Definition Learn how cam software can improve productivity,. It works with cad software to produce parts with. Cam is a software that automates the manufacturing process by generating toolpaths for cnc machines. Cam can also include applications for. Cam stands for computer aided manufacturing, which uses software to create detailed instructions for automated tools. Cam software automates the creation of cnc. Cam Software Definition.
From www.tridenttechlabs.com
Exploring best CAM software A complete guide Cam Software Definition Cam software automates the creation of cnc toolpaths by referencing 3d cad geometry. It works with cad software to produce parts with. Cam can also include applications for. Cam is a software that automates the manufacturing process by generating toolpaths for cnc machines. Learn how cam software can improve productivity,. Cam stands for computer aided manufacturing, which uses software to. Cam Software Definition.
From comacbr.com
O QUE É SOFTWARE CAM? Comac Brasil Saiba mais Cam Software Definition Cam can also include applications for. Cam stands for computer aided manufacturing, which uses software to create detailed instructions for automated tools. It works with cad software to produce parts with. Cam is a software that automates the manufacturing process by generating toolpaths for cnc machines. Cam software automates the creation of cnc toolpaths by referencing 3d cad geometry. Learn. Cam Software Definition.
From www.ien.eu
Enhanced CAM Software Cam Software Definition Cam software automates the creation of cnc toolpaths by referencing 3d cad geometry. Cam can also include applications for. Cam stands for computer aided manufacturing, which uses software to create detailed instructions for automated tools. It works with cad software to produce parts with. Learn how cam software can improve productivity,. Cam is a software that automates the manufacturing process. Cam Software Definition.
From www.autodesk.com
What is CAM Manufacturing)? Fusion Blog Cam Software Definition Cam software automates the creation of cnc toolpaths by referencing 3d cad geometry. It works with cad software to produce parts with. Learn how cam software can improve productivity,. Cam can also include applications for. Cam is a software that automates the manufacturing process by generating toolpaths for cnc machines. Cam stands for computer aided manufacturing, which uses software to. Cam Software Definition.
From www.globalspec.com
Computeraided Design and Computeraided Manufacturing Software (CAD/CAM) Selection Guide Types Cam Software Definition Cam software automates the creation of cnc toolpaths by referencing 3d cad geometry. Learn how cam software can improve productivity,. It works with cad software to produce parts with. Cam stands for computer aided manufacturing, which uses software to create detailed instructions for automated tools. Cam can also include applications for. Cam is a software that automates the manufacturing process. Cam Software Definition.
From www.youtube.com
CAD CAM Software Tutorial overview 3 YouTube Cam Software Definition Cam software automates the creation of cnc toolpaths by referencing 3d cad geometry. Cam stands for computer aided manufacturing, which uses software to create detailed instructions for automated tools. It works with cad software to produce parts with. Cam is a software that automates the manufacturing process by generating toolpaths for cnc machines. Cam can also include applications for. Learn. Cam Software Definition.
From www.want.net
Top 8 Features to Look for in CAM Software for CNC Machining Cam Software Definition It works with cad software to produce parts with. Cam software automates the creation of cnc toolpaths by referencing 3d cad geometry. Learn how cam software can improve productivity,. Cam is a software that automates the manufacturing process by generating toolpaths for cnc machines. Cam stands for computer aided manufacturing, which uses software to create detailed instructions for automated tools.. Cam Software Definition.
From mlmnaxre.weebly.com
Cad cam software mlmnaxre Cam Software Definition Learn how cam software can improve productivity,. It works with cad software to produce parts with. Cam software automates the creation of cnc toolpaths by referencing 3d cad geometry. Cam can also include applications for. Cam is a software that automates the manufacturing process by generating toolpaths for cnc machines. Cam stands for computer aided manufacturing, which uses software to. Cam Software Definition.
From cad-kenkyujo.com
無料で使えるCAMフリーソフト3選!CAMソフトを0円で使ってみよう キャド研 Cam Software Definition Cam software automates the creation of cnc toolpaths by referencing 3d cad geometry. Cam stands for computer aided manufacturing, which uses software to create detailed instructions for automated tools. Cam can also include applications for. Learn how cam software can improve productivity,. Cam is a software that automates the manufacturing process by generating toolpaths for cnc machines. It works with. Cam Software Definition.
From bobcad.com
5 Must Have CAD/CAM Features for 2Axis Machining BobCADCAM BobCADCAM Cam Software Definition It works with cad software to produce parts with. Cam can also include applications for. Cam stands for computer aided manufacturing, which uses software to create detailed instructions for automated tools. Cam is a software that automates the manufacturing process by generating toolpaths for cnc machines. Cam software automates the creation of cnc toolpaths by referencing 3d cad geometry. Learn. Cam Software Definition.
From bobcad.com
What is CAM Software? BobCADCAM BobCADCAM Cam Software Definition Cam is a software that automates the manufacturing process by generating toolpaths for cnc machines. Cam can also include applications for. Cam stands for computer aided manufacturing, which uses software to create detailed instructions for automated tools. It works with cad software to produce parts with. Learn how cam software can improve productivity,. Cam software automates the creation of cnc. Cam Software Definition.
From www.engineersgallery.com
COMPUTER AIDED MANUFACTURING (CAM) Engineers Gallery Cam Software Definition Cam is a software that automates the manufacturing process by generating toolpaths for cnc machines. It works with cad software to produce parts with. Cam software automates the creation of cnc toolpaths by referencing 3d cad geometry. Cam can also include applications for. Learn how cam software can improve productivity,. Cam stands for computer aided manufacturing, which uses software to. Cam Software Definition.
From bobcad.com
CADCAM Software is Best for CNC Machining Success BobCADCAM BobCADCAM Cam Software Definition Cam software automates the creation of cnc toolpaths by referencing 3d cad geometry. Cam can also include applications for. Cam is a software that automates the manufacturing process by generating toolpaths for cnc machines. It works with cad software to produce parts with. Cam stands for computer aided manufacturing, which uses software to create detailed instructions for automated tools. Learn. Cam Software Definition.
From www.practicalmachinist.com
The Advantages of Modular CADCAM Software Practical Machinist Practical Machinist Cam Software Definition Cam is a software that automates the manufacturing process by generating toolpaths for cnc machines. Cam stands for computer aided manufacturing, which uses software to create detailed instructions for automated tools. Cam can also include applications for. Learn how cam software can improve productivity,. Cam software automates the creation of cnc toolpaths by referencing 3d cad geometry. It works with. Cam Software Definition.
From www.openmind-tech.com
Software de CAM Programación de CNC OPEN MIND Cam Software Definition Cam is a software that automates the manufacturing process by generating toolpaths for cnc machines. Cam can also include applications for. Cam stands for computer aided manufacturing, which uses software to create detailed instructions for automated tools. Learn how cam software can improve productivity,. It works with cad software to produce parts with. Cam software automates the creation of cnc. Cam Software Definition.
From sprutcam.com
What is a CAD/CAM system? Cam Software Definition It works with cad software to produce parts with. Cam can also include applications for. Learn how cam software can improve productivity,. Cam stands for computer aided manufacturing, which uses software to create detailed instructions for automated tools. Cam software automates the creation of cnc toolpaths by referencing 3d cad geometry. Cam is a software that automates the manufacturing process. Cam Software Definition.
From blog.spatial.com
Understanding the Uses, Challenges, and Future of Computer Aided Manufacturing (CAM) Software Cam Software Definition It works with cad software to produce parts with. Cam can also include applications for. Cam software automates the creation of cnc toolpaths by referencing 3d cad geometry. Cam stands for computer aided manufacturing, which uses software to create detailed instructions for automated tools. Cam is a software that automates the manufacturing process by generating toolpaths for cnc machines. Learn. Cam Software Definition.
From bobcad.com
CADCAM Software for Nesting and Sheet Optimizing BobCADCAM Cam Software Definition Cam stands for computer aided manufacturing, which uses software to create detailed instructions for automated tools. It works with cad software to produce parts with. Learn how cam software can improve productivity,. Cam software automates the creation of cnc toolpaths by referencing 3d cad geometry. Cam can also include applications for. Cam is a software that automates the manufacturing process. Cam Software Definition.
From camworks.com
Affordable integrated for small machine shops CAM Software Cam Software Definition Cam is a software that automates the manufacturing process by generating toolpaths for cnc machines. Cam stands for computer aided manufacturing, which uses software to create detailed instructions for automated tools. Cam can also include applications for. Cam software automates the creation of cnc toolpaths by referencing 3d cad geometry. Learn how cam software can improve productivity,. It works with. Cam Software Definition.
From bobcad.com
CADCAM Software is Best for CNC Machining Success BobCADCAM BobCADCAM Cam Software Definition It works with cad software to produce parts with. Cam is a software that automates the manufacturing process by generating toolpaths for cnc machines. Cam can also include applications for. Learn how cam software can improve productivity,. Cam stands for computer aided manufacturing, which uses software to create detailed instructions for automated tools. Cam software automates the creation of cnc. Cam Software Definition.
From www.slideserve.com
PPT Introduction To CAD/CAM PowerPoint Presentation, free download ID1577835 Cam Software Definition Cam software automates the creation of cnc toolpaths by referencing 3d cad geometry. Cam is a software that automates the manufacturing process by generating toolpaths for cnc machines. Cam stands for computer aided manufacturing, which uses software to create detailed instructions for automated tools. Learn how cam software can improve productivity,. Cam can also include applications for. It works with. Cam Software Definition.
From mlmnaxre.weebly.com
Cad cam software mlmnaxre Cam Software Definition Learn how cam software can improve productivity,. It works with cad software to produce parts with. Cam stands for computer aided manufacturing, which uses software to create detailed instructions for automated tools. Cam software automates the creation of cnc toolpaths by referencing 3d cad geometry. Cam is a software that automates the manufacturing process by generating toolpaths for cnc machines.. Cam Software Definition.
From bobcad.com
CAM Software for CNC Machining & Increased Productivity BobCADCAM BobCADCAM Cam Software Definition Learn how cam software can improve productivity,. Cam can also include applications for. Cam software automates the creation of cnc toolpaths by referencing 3d cad geometry. Cam is a software that automates the manufacturing process by generating toolpaths for cnc machines. Cam stands for computer aided manufacturing, which uses software to create detailed instructions for automated tools. It works with. Cam Software Definition.
From www.selecthub.com
Best CAM Software 2022 ComputerAided Manufacturing Software Cam Software Definition Cam can also include applications for. Cam stands for computer aided manufacturing, which uses software to create detailed instructions for automated tools. Cam is a software that automates the manufacturing process by generating toolpaths for cnc machines. Cam software automates the creation of cnc toolpaths by referencing 3d cad geometry. It works with cad software to produce parts with. Learn. Cam Software Definition.
From all3dp.com
The Best Free CAM Software of 2021 All3DP Cam Software Definition Cam can also include applications for. Cam stands for computer aided manufacturing, which uses software to create detailed instructions for automated tools. Cam is a software that automates the manufacturing process by generating toolpaths for cnc machines. It works with cad software to produce parts with. Learn how cam software can improve productivity,. Cam software automates the creation of cnc. Cam Software Definition.
From bobcad.com
Tech Tuesday 5 Powerful & Profitable Ways to Use CAM Software in NC Programming BobCADCAM Cam Software Definition It works with cad software to produce parts with. Cam is a software that automates the manufacturing process by generating toolpaths for cnc machines. Cam software automates the creation of cnc toolpaths by referencing 3d cad geometry. Cam stands for computer aided manufacturing, which uses software to create detailed instructions for automated tools. Learn how cam software can improve productivity,.. Cam Software Definition.
From www.youtube.com
CAD CAM Software Tutorial overview 5 YouTube Cam Software Definition Cam is a software that automates the manufacturing process by generating toolpaths for cnc machines. Learn how cam software can improve productivity,. It works with cad software to produce parts with. Cam can also include applications for. Cam software automates the creation of cnc toolpaths by referencing 3d cad geometry. Cam stands for computer aided manufacturing, which uses software to. Cam Software Definition.
From leadrp.net
Overview Of CAM Software LEADRP Rapid Prototyping And Manufacturing Service Cam Software Definition Learn how cam software can improve productivity,. Cam is a software that automates the manufacturing process by generating toolpaths for cnc machines. Cam can also include applications for. Cam software automates the creation of cnc toolpaths by referencing 3d cad geometry. Cam stands for computer aided manufacturing, which uses software to create detailed instructions for automated tools. It works with. Cam Software Definition.
From www.selecthub.com
Best CAM Software 2023 ComputerAided Manufacturing Software Cam Software Definition Cam can also include applications for. It works with cad software to produce parts with. Cam software automates the creation of cnc toolpaths by referencing 3d cad geometry. Cam stands for computer aided manufacturing, which uses software to create detailed instructions for automated tools. Cam is a software that automates the manufacturing process by generating toolpaths for cnc machines. Learn. Cam Software Definition.
From www.wroffy.com
Top 10 CAM Software List of CAD/CAM Software Wroffy Cam Software Definition Cam can also include applications for. Cam is a software that automates the manufacturing process by generating toolpaths for cnc machines. Cam software automates the creation of cnc toolpaths by referencing 3d cad geometry. Learn how cam software can improve productivity,. Cam stands for computer aided manufacturing, which uses software to create detailed instructions for automated tools. It works with. Cam Software Definition.