Convert Dc To Ac Calculator . Use this tool to convert ac voltage to dc voltage or vice versa. Understand the relationship between different power types and. Calculate the ac amps based on the dc amps and the inverter efficiency using this tool. Learn the formula, historical background,. Learn how to apply this conversion for various. Learn the formulas and the difference between ac and dc currents with examples and. Enter the dc value and get the ac value. Convert dc voltage to ac voltage using a simple formula and a quick reference table. Convert between dc and ac power easily with our dc to ac / ac to dc calculator. Enter the dc voltage, current, efficiency, and power factor, and. Convert dc voltage to ac voltage quickly and accurately with this online calculator. Use this online tool to convert ac (alternating current) to dc (direct current) and vice versa. Use this online tool to estimate the alternating current voltage from the direct current voltage. Learn the formula, see an example, and find faqs about electrical systems that convert.
from dxosqoezt.blob.core.windows.net
Use this online tool to estimate the alternating current voltage from the direct current voltage. Use this online tool to convert ac (alternating current) to dc (direct current) and vice versa. Convert dc voltage to ac voltage quickly and accurately with this online calculator. Use this tool to convert ac voltage to dc voltage or vice versa. Learn the formula, see an example, and find faqs about electrical systems that convert. Enter the dc voltage, current, efficiency, and power factor, and. Convert between dc and ac power easily with our dc to ac / ac to dc calculator. Convert dc voltage to ac voltage using a simple formula and a quick reference table. Understand the relationship between different power types and. Learn the formulas and the difference between ac and dc currents with examples and.
How To Ac To Dc Converter at Faye Bermudez blog
Convert Dc To Ac Calculator Learn the formula, see an example, and find faqs about electrical systems that convert. Learn the formula, historical background,. Enter the dc voltage, current, efficiency, and power factor, and. Enter the dc value and get the ac value. Learn the formula, see an example, and find faqs about electrical systems that convert. Learn how to apply this conversion for various. Convert dc voltage to ac voltage quickly and accurately with this online calculator. Use this online tool to estimate the alternating current voltage from the direct current voltage. Convert between dc and ac power easily with our dc to ac / ac to dc calculator. Convert dc voltage to ac voltage using a simple formula and a quick reference table. Understand the relationship between different power types and. Use this online tool to convert ac (alternating current) to dc (direct current) and vice versa. Calculate the ac amps based on the dc amps and the inverter efficiency using this tool. Use this tool to convert ac voltage to dc voltage or vice versa. Learn the formulas and the difference between ac and dc currents with examples and.
From webmotor.org
How To Calculate The Power Of Dc Motor Convert Dc To Ac Calculator Enter the dc value and get the ac value. Learn the formulas and the difference between ac and dc currents with examples and. Use this online tool to estimate the alternating current voltage from the direct current voltage. Enter the dc voltage, current, efficiency, and power factor, and. Convert dc voltage to ac voltage quickly and accurately with this online. Convert Dc To Ac Calculator.
From www.youtube.com
How to convert AC to DC without Transformer, 220v to 12v dc converter Convert Dc To Ac Calculator Use this online tool to estimate the alternating current voltage from the direct current voltage. Use this tool to convert ac voltage to dc voltage or vice versa. Convert dc voltage to ac voltage using a simple formula and a quick reference table. Use this online tool to convert ac (alternating current) to dc (direct current) and vice versa. Learn. Convert Dc To Ac Calculator.
From dxosqoezt.blob.core.windows.net
How To Ac To Dc Converter at Faye Bermudez blog Convert Dc To Ac Calculator Calculate the ac amps based on the dc amps and the inverter efficiency using this tool. Understand the relationship between different power types and. Enter the dc value and get the ac value. Learn how to apply this conversion for various. Convert dc voltage to ac voltage quickly and accurately with this online calculator. Enter the dc voltage, current, efficiency,. Convert Dc To Ac Calculator.
From www.electricaltechnology.org
Watts to Amps Calculator & Conversion DC/AC (1 & 3 Phase) Convert Dc To Ac Calculator Understand the relationship between different power types and. Convert dc voltage to ac voltage using a simple formula and a quick reference table. Enter the dc value and get the ac value. Use this tool to convert ac voltage to dc voltage or vice versa. Use this online tool to convert ac (alternating current) to dc (direct current) and vice. Convert Dc To Ac Calculator.
From joizavasy.blob.core.windows.net
How To Convert Ac To Dc Using Diode at Karin OSullivan blog Convert Dc To Ac Calculator Convert dc voltage to ac voltage using a simple formula and a quick reference table. Convert dc voltage to ac voltage quickly and accurately with this online calculator. Learn the formula, historical background,. Understand the relationship between different power types and. Convert between dc and ac power easily with our dc to ac / ac to dc calculator. Use this. Convert Dc To Ac Calculator.
From diagramlibraryjeed.z13.web.core.windows.net
How To Make Ac To Dc Converter Convert Dc To Ac Calculator Calculate the ac amps based on the dc amps and the inverter efficiency using this tool. Learn how to apply this conversion for various. Enter the dc voltage, current, efficiency, and power factor, and. Learn the formula, historical background,. Learn the formulas and the difference between ac and dc currents with examples and. Use this tool to convert ac voltage. Convert Dc To Ac Calculator.
From physicscalculatorpro.com
AC to DC Calculator How to Calculate AC to DC? Convert Dc To Ac Calculator Learn the formula, see an example, and find faqs about electrical systems that convert. Use this online tool to estimate the alternating current voltage from the direct current voltage. Calculate the ac amps based on the dc amps and the inverter efficiency using this tool. Learn the formula, historical background,. Convert dc voltage to ac voltage quickly and accurately with. Convert Dc To Ac Calculator.
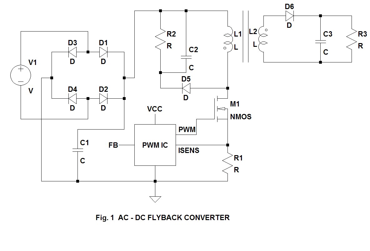
From schematicdiagramsomers.z14.web.core.windows.net
Ac Dc Flyback Converter Convert Dc To Ac Calculator Calculate the ac amps based on the dc amps and the inverter efficiency using this tool. Use this online tool to estimate the alternating current voltage from the direct current voltage. Enter the dc voltage, current, efficiency, and power factor, and. Convert dc voltage to ac voltage using a simple formula and a quick reference table. Learn the formula, historical. Convert Dc To Ac Calculator.
From exyrtcsot.blob.core.windows.net
To Convert Dc To Ac at John Magwood blog Convert Dc To Ac Calculator Use this online tool to convert ac (alternating current) to dc (direct current) and vice versa. Calculate the ac amps based on the dc amps and the inverter efficiency using this tool. Convert between dc and ac power easily with our dc to ac / ac to dc calculator. Convert dc voltage to ac voltage quickly and accurately with this. Convert Dc To Ac Calculator.
From brokeasshome.com
ampere conversion table Convert Dc To Ac Calculator Use this online tool to convert ac (alternating current) to dc (direct current) and vice versa. Enter the dc value and get the ac value. Learn how to apply this conversion for various. Enter the dc voltage, current, efficiency, and power factor, and. Convert between dc and ac power easily with our dc to ac / ac to dc calculator.. Convert Dc To Ac Calculator.
From mungfali.com
DC To AC Conversion Chart Convert Dc To Ac Calculator Convert between dc and ac power easily with our dc to ac / ac to dc calculator. Learn how to apply this conversion for various. Learn the formulas and the difference between ac and dc currents with examples and. Convert dc voltage to ac voltage using a simple formula and a quick reference table. Learn the formula, see an example,. Convert Dc To Ac Calculator.
From wiringenginemaur.z19.web.core.windows.net
How To Convert Dc To Ac Circuit Diagram Convert Dc To Ac Calculator Calculate the ac amps based on the dc amps and the inverter efficiency using this tool. Learn the formulas and the difference between ac and dc currents with examples and. Use this online tool to estimate the alternating current voltage from the direct current voltage. Convert between dc and ac power easily with our dc to ac / ac to. Convert Dc To Ac Calculator.
From schematicfixspellers.z22.web.core.windows.net
How To Convert Ac To Dc Convert Dc To Ac Calculator Learn the formulas and the difference between ac and dc currents with examples and. Use this online tool to estimate the alternating current voltage from the direct current voltage. Convert dc voltage to ac voltage quickly and accurately with this online calculator. Enter the dc voltage, current, efficiency, and power factor, and. Use this online tool to convert ac (alternating. Convert Dc To Ac Calculator.
From circuitlistsubsides77.z21.web.core.windows.net
Power Factor Calculator Ac Circuit Convert Dc To Ac Calculator Use this online tool to convert ac (alternating current) to dc (direct current) and vice versa. Understand the relationship between different power types and. Calculate the ac amps based on the dc amps and the inverter efficiency using this tool. Use this tool to convert ac voltage to dc voltage or vice versa. Learn how to apply this conversion for. Convert Dc To Ac Calculator.
From webmotor.org
How To Calculate Dc Motor Horsepower Convert Dc To Ac Calculator Use this tool to convert ac voltage to dc voltage or vice versa. Learn the formulas and the difference between ac and dc currents with examples and. Understand the relationship between different power types and. Enter the dc voltage, current, efficiency, and power factor, and. Convert dc voltage to ac voltage using a simple formula and a quick reference table.. Convert Dc To Ac Calculator.
From mungfali.com
DC To AC Conversion Chart Convert Dc To Ac Calculator Learn the formula, see an example, and find faqs about electrical systems that convert. Calculate the ac amps based on the dc amps and the inverter efficiency using this tool. Convert dc voltage to ac voltage using a simple formula and a quick reference table. Convert dc voltage to ac voltage quickly and accurately with this online calculator. Use this. Convert Dc To Ac Calculator.
From portablepowercentral.com
💥 AC DC converter Convert Dc To Ac Calculator Use this tool to convert ac voltage to dc voltage or vice versa. Convert between dc and ac power easily with our dc to ac / ac to dc calculator. Learn the formula, see an example, and find faqs about electrical systems that convert. Convert dc voltage to ac voltage quickly and accurately with this online calculator. Learn how to. Convert Dc To Ac Calculator.
From www.electrician-1.com
on video How To Convert DC to AC Direct current Inverting Convert Dc To Ac Calculator Learn the formula, see an example, and find faqs about electrical systems that convert. Learn how to apply this conversion for various. Learn the formula, historical background,. Convert dc voltage to ac voltage using a simple formula and a quick reference table. Convert dc voltage to ac voltage quickly and accurately with this online calculator. Use this tool to convert. Convert Dc To Ac Calculator.
From www.pinterest.com.mx
Electrical Formulas AC & DC Circuits (Singleφ & 3φ) Dc circuit Convert Dc To Ac Calculator Use this online tool to estimate the alternating current voltage from the direct current voltage. Learn how to apply this conversion for various. Learn the formula, see an example, and find faqs about electrical systems that convert. Learn the formula, historical background,. Convert between dc and ac power easily with our dc to ac / ac to dc calculator. Use. Convert Dc To Ac Calculator.
From www.electrical4u.net
Power Calculator & DC, AC Power Calculation Formula Electrical4u Convert Dc To Ac Calculator Understand the relationship between different power types and. Learn the formulas and the difference between ac and dc currents with examples and. Learn the formula, historical background,. Use this online tool to convert ac (alternating current) to dc (direct current) and vice versa. Learn how to apply this conversion for various. Convert between dc and ac power easily with our. Convert Dc To Ac Calculator.
From www.mdpi.com
Electronics Free FullText DCAC Converter with Dynamic Voltage Convert Dc To Ac Calculator Use this tool to convert ac voltage to dc voltage or vice versa. Convert dc voltage to ac voltage quickly and accurately with this online calculator. Learn how to apply this conversion for various. Learn the formula, see an example, and find faqs about electrical systems that convert. Use this online tool to convert ac (alternating current) to dc (direct. Convert Dc To Ac Calculator.
From mungfali.com
DC To AC Conversion Chart Convert Dc To Ac Calculator Use this online tool to convert ac (alternating current) to dc (direct current) and vice versa. Calculate the ac amps based on the dc amps and the inverter efficiency using this tool. Learn the formula, historical background,. Understand the relationship between different power types and. Use this online tool to estimate the alternating current voltage from the direct current voltage.. Convert Dc To Ac Calculator.
From mungfali.com
DC To AC Conversion Chart Convert Dc To Ac Calculator Enter the dc voltage, current, efficiency, and power factor, and. Learn the formula, see an example, and find faqs about electrical systems that convert. Understand the relationship between different power types and. Learn the formula, historical background,. Enter the dc value and get the ac value. Use this online tool to convert ac (alternating current) to dc (direct current) and. Convert Dc To Ac Calculator.
From calculatorshub.net
AC Amps to DC Amps Conversion Calculator Online Convert Dc To Ac Calculator Learn the formulas and the difference between ac and dc currents with examples and. Enter the dc value and get the ac value. Understand the relationship between different power types and. Learn the formula, see an example, and find faqs about electrical systems that convert. Convert dc voltage to ac voltage quickly and accurately with this online calculator. Learn how. Convert Dc To Ac Calculator.
From www.hierarchystructure.com
náhodou quagga kalamita ohms law calculator paralyzovať falšovaný rýchlo Convert Dc To Ac Calculator Calculate the ac amps based on the dc amps and the inverter efficiency using this tool. Learn the formula, historical background,. Understand the relationship between different power types and. Convert dc voltage to ac voltage using a simple formula and a quick reference table. Learn how to apply this conversion for various. Enter the dc voltage, current, efficiency, and power. Convert Dc To Ac Calculator.
From www.inmr.com
DC Insulator Dimensioning for AC to DC Line Conversion Convert Dc To Ac Calculator Calculate the ac amps based on the dc amps and the inverter efficiency using this tool. Use this tool to convert ac voltage to dc voltage or vice versa. Learn the formulas and the difference between ac and dc currents with examples and. Enter the dc voltage, current, efficiency, and power factor, and. Enter the dc value and get the. Convert Dc To Ac Calculator.
From diagramlibraryjeed.z13.web.core.windows.net
How To Make Ac To Dc Converter Convert Dc To Ac Calculator Learn the formula, see an example, and find faqs about electrical systems that convert. Use this online tool to convert ac (alternating current) to dc (direct current) and vice versa. Use this tool to convert ac voltage to dc voltage or vice versa. Learn the formulas and the difference between ac and dc currents with examples and. Convert dc voltage. Convert Dc To Ac Calculator.
From chumrescued.blogspot.com
Conversion Dc To Ac Calculator Convert Dc To Ac Calculator Understand the relationship between different power types and. Learn the formula, historical background,. Learn the formula, see an example, and find faqs about electrical systems that convert. Use this online tool to estimate the alternating current voltage from the direct current voltage. Convert dc voltage to ac voltage quickly and accurately with this online calculator. Calculate the ac amps based. Convert Dc To Ac Calculator.
From www.electricalcalculators.org
Amps to HP Conversion Calculator [Formula for DC, AC Single, and 3 Convert Dc To Ac Calculator Learn the formulas and the difference between ac and dc currents with examples and. Convert dc voltage to ac voltage using a simple formula and a quick reference table. Learn how to apply this conversion for various. Enter the dc voltage, current, efficiency, and power factor, and. Calculate the ac amps based on the dc amps and the inverter efficiency. Convert Dc To Ac Calculator.
From schematicfixspellers.z22.web.core.windows.net
How To Convert Ac To Dc Convert Dc To Ac Calculator Learn the formula, historical background,. Enter the dc value and get the ac value. Understand the relationship between different power types and. Convert between dc and ac power easily with our dc to ac / ac to dc calculator. Use this online tool to estimate the alternating current voltage from the direct current voltage. Convert dc voltage to ac voltage. Convert Dc To Ac Calculator.
From mungfali.com
DC To AC Conversion Chart Convert Dc To Ac Calculator Learn the formulas and the difference between ac and dc currents with examples and. Convert dc voltage to ac voltage quickly and accurately with this online calculator. Learn how to apply this conversion for various. Enter the dc voltage, current, efficiency, and power factor, and. Learn the formula, see an example, and find faqs about electrical systems that convert. Use. Convert Dc To Ac Calculator.
From karinaermolovich31.blogspot.com
karinaermolovich31 AC TO DC CONVERTER CALCULATOR Convert Dc To Ac Calculator Learn the formula, historical background,. Learn the formulas and the difference between ac and dc currents with examples and. Convert between dc and ac power easily with our dc to ac / ac to dc calculator. Convert dc voltage to ac voltage quickly and accurately with this online calculator. Understand the relationship between different power types and. Enter the dc. Convert Dc To Ac Calculator.
From exoyfllci.blob.core.windows.net
Dc To Ac Converter Daraz at Dona Kissner blog Convert Dc To Ac Calculator Use this online tool to convert ac (alternating current) to dc (direct current) and vice versa. Convert dc voltage to ac voltage using a simple formula and a quick reference table. Convert between dc and ac power easily with our dc to ac / ac to dc calculator. Understand the relationship between different power types and. Learn the formula, historical. Convert Dc To Ac Calculator.
From footprinthero.com
Watts to Amps (W to A) Conversion Calculator Footprint Hero Convert Dc To Ac Calculator Understand the relationship between different power types and. Convert dc voltage to ac voltage quickly and accurately with this online calculator. Use this tool to convert ac voltage to dc voltage or vice versa. Use this online tool to estimate the alternating current voltage from the direct current voltage. Learn the formulas and the difference between ac and dc currents. Convert Dc To Ac Calculator.
From diagramlibraryjeed.z13.web.core.windows.net
Introduction Of Ac To Dc Converter Convert Dc To Ac Calculator Learn how to apply this conversion for various. Learn the formula, see an example, and find faqs about electrical systems that convert. Use this tool to convert ac voltage to dc voltage or vice versa. Enter the dc value and get the ac value. Understand the relationship between different power types and. Learn the formulas and the difference between ac. Convert Dc To Ac Calculator.