Water Level Indicator Project Using Transistor . In this project i am using the bc 547 transistor based water level indicator circuit is very useful to indicate the water levels in a tank. So, in today’s project, we are going to build a simple water level indicator using a configuration of bc337 npn transistors. We know that undistilled water conducts electricity, although with some resistance. The water level indicator circuit consists of a transistor element and a buzzer which indicates the overflow of water or excessive water in the. A water level indicator is a simple electronic. Here is the best example, simple water level indicator circuit with buzzer. In this electronics project, i have explained how to make a simple water level indicator using the bc547 transistor. The resistance may be anywhere from 100k to 500k, depending on the. By making this project you can learn and understand about the conducting property of water. To start with your water level indicator mini project you should have the following components and tools.
from www.vrogue.co
Here is the best example, simple water level indicator circuit with buzzer. We know that undistilled water conducts electricity, although with some resistance. To start with your water level indicator mini project you should have the following components and tools. The resistance may be anywhere from 100k to 500k, depending on the. So, in today’s project, we are going to build a simple water level indicator using a configuration of bc337 npn transistors. By making this project you can learn and understand about the conducting property of water. In this project i am using the bc 547 transistor based water level indicator circuit is very useful to indicate the water levels in a tank. The water level indicator circuit consists of a transistor element and a buzzer which indicates the overflow of water or excessive water in the. A water level indicator is a simple electronic. In this electronics project, i have explained how to make a simple water level indicator using the bc547 transistor.
Water Level Indicator Using Transistor Bc547 Transist vrogue.co
Water Level Indicator Project Using Transistor In this project i am using the bc 547 transistor based water level indicator circuit is very useful to indicate the water levels in a tank. The water level indicator circuit consists of a transistor element and a buzzer which indicates the overflow of water or excessive water in the. Here is the best example, simple water level indicator circuit with buzzer. We know that undistilled water conducts electricity, although with some resistance. By making this project you can learn and understand about the conducting property of water. To start with your water level indicator mini project you should have the following components and tools. A water level indicator is a simple electronic. In this project i am using the bc 547 transistor based water level indicator circuit is very useful to indicate the water levels in a tank. In this electronics project, i have explained how to make a simple water level indicator using the bc547 transistor. So, in today’s project, we are going to build a simple water level indicator using a configuration of bc337 npn transistors. The resistance may be anywhere from 100k to 500k, depending on the.
From www.youtube.com
How to make waterlevel indicator system with BC547 transistor Projects Water Level Indicator Project Using Transistor So, in today’s project, we are going to build a simple water level indicator using a configuration of bc337 npn transistors. A water level indicator is a simple electronic. Here is the best example, simple water level indicator circuit with buzzer. The water level indicator circuit consists of a transistor element and a buzzer which indicates the overflow of water. Water Level Indicator Project Using Transistor.
From www.youtube.com
Easy Water Level Indicator using NPN Transistor BC547 by Manmohan Pal Water Level Indicator Project Using Transistor We know that undistilled water conducts electricity, although with some resistance. So, in today’s project, we are going to build a simple water level indicator using a configuration of bc337 npn transistors. In this project i am using the bc 547 transistor based water level indicator circuit is very useful to indicate the water levels in a tank. The resistance. Water Level Indicator Project Using Transistor.
From www.circuitdiagram.co
Water Level Indicator Circuit Using Transistor Circuit Diagram Water Level Indicator Project Using Transistor By making this project you can learn and understand about the conducting property of water. A water level indicator is a simple electronic. The resistance may be anywhere from 100k to 500k, depending on the. To start with your water level indicator mini project you should have the following components and tools. We know that undistilled water conducts electricity, although. Water Level Indicator Project Using Transistor.
From www.info4eee.com
Water level indicator using transistor INFO4EEE Water Level Indicator Project Using Transistor In this electronics project, i have explained how to make a simple water level indicator using the bc547 transistor. In this project i am using the bc 547 transistor based water level indicator circuit is very useful to indicate the water levels in a tank. The resistance may be anywhere from 100k to 500k, depending on the. A water level. Water Level Indicator Project Using Transistor.
From www.homemade-circuits.com
Simple Water Level Indicator Circuits (with Images) Homemade Circuit Water Level Indicator Project Using Transistor We know that undistilled water conducts electricity, although with some resistance. The water level indicator circuit consists of a transistor element and a buzzer which indicates the overflow of water or excessive water in the. In this electronics project, i have explained how to make a simple water level indicator using the bc547 transistor. In this project i am using. Water Level Indicator Project Using Transistor.
From www.circuits-diy.com
Water Level Indicator using BC337 Transistors Water Level Indicator Project Using Transistor By making this project you can learn and understand about the conducting property of water. Here is the best example, simple water level indicator circuit with buzzer. The resistance may be anywhere from 100k to 500k, depending on the. In this project i am using the bc 547 transistor based water level indicator circuit is very useful to indicate the. Water Level Indicator Project Using Transistor.
From www.electronicshub.org
Simple Water Level Indicator with Alarm (3 Tested Circuits) Water Level Indicator Project Using Transistor By making this project you can learn and understand about the conducting property of water. The water level indicator circuit consists of a transistor element and a buzzer which indicates the overflow of water or excessive water in the. To start with your water level indicator mini project you should have the following components and tools. Here is the best. Water Level Indicator Project Using Transistor.
From www.youtube.com
water level indicator circuit JrElectricSchool YouTube Water Level Indicator Project Using Transistor We know that undistilled water conducts electricity, although with some resistance. The water level indicator circuit consists of a transistor element and a buzzer which indicates the overflow of water or excessive water in the. So, in today’s project, we are going to build a simple water level indicator using a configuration of bc337 npn transistors. In this project i. Water Level Indicator Project Using Transistor.
From jprnotes.blogspot.com
Mini Project Water Level Indicator Using BC548 Transistor JPR Notes Water Level Indicator Project Using Transistor In this project i am using the bc 547 transistor based water level indicator circuit is very useful to indicate the water levels in a tank. By making this project you can learn and understand about the conducting property of water. The resistance may be anywhere from 100k to 500k, depending on the. To start with your water level indicator. Water Level Indicator Project Using Transistor.
From www.vrogue.co
Water Level Indicator Using Bc547 Transistor Electron vrogue.co Water Level Indicator Project Using Transistor In this electronics project, i have explained how to make a simple water level indicator using the bc547 transistor. Here is the best example, simple water level indicator circuit with buzzer. The water level indicator circuit consists of a transistor element and a buzzer which indicates the overflow of water or excessive water in the. A water level indicator is. Water Level Indicator Project Using Transistor.
From www.circuitdiagram.co
Water Level Indicator Circuit Diagram Using Transistor Circuit Diagram Water Level Indicator Project Using Transistor A water level indicator is a simple electronic. The resistance may be anywhere from 100k to 500k, depending on the. Here is the best example, simple water level indicator circuit with buzzer. To start with your water level indicator mini project you should have the following components and tools. By making this project you can learn and understand about the. Water Level Indicator Project Using Transistor.
From pamirenergy.com
Simple Water Level Indicator Without IC Transistor Using, 58 OFF Water Level Indicator Project Using Transistor A water level indicator is a simple electronic. In this project i am using the bc 547 transistor based water level indicator circuit is very useful to indicate the water levels in a tank. We know that undistilled water conducts electricity, although with some resistance. So, in today’s project, we are going to build a simple water level indicator using. Water Level Indicator Project Using Transistor.
From www.youtube.com
Simple Water Level Indicator Without IC & Transistor Using YouTube Water Level Indicator Project Using Transistor So, in today’s project, we are going to build a simple water level indicator using a configuration of bc337 npn transistors. Here is the best example, simple water level indicator circuit with buzzer. In this electronics project, i have explained how to make a simple water level indicator using the bc547 transistor. A water level indicator is a simple electronic.. Water Level Indicator Project Using Transistor.
From circuits-diy.com
Water Level Indicator using BC337 Transistors Water Level Indicator Project Using Transistor In this electronics project, i have explained how to make a simple water level indicator using the bc547 transistor. The water level indicator circuit consists of a transistor element and a buzzer which indicates the overflow of water or excessive water in the. By making this project you can learn and understand about the conducting property of water. Here is. Water Level Indicator Project Using Transistor.
From www.youtube.com
Water Level Indicator Project With BC547 Transistor YouTube Water Level Indicator Project Using Transistor The resistance may be anywhere from 100k to 500k, depending on the. We know that undistilled water conducts electricity, although with some resistance. By making this project you can learn and understand about the conducting property of water. In this electronics project, i have explained how to make a simple water level indicator using the bc547 transistor. To start with. Water Level Indicator Project Using Transistor.
From www.youtube.com
Simple Water Level Indicator Using BC547 Transistor YouTube Water Level Indicator Project Using Transistor The water level indicator circuit consists of a transistor element and a buzzer which indicates the overflow of water or excessive water in the. To start with your water level indicator mini project you should have the following components and tools. So, in today’s project, we are going to build a simple water level indicator using a configuration of bc337. Water Level Indicator Project Using Transistor.
From www.studypool.com
SOLUTION Water level indicator with alarm using transistors diagram Water Level Indicator Project Using Transistor By making this project you can learn and understand about the conducting property of water. In this electronics project, i have explained how to make a simple water level indicator using the bc547 transistor. In this project i am using the bc 547 transistor based water level indicator circuit is very useful to indicate the water levels in a tank.. Water Level Indicator Project Using Transistor.
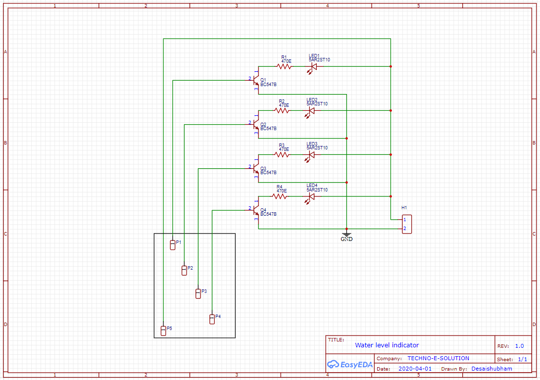
From technoesolution.blogspot.com
PCB Layout Water Level Indicator Project Using Transistor To start with your water level indicator mini project you should have the following components and tools. We know that undistilled water conducts electricity, although with some resistance. So, in today’s project, we are going to build a simple water level indicator using a configuration of bc337 npn transistors. Here is the best example, simple water level indicator circuit with. Water Level Indicator Project Using Transistor.
From pamirenergy.com
Water Level Indicator Using Bc547 Transistor » Electronics, 58 OFF Water Level Indicator Project Using Transistor A water level indicator is a simple electronic. By making this project you can learn and understand about the conducting property of water. So, in today’s project, we are going to build a simple water level indicator using a configuration of bc337 npn transistors. In this project i am using the bc 547 transistor based water level indicator circuit is. Water Level Indicator Project Using Transistor.
From schematic-audio.blogspot.com
Water Level Indicator using 5 Transistor simple schematic diagram Water Level Indicator Project Using Transistor A water level indicator is a simple electronic. Here is the best example, simple water level indicator circuit with buzzer. We know that undistilled water conducts electricity, although with some resistance. The resistance may be anywhere from 100k to 500k, depending on the. To start with your water level indicator mini project you should have the following components and tools.. Water Level Indicator Project Using Transistor.
From electronica.guru
Indicador de nivel de agua con transistor PNP Electronica Water Level Indicator Project Using Transistor In this project i am using the bc 547 transistor based water level indicator circuit is very useful to indicate the water levels in a tank. We know that undistilled water conducts electricity, although with some resistance. By making this project you can learn and understand about the conducting property of water. A water level indicator is a simple electronic.. Water Level Indicator Project Using Transistor.
From www.vrogue.co
Diy Simple Water Level Indicator Using 4 Transistors vrogue.co Water Level Indicator Project Using Transistor We know that undistilled water conducts electricity, although with some resistance. In this electronics project, i have explained how to make a simple water level indicator using the bc547 transistor. The water level indicator circuit consists of a transistor element and a buzzer which indicates the overflow of water or excessive water in the. So, in today’s project, we are. Water Level Indicator Project Using Transistor.
From www.pinterest.com
Here you will find a complete description of Water Level Indicator Water Level Indicator Project Using Transistor So, in today’s project, we are going to build a simple water level indicator using a configuration of bc337 npn transistors. The resistance may be anywhere from 100k to 500k, depending on the. In this project i am using the bc 547 transistor based water level indicator circuit is very useful to indicate the water levels in a tank. The. Water Level Indicator Project Using Transistor.
From www.youtube.com
How to make Water Tank level indicator circuit using BC547 Transistor Water Level Indicator Project Using Transistor To start with your water level indicator mini project you should have the following components and tools. Here is the best example, simple water level indicator circuit with buzzer. The water level indicator circuit consists of a transistor element and a buzzer which indicates the overflow of water or excessive water in the. The resistance may be anywhere from 100k. Water Level Indicator Project Using Transistor.
From br.pinterest.com
Water Level Indicator Circuit Using Transistor in Water Level Indicator Project Using Transistor We know that undistilled water conducts electricity, although with some resistance. So, in today’s project, we are going to build a simple water level indicator using a configuration of bc337 npn transistors. The resistance may be anywhere from 100k to 500k, depending on the. A water level indicator is a simple electronic. By making this project you can learn and. Water Level Indicator Project Using Transistor.
From nehrumemorial.org
Arduino Water Level Sensor Nehru Memorial Water Level Indicator Project Using Transistor Here is the best example, simple water level indicator circuit with buzzer. By making this project you can learn and understand about the conducting property of water. We know that undistilled water conducts electricity, although with some resistance. In this project i am using the bc 547 transistor based water level indicator circuit is very useful to indicate the water. Water Level Indicator Project Using Transistor.
From www.hackatronic.com
How to Make Water Level Indicator using BC547 Transistor Water Level Indicator Project Using Transistor By making this project you can learn and understand about the conducting property of water. A water level indicator is a simple electronic. To start with your water level indicator mini project you should have the following components and tools. The water level indicator circuit consists of a transistor element and a buzzer which indicates the overflow of water or. Water Level Indicator Project Using Transistor.
From www.vrogue.co
Water Level Indicator Using Transistor Bc547 Transist vrogue.co Water Level Indicator Project Using Transistor So, in today’s project, we are going to build a simple water level indicator using a configuration of bc337 npn transistors. In this electronics project, i have explained how to make a simple water level indicator using the bc547 transistor. In this project i am using the bc 547 transistor based water level indicator circuit is very useful to indicate. Water Level Indicator Project Using Transistor.
From www.circuits-diy.com
Simple Water Level Indicator Using A1015 Transistors Water Level Indicator Project Using Transistor To start with your water level indicator mini project you should have the following components and tools. A water level indicator is a simple electronic. So, in today’s project, we are going to build a simple water level indicator using a configuration of bc337 npn transistors. Here is the best example, simple water level indicator circuit with buzzer. The resistance. Water Level Indicator Project Using Transistor.
From www.vrogue.co
How To Make Water Level Indicator Using Bc547 Transis vrogue.co Water Level Indicator Project Using Transistor The resistance may be anywhere from 100k to 500k, depending on the. Here is the best example, simple water level indicator circuit with buzzer. A water level indicator is a simple electronic. We know that undistilled water conducts electricity, although with some resistance. So, in today’s project, we are going to build a simple water level indicator using a configuration. Water Level Indicator Project Using Transistor.
From www.youtube.com
water level indicator using bc547 transistor with buzzer YouTube Water Level Indicator Project Using Transistor We know that undistilled water conducts electricity, although with some resistance. The resistance may be anywhere from 100k to 500k, depending on the. By making this project you can learn and understand about the conducting property of water. To start with your water level indicator mini project you should have the following components and tools. So, in today’s project, we. Water Level Indicator Project Using Transistor.
From www.youtube.com
DIY Simple Water Level Indicator without any IC or Transistor, Home Water Level Indicator Project Using Transistor Here is the best example, simple water level indicator circuit with buzzer. In this project i am using the bc 547 transistor based water level indicator circuit is very useful to indicate the water levels in a tank. So, in today’s project, we are going to build a simple water level indicator using a configuration of bc337 npn transistors. To. Water Level Indicator Project Using Transistor.
From pamirenergy.com
Water Level Indicator Using Bc547 Transistor » Electronics, 58 OFF Water Level Indicator Project Using Transistor We know that undistilled water conducts electricity, although with some resistance. Here is the best example, simple water level indicator circuit with buzzer. The resistance may be anywhere from 100k to 500k, depending on the. In this electronics project, i have explained how to make a simple water level indicator using the bc547 transistor. By making this project you can. Water Level Indicator Project Using Transistor.
From www.hackatronic.com
How to Make Water Level Indicator using BC547 Transistor Water Level Indicator Project Using Transistor In this project i am using the bc 547 transistor based water level indicator circuit is very useful to indicate the water levels in a tank. In this electronics project, i have explained how to make a simple water level indicator using the bc547 transistor. By making this project you can learn and understand about the conducting property of water.. Water Level Indicator Project Using Transistor.
From www.circuits-diy.com
Simple Water Level Indicator Using A1015 Transistors Water Level Indicator Project Using Transistor By making this project you can learn and understand about the conducting property of water. In this electronics project, i have explained how to make a simple water level indicator using the bc547 transistor. A water level indicator is a simple electronic. Here is the best example, simple water level indicator circuit with buzzer. We know that undistilled water conducts. Water Level Indicator Project Using Transistor.