Field Service Inventory Management Salesforce . Here are the steps to set up inventory management. Complete the trail to build your expertise. Leverage customer, asset and company data to. Salesforce field service inventory management offers many native tools and features to help you quickly optimize the tracking of inventory in multiple locations, safety. Field service inventory management data model use field service’s inventory objects to track the storage, request,. Learn how field service can help you manage all the moving parts of a successful field service center. Create an inventory control template to define the properties of an inventory including its unit of measure, and whether the. Harness the power of data & ai to empower your teams to do their best work. Salesforce field service is an extension of service cloud that provides a comprehensive view of workforce. Use field service’s inventory objects to track the storage, request, consumption, return, and retirement of items in your inventory. Manage your field service inventory stay on top of the movement of inventory in your field service operation. Level 1 web securityunlimited bandwidth Learn how to request and transfer.
from www.capterra.ca
Learn how to request and transfer. Create an inventory control template to define the properties of an inventory including its unit of measure, and whether the. Manage your field service inventory stay on top of the movement of inventory in your field service operation. Harness the power of data & ai to empower your teams to do their best work. Complete the trail to build your expertise. Use field service’s inventory objects to track the storage, request, consumption, return, and retirement of items in your inventory. Leverage customer, asset and company data to. Learn how field service can help you manage all the moving parts of a successful field service center. Salesforce field service is an extension of service cloud that provides a comprehensive view of workforce. Level 1 web securityunlimited bandwidth
Salesforce Field Service Pricing, Reviews & Features Capterra Canada 2024
Field Service Inventory Management Salesforce Harness the power of data & ai to empower your teams to do their best work. Learn how field service can help you manage all the moving parts of a successful field service center. Here are the steps to set up inventory management. Use field service’s inventory objects to track the storage, request, consumption, return, and retirement of items in your inventory. Salesforce field service inventory management offers many native tools and features to help you quickly optimize the tracking of inventory in multiple locations, safety. Manage your field service inventory stay on top of the movement of inventory in your field service operation. Field service inventory management data model use field service’s inventory objects to track the storage, request,. Create an inventory control template to define the properties of an inventory including its unit of measure, and whether the. Salesforce field service is an extension of service cloud that provides a comprehensive view of workforce. Harness the power of data & ai to empower your teams to do their best work. Level 1 web securityunlimited bandwidth Leverage customer, asset and company data to. Complete the trail to build your expertise. Learn how to request and transfer.
From www.slideserve.com
PPT Salesforce Service Cloud Inventory Management NavYaan Field Service Inventory Management Salesforce Salesforce field service is an extension of service cloud that provides a comprehensive view of workforce. Learn how to request and transfer. Learn how field service can help you manage all the moving parts of a successful field service center. Use field service’s inventory objects to track the storage, request, consumption, return, and retirement of items in your inventory. Manage. Field Service Inventory Management Salesforce.
From www.synebo.io
All About Salesforce Field Service Lightning (FSL) Field Service Inventory Management Salesforce Harness the power of data & ai to empower your teams to do their best work. Create an inventory control template to define the properties of an inventory including its unit of measure, and whether the. Learn how field service can help you manage all the moving parts of a successful field service center. Salesforce field service is an extension. Field Service Inventory Management Salesforce.
From www.miracleservice.com
Field Service Inventory Management Software Miracle Service Field Service Inventory Management Salesforce Use field service’s inventory objects to track the storage, request, consumption, return, and retirement of items in your inventory. Learn how field service can help you manage all the moving parts of a successful field service center. Create an inventory control template to define the properties of an inventory including its unit of measure, and whether the. Leverage customer, asset. Field Service Inventory Management Salesforce.
From www.slideserve.com
PPT Salesforce Service Cloud Inventory Management NavYaan Field Service Inventory Management Salesforce Manage your field service inventory stay on top of the movement of inventory in your field service operation. Learn how field service can help you manage all the moving parts of a successful field service center. Create an inventory control template to define the properties of an inventory including its unit of measure, and whether the. Use field service’s inventory. Field Service Inventory Management Salesforce.
From www.velosio.com
Inventory Management Software for Service Providers Velosio Field Service Inventory Management Salesforce Salesforce field service is an extension of service cloud that provides a comprehensive view of workforce. Create an inventory control template to define the properties of an inventory including its unit of measure, and whether the. Leverage customer, asset and company data to. Level 1 web securityunlimited bandwidth Salesforce field service inventory management offers many native tools and features to. Field Service Inventory Management Salesforce.
From www.theskyplanner.com
7 Ways Salesforce Field Service Can Help You With Inventory Management Field Service Inventory Management Salesforce Salesforce field service is an extension of service cloud that provides a comprehensive view of workforce. Field service inventory management data model use field service’s inventory objects to track the storage, request,. Salesforce field service inventory management offers many native tools and features to help you quickly optimize the tracking of inventory in multiple locations, safety. Leverage customer, asset and. Field Service Inventory Management Salesforce.
From diabsolut.com
E23 How Salesforce Field Service Applies to Each Persona Java With Field Service Inventory Management Salesforce Salesforce field service inventory management offers many native tools and features to help you quickly optimize the tracking of inventory in multiple locations, safety. Use field service’s inventory objects to track the storage, request, consumption, return, and retirement of items in your inventory. Complete the trail to build your expertise. Level 1 web securityunlimited bandwidth Create an inventory control template. Field Service Inventory Management Salesforce.
From trailhead.salesforce.com
Unidad Get Started with Omnichannel Inventory Salesforce Trailhead Field Service Inventory Management Salesforce Manage your field service inventory stay on top of the movement of inventory in your field service operation. Salesforce field service inventory management offers many native tools and features to help you quickly optimize the tracking of inventory in multiple locations, safety. Salesforce field service is an extension of service cloud that provides a comprehensive view of workforce. Field service. Field Service Inventory Management Salesforce.
From scmsoftwarevendors.blogspot.com
Dynamics 365 Field Service Inventory Management Field Service Inventory Management Salesforce Learn how field service can help you manage all the moving parts of a successful field service center. Learn how to request and transfer. Complete the trail to build your expertise. Harness the power of data & ai to empower your teams to do their best work. Salesforce field service is an extension of service cloud that provides a comprehensive. Field Service Inventory Management Salesforce.
From www.slideserve.com
PPT Salesforce Service Cloud Inventory Management NavYaan Field Service Inventory Management Salesforce Salesforce field service is an extension of service cloud that provides a comprehensive view of workforce. Salesforce field service inventory management offers many native tools and features to help you quickly optimize the tracking of inventory in multiple locations, safety. Complete the trail to build your expertise. Level 1 web securityunlimited bandwidth Create an inventory control template to define the. Field Service Inventory Management Salesforce.
From www.zuper.co
Best Field Service Inventory Management Software Field Service Inventory Management Salesforce Use field service’s inventory objects to track the storage, request, consumption, return, and retirement of items in your inventory. Manage your field service inventory stay on top of the movement of inventory in your field service operation. Learn how to request and transfer. Complete the trail to build your expertise. Here are the steps to set up inventory management. Field. Field Service Inventory Management Salesforce.
From rainmakercloud.com
Salesforce Inventory Management What You Need to Know Rainmaker Cloud Field Service Inventory Management Salesforce Level 1 web securityunlimited bandwidth Salesforce field service is an extension of service cloud that provides a comprehensive view of workforce. Learn how field service can help you manage all the moving parts of a successful field service center. Leverage customer, asset and company data to. Harness the power of data & ai to empower your teams to do their. Field Service Inventory Management Salesforce.
From www.gestisoft.com
What Can You Do With Dynamics 365 Field Service Inventory Management Field Service Inventory Management Salesforce Harness the power of data & ai to empower your teams to do their best work. Field service inventory management data model use field service’s inventory objects to track the storage, request,. Here are the steps to set up inventory management. Create an inventory control template to define the properties of an inventory including its unit of measure, and whether. Field Service Inventory Management Salesforce.
From carldesouza.com
Managing Inventory in Dynamics 365 Field Service Carl de Souza Field Service Inventory Management Salesforce Learn how field service can help you manage all the moving parts of a successful field service center. Leverage customer, asset and company data to. Learn how to request and transfer. Create an inventory control template to define the properties of an inventory including its unit of measure, and whether the. Complete the trail to build your expertise. Here are. Field Service Inventory Management Salesforce.
From developer.salesforce.com
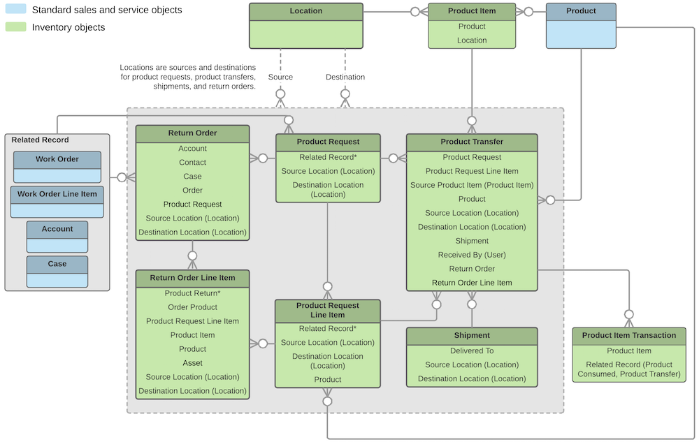
Field Service Inventory Management Data Model Field Service Developer Field Service Inventory Management Salesforce Salesforce field service inventory management offers many native tools and features to help you quickly optimize the tracking of inventory in multiple locations, safety. Level 1 web securityunlimited bandwidth Here are the steps to set up inventory management. Learn how to request and transfer. Manage your field service inventory stay on top of the movement of inventory in your field. Field Service Inventory Management Salesforce.
From developer.salesforce.com
Field Service Inventory Management Data Model Field Service Developer Field Service Inventory Management Salesforce Level 1 web securityunlimited bandwidth Manage your field service inventory stay on top of the movement of inventory in your field service operation. Harness the power of data & ai to empower your teams to do their best work. Salesforce field service inventory management offers many native tools and features to help you quickly optimize the tracking of inventory in. Field Service Inventory Management Salesforce.
From www.uneecops.com
Stock Management Inventory With Salesforce Accelerator Field Service Inventory Management Salesforce Harness the power of data & ai to empower your teams to do their best work. Salesforce field service is an extension of service cloud that provides a comprehensive view of workforce. Create an inventory control template to define the properties of an inventory including its unit of measure, and whether the. Learn how to request and transfer. Learn how. Field Service Inventory Management Salesforce.
From www.youtube.com
Lecture 10 Salesforce FSL Inventory Management YouTube Field Service Inventory Management Salesforce Salesforce field service is an extension of service cloud that provides a comprehensive view of workforce. Harness the power of data & ai to empower your teams to do their best work. Field service inventory management data model use field service’s inventory objects to track the storage, request,. Learn how field service can help you manage all the moving parts. Field Service Inventory Management Salesforce.
From cirriussolutions.com
Salesforce FSL Inventory Management Cirrius Solutions Field Service Inventory Management Salesforce Leverage customer, asset and company data to. Salesforce field service is an extension of service cloud that provides a comprehensive view of workforce. Salesforce field service inventory management offers many native tools and features to help you quickly optimize the tracking of inventory in multiple locations, safety. Manage your field service inventory stay on top of the movement of inventory. Field Service Inventory Management Salesforce.
From www.gestisoft.com
What Can You Do With Dynamics 365 Field Service Inventory Management Field Service Inventory Management Salesforce Leverage customer, asset and company data to. Create an inventory control template to define the properties of an inventory including its unit of measure, and whether the. Harness the power of data & ai to empower your teams to do their best work. Salesforce field service inventory management offers many native tools and features to help you quickly optimize the. Field Service Inventory Management Salesforce.
From www.capterra.ca
Salesforce Field Service Pricing, Reviews & Features Capterra Canada 2024 Field Service Inventory Management Salesforce Here are the steps to set up inventory management. Manage your field service inventory stay on top of the movement of inventory in your field service operation. Create an inventory control template to define the properties of an inventory including its unit of measure, and whether the. Harness the power of data & ai to empower your teams to do. Field Service Inventory Management Salesforce.
From www.theskyplanner.com
7 Ways Salesforce Field Service Can Help You With Inventory Management Field Service Inventory Management Salesforce Learn how field service can help you manage all the moving parts of a successful field service center. Salesforce field service inventory management offers many native tools and features to help you quickly optimize the tracking of inventory in multiple locations, safety. Here are the steps to set up inventory management. Field service inventory management data model use field service’s. Field Service Inventory Management Salesforce.
From trailhead.salesforce.com
Integration Use Case Solution and Tutorial Salesforce Trailhead Field Service Inventory Management Salesforce Create an inventory control template to define the properties of an inventory including its unit of measure, and whether the. Learn how field service can help you manage all the moving parts of a successful field service center. Complete the trail to build your expertise. Manage your field service inventory stay on top of the movement of inventory in your. Field Service Inventory Management Salesforce.
From cloudq.net
How to Improve Inventory Management CloudQ Field Service Inventory Management Salesforce Leverage customer, asset and company data to. Use field service’s inventory objects to track the storage, request, consumption, return, and retirement of items in your inventory. Here are the steps to set up inventory management. Harness the power of data & ai to empower your teams to do their best work. Create an inventory control template to define the properties. Field Service Inventory Management Salesforce.
From www.comarch.com
Successful Field Service Inventory Management l Comarch Field Service Inventory Management Salesforce Manage your field service inventory stay on top of the movement of inventory in your field service operation. Create an inventory control template to define the properties of an inventory including its unit of measure, and whether the. Harness the power of data & ai to empower your teams to do their best work. Level 1 web securityunlimited bandwidth Salesforce. Field Service Inventory Management Salesforce.
From rainmakercloud.com
Salesforce Inventory Management What You Need to Know Rainmaker Cloud Field Service Inventory Management Salesforce Create an inventory control template to define the properties of an inventory including its unit of measure, and whether the. Learn how to request and transfer. Harness the power of data & ai to empower your teams to do their best work. Complete the trail to build your expertise. Here are the steps to set up inventory management. Salesforce field. Field Service Inventory Management Salesforce.
From developer.salesforce.com
Field Service Inventory Management Data Model Field Service Developer Field Service Inventory Management Salesforce Salesforce field service is an extension of service cloud that provides a comprehensive view of workforce. Harness the power of data & ai to empower your teams to do their best work. Manage your field service inventory stay on top of the movement of inventory in your field service operation. Learn how to request and transfer. Use field service’s inventory. Field Service Inventory Management Salesforce.
From www.slideserve.com
PPT Salesforce Service Cloud Inventory Management NavYaan Field Service Inventory Management Salesforce Salesforce field service is an extension of service cloud that provides a comprehensive view of workforce. Use field service’s inventory objects to track the storage, request, consumption, return, and retirement of items in your inventory. Harness the power of data & ai to empower your teams to do their best work. Leverage customer, asset and company data to. Create an. Field Service Inventory Management Salesforce.
From www.accountingseed.com
Salesforce Inventory Management CloudBased Accounting Seed Field Service Inventory Management Salesforce Create an inventory control template to define the properties of an inventory including its unit of measure, and whether the. Harness the power of data & ai to empower your teams to do their best work. Manage your field service inventory stay on top of the movement of inventory in your field service operation. Level 1 web securityunlimited bandwidth Salesforce. Field Service Inventory Management Salesforce.
From cirriussolutions.com
Salesforce Field Service Management Cirrius Solutions Field Service Inventory Management Salesforce Salesforce field service is an extension of service cloud that provides a comprehensive view of workforce. Manage your field service inventory stay on top of the movement of inventory in your field service operation. Learn how field service can help you manage all the moving parts of a successful field service center. Salesforce field service inventory management offers many native. Field Service Inventory Management Salesforce.
From getfieldy.com
How To Optimize Field Service Inventory Management? Field Service Inventory Management Salesforce Here are the steps to set up inventory management. Salesforce field service inventory management offers many native tools and features to help you quickly optimize the tracking of inventory in multiple locations, safety. Manage your field service inventory stay on top of the movement of inventory in your field service operation. Field service inventory management data model use field service’s. Field Service Inventory Management Salesforce.
From www.zuper.co
Optimizing Field Service Inventory Management Field Service Inventory Management Salesforce Level 1 web securityunlimited bandwidth Learn how field service can help you manage all the moving parts of a successful field service center. Manage your field service inventory stay on top of the movement of inventory in your field service operation. Learn how to request and transfer. Complete the trail to build your expertise. Harness the power of data &. Field Service Inventory Management Salesforce.
From www.salesforce.com
Field Service Lightning Workforce Optimisation Salesforce Field Service Inventory Management Salesforce Manage your field service inventory stay on top of the movement of inventory in your field service operation. Learn how field service can help you manage all the moving parts of a successful field service center. Create an inventory control template to define the properties of an inventory including its unit of measure, and whether the. Use field service’s inventory. Field Service Inventory Management Salesforce.
From www.salesforceben.com
Complete Guide to Salesforce Field Service (FSL) Salesforce Ben Field Service Inventory Management Salesforce Learn how to request and transfer. Learn how field service can help you manage all the moving parts of a successful field service center. Manage your field service inventory stay on top of the movement of inventory in your field service operation. Field service inventory management data model use field service’s inventory objects to track the storage, request,. Harness the. Field Service Inventory Management Salesforce.
From www.coacto.co.uk
Can Salesforce be used for Inventory Management? Coacto Field Service Inventory Management Salesforce Level 1 web securityunlimited bandwidth Use field service’s inventory objects to track the storage, request, consumption, return, and retirement of items in your inventory. Here are the steps to set up inventory management. Learn how to request and transfer. Complete the trail to build your expertise. Create an inventory control template to define the properties of an inventory including its. Field Service Inventory Management Salesforce.