Safety Factor Ansys Mechanical . Go to tools and select stress tools. Safety factor (sf) this result type is an indication of the margin to failure. Then hit solve to get factor of safety. Stress solutions allow you to predict safety factors, stresses, strains, and displacements given the model and material of a part or an. Expand the strength category in the toolbox. The theory states that failure. Open engineering data in workbench. Introduction of stress analysis and factor of safety calculation by fem. The maximum tensile stress safety tool is based on the maximum tensile stress failure theory for brittle materials. Drag tensile yield strength from the. By following these systematic steps in ansys workbench and incorporating best practices in online coaching, learners can gain. This will get added to tree and by default you will have safety factor. That is, the applied load multiplied by the safety factor determines the. Understand what fatigue factor of safety is and how its calculated in ansys workbench for a fatigue simulation
from www.reddit.com
Introduction of stress analysis and factor of safety calculation by fem. That is, the applied load multiplied by the safety factor determines the. Open engineering data in workbench. Safety factor (sf) this result type is an indication of the margin to failure. Stress solutions allow you to predict safety factors, stresses, strains, and displacements given the model and material of a part or an. This will get added to tree and by default you will have safety factor. The maximum tensile stress safety tool is based on the maximum tensile stress failure theory for brittle materials. By following these systematic steps in ansys workbench and incorporating best practices in online coaching, learners can gain. Drag tensile yield strength from the. Go to tools and select stress tools.
What range is the safety factor typically in ANSYS and does this look
Safety Factor Ansys Mechanical The maximum tensile stress safety tool is based on the maximum tensile stress failure theory for brittle materials. This will get added to tree and by default you will have safety factor. Go to tools and select stress tools. Stress solutions allow you to predict safety factors, stresses, strains, and displacements given the model and material of a part or an. The theory states that failure. Drag tensile yield strength from the. Then hit solve to get factor of safety. The maximum tensile stress safety tool is based on the maximum tensile stress failure theory for brittle materials. By following these systematic steps in ansys workbench and incorporating best practices in online coaching, learners can gain. That is, the applied load multiplied by the safety factor determines the. Introduction of stress analysis and factor of safety calculation by fem. Expand the strength category in the toolbox. Understand what fatigue factor of safety is and how its calculated in ansys workbench for a fatigue simulation Safety factor (sf) this result type is an indication of the margin to failure. Open engineering data in workbench.
From www.researchgate.net
Diagram of the safety factor of the joints in ITs Safety factor K is Safety Factor Ansys Mechanical Drag tensile yield strength from the. That is, the applied load multiplied by the safety factor determines the. By following these systematic steps in ansys workbench and incorporating best practices in online coaching, learners can gain. Introduction of stress analysis and factor of safety calculation by fem. Safety factor (sf) this result type is an indication of the margin to. Safety Factor Ansys Mechanical.
From simutechgroup.com
Performing Bolt PreTension Analysis Ansys Explicit Dynamics Safety Factor Ansys Mechanical Expand the strength category in the toolbox. Introduction of stress analysis and factor of safety calculation by fem. This will get added to tree and by default you will have safety factor. The maximum tensile stress safety tool is based on the maximum tensile stress failure theory for brittle materials. That is, the applied load multiplied by the safety factor. Safety Factor Ansys Mechanical.
From www.mechlearning.com
Factor of safety definitions, formulas, importance and factors Safety Factor Ansys Mechanical Understand what fatigue factor of safety is and how its calculated in ansys workbench for a fatigue simulation Stress solutions allow you to predict safety factors, stresses, strains, and displacements given the model and material of a part or an. Open engineering data in workbench. Go to tools and select stress tools. Introduction of stress analysis and factor of safety. Safety Factor Ansys Mechanical.
From www.youtube.com
How to use Ansys Workbench? Static structural analysis Comparison Safety Factor Ansys Mechanical The maximum tensile stress safety tool is based on the maximum tensile stress failure theory for brittle materials. Stress solutions allow you to predict safety factors, stresses, strains, and displacements given the model and material of a part or an. Open engineering data in workbench. Safety factor (sf) this result type is an indication of the margin to failure. Expand. Safety Factor Ansys Mechanical.
From www.reddit.com
What range is the safety factor typically in ANSYS and does this look Safety Factor Ansys Mechanical Open engineering data in workbench. Introduction of stress analysis and factor of safety calculation by fem. Understand what fatigue factor of safety is and how its calculated in ansys workbench for a fatigue simulation By following these systematic steps in ansys workbench and incorporating best practices in online coaching, learners can gain. Expand the strength category in the toolbox. Go. Safety Factor Ansys Mechanical.
From www.researchgate.net
ANSYS factor of safety. Download Scientific Diagram Safety Factor Ansys Mechanical The maximum tensile stress safety tool is based on the maximum tensile stress failure theory for brittle materials. Expand the strength category in the toolbox. This will get added to tree and by default you will have safety factor. Stress solutions allow you to predict safety factors, stresses, strains, and displacements given the model and material of a part or. Safety Factor Ansys Mechanical.
From www.researchgate.net
How to access safety factor result on ANSYS ACT? ResearchGate Safety Factor Ansys Mechanical By following these systematic steps in ansys workbench and incorporating best practices in online coaching, learners can gain. Understand what fatigue factor of safety is and how its calculated in ansys workbench for a fatigue simulation The maximum tensile stress safety tool is based on the maximum tensile stress failure theory for brittle materials. Go to tools and select stress. Safety Factor Ansys Mechanical.
From simutechgroup.com
Buckling with PreBuckled Distortion Ansys Mechanical Safety Factor Ansys Mechanical By following these systematic steps in ansys workbench and incorporating best practices in online coaching, learners can gain. Expand the strength category in the toolbox. Safety factor (sf) this result type is an indication of the margin to failure. Introduction of stress analysis and factor of safety calculation by fem. Go to tools and select stress tools. This will get. Safety Factor Ansys Mechanical.
From www.youtube.com
ANSYS Mechanical TutorialThe Support Bracket 4 von Mises Stress Safety Factor Ansys Mechanical By following these systematic steps in ansys workbench and incorporating best practices in online coaching, learners can gain. That is, the applied load multiplied by the safety factor determines the. Introduction of stress analysis and factor of safety calculation by fem. Drag tensile yield strength from the. The maximum tensile stress safety tool is based on the maximum tensile stress. Safety Factor Ansys Mechanical.
From www.youtube.com
How to Fatigue analysis in ANSYS workbench Life and Safety Factor of Safety Factor Ansys Mechanical Expand the strength category in the toolbox. That is, the applied load multiplied by the safety factor determines the. Safety factor (sf) this result type is an indication of the margin to failure. Understand what fatigue factor of safety is and how its calculated in ansys workbench for a fatigue simulation Drag tensile yield strength from the. Open engineering data. Safety Factor Ansys Mechanical.
From www.youtube.com
Setting Range for Factor of Safety ANSYS FEA Analysis YouTube Safety Factor Ansys Mechanical Stress solutions allow you to predict safety factors, stresses, strains, and displacements given the model and material of a part or an. Then hit solve to get factor of safety. By following these systematic steps in ansys workbench and incorporating best practices in online coaching, learners can gain. That is, the applied load multiplied by the safety factor determines the.. Safety Factor Ansys Mechanical.
From www.padtinc.com
Ansys Mechanical Explore Better Designs with the Number 1 Mechanical Safety Factor Ansys Mechanical Drag tensile yield strength from the. Open engineering data in workbench. The theory states that failure. Introduction of stress analysis and factor of safety calculation by fem. By following these systematic steps in ansys workbench and incorporating best practices in online coaching, learners can gain. That is, the applied load multiplied by the safety factor determines the. This will get. Safety Factor Ansys Mechanical.
From www.youtube.com
Ansys Basic Structural Analysis [Total Deformation Equivalent Safety Factor Ansys Mechanical The theory states that failure. The maximum tensile stress safety tool is based on the maximum tensile stress failure theory for brittle materials. Introduction of stress analysis and factor of safety calculation by fem. Stress solutions allow you to predict safety factors, stresses, strains, and displacements given the model and material of a part or an. Understand what fatigue factor. Safety Factor Ansys Mechanical.
From forum.ansys.com
Factor of Safety Safety Factor Ansys Mechanical That is, the applied load multiplied by the safety factor determines the. Stress solutions allow you to predict safety factors, stresses, strains, and displacements given the model and material of a part or an. Go to tools and select stress tools. Then hit solve to get factor of safety. Understand what fatigue factor of safety is and how its calculated. Safety Factor Ansys Mechanical.
From www.vrogue.co
Ansys Mechanical Structural Fea Analysis Software vrogue.co Safety Factor Ansys Mechanical Open engineering data in workbench. That is, the applied load multiplied by the safety factor determines the. Understand what fatigue factor of safety is and how its calculated in ansys workbench for a fatigue simulation Safety factor (sf) this result type is an indication of the margin to failure. Drag tensile yield strength from the. This will get added to. Safety Factor Ansys Mechanical.
From www.researchgate.net
Safety factor maps. (AD) and screw (EH). (A,E) Minimum contact Safety Factor Ansys Mechanical Safety factor (sf) this result type is an indication of the margin to failure. By following these systematic steps in ansys workbench and incorporating best practices in online coaching, learners can gain. Open engineering data in workbench. Stress solutions allow you to predict safety factors, stresses, strains, and displacements given the model and material of a part or an. Introduction. Safety Factor Ansys Mechanical.
From www.youtube.com
Torsional Shear Analysis of a Shaft and its Factor of Safety ANSYS Safety Factor Ansys Mechanical Understand what fatigue factor of safety is and how its calculated in ansys workbench for a fatigue simulation Open engineering data in workbench. Stress solutions allow you to predict safety factors, stresses, strains, and displacements given the model and material of a part or an. Then hit solve to get factor of safety. The theory states that failure. Introduction of. Safety Factor Ansys Mechanical.
From www.youtube.com
Factor of Safety YouTube Safety Factor Ansys Mechanical Safety factor (sf) this result type is an indication of the margin to failure. Open engineering data in workbench. By following these systematic steps in ansys workbench and incorporating best practices in online coaching, learners can gain. Expand the strength category in the toolbox. The theory states that failure. This will get added to tree and by default you will. Safety Factor Ansys Mechanical.
From develop3d.com
Ansys Discovery workflow STEP 7 DEVELOP3D Safety Factor Ansys Mechanical Safety factor (sf) this result type is an indication of the margin to failure. Go to tools and select stress tools. Then hit solve to get factor of safety. This will get added to tree and by default you will have safety factor. By following these systematic steps in ansys workbench and incorporating best practices in online coaching, learners can. Safety Factor Ansys Mechanical.
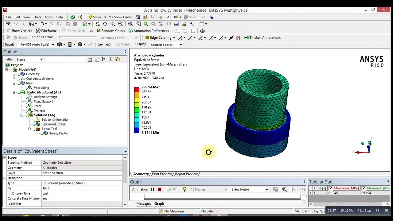
From www.youtube.com
ANSYS Mechanical Tutorial A Hollow Cylinder von Mises Stress Safety Factor Ansys Mechanical Safety factor (sf) this result type is an indication of the margin to failure. Drag tensile yield strength from the. That is, the applied load multiplied by the safety factor determines the. The theory states that failure. Then hit solve to get factor of safety. This will get added to tree and by default you will have safety factor. Open. Safety Factor Ansys Mechanical.
From www.researchgate.net
ANSYS factor of safety. Download Scientific Diagram Safety Factor Ansys Mechanical Go to tools and select stress tools. The maximum tensile stress safety tool is based on the maximum tensile stress failure theory for brittle materials. Understand what fatigue factor of safety is and how its calculated in ansys workbench for a fatigue simulation Stress solutions allow you to predict safety factors, stresses, strains, and displacements given the model and material. Safety Factor Ansys Mechanical.
From www.youtube.com
ANSYS ADPL 17 Tutorial How to calculate the Safety Factor YouTube Safety Factor Ansys Mechanical The maximum tensile stress safety tool is based on the maximum tensile stress failure theory for brittle materials. Go to tools and select stress tools. Drag tensile yield strength from the. By following these systematic steps in ansys workbench and incorporating best practices in online coaching, learners can gain. Expand the strength category in the toolbox. Understand what fatigue factor. Safety Factor Ansys Mechanical.
From www.youtube.com
ANSYS Workbench How to change Deformation Scale Factor? YouTube Safety Factor Ansys Mechanical That is, the applied load multiplied by the safety factor determines the. Safety factor (sf) this result type is an indication of the margin to failure. Open engineering data in workbench. Drag tensile yield strength from the. Introduction of stress analysis and factor of safety calculation by fem. The maximum tensile stress safety tool is based on the maximum tensile. Safety Factor Ansys Mechanical.
From www.smlease.com
What is Factor of Safety in Design and How to Calculate it? Safety Factor Ansys Mechanical Open engineering data in workbench. Stress solutions allow you to predict safety factors, stresses, strains, and displacements given the model and material of a part or an. That is, the applied load multiplied by the safety factor determines the. Drag tensile yield strength from the. Safety factor (sf) this result type is an indication of the margin to failure. Then. Safety Factor Ansys Mechanical.
From forum.ansys.com
How does ANSYS workbench determine material properties for Safety Safety Factor Ansys Mechanical That is, the applied load multiplied by the safety factor determines the. This will get added to tree and by default you will have safety factor. Expand the strength category in the toolbox. The theory states that failure. Understand what fatigue factor of safety is and how its calculated in ansys workbench for a fatigue simulation Go to tools and. Safety Factor Ansys Mechanical.
From www.youtube.com
Factor of safety defined in ansys SOM IN 4MINS Design Interview Safety Factor Ansys Mechanical By following these systematic steps in ansys workbench and incorporating best practices in online coaching, learners can gain. Go to tools and select stress tools. This will get added to tree and by default you will have safety factor. That is, the applied load multiplied by the safety factor determines the. Introduction of stress analysis and factor of safety calculation. Safety Factor Ansys Mechanical.
From www.youtube.com
ANSYS Mechanical Simulation Made Easy YouTube Safety Factor Ansys Mechanical Open engineering data in workbench. Understand what fatigue factor of safety is and how its calculated in ansys workbench for a fatigue simulation The maximum tensile stress safety tool is based on the maximum tensile stress failure theory for brittle materials. Stress solutions allow you to predict safety factors, stresses, strains, and displacements given the model and material of a. Safety Factor Ansys Mechanical.
From www.youtube.com
ANSYS Mechanical Tutorial Bracket von Mises Stress,factor of safety Safety Factor Ansys Mechanical Open engineering data in workbench. Go to tools and select stress tools. By following these systematic steps in ansys workbench and incorporating best practices in online coaching, learners can gain. Drag tensile yield strength from the. Expand the strength category in the toolbox. Safety factor (sf) this result type is an indication of the margin to failure. The theory states. Safety Factor Ansys Mechanical.
From forum.ansys.com
User defined result to find safety factor with beams Safety Factor Ansys Mechanical Stress solutions allow you to predict safety factors, stresses, strains, and displacements given the model and material of a part or an. Understand what fatigue factor of safety is and how its calculated in ansys workbench for a fatigue simulation The theory states that failure. Open engineering data in workbench. Drag tensile yield strength from the. Introduction of stress analysis. Safety Factor Ansys Mechanical.
From fastwayengineering.com
Ansys Mechanical Day 5, Intro to Parameters Fastway Engineering Safety Factor Ansys Mechanical Understand what fatigue factor of safety is and how its calculated in ansys workbench for a fatigue simulation Stress solutions allow you to predict safety factors, stresses, strains, and displacements given the model and material of a part or an. This will get added to tree and by default you will have safety factor. Expand the strength category in the. Safety Factor Ansys Mechanical.
From www.youtube.com
ANSYS'13 Fatigue Analysis (Life , Factor of safety) YouTube Safety Factor Ansys Mechanical The theory states that failure. Understand what fatigue factor of safety is and how its calculated in ansys workbench for a fatigue simulation Go to tools and select stress tools. Stress solutions allow you to predict safety factors, stresses, strains, and displacements given the model and material of a part or an. Safety factor (sf) this result type is an. Safety Factor Ansys Mechanical.
From www.researchgate.net
Schematic illustration of the structural safety factor principle [16 Safety Factor Ansys Mechanical Open engineering data in workbench. The maximum tensile stress safety tool is based on the maximum tensile stress failure theory for brittle materials. Understand what fatigue factor of safety is and how its calculated in ansys workbench for a fatigue simulation The theory states that failure. Stress solutions allow you to predict safety factors, stresses, strains, and displacements given the. Safety Factor Ansys Mechanical.
From develop3d.com
Ansys Discovery 2021 Review DEVELOP3D Safety Factor Ansys Mechanical Then hit solve to get factor of safety. Introduction of stress analysis and factor of safety calculation by fem. The maximum tensile stress safety tool is based on the maximum tensile stress failure theory for brittle materials. Drag tensile yield strength from the. By following these systematic steps in ansys workbench and incorporating best practices in online coaching, learners can. Safety Factor Ansys Mechanical.
From www.researchgate.net
Schematic diagram of the safety factor method. Download Scientific Safety Factor Ansys Mechanical This will get added to tree and by default you will have safety factor. The theory states that failure. Open engineering data in workbench. Understand what fatigue factor of safety is and how its calculated in ansys workbench for a fatigue simulation Introduction of stress analysis and factor of safety calculation by fem. Stress solutions allow you to predict safety. Safety Factor Ansys Mechanical.
From grabcad.com
how get Factor of safety in ansys ANSYS4ALL GrabCAD Groups Safety Factor Ansys Mechanical Safety factor (sf) this result type is an indication of the margin to failure. Introduction of stress analysis and factor of safety calculation by fem. Open engineering data in workbench. Understand what fatigue factor of safety is and how its calculated in ansys workbench for a fatigue simulation Go to tools and select stress tools. Then hit solve to get. Safety Factor Ansys Mechanical.