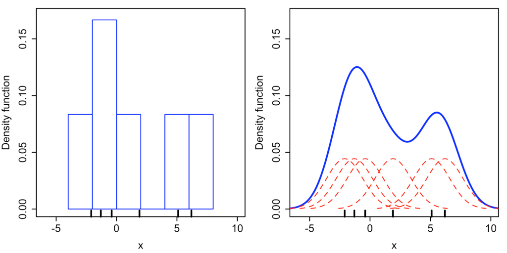
Distplot Vs Kdeplot . The kde line in a. Kde plot is implemented through the kdeplot function in seaborn. Given the seaborn tips dataset, by running the sns.distplot(tips.tip); Looking at the plot, i don't understand the sense of the kde (or density curve). Seaborn actually has two functions to plot the distribution of a variable: They are almost the same. Among these three new function, displot function gives a figure level interface to the common distribution plots in seaborn including histograms (histplot), density plots,. Kde represents the data using a continuous. Function the following plot is rendered. A kernel density estimate (kde) plot is a method for visualizing the distribution of observations in a dataset, analogous to a histogram.
from blog.enterprisedna.co
Looking at the plot, i don't understand the sense of the kde (or density curve). Function the following plot is rendered. The kde line in a. Given the seaborn tips dataset, by running the sns.distplot(tips.tip); Seaborn actually has two functions to plot the distribution of a variable: They are almost the same. Among these three new function, displot function gives a figure level interface to the common distribution plots in seaborn including histograms (histplot), density plots,. A kernel density estimate (kde) plot is a method for visualizing the distribution of observations in a dataset, analogous to a histogram. Kde plot is implemented through the kdeplot function in seaborn. Kde represents the data using a continuous.
Seaborn Distplot Python Distribution Plots Tutorial Master Data
Distplot Vs Kdeplot Given the seaborn tips dataset, by running the sns.distplot(tips.tip); Looking at the plot, i don't understand the sense of the kde (or density curve). Among these three new function, displot function gives a figure level interface to the common distribution plots in seaborn including histograms (histplot), density plots,. The kde line in a. Function the following plot is rendered. A kernel density estimate (kde) plot is a method for visualizing the distribution of observations in a dataset, analogous to a histogram. Kde plot is implemented through the kdeplot function in seaborn. Given the seaborn tips dataset, by running the sns.distplot(tips.tip); Kde represents the data using a continuous. They are almost the same. Seaborn actually has two functions to plot the distribution of a variable:
From zhuanlan.zhihu.com
10分钟python图表绘制 seaborn入门(一):distplot与kdeplot 知乎 Distplot Vs Kdeplot Among these three new function, displot function gives a figure level interface to the common distribution plots in seaborn including histograms (histplot), density plots,. The kde line in a. Seaborn actually has two functions to plot the distribution of a variable: A kernel density estimate (kde) plot is a method for visualizing the distribution of observations in a dataset, analogous. Distplot Vs Kdeplot.
From datagy.io
Seaborn displot Distribution Plots in Python • datagy Distplot Vs Kdeplot Kde represents the data using a continuous. Kde plot is implemented through the kdeplot function in seaborn. A kernel density estimate (kde) plot is a method for visualizing the distribution of observations in a dataset, analogous to a histogram. Seaborn actually has two functions to plot the distribution of a variable: Among these three new function, displot function gives a. Distplot Vs Kdeplot.
From www.cnblogs.com
distplot与kdeplot详解 光彩照人 博客园 Distplot Vs Kdeplot They are almost the same. A kernel density estimate (kde) plot is a method for visualizing the distribution of observations in a dataset, analogous to a histogram. Among these three new function, displot function gives a figure level interface to the common distribution plots in seaborn including histograms (histplot), density plots,. Kde represents the data using a continuous. The kde. Distplot Vs Kdeplot.
From blog.csdn.net
Python3 seaborn的使用:distplot(), jointplot(), pairplot(), rugplot Distplot Vs Kdeplot Kde represents the data using a continuous. Among these three new function, displot function gives a figure level interface to the common distribution plots in seaborn including histograms (histplot), density plots,. Looking at the plot, i don't understand the sense of the kde (or density curve). Kde plot is implemented through the kdeplot function in seaborn. They are almost the. Distplot Vs Kdeplot.
From blog.csdn.net
Python3 seaborn的使用:distplot(), jointplot(), pairplot(), rugplot Distplot Vs Kdeplot A kernel density estimate (kde) plot is a method for visualizing the distribution of observations in a dataset, analogous to a histogram. They are almost the same. Kde plot is implemented through the kdeplot function in seaborn. Seaborn actually has two functions to plot the distribution of a variable: Kde represents the data using a continuous. Given the seaborn tips. Distplot Vs Kdeplot.
From www.cnblogs.com
distplot与kdeplot详解 光彩照人 博客园 Distplot Vs Kdeplot Among these three new function, displot function gives a figure level interface to the common distribution plots in seaborn including histograms (histplot), density plots,. Looking at the plot, i don't understand the sense of the kde (or density curve). Kde plot is implemented through the kdeplot function in seaborn. Function the following plot is rendered. They are almost the same.. Distplot Vs Kdeplot.
From github.com
distplot()'s norm_hist=True does not produce relative frequency · Issue Distplot Vs Kdeplot They are almost the same. A kernel density estimate (kde) plot is a method for visualizing the distribution of observations in a dataset, analogous to a histogram. Kde represents the data using a continuous. Function the following plot is rendered. Looking at the plot, i don't understand the sense of the kde (or density curve). Among these three new function,. Distplot Vs Kdeplot.
From blog.enterprisedna.co
Seaborn Distplot Python Distribution Plots Tutorial Master Data Distplot Vs Kdeplot They are almost the same. Among these three new function, displot function gives a figure level interface to the common distribution plots in seaborn including histograms (histplot), density plots,. Kde plot is implemented through the kdeplot function in seaborn. The kde line in a. Kde represents the data using a continuous. Function the following plot is rendered. Seaborn actually has. Distplot Vs Kdeplot.
From zhuanlan.zhihu.com
10分钟python图表绘制 seaborn入门(一):distplot与kdeplot 知乎 Distplot Vs Kdeplot Given the seaborn tips dataset, by running the sns.distplot(tips.tip); The kde line in a. Kde plot is implemented through the kdeplot function in seaborn. Function the following plot is rendered. Kde represents the data using a continuous. Among these three new function, displot function gives a figure level interface to the common distribution plots in seaborn including histograms (histplot), density. Distplot Vs Kdeplot.
From jehyunlee.github.io
short discussions on KDE plot Pega Devlog Distplot Vs Kdeplot Seaborn actually has two functions to plot the distribution of a variable: Kde represents the data using a continuous. Among these three new function, displot function gives a figure level interface to the common distribution plots in seaborn including histograms (histplot), density plots,. They are almost the same. Function the following plot is rendered. Kde plot is implemented through the. Distplot Vs Kdeplot.
From datagy.io
Seaborn displot Distribution Plots in Python • datagy Distplot Vs Kdeplot Kde plot is implemented through the kdeplot function in seaborn. They are almost the same. Looking at the plot, i don't understand the sense of the kde (or density curve). A kernel density estimate (kde) plot is a method for visualizing the distribution of observations in a dataset, analogous to a histogram. Function the following plot is rendered. Given the. Distplot Vs Kdeplot.
From blog.csdn.net
python连续型单变量的数据可视化之hist、kdeplot、distplotCSDN博客 Distplot Vs Kdeplot Given the seaborn tips dataset, by running the sns.distplot(tips.tip); They are almost the same. Among these three new function, displot function gives a figure level interface to the common distribution plots in seaborn including histograms (histplot), density plots,. Kde represents the data using a continuous. The kde line in a. Function the following plot is rendered. A kernel density estimate. Distplot Vs Kdeplot.
From www.pythonfixing.com
[FIXED] How to scale marginal kdeplot of seaborn jointplot with Distplot Vs Kdeplot They are almost the same. Kde represents the data using a continuous. Function the following plot is rendered. Seaborn actually has two functions to plot the distribution of a variable: Looking at the plot, i don't understand the sense of the kde (or density curve). Kde plot is implemented through the kdeplot function in seaborn. The kde line in a.. Distplot Vs Kdeplot.
From www.qinglite.cn
详解seaborn可视化中的kdeplot、rugplot、distplot与jointplot轻识 Distplot Vs Kdeplot Kde plot is implemented through the kdeplot function in seaborn. Looking at the plot, i don't understand the sense of the kde (or density curve). Given the seaborn tips dataset, by running the sns.distplot(tips.tip); A kernel density estimate (kde) plot is a method for visualizing the distribution of observations in a dataset, analogous to a histogram. Function the following plot. Distplot Vs Kdeplot.
From pinkwink.kr
[Seaborn 연재] lmplot과 kdeplot, distplot Distplot Vs Kdeplot Kde represents the data using a continuous. Looking at the plot, i don't understand the sense of the kde (or density curve). Given the seaborn tips dataset, by running the sns.distplot(tips.tip); Kde plot is implemented through the kdeplot function in seaborn. Among these three new function, displot function gives a figure level interface to the common distribution plots in seaborn. Distplot Vs Kdeplot.
From datagy.io
Seaborn displot Distribution Plots in Python • datagy Distplot Vs Kdeplot Given the seaborn tips dataset, by running the sns.distplot(tips.tip); Function the following plot is rendered. Seaborn actually has two functions to plot the distribution of a variable: A kernel density estimate (kde) plot is a method for visualizing the distribution of observations in a dataset, analogous to a histogram. Kde represents the data using a continuous. The kde line in. Distplot Vs Kdeplot.
From stackoverflow.com
python Make Seaborn Distplot and Barplot the same color Stack Overflow Distplot Vs Kdeplot Among these three new function, displot function gives a figure level interface to the common distribution plots in seaborn including histograms (histplot), density plots,. A kernel density estimate (kde) plot is a method for visualizing the distribution of observations in a dataset, analogous to a histogram. Function the following plot is rendered. Given the seaborn tips dataset, by running the. Distplot Vs Kdeplot.
From pullanswer.com
`kdeplot(levels)` seems to be interpreted across `hue`s rather than Distplot Vs Kdeplot Among these three new function, displot function gives a figure level interface to the common distribution plots in seaborn including histograms (histplot), density plots,. Kde represents the data using a continuous. The kde line in a. They are almost the same. Seaborn actually has two functions to plot the distribution of a variable: Kde plot is implemented through the kdeplot. Distplot Vs Kdeplot.
From blog.csdn.net
Python3 seaborn的使用:distplot(), jointplot(), pairplot(), rugplot Distplot Vs Kdeplot The kde line in a. Given the seaborn tips dataset, by running the sns.distplot(tips.tip); Among these three new function, displot function gives a figure level interface to the common distribution plots in seaborn including histograms (histplot), density plots,. Kde represents the data using a continuous. Looking at the plot, i don't understand the sense of the kde (or density curve).. Distplot Vs Kdeplot.
From blog.csdn.net
Python3 seaborn的使用:distplot(), jointplot(), pairplot(), rugplot Distplot Vs Kdeplot They are almost the same. Kde represents the data using a continuous. Function the following plot is rendered. Kde plot is implemented through the kdeplot function in seaborn. Seaborn actually has two functions to plot the distribution of a variable: Given the seaborn tips dataset, by running the sns.distplot(tips.tip); The kde line in a. Looking at the plot, i don't. Distplot Vs Kdeplot.
From stackoverflow.com
python How does distplot/kdeplot calculate the kde curve? Stack Distplot Vs Kdeplot Given the seaborn tips dataset, by running the sns.distplot(tips.tip); Looking at the plot, i don't understand the sense of the kde (or density curve). Among these three new function, displot function gives a figure level interface to the common distribution plots in seaborn including histograms (histplot), density plots,. The kde line in a. Seaborn actually has two functions to plot. Distplot Vs Kdeplot.
From zhuanlan.zhihu.com
厦门二手房价格分析 知乎 Distplot Vs Kdeplot Seaborn actually has two functions to plot the distribution of a variable: Given the seaborn tips dataset, by running the sns.distplot(tips.tip); The kde line in a. They are almost the same. A kernel density estimate (kde) plot is a method for visualizing the distribution of observations in a dataset, analogous to a histogram. Function the following plot is rendered. Kde. Distplot Vs Kdeplot.
From microeducate.tech
What is the unit of the yaxis when using distplot to plot a histogram Distplot Vs Kdeplot A kernel density estimate (kde) plot is a method for visualizing the distribution of observations in a dataset, analogous to a histogram. The kde line in a. Given the seaborn tips dataset, by running the sns.distplot(tips.tip); Kde plot is implemented through the kdeplot function in seaborn. They are almost the same. Kde represents the data using a continuous. Function the. Distplot Vs Kdeplot.
From blog.enterprisedna.co
Seaborn Distplot Python Distribution Plots Tutorial Master Data Distplot Vs Kdeplot They are almost the same. The kde line in a. Function the following plot is rendered. Kde represents the data using a continuous. Among these three new function, displot function gives a figure level interface to the common distribution plots in seaborn including histograms (histplot), density plots,. A kernel density estimate (kde) plot is a method for visualizing the distribution. Distplot Vs Kdeplot.
From pinkwink.kr
[Seaborn 연재] lmplot과 kdeplot, distplot Distplot Vs Kdeplot Among these three new function, displot function gives a figure level interface to the common distribution plots in seaborn including histograms (histplot), density plots,. A kernel density estimate (kde) plot is a method for visualizing the distribution of observations in a dataset, analogous to a histogram. Function the following plot is rendered. Kde represents the data using a continuous. Seaborn. Distplot Vs Kdeplot.
From zhuanlan.zhihu.com
Python可视化 Seaborn5分钟入门(一)——kdeplot和distplot 知乎 Distplot Vs Kdeplot Function the following plot is rendered. Kde plot is implemented through the kdeplot function in seaborn. They are almost the same. The kde line in a. A kernel density estimate (kde) plot is a method for visualizing the distribution of observations in a dataset, analogous to a histogram. Among these three new function, displot function gives a figure level interface. Distplot Vs Kdeplot.
From devpress.csdn.net
seaborn distplot / displot with multiple distributions_python_MangsPython Distplot Vs Kdeplot Looking at the plot, i don't understand the sense of the kde (or density curve). Given the seaborn tips dataset, by running the sns.distplot(tips.tip); Kde represents the data using a continuous. They are almost the same. The kde line in a. Among these three new function, displot function gives a figure level interface to the common distribution plots in seaborn. Distplot Vs Kdeplot.
From www.cnblogs.com
Seaborn中的kdeplot、rugplot、distplot与jointplot 大脸猫12581 博客园 Distplot Vs Kdeplot Kde represents the data using a continuous. A kernel density estimate (kde) plot is a method for visualizing the distribution of observations in a dataset, analogous to a histogram. Seaborn actually has two functions to plot the distribution of a variable: The kde line in a. They are almost the same. Looking at the plot, i don't understand the sense. Distplot Vs Kdeplot.
From www.cnblogs.com
distplot与kdeplot详解 光彩照人 博客园 Distplot Vs Kdeplot Kde represents the data using a continuous. Kde plot is implemented through the kdeplot function in seaborn. Function the following plot is rendered. The kde line in a. Given the seaborn tips dataset, by running the sns.distplot(tips.tip); Seaborn actually has two functions to plot the distribution of a variable: A kernel density estimate (kde) plot is a method for visualizing. Distplot Vs Kdeplot.
From www.bottomscience.com
Distplot Plotly Histogram with Curve Python Programming Distplot Vs Kdeplot Function the following plot is rendered. The kde line in a. Looking at the plot, i don't understand the sense of the kde (or density curve). Seaborn actually has two functions to plot the distribution of a variable: Given the seaborn tips dataset, by running the sns.distplot(tips.tip); Kde represents the data using a continuous. They are almost the same. A. Distplot Vs Kdeplot.
From www.cnblogs.com
distplot与kdeplot详解 光彩照人 博客园 Distplot Vs Kdeplot Function the following plot is rendered. The kde line in a. Kde represents the data using a continuous. A kernel density estimate (kde) plot is a method for visualizing the distribution of observations in a dataset, analogous to a histogram. Kde plot is implemented through the kdeplot function in seaborn. Looking at the plot, i don't understand the sense of. Distplot Vs Kdeplot.
From stackoverflow.com
python multiple seaborn kdeplot plots with the same color bar Stack Distplot Vs Kdeplot Looking at the plot, i don't understand the sense of the kde (or density curve). Given the seaborn tips dataset, by running the sns.distplot(tips.tip); Kde plot is implemented through the kdeplot function in seaborn. A kernel density estimate (kde) plot is a method for visualizing the distribution of observations in a dataset, analogous to a histogram. Seaborn actually has two. Distplot Vs Kdeplot.
From www.cnblogs.com
distplot与kdeplot详解 光彩照人 博客园 Distplot Vs Kdeplot Given the seaborn tips dataset, by running the sns.distplot(tips.tip); A kernel density estimate (kde) plot is a method for visualizing the distribution of observations in a dataset, analogous to a histogram. Kde plot is implemented through the kdeplot function in seaborn. The kde line in a. Looking at the plot, i don't understand the sense of the kde (or density. Distplot Vs Kdeplot.
From stackoverflow.com
python multiple hue in same kdeplot Stack Overflow Distplot Vs Kdeplot Given the seaborn tips dataset, by running the sns.distplot(tips.tip); The kde line in a. A kernel density estimate (kde) plot is a method for visualizing the distribution of observations in a dataset, analogous to a histogram. They are almost the same. Function the following plot is rendered. Among these three new function, displot function gives a figure level interface to. Distplot Vs Kdeplot.
From www.cnblogs.com
distplot与kdeplot详解 光彩照人 博客园 Distplot Vs Kdeplot Seaborn actually has two functions to plot the distribution of a variable: Kde plot is implemented through the kdeplot function in seaborn. Kde represents the data using a continuous. Function the following plot is rendered. A kernel density estimate (kde) plot is a method for visualizing the distribution of observations in a dataset, analogous to a histogram. They are almost. Distplot Vs Kdeplot.