Function Generator Audio Interface . Function generator for audio samples. With less than 0.001 % total harmonic distortion (thd), 25 ppm frequency accuracy, and a broad range of features including sweeps and bursts, the ds360 is the ideal source for audio frequency. With keysight function generators, creating and editing waveforms is no longer difficult. Learn how your computer can function as an arbitrary waveform generator. This project combines a pic microcontroller, a custom clock source, some simple digital circuitry and selectable output filters. This implements the audiosample protocol (like rawsample or wav) so it can be played by. We’ll start by explaining how the ad9833 dds signal generator module works, its pinout, and how to connect it with arduino. In this article, we’ll use scilab to. In order to test and verify your simple audio microphone, amplifier, filter, or any other components where the output can vary based on.
from appsliced.co
Function generator for audio samples. With keysight function generators, creating and editing waveforms is no longer difficult. This project combines a pic microcontroller, a custom clock source, some simple digital circuitry and selectable output filters. Learn how your computer can function as an arbitrary waveform generator. This implements the audiosample protocol (like rawsample or wav) so it can be played by. In order to test and verify your simple audio microphone, amplifier, filter, or any other components where the output can vary based on. We’ll start by explaining how the ad9833 dds signal generator module works, its pinout, and how to connect it with arduino. With less than 0.001 % total harmonic distortion (thd), 25 ppm frequency accuracy, and a broad range of features including sweeps and bursts, the ds360 is the ideal source for audio frequency. In this article, we’ll use scilab to.
Audio Function Generator App Price Drops
Function Generator Audio Interface This project combines a pic microcontroller, a custom clock source, some simple digital circuitry and selectable output filters. In order to test and verify your simple audio microphone, amplifier, filter, or any other components where the output can vary based on. This project combines a pic microcontroller, a custom clock source, some simple digital circuitry and selectable output filters. Function generator for audio samples. In this article, we’ll use scilab to. We’ll start by explaining how the ad9833 dds signal generator module works, its pinout, and how to connect it with arduino. With keysight function generators, creating and editing waveforms is no longer difficult. Learn how your computer can function as an arbitrary waveform generator. This implements the audiosample protocol (like rawsample or wav) so it can be played by. With less than 0.001 % total harmonic distortion (thd), 25 ppm frequency accuracy, and a broad range of features including sweeps and bursts, the ds360 is the ideal source for audio frequency.
From www.circuitspecialists.com
DIY Function Generator From Prototype to Creation Function Generator Audio Interface With keysight function generators, creating and editing waveforms is no longer difficult. In order to test and verify your simple audio microphone, amplifier, filter, or any other components where the output can vary based on. This implements the audiosample protocol (like rawsample or wav) so it can be played by. This project combines a pic microcontroller, a custom clock source,. Function Generator Audio Interface.
From how2electronics.com
DIY Function Generator using XR2206 Kit 1Hz1MHz Function Generator Audio Interface With less than 0.001 % total harmonic distortion (thd), 25 ppm frequency accuracy, and a broad range of features including sweeps and bursts, the ds360 is the ideal source for audio frequency. This implements the audiosample protocol (like rawsample or wav) so it can be played by. This project combines a pic microcontroller, a custom clock source, some simple digital. Function Generator Audio Interface.
From childhealthpolicy.vumc.org
💋 Sound card function generator. Program turns PC sound card into a Function Generator Audio Interface This implements the audiosample protocol (like rawsample or wav) so it can be played by. In order to test and verify your simple audio microphone, amplifier, filter, or any other components where the output can vary based on. Function generator for audio samples. In this article, we’ll use scilab to. With less than 0.001 % total harmonic distortion (thd), 25. Function Generator Audio Interface.
From www.animatoaudio.com
Quad Function Generator 281t Animato Audio Function Generator Audio Interface This implements the audiosample protocol (like rawsample or wav) so it can be played by. Learn how your computer can function as an arbitrary waveform generator. This project combines a pic microcontroller, a custom clock source, some simple digital circuitry and selectable output filters. With less than 0.001 % total harmonic distortion (thd), 25 ppm frequency accuracy, and a broad. Function Generator Audio Interface.
From wonderfulengineering.com
10 Best Function Generators Function Generator Audio Interface In order to test and verify your simple audio microphone, amplifier, filter, or any other components where the output can vary based on. In this article, we’ll use scilab to. Learn how your computer can function as an arbitrary waveform generator. We’ll start by explaining how the ad9833 dds signal generator module works, its pinout, and how to connect it. Function Generator Audio Interface.
From www.promaxelectronics.com
GF232B 3 MHz function generator PROMAX Function Generator Audio Interface In order to test and verify your simple audio microphone, amplifier, filter, or any other components where the output can vary based on. In this article, we’ll use scilab to. Learn how your computer can function as an arbitrary waveform generator. We’ll start by explaining how the ad9833 dds signal generator module works, its pinout, and how to connect it. Function Generator Audio Interface.
From manualdiagramausterlitz.z19.web.core.windows.net
Function Generator Circuit Using Ic 8038 Function Generator Audio Interface This implements the audiosample protocol (like rawsample or wav) so it can be played by. Learn how your computer can function as an arbitrary waveform generator. In this article, we’ll use scilab to. Function generator for audio samples. With keysight function generators, creating and editing waveforms is no longer difficult. This project combines a pic microcontroller, a custom clock source,. Function Generator Audio Interface.
From www.youtube.com
3 Function Generator Kit (4K) YouTube Function Generator Audio Interface This implements the audiosample protocol (like rawsample or wav) so it can be played by. With less than 0.001 % total harmonic distortion (thd), 25 ppm frequency accuracy, and a broad range of features including sweeps and bursts, the ds360 is the ideal source for audio frequency. With keysight function generators, creating and editing waveforms is no longer difficult. We’ll. Function Generator Audio Interface.
From appsliced.co
Audio Function Generator App Price Drops Function Generator Audio Interface Function generator for audio samples. We’ll start by explaining how the ad9833 dds signal generator module works, its pinout, and how to connect it with arduino. With keysight function generators, creating and editing waveforms is no longer difficult. In order to test and verify your simple audio microphone, amplifier, filter, or any other components where the output can vary based. Function Generator Audio Interface.
From www.instructables.com
Function Generator 12 Steps (with Pictures) Instructables Function Generator Audio Interface This project combines a pic microcontroller, a custom clock source, some simple digital circuitry and selectable output filters. Learn how your computer can function as an arbitrary waveform generator. In order to test and verify your simple audio microphone, amplifier, filter, or any other components where the output can vary based on. With keysight function generators, creating and editing waveforms. Function Generator Audio Interface.
From www.gear4music.es
Buchla & Tiptop Audio 281T Quad Function Generator Gear4music Function Generator Audio Interface This implements the audiosample protocol (like rawsample or wav) so it can be played by. In this article, we’ll use scilab to. This project combines a pic microcontroller, a custom clock source, some simple digital circuitry and selectable output filters. Function generator for audio samples. With less than 0.001 % total harmonic distortion (thd), 25 ppm frequency accuracy, and a. Function Generator Audio Interface.
From ee-toolkit.com
Audio Function Generator Electronics Engineering Apps. PRO. Function Generator Audio Interface Function generator for audio samples. In this article, we’ll use scilab to. We’ll start by explaining how the ad9833 dds signal generator module works, its pinout, and how to connect it with arduino. With less than 0.001 % total harmonic distortion (thd), 25 ppm frequency accuracy, and a broad range of features including sweeps and bursts, the ds360 is the. Function Generator Audio Interface.
From www.pinterest.com
Heathkit IG1275 LIN/LOG Sweep Function Generator Function generator Function Generator Audio Interface With less than 0.001 % total harmonic distortion (thd), 25 ppm frequency accuracy, and a broad range of features including sweeps and bursts, the ds360 is the ideal source for audio frequency. In order to test and verify your simple audio microphone, amplifier, filter, or any other components where the output can vary based on. This implements the audiosample protocol. Function Generator Audio Interface.
From ee-toolkit.com
Audio Function Generator Electronics Engineering Apps. PRO. Function Generator Audio Interface With keysight function generators, creating and editing waveforms is no longer difficult. In order to test and verify your simple audio microphone, amplifier, filter, or any other components where the output can vary based on. This project combines a pic microcontroller, a custom clock source, some simple digital circuitry and selectable output filters. This implements the audiosample protocol (like rawsample. Function Generator Audio Interface.
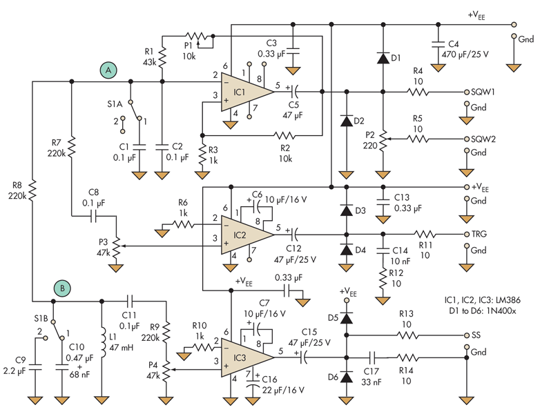
From www.electronicdesign.com
Audio Function Generator Provides Three Simultaneous Square, Triangle Function Generator Audio Interface In this article, we’ll use scilab to. Function generator for audio samples. With keysight function generators, creating and editing waveforms is no longer difficult. With less than 0.001 % total harmonic distortion (thd), 25 ppm frequency accuracy, and a broad range of features including sweeps and bursts, the ds360 is the ideal source for audio frequency. This implements the audiosample. Function Generator Audio Interface.
From lasopaio754.weebly.com
lasopaio Blog Function Generator Audio Interface With keysight function generators, creating and editing waveforms is no longer difficult. In order to test and verify your simple audio microphone, amplifier, filter, or any other components where the output can vary based on. In this article, we’ll use scilab to. Learn how your computer can function as an arbitrary waveform generator. With less than 0.001 % total harmonic. Function Generator Audio Interface.
From www.gear4music.ie
Buchla & Tiptop Audio 281T Quad Function Generator at Gear4music Function Generator Audio Interface We’ll start by explaining how the ad9833 dds signal generator module works, its pinout, and how to connect it with arduino. With keysight function generators, creating and editing waveforms is no longer difficult. With less than 0.001 % total harmonic distortion (thd), 25 ppm frequency accuracy, and a broad range of features including sweeps and bursts, the ds360 is the. Function Generator Audio Interface.
From www.gear4music.it
Buchla & Tiptop Audio 281T Quad Function Generator Gear4music Function Generator Audio Interface With keysight function generators, creating and editing waveforms is no longer difficult. This implements the audiosample protocol (like rawsample or wav) so it can be played by. We’ll start by explaining how the ad9833 dds signal generator module works, its pinout, and how to connect it with arduino. Learn how your computer can function as an arbitrary waveform generator. Function. Function Generator Audio Interface.
From tr.farnell.com
AFG2125 Gw Instek Function Generator, Arbitrary / Direct Digital Function Generator Audio Interface We’ll start by explaining how the ad9833 dds signal generator module works, its pinout, and how to connect it with arduino. With keysight function generators, creating and editing waveforms is no longer difficult. Learn how your computer can function as an arbitrary waveform generator. This implements the audiosample protocol (like rawsample or wav) so it can be played by. With. Function Generator Audio Interface.
From www.youtube.com
what is an audio generator (function generator) and what does it do Function Generator Audio Interface In this article, we’ll use scilab to. Learn how your computer can function as an arbitrary waveform generator. With less than 0.001 % total harmonic distortion (thd), 25 ppm frequency accuracy, and a broad range of features including sweeps and bursts, the ds360 is the ideal source for audio frequency. This project combines a pic microcontroller, a custom clock source,. Function Generator Audio Interface.
From maker.pro
How to Build an Appbased Function Generator Audio Oscillator Custom Function Generator Audio Interface We’ll start by explaining how the ad9833 dds signal generator module works, its pinout, and how to connect it with arduino. With less than 0.001 % total harmonic distortion (thd), 25 ppm frequency accuracy, and a broad range of features including sweeps and bursts, the ds360 is the ideal source for audio frequency. In order to test and verify your. Function Generator Audio Interface.
From bestengineeringprojects.com
Exploring the ICL8038 Building an Audio Function Generator Circuit Function Generator Audio Interface We’ll start by explaining how the ad9833 dds signal generator module works, its pinout, and how to connect it with arduino. Learn how your computer can function as an arbitrary waveform generator. With keysight function generators, creating and editing waveforms is no longer difficult. With less than 0.001 % total harmonic distortion (thd), 25 ppm frequency accuracy, and a broad. Function Generator Audio Interface.
From www.reichelt.com
PEAKTECH 4060MV DDS function generator 10 µHz 20 MHz with 10 W Function Generator Audio Interface Learn how your computer can function as an arbitrary waveform generator. In order to test and verify your simple audio microphone, amplifier, filter, or any other components where the output can vary based on. This project combines a pic microcontroller, a custom clock source, some simple digital circuitry and selectable output filters. This implements the audiosample protocol (like rawsample or. Function Generator Audio Interface.
From www.sisco.com
How to Use a Function Signal Generator? Function Generator Audio Interface Learn how your computer can function as an arbitrary waveform generator. In this article, we’ll use scilab to. In order to test and verify your simple audio microphone, amplifier, filter, or any other components where the output can vary based on. With less than 0.001 % total harmonic distortion (thd), 25 ppm frequency accuracy, and a broad range of features. Function Generator Audio Interface.
From www.yildirimelektronik.com
GW Instek Arbitrary Function Generators AFG3000 Series Arbitrary Function Generator Audio Interface Learn how your computer can function as an arbitrary waveform generator. In order to test and verify your simple audio microphone, amplifier, filter, or any other components where the output can vary based on. This project combines a pic microcontroller, a custom clock source, some simple digital circuitry and selectable output filters. With keysight function generators, creating and editing waveforms. Function Generator Audio Interface.
From www.keysight.com
Technical Support 33611A Waveform Generator, 80 MHz, 1 Channel Keysight Function Generator Audio Interface With less than 0.001 % total harmonic distortion (thd), 25 ppm frequency accuracy, and a broad range of features including sweeps and bursts, the ds360 is the ideal source for audio frequency. In order to test and verify your simple audio microphone, amplifier, filter, or any other components where the output can vary based on. With keysight function generators, creating. Function Generator Audio Interface.
From www.atecorp.com
Keysight 33220A Function Generators Rentals Function Generator Audio Interface With keysight function generators, creating and editing waveforms is no longer difficult. This project combines a pic microcontroller, a custom clock source, some simple digital circuitry and selectable output filters. In this article, we’ll use scilab to. We’ll start by explaining how the ad9833 dds signal generator module works, its pinout, and how to connect it with arduino. In order. Function Generator Audio Interface.
From www.allaboutcircuits.com
How to Build Your Own Function Generator Using Analog Devices’ AD9833 Function Generator Audio Interface With less than 0.001 % total harmonic distortion (thd), 25 ppm frequency accuracy, and a broad range of features including sweeps and bursts, the ds360 is the ideal source for audio frequency. We’ll start by explaining how the ad9833 dds signal generator module works, its pinout, and how to connect it with arduino. This project combines a pic microcontroller, a. Function Generator Audio Interface.
From combinedtestsolutions.co.uk
Audio Function Generator GAG810 Combined Test Solutions Function Generator Audio Interface Function generator for audio samples. In this article, we’ll use scilab to. In order to test and verify your simple audio microphone, amplifier, filter, or any other components where the output can vary based on. With less than 0.001 % total harmonic distortion (thd), 25 ppm frequency accuracy, and a broad range of features including sweeps and bursts, the ds360. Function Generator Audio Interface.
From www.researchgate.net
1) Function generator; 2) Audiofrequency amplifier; 3) Shaker; 4 Function Generator Audio Interface Learn how your computer can function as an arbitrary waveform generator. In this article, we’ll use scilab to. This project combines a pic microcontroller, a custom clock source, some simple digital circuitry and selectable output filters. We’ll start by explaining how the ad9833 dds signal generator module works, its pinout, and how to connect it with arduino. With keysight function. Function Generator Audio Interface.
From www.tecpel.com.tw
Digital function generators Tecpel test and measurement instruments Function Generator Audio Interface Learn how your computer can function as an arbitrary waveform generator. With less than 0.001 % total harmonic distortion (thd), 25 ppm frequency accuracy, and a broad range of features including sweeps and bursts, the ds360 is the ideal source for audio frequency. This implements the audiosample protocol (like rawsample or wav) so it can be played by. Function generator. Function Generator Audio Interface.
From abronexports.com
Audio oscillator 1hz 1mhz function generator FG frequency sine square Function Generator Audio Interface Function generator for audio samples. We’ll start by explaining how the ad9833 dds signal generator module works, its pinout, and how to connect it with arduino. This project combines a pic microcontroller, a custom clock source, some simple digital circuitry and selectable output filters. Learn how your computer can function as an arbitrary waveform generator. In this article, we’ll use. Function Generator Audio Interface.
From www.instructables.com
Function Generator 12 Steps (with Pictures) Instructables Function Generator Audio Interface With keysight function generators, creating and editing waveforms is no longer difficult. We’ll start by explaining how the ad9833 dds signal generator module works, its pinout, and how to connect it with arduino. Learn how your computer can function as an arbitrary waveform generator. This project combines a pic microcontroller, a custom clock source, some simple digital circuitry and selectable. Function Generator Audio Interface.
From www.circuitspecialists.com
DIY Function Generator From Prototype to Creation Function Generator Audio Interface With keysight function generators, creating and editing waveforms is no longer difficult. Learn how your computer can function as an arbitrary waveform generator. We’ll start by explaining how the ad9833 dds signal generator module works, its pinout, and how to connect it with arduino. This implements the audiosample protocol (like rawsample or wav) so it can be played by. In. Function Generator Audio Interface.
From www.eeweb.com
DIY Audio Function Generator Part 1 EE Function Generator Audio Interface This implements the audiosample protocol (like rawsample or wav) so it can be played by. Function generator for audio samples. This project combines a pic microcontroller, a custom clock source, some simple digital circuitry and selectable output filters. We’ll start by explaining how the ad9833 dds signal generator module works, its pinout, and how to connect it with arduino. With. Function Generator Audio Interface.