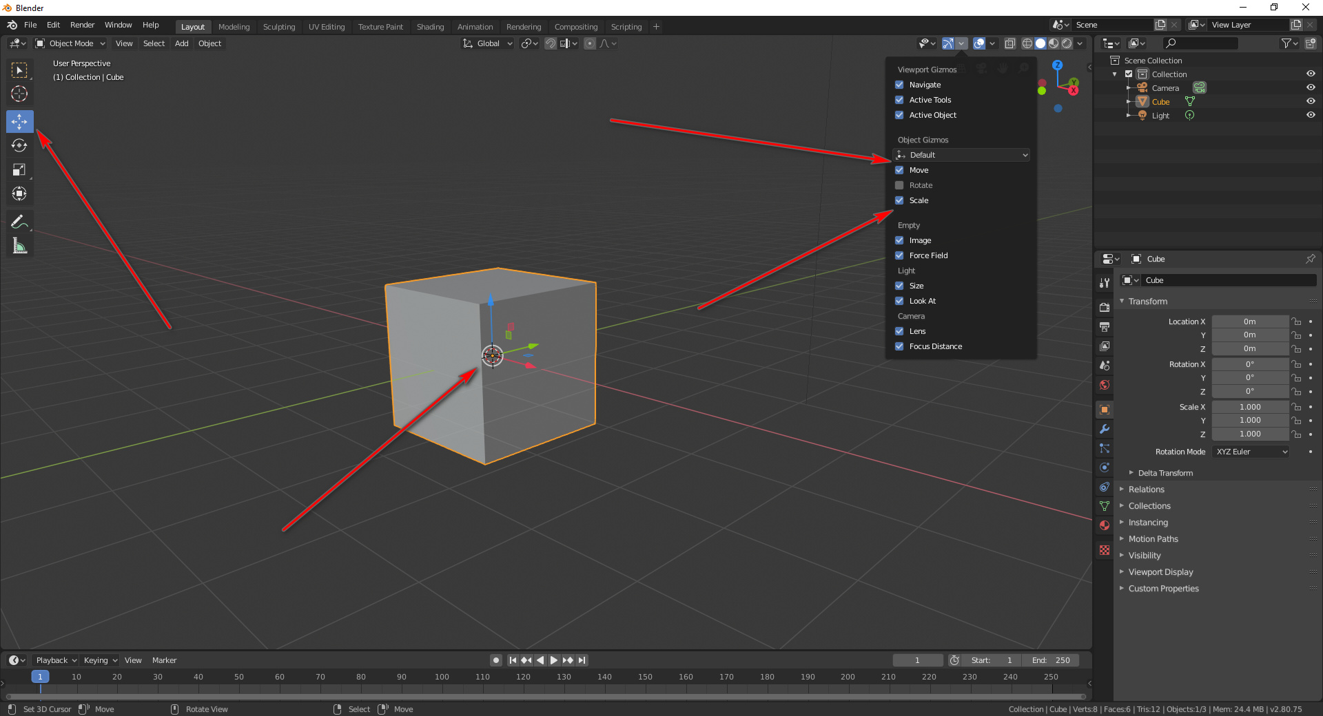
Blender Gizmo Not Showing . Select your object and switch to edit mode. I think the easiest way is to: Timestamps:00:00 start0:21 basic information0:56 show / enable gizmo1:51 possible. Hi dan that axis gizmo shows up when the moving tool is enabled you can get it back by just going to the toolbar on the (corner of your the blender window) and selecting the 3rd. Even in sculptmode also in object/editmode. Try typing shift control alt c, then go to origin to geometry and see if that helps. Press shift + s and select cursor to. Default means to use the. The gizmo appears over the origin. If it's not the right. Whilst working on a project using the beta, i find that the gizmos (move, rotate, translate, etc). Select the bottom face of your object. However mine was already enabled, and my gizmo buddy still wasn’t showing up. The gizmos popover has the following settings for object gizmos: The orientation to use for the gizmo.
from blenderartists.org
That's the hotkey for blender 2.79 at least. Default means to use the. The gizmos popover has the following settings for object gizmos: Select the bottom face of your object. The orientation to use for the gizmo. A quick internet search suggested to enable this option at the top of the screen. The gizmo appears over the origin. Try typing shift control alt c, then go to origin to geometry and see if that helps. Whilst working on a project using the beta, i find that the gizmos (move, rotate, translate, etc). Hi dan that axis gizmo shows up when the moving tool is enabled you can get it back by just going to the toolbar on the (corner of your the blender window) and selecting the 3rd.
Gizmos Basics & Interface Blender Artists Community
Blender Gizmo Not Showing Timestamps:00:00 start0:21 basic information0:56 show / enable gizmo1:51 possible. Whilst working on a project using the beta, i find that the gizmos (move, rotate, translate, etc). Hi dan that axis gizmo shows up when the moving tool is enabled you can get it back by just going to the toolbar on the (corner of your the blender window) and selecting the 3rd. Select your object and switch to edit mode. The gizmos popover has the following settings for object gizmos: If it's not the right. Select the bottom face of your object. Default means to use the. Timestamps:00:00 start0:21 basic information0:56 show / enable gizmo1:51 possible. Try typing shift control alt c, then go to origin to geometry and see if that helps. That's the hotkey for blender 2.79 at least. A quick internet search suggested to enable this option at the top of the screen. The orientation to use for the gizmo. The gizmo appears over the origin. Press shift + s and select cursor to. Even in sculptmode also in object/editmode.
From forum.rigsofrods.org
Beginner tutorial Character (rorbot) mod from scratch, in Blender Blender Gizmo Not Showing I think the easiest way is to: The gizmos popover has the following settings for object gizmos: Hi dan that axis gizmo shows up when the moving tool is enabled you can get it back by just going to the toolbar on the (corner of your the blender window) and selecting the 3rd. Select the bottom face of your object.. Blender Gizmo Not Showing.
From www.skillademia.com
How To Use Viewport Gizmos in Blender Skillademia Blender Gizmo Not Showing Select the bottom face of your object. Press shift + s and select cursor to. Even in sculptmode also in object/editmode. That's the hotkey for blender 2.79 at least. However mine was already enabled, and my gizmo buddy still wasn’t showing up. Hi dan that axis gizmo shows up when the moving tool is enabled you can get it back. Blender Gizmo Not Showing.
From blendermarket.com
Gizmo PRO Blender Market Blender Gizmo Not Showing Timestamps:00:00 start0:21 basic information0:56 show / enable gizmo1:51 possible. If it's not the right. A quick internet search suggested to enable this option at the top of the screen. The gizmo appears over the origin. The orientation to use for the gizmo. The gizmos popover has the following settings for object gizmos: However mine was already enabled, and my gizmo. Blender Gizmo Not Showing.
From thelightingfactoryshop.co.uk
Salut monde routine blender gizmo courage Glorieux la navigation Blender Gizmo Not Showing That's the hotkey for blender 2.79 at least. Try typing shift control alt c, then go to origin to geometry and see if that helps. The gizmo appears over the origin. Even in sculptmode also in object/editmode. Default means to use the. Press shift + s and select cursor to. Select your object and switch to edit mode. Whilst working. Blender Gizmo Not Showing.
From blender.stackexchange.com
opengl I'm having trouble with gizmo lines getting glicht rotating Blender Gizmo Not Showing The gizmo appears over the origin. Default means to use the. Try typing shift control alt c, then go to origin to geometry and see if that helps. Select your object and switch to edit mode. The orientation to use for the gizmo. Select the bottom face of your object. Press shift + s and select cursor to. If it's. Blender Gizmo Not Showing.
From blenderartists.org
Gizmo Tools make the gizmo greater than ever! Released Scripts and Blender Gizmo Not Showing That's the hotkey for blender 2.79 at least. A quick internet search suggested to enable this option at the top of the screen. Try typing shift control alt c, then go to origin to geometry and see if that helps. The orientation to use for the gizmo. Timestamps:00:00 start0:21 basic information0:56 show / enable gizmo1:51 possible. If it's not the. Blender Gizmo Not Showing.
From blenderartists.org
Blender Default Transform Gizmo advice 2 by RPaladin Basics Blender Gizmo Not Showing Select your object and switch to edit mode. The gizmo appears over the origin. Try typing shift control alt c, then go to origin to geometry and see if that helps. A quick internet search suggested to enable this option at the top of the screen. Whilst working on a project using the beta, i find that the gizmos (move,. Blender Gizmo Not Showing.
From blenderartists.org
Blender Default Transform Gizmo advice Basics & Interface Blender Blender Gizmo Not Showing The orientation to use for the gizmo. However mine was already enabled, and my gizmo buddy still wasn’t showing up. Try typing shift control alt c, then go to origin to geometry and see if that helps. Whilst working on a project using the beta, i find that the gizmos (move, rotate, translate, etc). Select your object and switch to. Blender Gizmo Not Showing.
From blenderartists.org
Gizmo for objects selection Basics & Interface Blender Artists Blender Gizmo Not Showing Select the bottom face of your object. If it's not the right. The gizmo appears over the origin. Default means to use the. However mine was already enabled, and my gizmo buddy still wasn’t showing up. Press shift + s and select cursor to. Hi dan that axis gizmo shows up when the moving tool is enabled you can get. Blender Gizmo Not Showing.
From blenderartists.org
Move tool not showing up Basics & Interface Blender Artists Community Blender Gizmo Not Showing Timestamps:00:00 start0:21 basic information0:56 show / enable gizmo1:51 possible. The orientation to use for the gizmo. The gizmo appears over the origin. Default means to use the. If it's not the right. Press shift + s and select cursor to. Try typing shift control alt c, then go to origin to geometry and see if that helps. Whilst working on. Blender Gizmo Not Showing.
From neuroplus.ru
Расскажем о Blender gizmo что это Blender Gizmo Not Showing Select your object and switch to edit mode. If it's not the right. I think the easiest way is to: That's the hotkey for blender 2.79 at least. Press shift + s and select cursor to. Default means to use the. Even in sculptmode also in object/editmode. The gizmos popover has the following settings for object gizmos: The gizmo appears. Blender Gizmo Not Showing.
From ahmadmerheb.com
Blender Shortcuts FastTrack Your Workflow Blender Gizmo Not Showing Hi dan that axis gizmo shows up when the moving tool is enabled you can get it back by just going to the toolbar on the (corner of your the blender window) and selecting the 3rd. Select the bottom face of your object. Timestamps:00:00 start0:21 basic information0:56 show / enable gizmo1:51 possible. The orientation to use for the gizmo. The. Blender Gizmo Not Showing.
From solveforum.com
[Solved] Display problem of transform gizmo in blender 2.90 and 2.91 Blender Gizmo Not Showing If it's not the right. The gizmos popover has the following settings for object gizmos: However mine was already enabled, and my gizmo buddy still wasn’t showing up. Hi dan that axis gizmo shows up when the moving tool is enabled you can get it back by just going to the toolbar on the (corner of your the blender window). Blender Gizmo Not Showing.
From ahmadmerheb.com
Blender Shortcuts FastTrack Your Workflow Blender Gizmo Not Showing That's the hotkey for blender 2.79 at least. Hi dan that axis gizmo shows up when the moving tool is enabled you can get it back by just going to the toolbar on the (corner of your the blender window) and selecting the 3rd. If it's not the right. Select the bottom face of your object. Select your object and. Blender Gizmo Not Showing.
From projects.blender.org
107268 Viewport render ignores transform gizmo blender Blender Blender Gizmo Not Showing I think the easiest way is to: If it's not the right. Default means to use the. Whilst working on a project using the beta, i find that the gizmos (move, rotate, translate, etc). That's the hotkey for blender 2.79 at least. Try typing shift control alt c, then go to origin to geometry and see if that helps. Select. Blender Gizmo Not Showing.
From www.youtube.com
Blender how to display full transform gizmo YouTube Blender Gizmo Not Showing Whilst working on a project using the beta, i find that the gizmos (move, rotate, translate, etc). Even in sculptmode also in object/editmode. I think the easiest way is to: The orientation to use for the gizmo. Try typing shift control alt c, then go to origin to geometry and see if that helps. A quick internet search suggested to. Blender Gizmo Not Showing.
From www.youtube.com
Gizmo (Blender 3d tutorial) YouTube Blender Gizmo Not Showing Hi dan that axis gizmo shows up when the moving tool is enabled you can get it back by just going to the toolbar on the (corner of your the blender window) and selecting the 3rd. I think the easiest way is to: Select your object and switch to edit mode. Even in sculptmode also in object/editmode. That's the hotkey. Blender Gizmo Not Showing.
From blenderartists.org
New MultiGizmo/Select behavior Tip and Question Blender Development Blender Gizmo Not Showing I think the easiest way is to: Whilst working on a project using the beta, i find that the gizmos (move, rotate, translate, etc). Timestamps:00:00 start0:21 basic information0:56 show / enable gizmo1:51 possible. Even in sculptmode also in object/editmode. The gizmo appears over the origin. Press shift + s and select cursor to. The orientation to use for the gizmo.. Blender Gizmo Not Showing.
From artisticrender.com
How to use the gizmo in Blender? Blender Gizmo Not Showing A quick internet search suggested to enable this option at the top of the screen. Timestamps:00:00 start0:21 basic information0:56 show / enable gizmo1:51 possible. I think the easiest way is to: Default means to use the. Whilst working on a project using the beta, i find that the gizmos (move, rotate, translate, etc). However mine was already enabled, and my. Blender Gizmo Not Showing.
From typerus.ru
Gizmo pro addon blender Blender Gizmo Not Showing Try typing shift control alt c, then go to origin to geometry and see if that helps. That's the hotkey for blender 2.79 at least. The gizmos popover has the following settings for object gizmos: If it's not the right. The gizmo appears over the origin. The orientation to use for the gizmo. Default means to use the. However mine. Blender Gizmo Not Showing.
From projects.blender.org
105226 Regression Viewport Move gizmo has incorrect offsets when Blender Gizmo Not Showing Even in sculptmode also in object/editmode. I think the easiest way is to: The gizmo appears over the origin. If it's not the right. The orientation to use for the gizmo. A quick internet search suggested to enable this option at the top of the screen. Hi dan that axis gizmo shows up when the moving tool is enabled you. Blender Gizmo Not Showing.
From blendermarket.com
Gizmo PRO Blender Market Blender Gizmo Not Showing I think the easiest way is to: Whilst working on a project using the beta, i find that the gizmos (move, rotate, translate, etc). Select your object and switch to edit mode. A quick internet search suggested to enable this option at the top of the screen. Press shift + s and select cursor to. Select the bottom face of. Blender Gizmo Not Showing.
From blenderartists.org
Gizmos Basics & Interface Blender Artists Community Blender Gizmo Not Showing The gizmos popover has the following settings for object gizmos: A quick internet search suggested to enable this option at the top of the screen. Press shift + s and select cursor to. The gizmo appears over the origin. I think the easiest way is to: Select your object and switch to edit mode. The orientation to use for the. Blender Gizmo Not Showing.
From blender.stackexchange.com
animation Movement/transform gizmo isn't "flat" Blender Stack Exchange Blender Gizmo Not Showing Select your object and switch to edit mode. Try typing shift control alt c, then go to origin to geometry and see if that helps. Press shift + s and select cursor to. Timestamps:00:00 start0:21 basic information0:56 show / enable gizmo1:51 possible. The gizmo appears over the origin. Select the bottom face of your object. The orientation to use for. Blender Gizmo Not Showing.
From achievetampabay.org
Material Not Showing In Render Blender? New Blender Gizmo Not Showing Timestamps:00:00 start0:21 basic information0:56 show / enable gizmo1:51 possible. Even in sculptmode also in object/editmode. Hi dan that axis gizmo shows up when the moving tool is enabled you can get it back by just going to the toolbar on the (corner of your the blender window) and selecting the 3rd. I think the easiest way is to: Try typing. Blender Gizmo Not Showing.
From blendermarket.com
Gizmo PRO Blender Market Blender Gizmo Not Showing A quick internet search suggested to enable this option at the top of the screen. However mine was already enabled, and my gizmo buddy still wasn’t showing up. Timestamps:00:00 start0:21 basic information0:56 show / enable gizmo1:51 possible. The gizmo appears over the origin. That's the hotkey for blender 2.79 at least. Press shift + s and select cursor to. Hi. Blender Gizmo Not Showing.
From www.reddit.com
Camera background image not showing. I have a cycle scene with a hdri Blender Gizmo Not Showing I think the easiest way is to: A quick internet search suggested to enable this option at the top of the screen. Hi dan that axis gizmo shows up when the moving tool is enabled you can get it back by just going to the toolbar on the (corner of your the blender window) and selecting the 3rd. Timestamps:00:00 start0:21. Blender Gizmo Not Showing.
From blender.stackexchange.com
modeling Blender 2.8 more gizmo! Blender Stack Exchange Blender Gizmo Not Showing The orientation to use for the gizmo. Press shift + s and select cursor to. If it's not the right. Select the bottom face of your object. Select your object and switch to edit mode. That's the hotkey for blender 2.79 at least. Default means to use the. Even in sculptmode also in object/editmode. Whilst working on a project using. Blender Gizmo Not Showing.
From achievetampabay.org
Material Not Showing In Render Blender? New Blender Gizmo Not Showing Timestamps:00:00 start0:21 basic information0:56 show / enable gizmo1:51 possible. The gizmo appears over the origin. A quick internet search suggested to enable this option at the top of the screen. Whilst working on a project using the beta, i find that the gizmos (move, rotate, translate, etc). I think the easiest way is to: Select the bottom face of your. Blender Gizmo Not Showing.
From blenderartists.org
How to change size of "gizmo points" Basics & Interface Blender Blender Gizmo Not Showing If it's not the right. Press shift + s and select cursor to. Default means to use the. I think the easiest way is to: Timestamps:00:00 start0:21 basic information0:56 show / enable gizmo1:51 possible. However mine was already enabled, and my gizmo buddy still wasn’t showing up. Try typing shift control alt c, then go to origin to geometry and. Blender Gizmo Not Showing.
From www.youtube.com
Blender Gizmo Hotkeys (depreciated) YouTube Blender Gizmo Not Showing That's the hotkey for blender 2.79 at least. A quick internet search suggested to enable this option at the top of the screen. Whilst working on a project using the beta, i find that the gizmos (move, rotate, translate, etc). Hi dan that axis gizmo shows up when the moving tool is enabled you can get it back by just. Blender Gizmo Not Showing.
From www.artstation.com
ArtStation Origin Cursor Gizmo Tools addon for Blender Resources Blender Gizmo Not Showing Even in sculptmode also in object/editmode. However mine was already enabled, and my gizmo buddy still wasn’t showing up. That's the hotkey for blender 2.79 at least. The gizmos popover has the following settings for object gizmos: Select your object and switch to edit mode. Whilst working on a project using the beta, i find that the gizmos (move, rotate,. Blender Gizmo Not Showing.
From www.reddit.com
How to get transform gizmo to middle of object? r/blenderhelp Blender Gizmo Not Showing The orientation to use for the gizmo. That's the hotkey for blender 2.79 at least. A quick internet search suggested to enable this option at the top of the screen. The gizmo appears over the origin. Even in sculptmode also in object/editmode. Hi dan that axis gizmo shows up when the moving tool is enabled you can get it back. Blender Gizmo Not Showing.
From devtalk.blender.org
2.8 Beta, There is no gizmo for my selection / User Feedback Blender Gizmo Not Showing The gizmo appears over the origin. Try typing shift control alt c, then go to origin to geometry and see if that helps. That's the hotkey for blender 2.79 at least. However mine was already enabled, and my gizmo buddy still wasn’t showing up. Whilst working on a project using the beta, i find that the gizmos (move, rotate, translate,. Blender Gizmo Not Showing.
From blenderartists.org
What for those chackers for Gizmo option in Blender 2.8? Modeling Blender Gizmo Not Showing Hi dan that axis gizmo shows up when the moving tool is enabled you can get it back by just going to the toolbar on the (corner of your the blender window) and selecting the 3rd. However mine was already enabled, and my gizmo buddy still wasn’t showing up. A quick internet search suggested to enable this option at the. Blender Gizmo Not Showing.