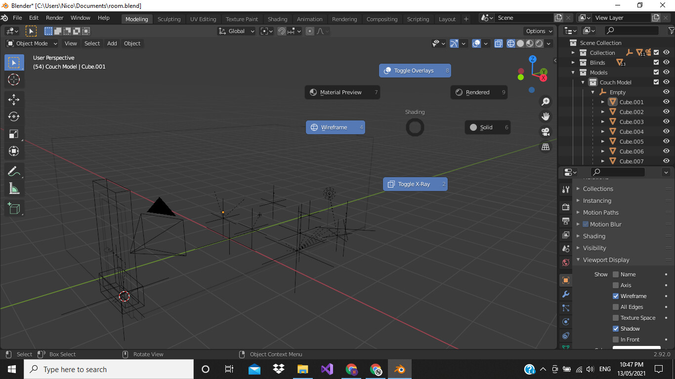
How To Get Out Of Wireframe Mode Blender . How can i disable it to be in normal object mode as in the. I do not know but maybe i pressed a button or an option but i can still see the object wireframe in object mode. I imported an.obj from sculptris. About press copyright contact us creators advertise developers terms privacy policy & safety how. It's probably just a display thing and not a property of the model itself, but i want to be sure. Eventually, i managed to get it into wireframe mode, but i can't get it back into solid mode. The wireframe tool makes a wireframe from faces by turning edges into wireframe tubes, similar to the wireframe modifier.
from blender.stackexchange.com
Eventually, i managed to get it into wireframe mode, but i can't get it back into solid mode. It's probably just a display thing and not a property of the model itself, but i want to be sure. About press copyright contact us creators advertise developers terms privacy policy & safety how. I do not know but maybe i pressed a button or an option but i can still see the object wireframe in object mode. The wireframe tool makes a wireframe from faces by turning edges into wireframe tubes, similar to the wireframe modifier. I imported an.obj from sculptris. How can i disable it to be in normal object mode as in the.
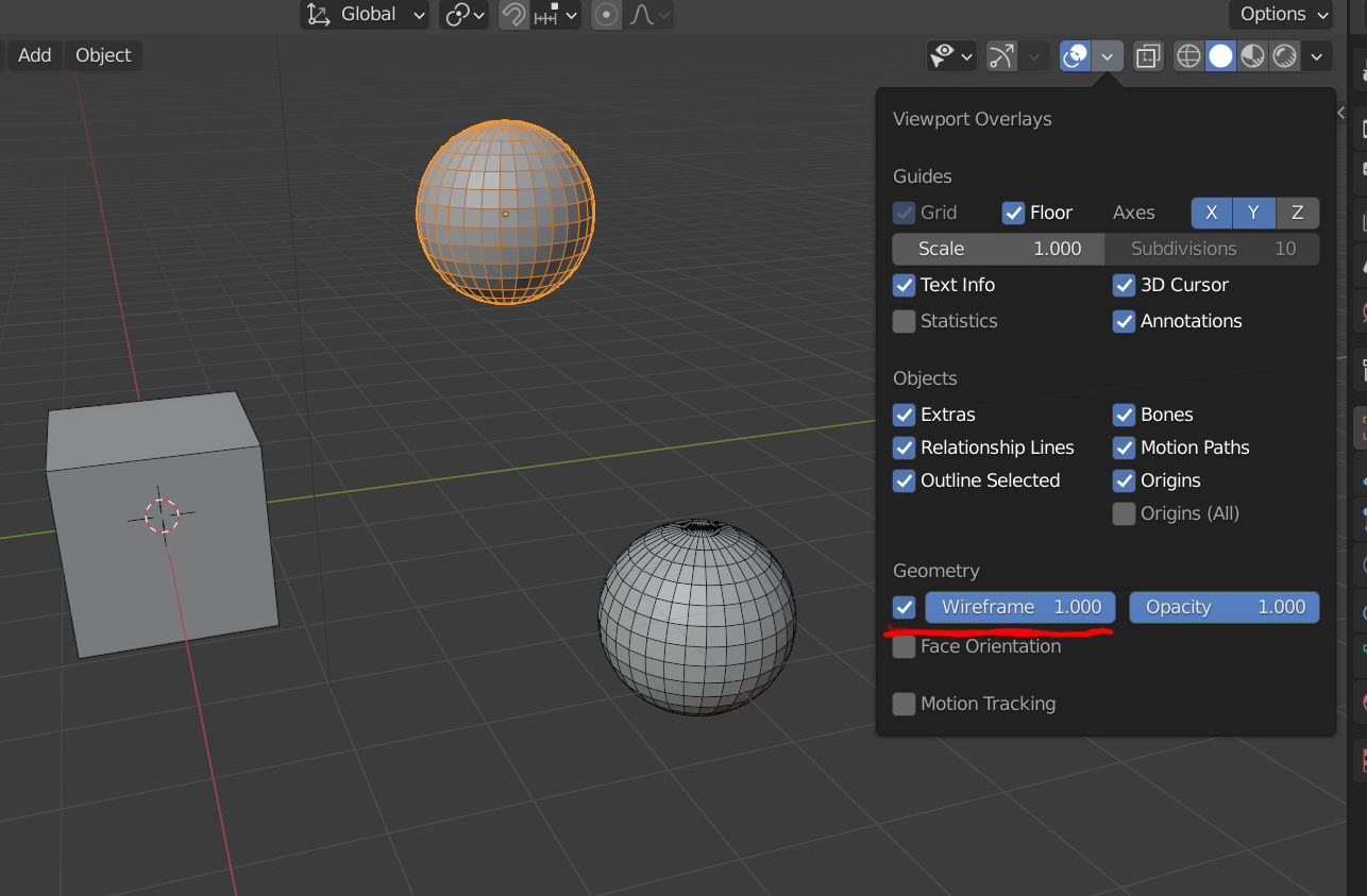
materials How to display my reference image in Wireframe mode
How To Get Out Of Wireframe Mode Blender The wireframe tool makes a wireframe from faces by turning edges into wireframe tubes, similar to the wireframe modifier. How can i disable it to be in normal object mode as in the. The wireframe tool makes a wireframe from faces by turning edges into wireframe tubes, similar to the wireframe modifier. It's probably just a display thing and not a property of the model itself, but i want to be sure. Eventually, i managed to get it into wireframe mode, but i can't get it back into solid mode. I imported an.obj from sculptris. I do not know but maybe i pressed a button or an option but i can still see the object wireframe in object mode. About press copyright contact us creators advertise developers terms privacy policy & safety how.
From www.youtube.com
How To Use Blender's Wireframe Tool BMesh YouTube How To Get Out Of Wireframe Mode Blender I imported an.obj from sculptris. The wireframe tool makes a wireframe from faces by turning edges into wireframe tubes, similar to the wireframe modifier. It's probably just a display thing and not a property of the model itself, but i want to be sure. About press copyright contact us creators advertise developers terms privacy policy & safety how. Eventually, i. How To Get Out Of Wireframe Mode Blender.
From wirelibrarymuslined.z21.web.core.windows.net
How To Enter Wireframe Mode Blender How To Get Out Of Wireframe Mode Blender I imported an.obj from sculptris. I do not know but maybe i pressed a button or an option but i can still see the object wireframe in object mode. It's probably just a display thing and not a property of the model itself, but i want to be sure. The wireframe tool makes a wireframe from faces by turning edges. How To Get Out Of Wireframe Mode Blender.
From proeveryday.ru
Wireframe Blender как включить How To Get Out Of Wireframe Mode Blender How can i disable it to be in normal object mode as in the. It's probably just a display thing and not a property of the model itself, but i want to be sure. About press copyright contact us creators advertise developers terms privacy policy & safety how. I imported an.obj from sculptris. The wireframe tool makes a wireframe from. How To Get Out Of Wireframe Mode Blender.
From www.blendernation.com
How to render a wireframe in Blender BlenderNation How To Get Out Of Wireframe Mode Blender It's probably just a display thing and not a property of the model itself, but i want to be sure. I imported an.obj from sculptris. The wireframe tool makes a wireframe from faces by turning edges into wireframe tubes, similar to the wireframe modifier. About press copyright contact us creators advertise developers terms privacy policy & safety how. Eventually, i. How To Get Out Of Wireframe Mode Blender.
From www.youtube.com
How to Render Wireframes Blender Tutorial YouTube How To Get Out Of Wireframe Mode Blender How can i disable it to be in normal object mode as in the. Eventually, i managed to get it into wireframe mode, but i can't get it back into solid mode. I do not know but maybe i pressed a button or an option but i can still see the object wireframe in object mode. I imported an.obj from. How To Get Out Of Wireframe Mode Blender.
From blender.stackexchange.com
How to disable wireframe for a second 3D view when in edit mode How To Get Out Of Wireframe Mode Blender Eventually, i managed to get it into wireframe mode, but i can't get it back into solid mode. The wireframe tool makes a wireframe from faces by turning edges into wireframe tubes, similar to the wireframe modifier. I do not know but maybe i pressed a button or an option but i can still see the object wireframe in object. How To Get Out Of Wireframe Mode Blender.
From blenderartists.org
Objects not showing on wireframe mode Basics & Interface Blender How To Get Out Of Wireframe Mode Blender It's probably just a display thing and not a property of the model itself, but i want to be sure. The wireframe tool makes a wireframe from faces by turning edges into wireframe tubes, similar to the wireframe modifier. I imported an.obj from sculptris. Eventually, i managed to get it into wireframe mode, but i can't get it back into. How To Get Out Of Wireframe Mode Blender.
From cgian.com
Blender How to view wireframe mode How To Get Out Of Wireframe Mode Blender I do not know but maybe i pressed a button or an option but i can still see the object wireframe in object mode. I imported an.obj from sculptris. About press copyright contact us creators advertise developers terms privacy policy & safety how. How can i disable it to be in normal object mode as in the. Eventually, i managed. How To Get Out Of Wireframe Mode Blender.
From blender.stackexchange.com
modeling How to toggle grid lines that are displayed in wireframe How To Get Out Of Wireframe Mode Blender It's probably just a display thing and not a property of the model itself, but i want to be sure. About press copyright contact us creators advertise developers terms privacy policy & safety how. Eventually, i managed to get it into wireframe mode, but i can't get it back into solid mode. I imported an.obj from sculptris. How can i. How To Get Out Of Wireframe Mode Blender.
From proeveryday.ru
Wireframe Blender как включить How To Get Out Of Wireframe Mode Blender It's probably just a display thing and not a property of the model itself, but i want to be sure. About press copyright contact us creators advertise developers terms privacy policy & safety how. The wireframe tool makes a wireframe from faces by turning edges into wireframe tubes, similar to the wireframe modifier. Eventually, i managed to get it into. How To Get Out Of Wireframe Mode Blender.
From www.makeuseof.com
6 Ways to Convert a Mesh to a Wireframe in Blender How To Get Out Of Wireframe Mode Blender How can i disable it to be in normal object mode as in the. Eventually, i managed to get it into wireframe mode, but i can't get it back into solid mode. I do not know but maybe i pressed a button or an option but i can still see the object wireframe in object mode. The wireframe tool makes. How To Get Out Of Wireframe Mode Blender.
From www.youtube.com
How To Use The Wireframe Modifier Blender 2.92 Tutorial YouTube How To Get Out Of Wireframe Mode Blender About press copyright contact us creators advertise developers terms privacy policy & safety how. How can i disable it to be in normal object mode as in the. The wireframe tool makes a wireframe from faces by turning edges into wireframe tubes, similar to the wireframe modifier. Eventually, i managed to get it into wireframe mode, but i can't get. How To Get Out Of Wireframe Mode Blender.
From www.makeuseof.com
6 Ways to Convert a Mesh to a Wireframe in Blender How To Get Out Of Wireframe Mode Blender It's probably just a display thing and not a property of the model itself, but i want to be sure. About press copyright contact us creators advertise developers terms privacy policy & safety how. I imported an.obj from sculptris. Eventually, i managed to get it into wireframe mode, but i can't get it back into solid mode. The wireframe tool. How To Get Out Of Wireframe Mode Blender.
From blender.stackexchange.com
can't get out of wireframe mode Blender Stack Exchange How To Get Out Of Wireframe Mode Blender About press copyright contact us creators advertise developers terms privacy policy & safety how. I imported an.obj from sculptris. How can i disable it to be in normal object mode as in the. I do not know but maybe i pressed a button or an option but i can still see the object wireframe in object mode. Eventually, i managed. How To Get Out Of Wireframe Mode Blender.
From blenderartists.org
Viewport mode solid + wireframe? Basics & Interface Blender How To Get Out Of Wireframe Mode Blender It's probably just a display thing and not a property of the model itself, but i want to be sure. About press copyright contact us creators advertise developers terms privacy policy & safety how. The wireframe tool makes a wireframe from faces by turning edges into wireframe tubes, similar to the wireframe modifier. I do not know but maybe i. How To Get Out Of Wireframe Mode Blender.
From blender.stackexchange.com
How can I export animation frames in WIREFRAME mode? Blender Stack How To Get Out Of Wireframe Mode Blender About press copyright contact us creators advertise developers terms privacy policy & safety how. It's probably just a display thing and not a property of the model itself, but i want to be sure. I imported an.obj from sculptris. The wireframe tool makes a wireframe from faces by turning edges into wireframe tubes, similar to the wireframe modifier. Eventually, i. How To Get Out Of Wireframe Mode Blender.
From blender.stackexchange.com
How to stop blender from showing me the entire wireframe in edit mode How To Get Out Of Wireframe Mode Blender About press copyright contact us creators advertise developers terms privacy policy & safety how. I imported an.obj from sculptris. Eventually, i managed to get it into wireframe mode, but i can't get it back into solid mode. I do not know but maybe i pressed a button or an option but i can still see the object wireframe in object. How To Get Out Of Wireframe Mode Blender.
From daustindoodles.artstation.com
D. Austin Quick and Easy Wireframe Renders in Blender How To Get Out Of Wireframe Mode Blender I do not know but maybe i pressed a button or an option but i can still see the object wireframe in object mode. It's probably just a display thing and not a property of the model itself, but i want to be sure. I imported an.obj from sculptris. Eventually, i managed to get it into wireframe mode, but i. How To Get Out Of Wireframe Mode Blender.
From blender.stackexchange.com
materials How to display my reference image in Wireframe mode How To Get Out Of Wireframe Mode Blender How can i disable it to be in normal object mode as in the. It's probably just a display thing and not a property of the model itself, but i want to be sure. I do not know but maybe i pressed a button or an option but i can still see the object wireframe in object mode. I imported. How To Get Out Of Wireframe Mode Blender.
From proeveryday.ru
Wireframe Blender как включить How To Get Out Of Wireframe Mode Blender Eventually, i managed to get it into wireframe mode, but i can't get it back into solid mode. The wireframe tool makes a wireframe from faces by turning edges into wireframe tubes, similar to the wireframe modifier. I do not know but maybe i pressed a button or an option but i can still see the object wireframe in object. How To Get Out Of Wireframe Mode Blender.
From www.youtube.com
Blender Wireframe Quick and Easy Tutorial YouTube How To Get Out Of Wireframe Mode Blender The wireframe tool makes a wireframe from faces by turning edges into wireframe tubes, similar to the wireframe modifier. I imported an.obj from sculptris. How can i disable it to be in normal object mode as in the. I do not know but maybe i pressed a button or an option but i can still see the object wireframe in. How To Get Out Of Wireframe Mode Blender.
From irendering.net
How to Convert a Mesh to a Wireframe in Blender iRender How To Get Out Of Wireframe Mode Blender The wireframe tool makes a wireframe from faces by turning edges into wireframe tubes, similar to the wireframe modifier. How can i disable it to be in normal object mode as in the. About press copyright contact us creators advertise developers terms privacy policy & safety how. I do not know but maybe i pressed a button or an option. How To Get Out Of Wireframe Mode Blender.
From blender.stackexchange.com
3d view Object mode How do I turn off visible wireframe? Blender How To Get Out Of Wireframe Mode Blender I imported an.obj from sculptris. The wireframe tool makes a wireframe from faces by turning edges into wireframe tubes, similar to the wireframe modifier. Eventually, i managed to get it into wireframe mode, but i can't get it back into solid mode. About press copyright contact us creators advertise developers terms privacy policy & safety how. How can i disable. How To Get Out Of Wireframe Mode Blender.
From blenderartists.org
How to disable wireframe in object mode? Basics & Interface Blender How To Get Out Of Wireframe Mode Blender I imported an.obj from sculptris. About press copyright contact us creators advertise developers terms privacy policy & safety how. Eventually, i managed to get it into wireframe mode, but i can't get it back into solid mode. The wireframe tool makes a wireframe from faces by turning edges into wireframe tubes, similar to the wireframe modifier. How can i disable. How To Get Out Of Wireframe Mode Blender.
From irendering.net
How to Convert a Mesh to a Wireframe in Blender iRender How To Get Out Of Wireframe Mode Blender I imported an.obj from sculptris. How can i disable it to be in normal object mode as in the. It's probably just a display thing and not a property of the model itself, but i want to be sure. About press copyright contact us creators advertise developers terms privacy policy & safety how. Eventually, i managed to get it into. How To Get Out Of Wireframe Mode Blender.
From irendering.net
A Beginner’s Guide to Blender’s Wireframe Modifier iRender How To Get Out Of Wireframe Mode Blender I imported an.obj from sculptris. I do not know but maybe i pressed a button or an option but i can still see the object wireframe in object mode. It's probably just a display thing and not a property of the model itself, but i want to be sure. Eventually, i managed to get it into wireframe mode, but i. How To Get Out Of Wireframe Mode Blender.
From blender.stackexchange.com
modeling How to change from wireframe, to solid or rendered shading How To Get Out Of Wireframe Mode Blender Eventually, i managed to get it into wireframe mode, but i can't get it back into solid mode. I imported an.obj from sculptris. It's probably just a display thing and not a property of the model itself, but i want to be sure. The wireframe tool makes a wireframe from faces by turning edges into wireframe tubes, similar to the. How To Get Out Of Wireframe Mode Blender.
From blender.stackexchange.com
modeling How to change from wireframe, to solid or rendered shading How To Get Out Of Wireframe Mode Blender I do not know but maybe i pressed a button or an option but i can still see the object wireframe in object mode. I imported an.obj from sculptris. The wireframe tool makes a wireframe from faces by turning edges into wireframe tubes, similar to the wireframe modifier. It's probably just a display thing and not a property of the. How To Get Out Of Wireframe Mode Blender.
From cgian.com
How to change wireframe color for 3D objects in Blender How To Get Out Of Wireframe Mode Blender The wireframe tool makes a wireframe from faces by turning edges into wireframe tubes, similar to the wireframe modifier. Eventually, i managed to get it into wireframe mode, but i can't get it back into solid mode. About press copyright contact us creators advertise developers terms privacy policy & safety how. How can i disable it to be in normal. How To Get Out Of Wireframe Mode Blender.
From www.makeuseof.com
6 Ways to Convert a Mesh to a Wireframe in Blender How To Get Out Of Wireframe Mode Blender Eventually, i managed to get it into wireframe mode, but i can't get it back into solid mode. It's probably just a display thing and not a property of the model itself, but i want to be sure. How can i disable it to be in normal object mode as in the. I imported an.obj from sculptris. The wireframe tool. How To Get Out Of Wireframe Mode Blender.
From brandonsdrawings.com
How to Use the Wireframe Modifier in Blender 3D (Full Guide) How To Get Out Of Wireframe Mode Blender About press copyright contact us creators advertise developers terms privacy policy & safety how. I imported an.obj from sculptris. How can i disable it to be in normal object mode as in the. I do not know but maybe i pressed a button or an option but i can still see the object wireframe in object mode. It's probably just. How To Get Out Of Wireframe Mode Blender.
From blender.stackexchange.com
modeling How to get smooth & lowdensity wireframe Blender Stack How To Get Out Of Wireframe Mode Blender The wireframe tool makes a wireframe from faces by turning edges into wireframe tubes, similar to the wireframe modifier. About press copyright contact us creators advertise developers terms privacy policy & safety how. It's probably just a display thing and not a property of the model itself, but i want to be sure. I do not know but maybe i. How To Get Out Of Wireframe Mode Blender.
From blenderbasics.home.blog
Seeing through an object with Wireframe and xray Blender 2.8 The How To Get Out Of Wireframe Mode Blender Eventually, i managed to get it into wireframe mode, but i can't get it back into solid mode. I imported an.obj from sculptris. How can i disable it to be in normal object mode as in the. I do not know but maybe i pressed a button or an option but i can still see the object wireframe in object. How To Get Out Of Wireframe Mode Blender.
From daustindoodles.artstation.com
D. Austin Quick and Easy Wireframe Renders in Blender How To Get Out Of Wireframe Mode Blender It's probably just a display thing and not a property of the model itself, but i want to be sure. How can i disable it to be in normal object mode as in the. About press copyright contact us creators advertise developers terms privacy policy & safety how. Eventually, i managed to get it into wireframe mode, but i can't. How To Get Out Of Wireframe Mode Blender.
From cgian.com
Blender How to view wireframe mode How To Get Out Of Wireframe Mode Blender About press copyright contact us creators advertise developers terms privacy policy & safety how. How can i disable it to be in normal object mode as in the. I imported an.obj from sculptris. The wireframe tool makes a wireframe from faces by turning edges into wireframe tubes, similar to the wireframe modifier. It's probably just a display thing and not. How To Get Out Of Wireframe Mode Blender.