Late Effect Meaning In Medical Term . These problems are specific to. Late effects are health problems that first appear months or years after completion of. Generally considered as secondary to the disorder, rather than. late effects are problems caused by cancer treatment that may not show up for months or years after treatment. these problems are called late effects and can happen months or years after treatment ends. what are “late effects”? physical finding that occurs after onset of an acute illness or injury; if a side effect appears for the first time months or years after a patient has finished treatment, it is considered a late. a late effect is a condition that appears after the acute phase of an earlier condition has run its course.
from www.slideserve.com
These problems are specific to. what are “late effects”? these problems are called late effects and can happen months or years after treatment ends. physical finding that occurs after onset of an acute illness or injury; Late effects are health problems that first appear months or years after completion of. late effects are problems caused by cancer treatment that may not show up for months or years after treatment. Generally considered as secondary to the disorder, rather than. if a side effect appears for the first time months or years after a patient has finished treatment, it is considered a late. a late effect is a condition that appears after the acute phase of an earlier condition has run its course.
PPT Late Effects of Childhood Cancer PowerPoint Presentation, free
Late Effect Meaning In Medical Term physical finding that occurs after onset of an acute illness or injury; a late effect is a condition that appears after the acute phase of an earlier condition has run its course. Generally considered as secondary to the disorder, rather than. if a side effect appears for the first time months or years after a patient has finished treatment, it is considered a late. physical finding that occurs after onset of an acute illness or injury; These problems are specific to. these problems are called late effects and can happen months or years after treatment ends. Late effects are health problems that first appear months or years after completion of. what are “late effects”? late effects are problems caused by cancer treatment that may not show up for months or years after treatment.
From internalarchitect.com
Managing Late Treatment Effects [INTERNAL ARCHITECT] Late Effect Meaning In Medical Term Late effects are health problems that first appear months or years after completion of. these problems are called late effects and can happen months or years after treatment ends. Generally considered as secondary to the disorder, rather than. if a side effect appears for the first time months or years after a patient has finished treatment, it is. Late Effect Meaning In Medical Term.
From www.cco.us
General Coding Guidelines Sequela (Late Effects) Examples and Answers Late Effect Meaning In Medical Term These problems are specific to. physical finding that occurs after onset of an acute illness or injury; if a side effect appears for the first time months or years after a patient has finished treatment, it is considered a late. Generally considered as secondary to the disorder, rather than. late effects are problems caused by cancer treatment. Late Effect Meaning In Medical Term.
From www.youtube.com
What are the Late Effects Of Childhood Cancer? [How Can It Be Managed Late Effect Meaning In Medical Term These problems are specific to. these problems are called late effects and can happen months or years after treatment ends. Late effects are health problems that first appear months or years after completion of. what are “late effects”? Generally considered as secondary to the disorder, rather than. if a side effect appears for the first time months. Late Effect Meaning In Medical Term.
From www.semanticscholar.org
[PDF] Preventing or reducing late side effects of radiation therapy Late Effect Meaning In Medical Term physical finding that occurs after onset of an acute illness or injury; Generally considered as secondary to the disorder, rather than. Late effects are health problems that first appear months or years after completion of. what are “late effects”? These problems are specific to. a late effect is a condition that appears after the acute phase of. Late Effect Meaning In Medical Term.
From www.semanticscholar.org
Late effects of childhood cancer and its treatment. Semantic Scholar Late Effect Meaning In Medical Term late effects are problems caused by cancer treatment that may not show up for months or years after treatment. These problems are specific to. what are “late effects”? these problems are called late effects and can happen months or years after treatment ends. if a side effect appears for the first time months or years after. Late Effect Meaning In Medical Term.
From www.slideserve.com
PPT Late Effects of Childhood Cancer PowerPoint Presentation, free Late Effect Meaning In Medical Term late effects are problems caused by cancer treatment that may not show up for months or years after treatment. a late effect is a condition that appears after the acute phase of an earlier condition has run its course. These problems are specific to. what are “late effects”? Generally considered as secondary to the disorder, rather than.. Late Effect Meaning In Medical Term.
From www.slideserve.com
PPT Survivorship care and research PowerPoint Presentation, free Late Effect Meaning In Medical Term what are “late effects”? Late effects are health problems that first appear months or years after completion of. These problems are specific to. these problems are called late effects and can happen months or years after treatment ends. Generally considered as secondary to the disorder, rather than. a late effect is a condition that appears after the. Late Effect Meaning In Medical Term.
From my.clevelandclinic.org
Hypoxia Causes, Symptoms, Tests, Diagnosis & Treatment Late Effect Meaning In Medical Term Generally considered as secondary to the disorder, rather than. if a side effect appears for the first time months or years after a patient has finished treatment, it is considered a late. These problems are specific to. a late effect is a condition that appears after the acute phase of an earlier condition has run its course. . Late Effect Meaning In Medical Term.
From www.mdpi.com
IJMS Free FullText Tissue Reactions and Mechanism in Late Effect Meaning In Medical Term late effects are problems caused by cancer treatment that may not show up for months or years after treatment. Late effects are health problems that first appear months or years after completion of. what are “late effects”? a late effect is a condition that appears after the acute phase of an earlier condition has run its course.. Late Effect Meaning In Medical Term.
From www.alfredhealth.org.au
What are late effects? Alfred Health Late Effect Meaning In Medical Term Generally considered as secondary to the disorder, rather than. a late effect is a condition that appears after the acute phase of an earlier condition has run its course. These problems are specific to. physical finding that occurs after onset of an acute illness or injury; what are “late effects”? late effects are problems caused by. Late Effect Meaning In Medical Term.
From www.youtube.com
Defining LATE The Local Average Treatment Effect Causal Inference Late Effect Meaning In Medical Term physical finding that occurs after onset of an acute illness or injury; Late effects are health problems that first appear months or years after completion of. Generally considered as secondary to the disorder, rather than. if a side effect appears for the first time months or years after a patient has finished treatment, it is considered a late.. Late Effect Meaning In Medical Term.
From www.slideserve.com
PPT Late Effects of Treatment in Lymphoma Survivors PowerPoint Late Effect Meaning In Medical Term Generally considered as secondary to the disorder, rather than. these problems are called late effects and can happen months or years after treatment ends. Late effects are health problems that first appear months or years after completion of. what are “late effects”? if a side effect appears for the first time months or years after a patient. Late Effect Meaning In Medical Term.
From www.kidscancercentre.com
What Is A Late Effect Kids Cancer Centre Late Effect Meaning In Medical Term physical finding that occurs after onset of an acute illness or injury; what are “late effects”? Generally considered as secondary to the disorder, rather than. a late effect is a condition that appears after the acute phase of an earlier condition has run its course. These problems are specific to. late effects are problems caused by. Late Effect Meaning In Medical Term.
From www.slideshare.net
Powers Late Effects Presentation Revised Late Effect Meaning In Medical Term Generally considered as secondary to the disorder, rather than. if a side effect appears for the first time months or years after a patient has finished treatment, it is considered a late. what are “late effects”? a late effect is a condition that appears after the acute phase of an earlier condition has run its course. Late. Late Effect Meaning In Medical Term.
From www.env.go.jp
Acute Radiation Syndromes [MOE] Late Effect Meaning In Medical Term these problems are called late effects and can happen months or years after treatment ends. Late effects are health problems that first appear months or years after completion of. These problems are specific to. Generally considered as secondary to the disorder, rather than. what are “late effects”? physical finding that occurs after onset of an acute illness. Late Effect Meaning In Medical Term.
From www.verywellhealth.com
Why Sleep Is So Important Late Effect Meaning In Medical Term late effects are problems caused by cancer treatment that may not show up for months or years after treatment. physical finding that occurs after onset of an acute illness or injury; these problems are called late effects and can happen months or years after treatment ends. if a side effect appears for the first time months. Late Effect Meaning In Medical Term.
From www.slideserve.com
PPT Late Effects Case Presentation PowerPoint Presentation, free Late Effect Meaning In Medical Term what are “late effects”? these problems are called late effects and can happen months or years after treatment ends. Late effects are health problems that first appear months or years after completion of. a late effect is a condition that appears after the acute phase of an earlier condition has run its course. late effects are. Late Effect Meaning In Medical Term.
From www.slideserve.com
PPT Late effects of treatment for childhood cancer PowerPoint Late Effect Meaning In Medical Term late effects are problems caused by cancer treatment that may not show up for months or years after treatment. These problems are specific to. what are “late effects”? a late effect is a condition that appears after the acute phase of an earlier condition has run its course. if a side effect appears for the first. Late Effect Meaning In Medical Term.
From www.slideserve.com
PPT Endocrine Late Effects of Childhood Cancer Therapy PowerPoint Late Effect Meaning In Medical Term if a side effect appears for the first time months or years after a patient has finished treatment, it is considered a late. Late effects are health problems that first appear months or years after completion of. physical finding that occurs after onset of an acute illness or injury; These problems are specific to. these problems are. Late Effect Meaning In Medical Term.
From www.slideserve.com
PPT Late Effects Case Presentation PowerPoint Presentation, free Late Effect Meaning In Medical Term These problems are specific to. physical finding that occurs after onset of an acute illness or injury; if a side effect appears for the first time months or years after a patient has finished treatment, it is considered a late. a late effect is a condition that appears after the acute phase of an earlier condition has. Late Effect Meaning In Medical Term.
From www.youtube.com
Late Effect Guidelines YouTube Late Effect Meaning In Medical Term these problems are called late effects and can happen months or years after treatment ends. a late effect is a condition that appears after the acute phase of an earlier condition has run its course. if a side effect appears for the first time months or years after a patient has finished treatment, it is considered a. Late Effect Meaning In Medical Term.
From www.slideshare.net
Powers Late Effects Presentation Revised Late Effect Meaning In Medical Term these problems are called late effects and can happen months or years after treatment ends. Late effects are health problems that first appear months or years after completion of. late effects are problems caused by cancer treatment that may not show up for months or years after treatment. These problems are specific to. a late effect is. Late Effect Meaning In Medical Term.
From www.semanticscholar.org
Figure 1 from A clinicbased, comprehensive care model for studying Late Effect Meaning In Medical Term a late effect is a condition that appears after the acute phase of an earlier condition has run its course. these problems are called late effects and can happen months or years after treatment ends. if a side effect appears for the first time months or years after a patient has finished treatment, it is considered a. Late Effect Meaning In Medical Term.
From radiotherapy.org.uk
Understanding Late Effects • Radiotherapy UK Late Effect Meaning In Medical Term Late effects are health problems that first appear months or years after completion of. late effects are problems caused by cancer treatment that may not show up for months or years after treatment. Generally considered as secondary to the disorder, rather than. these problems are called late effects and can happen months or years after treatment ends. . Late Effect Meaning In Medical Term.
From webapi.bu.edu
Effects of being late. Excessive Tardiness & the Impact on Others in Late Effect Meaning In Medical Term a late effect is a condition that appears after the acute phase of an earlier condition has run its course. Late effects are health problems that first appear months or years after completion of. late effects are problems caused by cancer treatment that may not show up for months or years after treatment. Generally considered as secondary to. Late Effect Meaning In Medical Term.
From www.researchgate.net
Common late effects of cancer treatments Download Scientific Diagram Late Effect Meaning In Medical Term late effects are problems caused by cancer treatment that may not show up for months or years after treatment. Generally considered as secondary to the disorder, rather than. these problems are called late effects and can happen months or years after treatment ends. a late effect is a condition that appears after the acute phase of an. Late Effect Meaning In Medical Term.
From oncohemakey.com
Algorithms of Late Effects by Disease Oncohema Key Late Effect Meaning In Medical Term what are “late effects”? These problems are specific to. Late effects are health problems that first appear months or years after completion of. physical finding that occurs after onset of an acute illness or injury; if a side effect appears for the first time months or years after a patient has finished treatment, it is considered a. Late Effect Meaning In Medical Term.
From www.balanceoflife.xyz
12 Side Effects of Staying Up Late To Harm Your Health Balance of Life Late Effect Meaning In Medical Term These problems are specific to. physical finding that occurs after onset of an acute illness or injury; Late effects are health problems that first appear months or years after completion of. late effects are problems caused by cancer treatment that may not show up for months or years after treatment. what are “late effects”? these problems. Late Effect Meaning In Medical Term.
From www.researchgate.net
Late effects of normal tissuesdsubjective, objective, management Late Effect Meaning In Medical Term a late effect is a condition that appears after the acute phase of an earlier condition has run its course. late effects are problems caused by cancer treatment that may not show up for months or years after treatment. what are “late effects”? Generally considered as secondary to the disorder, rather than. physical finding that occurs. Late Effect Meaning In Medical Term.
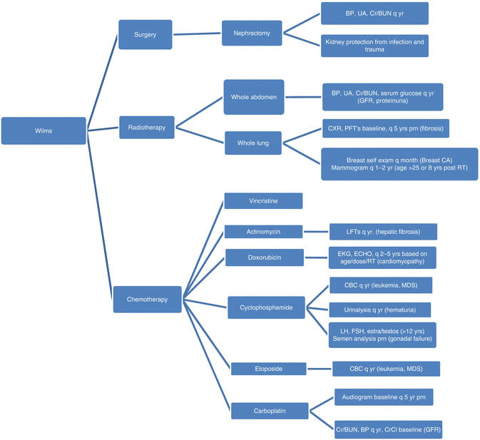
From oncohemakey.com
Algorithms of Late Effects by Disease Oncohema Key Late Effect Meaning In Medical Term what are “late effects”? these problems are called late effects and can happen months or years after treatment ends. a late effect is a condition that appears after the acute phase of an earlier condition has run its course. Generally considered as secondary to the disorder, rather than. These problems are specific to. late effects are. Late Effect Meaning In Medical Term.
From www.slideshare.net
Powers Late Effects Presentation Revised Late Effect Meaning In Medical Term these problems are called late effects and can happen months or years after treatment ends. if a side effect appears for the first time months or years after a patient has finished treatment, it is considered a late. Late effects are health problems that first appear months or years after completion of. a late effect is a. Late Effect Meaning In Medical Term.
From www.ejcancer.com
Health and persistent functional late effects in adult survivors of Late Effect Meaning In Medical Term physical finding that occurs after onset of an acute illness or injury; late effects are problems caused by cancer treatment that may not show up for months or years after treatment. if a side effect appears for the first time months or years after a patient has finished treatment, it is considered a late. Late effects are. Late Effect Meaning In Medical Term.
From www.researchgate.net
Late effects by body system Download Table Late Effect Meaning In Medical Term if a side effect appears for the first time months or years after a patient has finished treatment, it is considered a late. physical finding that occurs after onset of an acute illness or injury; These problems are specific to. Generally considered as secondary to the disorder, rather than. what are “late effects”? Late effects are health. Late Effect Meaning In Medical Term.
From www.uabmedicine.org
Common Late Effects of Cancer Treatment Late Effect Meaning In Medical Term These problems are specific to. these problems are called late effects and can happen months or years after treatment ends. physical finding that occurs after onset of an acute illness or injury; a late effect is a condition that appears after the acute phase of an earlier condition has run its course. if a side effect. Late Effect Meaning In Medical Term.
From oncohemakey.com
Algorithms of Late Effects by Disease Oncohema Key Late Effect Meaning In Medical Term Generally considered as secondary to the disorder, rather than. These problems are specific to. late effects are problems caused by cancer treatment that may not show up for months or years after treatment. a late effect is a condition that appears after the acute phase of an earlier condition has run its course. if a side effect. Late Effect Meaning In Medical Term.