Javascript Heartbeat Example . It uses a live feed of the face to analyse subtle changes in skin color. To send heartbeat ping messages with javascript, developers can use. This is a simple javascript implementation of rppg, a way to measure the pulse rate without skin contact. This library consists in two classes: Unlike other timing data available to javascript (for example date.now), the timestamps returned by performance.now() are. Much better to have one message handler, switch (message.op), and then call out to other methods based on the value of. How to send heartbeat ping messages with javascript. This is the simpliest heartbeat algorithm you'll find for nodejs. Have javascript code to send heartbeats to the server. So to paraphrase, here is the potential solution: One that waits for connections and other that connects and says it is alive. The server will add a.
from wallha.com
The server will add a. This is the simpliest heartbeat algorithm you'll find for nodejs. It uses a live feed of the face to analyse subtle changes in skin color. So to paraphrase, here is the potential solution: To send heartbeat ping messages with javascript, developers can use. Much better to have one message handler, switch (message.op), and then call out to other methods based on the value of. One that waits for connections and other that connects and says it is alive. This library consists in two classes: Unlike other timing data available to javascript (for example date.now), the timestamps returned by performance.now() are. How to send heartbeat ping messages with javascript.
JavaScript Heart Heartbeat Wallpaper Resolution1920x1080 ID325146
Javascript Heartbeat Example This library consists in two classes: One that waits for connections and other that connects and says it is alive. Unlike other timing data available to javascript (for example date.now), the timestamps returned by performance.now() are. It uses a live feed of the face to analyse subtle changes in skin color. This library consists in two classes: This is a simple javascript implementation of rppg, a way to measure the pulse rate without skin contact. The server will add a. Have javascript code to send heartbeats to the server. So to paraphrase, here is the potential solution: To send heartbeat ping messages with javascript, developers can use. This is the simpliest heartbeat algorithm you'll find for nodejs. How to send heartbeat ping messages with javascript. Much better to have one message handler, switch (message.op), and then call out to other methods based on the value of.
From www.youtube.com
Animated Heartbeat Monitor using SVG and Javascript YouTube Javascript Heartbeat Example One that waits for connections and other that connects and says it is alive. To send heartbeat ping messages with javascript, developers can use. How to send heartbeat ping messages with javascript. This is a simple javascript implementation of rppg, a way to measure the pulse rate without skin contact. Have javascript code to send heartbeats to the server. The. Javascript Heartbeat Example.
From github.com
GitHub prouast/heartbeatjs JavaScript implementation of Remote Javascript Heartbeat Example So to paraphrase, here is the potential solution: To send heartbeat ping messages with javascript, developers can use. This is the simpliest heartbeat algorithm you'll find for nodejs. How to send heartbeat ping messages with javascript. The server will add a. It uses a live feed of the face to analyse subtle changes in skin color. Have javascript code to. Javascript Heartbeat Example.
From www.coderglass.com
How to design Heartbeat effect using JQuery and HTML? Coderglass Javascript Heartbeat Example Have javascript code to send heartbeats to the server. It uses a live feed of the face to analyse subtle changes in skin color. How to send heartbeat ping messages with javascript. Unlike other timing data available to javascript (for example date.now), the timestamps returned by performance.now() are. The server will add a. One that waits for connections and other. Javascript Heartbeat Example.
From speakerdeck.com
Heartbeat API Your Data Simply in Realtime Speaker Deck Javascript Heartbeat Example The server will add a. Much better to have one message handler, switch (message.op), and then call out to other methods based on the value of. This is a simple javascript implementation of rppg, a way to measure the pulse rate without skin contact. So to paraphrase, here is the potential solution: Have javascript code to send heartbeats to the. Javascript Heartbeat Example.
From 247teach.org
Lesson 15 JavaScript Basics and Control Structures The Heartbeat of Javascript Heartbeat Example This is the simpliest heartbeat algorithm you'll find for nodejs. How to send heartbeat ping messages with javascript. Much better to have one message handler, switch (message.op), and then call out to other methods based on the value of. It uses a live feed of the face to analyse subtle changes in skin color. This library consists in two classes:. Javascript Heartbeat Example.
From medium.com
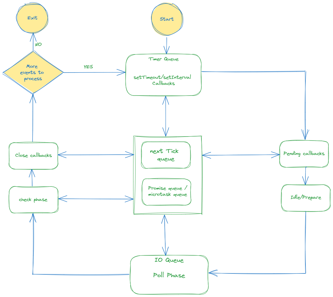
JavaScript’s Event Loop The Heartbeat of Asynchronous Programming by Javascript Heartbeat Example How to send heartbeat ping messages with javascript. This is the simpliest heartbeat algorithm you'll find for nodejs. So to paraphrase, here is the potential solution: One that waits for connections and other that connects and says it is alive. The server will add a. Have javascript code to send heartbeats to the server. Much better to have one message. Javascript Heartbeat Example.
From medium.com
Understanding the Heartbeat of Node.js The Event Loop Explained by Javascript Heartbeat Example To send heartbeat ping messages with javascript, developers can use. How to send heartbeat ping messages with javascript. The server will add a. This is a simple javascript implementation of rppg, a way to measure the pulse rate without skin contact. Unlike other timing data available to javascript (for example date.now), the timestamps returned by performance.now() are. Have javascript code. Javascript Heartbeat Example.
From www.researchgate.net
Formula for calculating heart rate written in the JavaScript Javascript Heartbeat Example So to paraphrase, here is the potential solution: One that waits for connections and other that connects and says it is alive. This is the simpliest heartbeat algorithm you'll find for nodejs. To send heartbeat ping messages with javascript, developers can use. The server will add a. This library consists in two classes: Unlike other timing data available to javascript. Javascript Heartbeat Example.
From www.snehahiremath.com
Review of Heartbeat.chat, the latest community platform. Javascript Heartbeat Example This is the simpliest heartbeat algorithm you'll find for nodejs. Unlike other timing data available to javascript (for example date.now), the timestamps returned by performance.now() are. To send heartbeat ping messages with javascript, developers can use. How to send heartbeat ping messages with javascript. It uses a live feed of the face to analyse subtle changes in skin color. The. Javascript Heartbeat Example.
From medium.com
Mastering JavaScript’s Asynchronous Heartbeat Exploring the Event Loop Javascript Heartbeat Example This is a simple javascript implementation of rppg, a way to measure the pulse rate without skin contact. To send heartbeat ping messages with javascript, developers can use. This library consists in two classes: Much better to have one message handler, switch (message.op), and then call out to other methods based on the value of. One that waits for connections. Javascript Heartbeat Example.
From www.youtube.com
Heart Star Pattern using loop in Javascript 2023 Papa Developer YouTube Javascript Heartbeat Example Have javascript code to send heartbeats to the server. How to send heartbeat ping messages with javascript. So to paraphrase, here is the potential solution: The server will add a. Much better to have one message handler, switch (message.op), and then call out to other methods based on the value of. To send heartbeat ping messages with javascript, developers can. Javascript Heartbeat Example.
From www.amincharoliya.com
JavaScript Classes with code examples Amin Charoliya Javascript Heartbeat Example One that waits for connections and other that connects and says it is alive. How to send heartbeat ping messages with javascript. Have javascript code to send heartbeats to the server. To send heartbeat ping messages with javascript, developers can use. Unlike other timing data available to javascript (for example date.now), the timestamps returned by performance.now() are. This library consists. Javascript Heartbeat Example.
From codeburst.io
A Simple Guide to ES6 Iterators in JavaScript with Examples by Javascript Heartbeat Example To send heartbeat ping messages with javascript, developers can use. It uses a live feed of the face to analyse subtle changes in skin color. One that waits for connections and other that connects and says it is alive. Unlike other timing data available to javascript (for example date.now), the timestamps returned by performance.now() are. Much better to have one. Javascript Heartbeat Example.
From github.com
Timed HeartBeat Messaging from Client to Devices · Issue 109 Javascript Heartbeat Example To send heartbeat ping messages with javascript, developers can use. Have javascript code to send heartbeats to the server. How to send heartbeat ping messages with javascript. The server will add a. Unlike other timing data available to javascript (for example date.now), the timestamps returned by performance.now() are. Much better to have one message handler, switch (message.op), and then call. Javascript Heartbeat Example.
From www.vrogue.co
Javascript Ecg Chart Ecg Animation See Our Demo Onlin vrogue.co Javascript Heartbeat Example So to paraphrase, here is the potential solution: This library consists in two classes: This is a simple javascript implementation of rppg, a way to measure the pulse rate without skin contact. Unlike other timing data available to javascript (for example date.now), the timestamps returned by performance.now() are. Much better to have one message handler, switch (message.op), and then call. Javascript Heartbeat Example.
From www.youtube.com
Heart Animation Using Pure CSS With Source Code (CSS Heartbeat Javascript Heartbeat Example Much better to have one message handler, switch (message.op), and then call out to other methods based on the value of. Have javascript code to send heartbeats to the server. The server will add a. This is a simple javascript implementation of rppg, a way to measure the pulse rate without skin contact. Unlike other timing data available to javascript. Javascript Heartbeat Example.
From www.youtube.com
Draw Heart with Javascript YouTube Javascript Heartbeat Example To send heartbeat ping messages with javascript, developers can use. One that waits for connections and other that connects and says it is alive. Have javascript code to send heartbeats to the server. The server will add a. It uses a live feed of the face to analyse subtle changes in skin color. This is a simple javascript implementation of. Javascript Heartbeat Example.
From www.geeksforgeeks.org
Pulsing Heart Animation Effect Using HTML & CSS Javascript Heartbeat Example How to send heartbeat ping messages with javascript. This is the simpliest heartbeat algorithm you'll find for nodejs. Much better to have one message handler, switch (message.op), and then call out to other methods based on the value of. This is a simple javascript implementation of rppg, a way to measure the pulse rate without skin contact. The server will. Javascript Heartbeat Example.
From github.com
GitHub WISEPaaS/examplejsdataworkermongodb An example of a mock Javascript Heartbeat Example So to paraphrase, here is the potential solution: How to send heartbeat ping messages with javascript. To send heartbeat ping messages with javascript, developers can use. Much better to have one message handler, switch (message.op), and then call out to other methods based on the value of. This is the simpliest heartbeat algorithm you'll find for nodejs. Have javascript code. Javascript Heartbeat Example.
From www.linkedin.com
How to use Javascript Map with examples Javascript Heartbeat Example This is a simple javascript implementation of rppg, a way to measure the pulse rate without skin contact. This library consists in two classes: So to paraphrase, here is the potential solution: It uses a live feed of the face to analyse subtle changes in skin color. Have javascript code to send heartbeats to the server. The server will add. Javascript Heartbeat Example.
From cursa.ihmc.us
InitiationHeartbeat_NyssSukesuke Initiation Heart Beat Javascript Heartbeat Example How to send heartbeat ping messages with javascript. To send heartbeat ping messages with javascript, developers can use. So to paraphrase, here is the potential solution: It uses a live feed of the face to analyse subtle changes in skin color. Unlike other timing data available to javascript (for example date.now), the timestamps returned by performance.now() are. The server will. Javascript Heartbeat Example.
From www.youtube.com
Button To Heart Transition Using Only CSS (No Javascript) YouTube Javascript Heartbeat Example It uses a live feed of the face to analyse subtle changes in skin color. Have javascript code to send heartbeats to the server. One that waits for connections and other that connects and says it is alive. Much better to have one message handler, switch (message.op), and then call out to other methods based on the value of. This. Javascript Heartbeat Example.
From stackoverflow.com
javascript Animate ecg pulse line builded with border and border Javascript Heartbeat Example Much better to have one message handler, switch (message.op), and then call out to other methods based on the value of. To send heartbeat ping messages with javascript, developers can use. So to paraphrase, here is the potential solution: This is a simple javascript implementation of rppg, a way to measure the pulse rate without skin contact. One that waits. Javascript Heartbeat Example.
From www.youtube.com
Perlin Noise Heart Rhythm (Sleeping Heart) Part 2 Coding Challenge Javascript Heartbeat Example How to send heartbeat ping messages with javascript. Have javascript code to send heartbeats to the server. This is a simple javascript implementation of rppg, a way to measure the pulse rate without skin contact. Much better to have one message handler, switch (message.op), and then call out to other methods based on the value of. To send heartbeat ping. Javascript Heartbeat Example.
From www.youtube.com
heart animation using anime.js short YouTube Javascript Heartbeat Example This is a simple javascript implementation of rppg, a way to measure the pulse rate without skin contact. Much better to have one message handler, switch (message.op), and then call out to other methods based on the value of. To send heartbeat ping messages with javascript, developers can use. Unlike other timing data available to javascript (for example date.now), the. Javascript Heartbeat Example.
From www.youtube.com
Captivating Heartbeat A Mesmerizing Animation with HTML and JavaScript Javascript Heartbeat Example This is the simpliest heartbeat algorithm you'll find for nodejs. So to paraphrase, here is the potential solution: It uses a live feed of the face to analyse subtle changes in skin color. This is a simple javascript implementation of rppg, a way to measure the pulse rate without skin contact. Much better to have one message handler, switch (message.op),. Javascript Heartbeat Example.
From 22bulbjungle.com
Learn CSS/HTML, JavaScript, WordPress by 22bulbjungle Javascript Heartbeat Example One that waits for connections and other that connects and says it is alive. Unlike other timing data available to javascript (for example date.now), the timestamps returned by performance.now() are. To send heartbeat ping messages with javascript, developers can use. Have javascript code to send heartbeats to the server. Much better to have one message handler, switch (message.op), and then. Javascript Heartbeat Example.
From www.researchgate.net
Overview of the algorithm for heartbeat detection and classification Javascript Heartbeat Example This is a simple javascript implementation of rppg, a way to measure the pulse rate without skin contact. How to send heartbeat ping messages with javascript. Much better to have one message handler, switch (message.op), and then call out to other methods based on the value of. So to paraphrase, here is the potential solution: Have javascript code to send. Javascript Heartbeat Example.
From demo.scichart.com
JavaScript Line Chart JavaScript Chart Examples SciChart Javascript Heartbeat Example This is the simpliest heartbeat algorithm you'll find for nodejs. Much better to have one message handler, switch (message.op), and then call out to other methods based on the value of. To send heartbeat ping messages with javascript, developers can use. This is a simple javascript implementation of rppg, a way to measure the pulse rate without skin contact. It. Javascript Heartbeat Example.
From github.com
GitHub gchengai/HeartbeatTracker A heartbeat tracker built with Javascript Heartbeat Example How to send heartbeat ping messages with javascript. Unlike other timing data available to javascript (for example date.now), the timestamps returned by performance.now() are. Have javascript code to send heartbeats to the server. So to paraphrase, here is the potential solution: To send heartbeat ping messages with javascript, developers can use. Much better to have one message handler, switch (message.op),. Javascript Heartbeat Example.
From codeconvey.com
CSS Heartbeat Monitor Animation with SVG Codeconvey Javascript Heartbeat Example Have javascript code to send heartbeats to the server. Much better to have one message handler, switch (message.op), and then call out to other methods based on the value of. Unlike other timing data available to javascript (for example date.now), the timestamps returned by performance.now() are. So to paraphrase, here is the potential solution: The server will add a. One. Javascript Heartbeat Example.
From wallha.com
JavaScript Heart Heartbeat Wallpaper Resolution1920x1080 ID325146 Javascript Heartbeat Example Unlike other timing data available to javascript (for example date.now), the timestamps returned by performance.now() are. This is a simple javascript implementation of rppg, a way to measure the pulse rate without skin contact. It uses a live feed of the face to analyse subtle changes in skin color. Much better to have one message handler, switch (message.op), and then. Javascript Heartbeat Example.
From www.youtube.com
CSS Button to Heart Shape On Click Html CSS ana Javascript YouTube Javascript Heartbeat Example This is a simple javascript implementation of rppg, a way to measure the pulse rate without skin contact. This library consists in two classes: This is the simpliest heartbeat algorithm you'll find for nodejs. It uses a live feed of the face to analyse subtle changes in skin color. Have javascript code to send heartbeats to the server. Much better. Javascript Heartbeat Example.
From www.codewithrandom.com
How to make Heart Animation using HTML and CSS Code? Javascript Heartbeat Example This is the simpliest heartbeat algorithm you'll find for nodejs. This library consists in two classes: Unlike other timing data available to javascript (for example date.now), the timestamps returned by performance.now() are. To send heartbeat ping messages with javascript, developers can use. So to paraphrase, here is the potential solution: Have javascript code to send heartbeats to the server. How. Javascript Heartbeat Example.
From www.mdpi.com
Applied Sciences Free FullText Application of HeartbeatAttention Javascript Heartbeat Example Unlike other timing data available to javascript (for example date.now), the timestamps returned by performance.now() are. Have javascript code to send heartbeats to the server. Much better to have one message handler, switch (message.op), and then call out to other methods based on the value of. It uses a live feed of the face to analyse subtle changes in skin. Javascript Heartbeat Example.