How Does A Guitar Pedal Buffer Work . Buffer effect pedals help prevent tone suck (signal degradation) as a result of a fully loaded pedalboard and/or using long cables. A buffer pedal is a utility pedal that helps maintain your guitar's signal strength over long cable runs or through multiple pedals. A buffer pedal is an active (powered) circuit that will preserve the frequencies from your guitar, mainly the higher frequencies, and maintain the strength of the signal as it. Don carr explains what a buffer is in the world of electric guitar effects, and explains when. A buffer is an active circuit that. What is a buffer pedal? Buffers are a big part of pedal design and pedal boards, so we want to give you a general guide to understanding how they work and where and. Don carr explains what a buffer is in the world of electric guitar effects, and explains when you would benefit from a buffer in your guitar’s signal path. On a technical level, a buffer pedal is a tiny amplifier that isolates the incoming high impedance signal sent from the guitar into a unity level.
from www.premierguitar.com
What is a buffer pedal? Buffers are a big part of pedal design and pedal boards, so we want to give you a general guide to understanding how they work and where and. On a technical level, a buffer pedal is a tiny amplifier that isolates the incoming high impedance signal sent from the guitar into a unity level. A buffer is an active circuit that. A buffer pedal is an active (powered) circuit that will preserve the frequencies from your guitar, mainly the higher frequencies, and maintain the strength of the signal as it. A buffer pedal is a utility pedal that helps maintain your guitar's signal strength over long cable runs or through multiple pedals. Buffer effect pedals help prevent tone suck (signal degradation) as a result of a fully loaded pedalboard and/or using long cables. Don carr explains what a buffer is in the world of electric guitar effects, and explains when you would benefit from a buffer in your guitar’s signal path. Don carr explains what a buffer is in the world of electric guitar effects, and explains when.
Tone Tips A Crash Course on Buffers Premier Guitar
How Does A Guitar Pedal Buffer Work A buffer pedal is an active (powered) circuit that will preserve the frequencies from your guitar, mainly the higher frequencies, and maintain the strength of the signal as it. On a technical level, a buffer pedal is a tiny amplifier that isolates the incoming high impedance signal sent from the guitar into a unity level. Don carr explains what a buffer is in the world of electric guitar effects, and explains when. Don carr explains what a buffer is in the world of electric guitar effects, and explains when you would benefit from a buffer in your guitar’s signal path. A buffer pedal is a utility pedal that helps maintain your guitar's signal strength over long cable runs or through multiple pedals. Buffer effect pedals help prevent tone suck (signal degradation) as a result of a fully loaded pedalboard and/or using long cables. What is a buffer pedal? A buffer pedal is an active (powered) circuit that will preserve the frequencies from your guitar, mainly the higher frequencies, and maintain the strength of the signal as it. Buffers are a big part of pedal design and pedal boards, so we want to give you a general guide to understanding how they work and where and. A buffer is an active circuit that.
From www.pitbullaudio.com
Empress Buffer Guitar Effects Pedal How Does A Guitar Pedal Buffer Work Buffer effect pedals help prevent tone suck (signal degradation) as a result of a fully loaded pedalboard and/or using long cables. What is a buffer pedal? A buffer pedal is a utility pedal that helps maintain your guitar's signal strength over long cable runs or through multiple pedals. Buffers are a big part of pedal design and pedal boards, so. How Does A Guitar Pedal Buffer Work.
From sixstringsensei.com
Guitar Buffer Pedal Knowledge True Bypass vs Buffered Pedals Six How Does A Guitar Pedal Buffer Work Buffers are a big part of pedal design and pedal boards, so we want to give you a general guide to understanding how they work and where and. On a technical level, a buffer pedal is a tiny amplifier that isolates the incoming high impedance signal sent from the guitar into a unity level. A buffer pedal is an active. How Does A Guitar Pedal Buffer Work.
From www.musicradar.com
True bypass vs pedal buffers what you need to know MusicRadar How Does A Guitar Pedal Buffer Work Buffer effect pedals help prevent tone suck (signal degradation) as a result of a fully loaded pedalboard and/or using long cables. Don carr explains what a buffer is in the world of electric guitar effects, and explains when you would benefit from a buffer in your guitar’s signal path. A buffer is an active circuit that. A buffer pedal is. How Does A Guitar Pedal Buffer Work.
From elecschem.com
Building a Guitar Buffer Pedal Schematic and StepbyStep Guide How Does A Guitar Pedal Buffer Work What is a buffer pedal? Buffer effect pedals help prevent tone suck (signal degradation) as a result of a fully loaded pedalboard and/or using long cables. A buffer is an active circuit that. On a technical level, a buffer pedal is a tiny amplifier that isolates the incoming high impedance signal sent from the guitar into a unity level. Don. How Does A Guitar Pedal Buffer Work.
From guitarriego.com
Buffer pedal How and when do we should use it Guitarriego How Does A Guitar Pedal Buffer Work A buffer pedal is a utility pedal that helps maintain your guitar's signal strength over long cable runs or through multiple pedals. Don carr explains what a buffer is in the world of electric guitar effects, and explains when. Buffer effect pedals help prevent tone suck (signal degradation) as a result of a fully loaded pedalboard and/or using long cables.. How Does A Guitar Pedal Buffer Work.
From www.youtube.com
Top 5 Best Guitar Buffer Pedal Reviews For You YouTube How Does A Guitar Pedal Buffer Work A buffer pedal is an active (powered) circuit that will preserve the frequencies from your guitar, mainly the higher frequencies, and maintain the strength of the signal as it. A buffer pedal is a utility pedal that helps maintain your guitar's signal strength over long cable runs or through multiple pedals. What is a buffer pedal? A buffer is an. How Does A Guitar Pedal Buffer Work.
From www.youtube.com
How to Use a JFET as a Buffer in a Guitar Distortion Pedal DC To How Does A Guitar Pedal Buffer Work On a technical level, a buffer pedal is a tiny amplifier that isolates the incoming high impedance signal sent from the guitar into a unity level. A buffer pedal is a utility pedal that helps maintain your guitar's signal strength over long cable runs or through multiple pedals. Don carr explains what a buffer is in the world of electric. How Does A Guitar Pedal Buffer Work.
From www.danieleturani.com
How to build a buffer pedal ♫ Daniele Turani How Does A Guitar Pedal Buffer Work A buffer pedal is a utility pedal that helps maintain your guitar's signal strength over long cable runs or through multiple pedals. Buffer effect pedals help prevent tone suck (signal degradation) as a result of a fully loaded pedalboard and/or using long cables. What is a buffer pedal? Don carr explains what a buffer is in the world of electric. How Does A Guitar Pedal Buffer Work.
From www.danieleturani.com
How to build a buffer pedal ♫ Daniele Turani How Does A Guitar Pedal Buffer Work A buffer pedal is a utility pedal that helps maintain your guitar's signal strength over long cable runs or through multiple pedals. Don carr explains what a buffer is in the world of electric guitar effects, and explains when you would benefit from a buffer in your guitar’s signal path. Buffers are a big part of pedal design and pedal. How Does A Guitar Pedal Buffer Work.
From exolpqutc.blob.core.windows.net
How Does A Buffer Pedal Work at Marvin Duarte blog How Does A Guitar Pedal Buffer Work A buffer is an active circuit that. What is a buffer pedal? Buffer effect pedals help prevent tone suck (signal degradation) as a result of a fully loaded pedalboard and/or using long cables. Don carr explains what a buffer is in the world of electric guitar effects, and explains when you would benefit from a buffer in your guitar’s signal. How Does A Guitar Pedal Buffer Work.
From stompville.co.uk
Guitar leads, buffers and true bypass Stompville How Does A Guitar Pedal Buffer Work Buffer effect pedals help prevent tone suck (signal degradation) as a result of a fully loaded pedalboard and/or using long cables. A buffer pedal is a utility pedal that helps maintain your guitar's signal strength over long cable runs or through multiple pedals. On a technical level, a buffer pedal is a tiny amplifier that isolates the incoming high impedance. How Does A Guitar Pedal Buffer Work.
From diagrampiratadas87.z14.web.core.windows.net
Guitar Amp Effects Loop Diagram How Does A Guitar Pedal Buffer Work What is a buffer pedal? A buffer pedal is a utility pedal that helps maintain your guitar's signal strength over long cable runs or through multiple pedals. Don carr explains what a buffer is in the world of electric guitar effects, and explains when. Buffer effect pedals help prevent tone suck (signal degradation) as a result of a fully loaded. How Does A Guitar Pedal Buffer Work.
From www.youtube.com
5 Kinds of Buffers in Your Guitar Pedals YouTube How Does A Guitar Pedal Buffer Work Buffers are a big part of pedal design and pedal boards, so we want to give you a general guide to understanding how they work and where and. What is a buffer pedal? Don carr explains what a buffer is in the world of electric guitar effects, and explains when you would benefit from a buffer in your guitar’s signal. How Does A Guitar Pedal Buffer Work.
From elecschem.com
Building a Guitar Buffer Pedal Schematic and StepbyStep Guide How Does A Guitar Pedal Buffer Work A buffer pedal is a utility pedal that helps maintain your guitar's signal strength over long cable runs or through multiple pedals. Buffers are a big part of pedal design and pedal boards, so we want to give you a general guide to understanding how they work and where and. Don carr explains what a buffer is in the world. How Does A Guitar Pedal Buffer Work.
From www.radialeng.com
Understanding True Bypass Pedals and Buffers Radial Engineering How Does A Guitar Pedal Buffer Work On a technical level, a buffer pedal is a tiny amplifier that isolates the incoming high impedance signal sent from the guitar into a unity level. What is a buffer pedal? A buffer pedal is an active (powered) circuit that will preserve the frequencies from your guitar, mainly the higher frequencies, and maintain the strength of the signal as it.. How Does A Guitar Pedal Buffer Work.
From www.bass-guitar-info.com
Best Buffer Pedals For Guitar 2024 Bass Guitar Information How Does A Guitar Pedal Buffer Work Don carr explains what a buffer is in the world of electric guitar effects, and explains when. A buffer is an active circuit that. Buffer effect pedals help prevent tone suck (signal degradation) as a result of a fully loaded pedalboard and/or using long cables. Don carr explains what a buffer is in the world of electric guitar effects, and. How Does A Guitar Pedal Buffer Work.
From www.premierguitar.com
Tone Tips A Crash Course on Buffers Premier Guitar How Does A Guitar Pedal Buffer Work Buffers are a big part of pedal design and pedal boards, so we want to give you a general guide to understanding how they work and where and. On a technical level, a buffer pedal is a tiny amplifier that isolates the incoming high impedance signal sent from the guitar into a unity level. What is a buffer pedal? Don. How Does A Guitar Pedal Buffer Work.
From www.youtube.com
Guitar buffer pedal with VU meter YouTube How Does A Guitar Pedal Buffer Work Buffer effect pedals help prevent tone suck (signal degradation) as a result of a fully loaded pedalboard and/or using long cables. A buffer pedal is an active (powered) circuit that will preserve the frequencies from your guitar, mainly the higher frequencies, and maintain the strength of the signal as it. On a technical level, a buffer pedal is a tiny. How Does A Guitar Pedal Buffer Work.
From manualmanualella.z6.web.core.windows.net
Guitar Buffer Pedal Schematic How Does A Guitar Pedal Buffer Work Buffer effect pedals help prevent tone suck (signal degradation) as a result of a fully loaded pedalboard and/or using long cables. Don carr explains what a buffer is in the world of electric guitar effects, and explains when. A buffer is an active circuit that. What is a buffer pedal? Don carr explains what a buffer is in the world. How Does A Guitar Pedal Buffer Work.
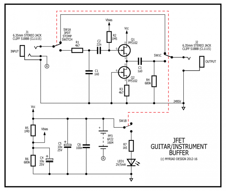
From stompville.co.uk
JFET guitar/instrument buffer pedal Stompville How Does A Guitar Pedal Buffer Work A buffer pedal is an active (powered) circuit that will preserve the frequencies from your guitar, mainly the higher frequencies, and maintain the strength of the signal as it. A buffer pedal is a utility pedal that helps maintain your guitar's signal strength over long cable runs or through multiple pedals. Don carr explains what a buffer is in the. How Does A Guitar Pedal Buffer Work.
From mungfali.com
Guitar Buffer Schematic How Does A Guitar Pedal Buffer Work Buffer effect pedals help prevent tone suck (signal degradation) as a result of a fully loaded pedalboard and/or using long cables. A buffer is an active circuit that. A buffer pedal is an active (powered) circuit that will preserve the frequencies from your guitar, mainly the higher frequencies, and maintain the strength of the signal as it. What is a. How Does A Guitar Pedal Buffer Work.
From guitarriego.com
Cómo y cuándo necesitamos usar un pedal con buffer Guitarriego How Does A Guitar Pedal Buffer Work Buffer effect pedals help prevent tone suck (signal degradation) as a result of a fully loaded pedalboard and/or using long cables. On a technical level, a buffer pedal is a tiny amplifier that isolates the incoming high impedance signal sent from the guitar into a unity level. What is a buffer pedal? A buffer pedal is a utility pedal that. How Does A Guitar Pedal Buffer Work.
From schematiclistksar77.z13.web.core.windows.net
Guitar Buffer Circuit Diagram How Does A Guitar Pedal Buffer Work A buffer pedal is an active (powered) circuit that will preserve the frequencies from your guitar, mainly the higher frequencies, and maintain the strength of the signal as it. What is a buffer pedal? Buffer effect pedals help prevent tone suck (signal degradation) as a result of a fully loaded pedalboard and/or using long cables. A buffer pedal is a. How Does A Guitar Pedal Buffer Work.
From menga.net
What is a buffer guitar pedal? How Does A Guitar Pedal Buffer Work A buffer pedal is an active (powered) circuit that will preserve the frequencies from your guitar, mainly the higher frequencies, and maintain the strength of the signal as it. A buffer is an active circuit that. Buffer effect pedals help prevent tone suck (signal degradation) as a result of a fully loaded pedalboard and/or using long cables. A buffer pedal. How Does A Guitar Pedal Buffer Work.
From www.guitarristas.info
Los pedales de buffer explicados de forma fácil Guitarristas How Does A Guitar Pedal Buffer Work Buffers are a big part of pedal design and pedal boards, so we want to give you a general guide to understanding how they work and where and. Don carr explains what a buffer is in the world of electric guitar effects, and explains when you would benefit from a buffer in your guitar’s signal path. Buffer effect pedals help. How Does A Guitar Pedal Buffer Work.
From www.wikiaudio.org
The 10 Best Buffer Pedals for Electric Guitar in 2020 WikiAudio How Does A Guitar Pedal Buffer Work Buffer effect pedals help prevent tone suck (signal degradation) as a result of a fully loaded pedalboard and/or using long cables. What is a buffer pedal? A buffer pedal is a utility pedal that helps maintain your guitar's signal strength over long cable runs or through multiple pedals. Don carr explains what a buffer is in the world of electric. How Does A Guitar Pedal Buffer Work.
From diagramwiringmarcel101.z19.web.core.windows.net
Guitar Pedal Buffer Schematic How Does A Guitar Pedal Buffer Work On a technical level, a buffer pedal is a tiny amplifier that isolates the incoming high impedance signal sent from the guitar into a unity level. A buffer pedal is an active (powered) circuit that will preserve the frequencies from your guitar, mainly the higher frequencies, and maintain the strength of the signal as it. Don carr explains what a. How Does A Guitar Pedal Buffer Work.
From tagboardeffects.blogspot.com
Guitar FX Layouts Buffers How Does A Guitar Pedal Buffer Work A buffer is an active circuit that. Buffer effect pedals help prevent tone suck (signal degradation) as a result of a fully loaded pedalboard and/or using long cables. Don carr explains what a buffer is in the world of electric guitar effects, and explains when you would benefit from a buffer in your guitar’s signal path. A buffer pedal is. How Does A Guitar Pedal Buffer Work.
From diyeffectspedals.com
Ultimate Guide To Guitar Pedal Buffers DIY Effects Pedals How Does A Guitar Pedal Buffer Work Buffers are a big part of pedal design and pedal boards, so we want to give you a general guide to understanding how they work and where and. On a technical level, a buffer pedal is a tiny amplifier that isolates the incoming high impedance signal sent from the guitar into a unity level. A buffer is an active circuit. How Does A Guitar Pedal Buffer Work.
From circuitdelslachem.z13.web.core.windows.net
Guitar Buffer Circuit Diagram How Does A Guitar Pedal Buffer Work A buffer pedal is an active (powered) circuit that will preserve the frequencies from your guitar, mainly the higher frequencies, and maintain the strength of the signal as it. What is a buffer pedal? Don carr explains what a buffer is in the world of electric guitar effects, and explains when. Buffer effect pedals help prevent tone suck (signal degradation). How Does A Guitar Pedal Buffer Work.
From allguitarstuff.com
How Do Guitar Pedals Work? An Easy Guide How Does A Guitar Pedal Buffer Work On a technical level, a buffer pedal is a tiny amplifier that isolates the incoming high impedance signal sent from the guitar into a unity level. Buffers are a big part of pedal design and pedal boards, so we want to give you a general guide to understanding how they work and where and. Don carr explains what a buffer. How Does A Guitar Pedal Buffer Work.
From www.premierguitar.com
Tone Tips A Crash Course on Buffers Premier Guitar How Does A Guitar Pedal Buffer Work Don carr explains what a buffer is in the world of electric guitar effects, and explains when. A buffer pedal is an active (powered) circuit that will preserve the frequencies from your guitar, mainly the higher frequencies, and maintain the strength of the signal as it. What is a buffer pedal? On a technical level, a buffer pedal is a. How Does A Guitar Pedal Buffer Work.
From guitarjive.com
Pedalboard Signal Chain A Simple (But Complete) Guide How Does A Guitar Pedal Buffer Work What is a buffer pedal? On a technical level, a buffer pedal is a tiny amplifier that isolates the incoming high impedance signal sent from the guitar into a unity level. Don carr explains what a buffer is in the world of electric guitar effects, and explains when. Don carr explains what a buffer is in the world of electric. How Does A Guitar Pedal Buffer Work.
From exolpqutc.blob.core.windows.net
How Does A Buffer Pedal Work at Marvin Duarte blog How Does A Guitar Pedal Buffer Work On a technical level, a buffer pedal is a tiny amplifier that isolates the incoming high impedance signal sent from the guitar into a unity level. Buffer effect pedals help prevent tone suck (signal degradation) as a result of a fully loaded pedalboard and/or using long cables. Buffers are a big part of pedal design and pedal boards, so we. How Does A Guitar Pedal Buffer Work.
From www.youtube.com
Guitar Buffer American Loopers HD Buffer For Your Pedal board Demo How Does A Guitar Pedal Buffer Work Buffers are a big part of pedal design and pedal boards, so we want to give you a general guide to understanding how they work and where and. Don carr explains what a buffer is in the world of electric guitar effects, and explains when. What is a buffer pedal? A buffer is an active circuit that. Buffer effect pedals. How Does A Guitar Pedal Buffer Work.