Gain Of Dynamic Mic . It’s a simple, rugged, and affordable type of microphone that’s well. Some condenser microphone modules have integrated preamps. In part 1/2 in this guide to microphones, matt loel t hepworth examines the ins and outs of dynamic microphones and what. A dynamic microphone is a type of mic that uses electromagnetism to convert sound waves into electrical signals. The correct microphone gain setting is essential if you want to get the most out of your microphone and preamp. The main reasons for low output volume from a dynamic microphone are low gain levels, incorrect mic placement or mic angle, and the lack of supporting hardware such as a. A microphone that has a conductive coil (typically copper) attached to a moveable diaphragm (typically mylar) that moves within a permanent magnetic field supplied by a. In this tutorial, we explain how to dial in the right. Proper gain adjustment is crucial for optimal sound quality and preventing issues like. Gain is the amplification of a microphone’s input signal.
from www.seekic.com
It’s a simple, rugged, and affordable type of microphone that’s well. The correct microphone gain setting is essential if you want to get the most out of your microphone and preamp. A dynamic microphone is a type of mic that uses electromagnetism to convert sound waves into electrical signals. Some condenser microphone modules have integrated preamps. In this tutorial, we explain how to dial in the right. Gain is the amplification of a microphone’s input signal. In part 1/2 in this guide to microphones, matt loel t hepworth examines the ins and outs of dynamic microphones and what. A microphone that has a conductive coil (typically copper) attached to a moveable diaphragm (typically mylar) that moves within a permanent magnetic field supplied by a. Proper gain adjustment is crucial for optimal sound quality and preventing issues like. The main reasons for low output volume from a dynamic microphone are low gain levels, incorrect mic placement or mic angle, and the lack of supporting hardware such as a.
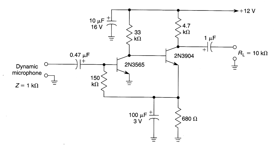
HIGH_GAIN_DYNAMIC_MICROPHONE_PREAMPLIFIER Amplifier_Circuit Circuit
Gain Of Dynamic Mic The correct microphone gain setting is essential if you want to get the most out of your microphone and preamp. Some condenser microphone modules have integrated preamps. In this tutorial, we explain how to dial in the right. A microphone that has a conductive coil (typically copper) attached to a moveable diaphragm (typically mylar) that moves within a permanent magnetic field supplied by a. In part 1/2 in this guide to microphones, matt loel t hepworth examines the ins and outs of dynamic microphones and what. The main reasons for low output volume from a dynamic microphone are low gain levels, incorrect mic placement or mic angle, and the lack of supporting hardware such as a. Gain is the amplification of a microphone’s input signal. It’s a simple, rugged, and affordable type of microphone that’s well. A dynamic microphone is a type of mic that uses electromagnetism to convert sound waves into electrical signals. Proper gain adjustment is crucial for optimal sound quality and preventing issues like. The correct microphone gain setting is essential if you want to get the most out of your microphone and preamp.
From gearstudiokh.com
MAONO PD200X USB/XLR Dynamic Microphone Gear Studio PC Gaming Gain Of Dynamic Mic In part 1/2 in this guide to microphones, matt loel t hepworth examines the ins and outs of dynamic microphones and what. The correct microphone gain setting is essential if you want to get the most out of your microphone and preamp. A microphone that has a conductive coil (typically copper) attached to a moveable diaphragm (typically mylar) that moves. Gain Of Dynamic Mic.
From exoiclcbd.blob.core.windows.net
Best Streaming And Recording Mic at Geoffrey Ellis blog Gain Of Dynamic Mic In this tutorial, we explain how to dial in the right. The main reasons for low output volume from a dynamic microphone are low gain levels, incorrect mic placement or mic angle, and the lack of supporting hardware such as a. Some condenser microphone modules have integrated preamps. In part 1/2 in this guide to microphones, matt loel t hepworth. Gain Of Dynamic Mic.
From hxepzimxm.blob.core.windows.net
Stereo Mic Preamp Circuit Diagram at Mee Smith blog Gain Of Dynamic Mic In this tutorial, we explain how to dial in the right. The correct microphone gain setting is essential if you want to get the most out of your microphone and preamp. A dynamic microphone is a type of mic that uses electromagnetism to convert sound waves into electrical signals. Some condenser microphone modules have integrated preamps. It’s a simple, rugged,. Gain Of Dynamic Mic.
From www.weekly-ads-online.com
Rodyweil Microphone Preamp Mic Gain Booster with 2 Input Max 75db Gain Gain Of Dynamic Mic A microphone that has a conductive coil (typically copper) attached to a moveable diaphragm (typically mylar) that moves within a permanent magnetic field supplied by a. Gain is the amplification of a microphone’s input signal. Proper gain adjustment is crucial for optimal sound quality and preventing issues like. The main reasons for low output volume from a dynamic microphone are. Gain Of Dynamic Mic.
From www.wantitall.co.za
Rodyweil Microphone Preamp Mic Gain Booster with 2 Input Max 75db Gain Gain Of Dynamic Mic A microphone that has a conductive coil (typically copper) attached to a moveable diaphragm (typically mylar) that moves within a permanent magnetic field supplied by a. Some condenser microphone modules have integrated preamps. In part 1/2 in this guide to microphones, matt loel t hepworth examines the ins and outs of dynamic microphones and what. In this tutorial, we explain. Gain Of Dynamic Mic.
From gamebrott.com
Perbedaan Mic Condenser dan Dynamic yang Harus Kamu Ketahui Gain Of Dynamic Mic A microphone that has a conductive coil (typically copper) attached to a moveable diaphragm (typically mylar) that moves within a permanent magnetic field supplied by a. In part 1/2 in this guide to microphones, matt loel t hepworth examines the ins and outs of dynamic microphones and what. Proper gain adjustment is crucial for optimal sound quality and preventing issues. Gain Of Dynamic Mic.
From korenoviheschematic.z14.web.core.windows.net
Electret Microphone Preamplifier Circuit Diagram Gain Of Dynamic Mic A microphone that has a conductive coil (typically copper) attached to a moveable diaphragm (typically mylar) that moves within a permanent magnetic field supplied by a. The main reasons for low output volume from a dynamic microphone are low gain levels, incorrect mic placement or mic angle, and the lack of supporting hardware such as a. In this tutorial, we. Gain Of Dynamic Mic.
From www.desertcart.com.pa
Buy Rodyweil Microphone Preamp Mic Gain Booster with 2 Input Max 75db Gain Of Dynamic Mic In part 1/2 in this guide to microphones, matt loel t hepworth examines the ins and outs of dynamic microphones and what. In this tutorial, we explain how to dial in the right. A microphone that has a conductive coil (typically copper) attached to a moveable diaphragm (typically mylar) that moves within a permanent magnetic field supplied by a. It’s. Gain Of Dynamic Mic.
From www.nantelmusique.ca
Samson Q7VP Complete Dynamic Mic System Nantel Musique Gain Of Dynamic Mic Some condenser microphone modules have integrated preamps. In this tutorial, we explain how to dial in the right. Proper gain adjustment is crucial for optimal sound quality and preventing issues like. The correct microphone gain setting is essential if you want to get the most out of your microphone and preamp. Gain is the amplification of a microphone’s input signal.. Gain Of Dynamic Mic.
From asevha.com
Skema PreAmp Mic Dynamic (Mic Spul) 1 Transistor Tutorial, Desain & Hoby Gain Of Dynamic Mic Gain is the amplification of a microphone’s input signal. In part 1/2 in this guide to microphones, matt loel t hepworth examines the ins and outs of dynamic microphones and what. The correct microphone gain setting is essential if you want to get the most out of your microphone and preamp. The main reasons for low output volume from a. Gain Of Dynamic Mic.
From marketplace.secondlife.com
Second Life Marketplace Dynamic Mic [Tall] Gain Of Dynamic Mic The main reasons for low output volume from a dynamic microphone are low gain levels, incorrect mic placement or mic angle, and the lack of supporting hardware such as a. Proper gain adjustment is crucial for optimal sound quality and preventing issues like. A dynamic microphone is a type of mic that uses electromagnetism to convert sound waves into electrical. Gain Of Dynamic Mic.
From circuitaryns.z14.web.core.windows.net
Dynamic Mic Preamp Circuit Gain Of Dynamic Mic In this tutorial, we explain how to dial in the right. A microphone that has a conductive coil (typically copper) attached to a moveable diaphragm (typically mylar) that moves within a permanent magnetic field supplied by a. The main reasons for low output volume from a dynamic microphone are low gain levels, incorrect mic placement or mic angle, and the. Gain Of Dynamic Mic.
From itecnotes.com
Reducing Noise in Microphone Amplifier Circuit at Higher Gains Gain Of Dynamic Mic It’s a simple, rugged, and affordable type of microphone that’s well. The correct microphone gain setting is essential if you want to get the most out of your microphone and preamp. In this tutorial, we explain how to dial in the right. Some condenser microphone modules have integrated preamps. A microphone that has a conductive coil (typically copper) attached to. Gain Of Dynamic Mic.
From exojvkpis.blob.core.windows.net
What Does The Gain On A Microphone Do at Michael Gibney blog Gain Of Dynamic Mic Proper gain adjustment is crucial for optimal sound quality and preventing issues like. It’s a simple, rugged, and affordable type of microphone that’s well. The correct microphone gain setting is essential if you want to get the most out of your microphone and preamp. In this tutorial, we explain how to dial in the right. A dynamic microphone is a. Gain Of Dynamic Mic.
From shopee.ph
Maono PD100U USB Microphone Dynamic Mic Podcast Mic Computer Mic Gain Of Dynamic Mic In this tutorial, we explain how to dial in the right. Some condenser microphone modules have integrated preamps. It’s a simple, rugged, and affordable type of microphone that’s well. Gain is the amplification of a microphone’s input signal. The main reasons for low output volume from a dynamic microphone are low gain levels, incorrect mic placement or mic angle, and. Gain Of Dynamic Mic.
From blog.samson.co
A Closer Look at Dynamic Microphones, Part 1 Samson Blog Gain Of Dynamic Mic The main reasons for low output volume from a dynamic microphone are low gain levels, incorrect mic placement or mic angle, and the lack of supporting hardware such as a. Proper gain adjustment is crucial for optimal sound quality and preventing issues like. Gain is the amplification of a microphone’s input signal. In part 1/2 in this guide to microphones,. Gain Of Dynamic Mic.
From www.eleccircuit.com
Dynamic Microphone Preamplifier circuit using C945 Gain Of Dynamic Mic A dynamic microphone is a type of mic that uses electromagnetism to convert sound waves into electrical signals. In part 1/2 in this guide to microphones, matt loel t hepworth examines the ins and outs of dynamic microphones and what. Some condenser microphone modules have integrated preamps. It’s a simple, rugged, and affordable type of microphone that’s well. The correct. Gain Of Dynamic Mic.
From fifinemicrophone.com
FIFINE AmpliGame AM8 RGB USB/XLR Dynamic Mic with Touchmute, I/O Cont Gain Of Dynamic Mic In this tutorial, we explain how to dial in the right. Gain is the amplification of a microphone’s input signal. A dynamic microphone is a type of mic that uses electromagnetism to convert sound waves into electrical signals. Some condenser microphone modules have integrated preamps. The correct microphone gain setting is essential if you want to get the most out. Gain Of Dynamic Mic.
From www.techpowerup.com
Elgato Launches Wave DX Dynamic Gaming Mic TechPowerUp Gain Of Dynamic Mic It’s a simple, rugged, and affordable type of microphone that’s well. Proper gain adjustment is crucial for optimal sound quality and preventing issues like. In part 1/2 in this guide to microphones, matt loel t hepworth examines the ins and outs of dynamic microphones and what. A dynamic microphone is a type of mic that uses electromagnetism to convert sound. Gain Of Dynamic Mic.
From oldtimemusic.com
Dynamic vs Condenser Mic for Streaming Which to Choose? Gain Of Dynamic Mic Gain is the amplification of a microphone’s input signal. A dynamic microphone is a type of mic that uses electromagnetism to convert sound waves into electrical signals. The main reasons for low output volume from a dynamic microphone are low gain levels, incorrect mic placement or mic angle, and the lack of supporting hardware such as a. In part 1/2. Gain Of Dynamic Mic.
From www.nyk.co.id
3 Microphone Condenser Terbaik 2022 NYK Nemesis Gain Of Dynamic Mic In this tutorial, we explain how to dial in the right. A dynamic microphone is a type of mic that uses electromagnetism to convert sound waves into electrical signals. It’s a simple, rugged, and affordable type of microphone that’s well. Some condenser microphone modules have integrated preamps. Proper gain adjustment is crucial for optimal sound quality and preventing issues like.. Gain Of Dynamic Mic.
From enginelibraryeisenhauer.z19.web.core.windows.net
Dynamic Microphone Circuit Diagram Gain Of Dynamic Mic Some condenser microphone modules have integrated preamps. A dynamic microphone is a type of mic that uses electromagnetism to convert sound waves into electrical signals. The main reasons for low output volume from a dynamic microphone are low gain levels, incorrect mic placement or mic angle, and the lack of supporting hardware such as a. In this tutorial, we explain. Gain Of Dynamic Mic.
From www.circuits-diy.com
Carbon Microphone To Mic Converter Circuit Gain Of Dynamic Mic The main reasons for low output volume from a dynamic microphone are low gain levels, incorrect mic placement or mic angle, and the lack of supporting hardware such as a. In this tutorial, we explain how to dial in the right. The correct microphone gain setting is essential if you want to get the most out of your microphone and. Gain Of Dynamic Mic.
From www.youtube.com
Condenser vs Dynamic Mic Which is Better For Your Average Person Gain Of Dynamic Mic The main reasons for low output volume from a dynamic microphone are low gain levels, incorrect mic placement or mic angle, and the lack of supporting hardware such as a. In this tutorial, we explain how to dial in the right. The correct microphone gain setting is essential if you want to get the most out of your microphone and. Gain Of Dynamic Mic.
From www.politusic.com
Recording Good Vocal Sound Vocal Studio Recording Tips Gain Of Dynamic Mic A dynamic microphone is a type of mic that uses electromagnetism to convert sound waves into electrical signals. The main reasons for low output volume from a dynamic microphone are low gain levels, incorrect mic placement or mic angle, and the lack of supporting hardware such as a. A microphone that has a conductive coil (typically copper) attached to a. Gain Of Dynamic Mic.
From circuitlistcreolize88.z22.web.core.windows.net
Dynamic Mic Preamp Circuit Diagram Gain Of Dynamic Mic Some condenser microphone modules have integrated preamps. In this tutorial, we explain how to dial in the right. A microphone that has a conductive coil (typically copper) attached to a moveable diaphragm (typically mylar) that moves within a permanent magnetic field supplied by a. It’s a simple, rugged, and affordable type of microphone that’s well. The main reasons for low. Gain Of Dynamic Mic.
From www.circuit-diagrams.net
Dynamic Microphone Preamp Gain Of Dynamic Mic In part 1/2 in this guide to microphones, matt loel t hepworth examines the ins and outs of dynamic microphones and what. The correct microphone gain setting is essential if you want to get the most out of your microphone and preamp. Some condenser microphone modules have integrated preamps. In this tutorial, we explain how to dial in the right.. Gain Of Dynamic Mic.
From circuitbirnirwy.z21.web.core.windows.net
Dynamic Microphone Preamplifier Circuit Diagram Gain Of Dynamic Mic Proper gain adjustment is crucial for optimal sound quality and preventing issues like. Gain is the amplification of a microphone’s input signal. The main reasons for low output volume from a dynamic microphone are low gain levels, incorrect mic placement or mic angle, and the lack of supporting hardware such as a. Some condenser microphone modules have integrated preamps. A. Gain Of Dynamic Mic.
From www.youtube.com
How to Build a DIY Dynamic Microphone With Some Wire and a YouTube Gain Of Dynamic Mic In this tutorial, we explain how to dial in the right. A microphone that has a conductive coil (typically copper) attached to a moveable diaphragm (typically mylar) that moves within a permanent magnetic field supplied by a. The main reasons for low output volume from a dynamic microphone are low gain levels, incorrect mic placement or mic angle, and the. Gain Of Dynamic Mic.
From www.seekic.com
HIGH_GAIN_DYNAMIC_MICROPHONE_PREAMPLIFIER Amplifier_Circuit Circuit Gain Of Dynamic Mic A microphone that has a conductive coil (typically copper) attached to a moveable diaphragm (typically mylar) that moves within a permanent magnetic field supplied by a. It’s a simple, rugged, and affordable type of microphone that’s well. The correct microphone gain setting is essential if you want to get the most out of your microphone and preamp. In this tutorial,. Gain Of Dynamic Mic.
From electromarket.co.uk
Studiomaster KM92 Dynamic Wired Microphone Gain Of Dynamic Mic In part 1/2 in this guide to microphones, matt loel t hepworth examines the ins and outs of dynamic microphones and what. Gain is the amplification of a microphone’s input signal. A dynamic microphone is a type of mic that uses electromagnetism to convert sound waves into electrical signals. It’s a simple, rugged, and affordable type of microphone that’s well.. Gain Of Dynamic Mic.
From www.wantitall.co.za
Rodyweil Microphone Preamp Mic Gain Booster with 2 Input Max 75db Gain Gain Of Dynamic Mic The correct microphone gain setting is essential if you want to get the most out of your microphone and preamp. Proper gain adjustment is crucial for optimal sound quality and preventing issues like. The main reasons for low output volume from a dynamic microphone are low gain levels, incorrect mic placement or mic angle, and the lack of supporting hardware. Gain Of Dynamic Mic.
From wiringpartaubrey.z6.web.core.windows.net
Electret Circuit Diagram For Microphone Gain Of Dynamic Mic In this tutorial, we explain how to dial in the right. The correct microphone gain setting is essential if you want to get the most out of your microphone and preamp. The main reasons for low output volume from a dynamic microphone are low gain levels, incorrect mic placement or mic angle, and the lack of supporting hardware such as. Gain Of Dynamic Mic.
From www.desertcart.ae
Buy SUDOTACK Wireless Microphone, [Clear Sound][Plug & Play] Metal UHF Gain Of Dynamic Mic Some condenser microphone modules have integrated preamps. Proper gain adjustment is crucial for optimal sound quality and preventing issues like. The correct microphone gain setting is essential if you want to get the most out of your microphone and preamp. Gain is the amplification of a microphone’s input signal. A microphone that has a conductive coil (typically copper) attached to. Gain Of Dynamic Mic.
From www.carousell.com.my
Dynamic mic Pd100, Audio, Microphones on Carousell Gain Of Dynamic Mic Some condenser microphone modules have integrated preamps. The main reasons for low output volume from a dynamic microphone are low gain levels, incorrect mic placement or mic angle, and the lack of supporting hardware such as a. The correct microphone gain setting is essential if you want to get the most out of your microphone and preamp. A dynamic microphone. Gain Of Dynamic Mic.