Speakers Loud Hum . this blog post will explore the common causes of speaker buzzing and provide five ways to fix this issue. the most common cause for speakers to hum, buzz or whine in home audio applications is a ground loop issue. This is often a problem when you have an amplifier and audio source plugged into separate socket outlets but connected together with an analogue audio signal cable. common speaker problems are often no sound, audio distortion, blown speakers, lack of bass or treble, or hums and buzzes. loudspeakers’ hum, hiss or buzz noise can easily ruin a live performance. This article reviews the common causes of audible (and irritating) loudspeakers’ hum and hiss, and discusses effective strategies to get rid of the noise in your pa system. in this article, we’ll go through each of the common causes of speaker hum and hiss and discuss the effective strategies we can implement to rid of the noise in our speakers and audio systems. These problems stem from a variety of issues, but usually can be fixed by making adjustments to the speakers or receiver. the most common manifestations are a loud buzz or hum coming through the speakers, or scrolling bands on a tv screen. when your speakers are humming, it may be due to faulty components within the audio system.
from e2e.ti.com
the most common manifestations are a loud buzz or hum coming through the speakers, or scrolling bands on a tv screen. This is often a problem when you have an amplifier and audio source plugged into separate socket outlets but connected together with an analogue audio signal cable. common speaker problems are often no sound, audio distortion, blown speakers, lack of bass or treble, or hums and buzzes. this blog post will explore the common causes of speaker buzzing and provide five ways to fix this issue. the most common cause for speakers to hum, buzz or whine in home audio applications is a ground loop issue. loudspeakers’ hum, hiss or buzz noise can easily ruin a live performance. This article reviews the common causes of audible (and irritating) loudspeakers’ hum and hiss, and discusses effective strategies to get rid of the noise in your pa system. in this article, we’ll go through each of the common causes of speaker hum and hiss and discuss the effective strategies we can implement to rid of the noise in our speakers and audio systems. when your speakers are humming, it may be due to faulty components within the audio system. These problems stem from a variety of issues, but usually can be fixed by making adjustments to the speakers or receiver.
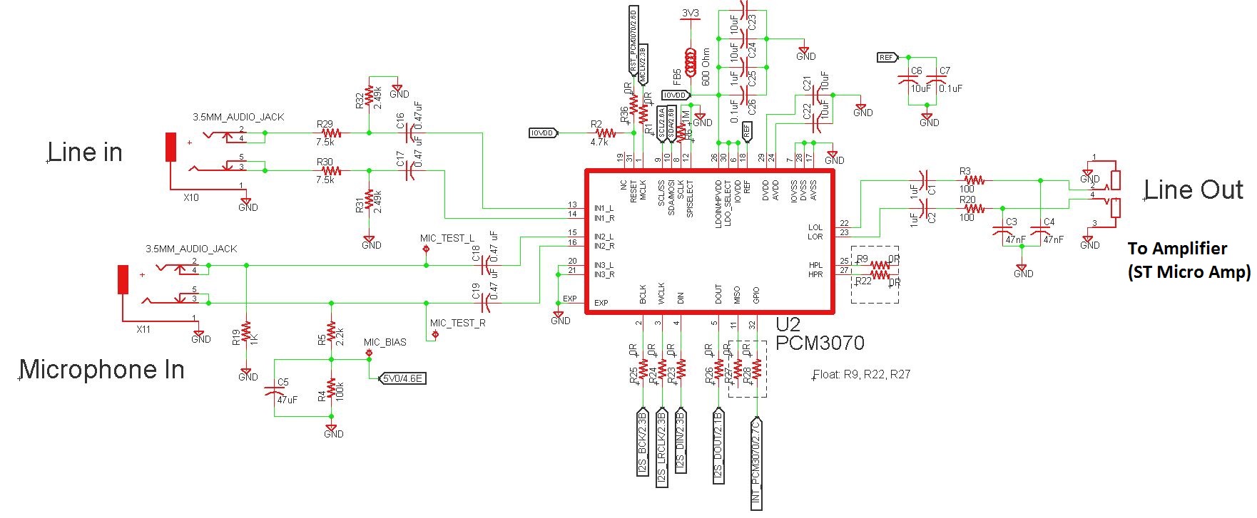
PCM3070 60Hz Loud Hum Audio forum Audio TI E2E support forums
Speakers Loud Hum when your speakers are humming, it may be due to faulty components within the audio system. the most common cause for speakers to hum, buzz or whine in home audio applications is a ground loop issue. when your speakers are humming, it may be due to faulty components within the audio system. in this article, we’ll go through each of the common causes of speaker hum and hiss and discuss the effective strategies we can implement to rid of the noise in our speakers and audio systems. These problems stem from a variety of issues, but usually can be fixed by making adjustments to the speakers or receiver. this blog post will explore the common causes of speaker buzzing and provide five ways to fix this issue. the most common manifestations are a loud buzz or hum coming through the speakers, or scrolling bands on a tv screen. loudspeakers’ hum, hiss or buzz noise can easily ruin a live performance. common speaker problems are often no sound, audio distortion, blown speakers, lack of bass or treble, or hums and buzzes. This article reviews the common causes of audible (and irritating) loudspeakers’ hum and hiss, and discusses effective strategies to get rid of the noise in your pa system. This is often a problem when you have an amplifier and audio source plugged into separate socket outlets but connected together with an analogue audio signal cable.
From garagetopic.com
Car Stereo Auxiliary Input Humming Buzzing Whining Hissing Noise Sound Speakers Loud Hum when your speakers are humming, it may be due to faulty components within the audio system. this blog post will explore the common causes of speaker buzzing and provide five ways to fix this issue. This article reviews the common causes of audible (and irritating) loudspeakers’ hum and hiss, and discusses effective strategies to get rid of the. Speakers Loud Hum.
From forum.polkaudio.com
Need HELP subwoofer has loud HUM — Polk Audio Forum Speakers Loud Hum this blog post will explore the common causes of speaker buzzing and provide five ways to fix this issue. the most common manifestations are a loud buzz or hum coming through the speakers, or scrolling bands on a tv screen. This is often a problem when you have an amplifier and audio source plugged into separate socket outlets. Speakers Loud Hum.
From www.youtube.com
Humming problem Solution How to fix speaker humming problem all audio Speakers Loud Hum common speaker problems are often no sound, audio distortion, blown speakers, lack of bass or treble, or hums and buzzes. loudspeakers’ hum, hiss or buzz noise can easily ruin a live performance. when your speakers are humming, it may be due to faulty components within the audio system. These problems stem from a variety of issues, but. Speakers Loud Hum.
From community.naimaudio.com
Loud Humming NAP200 HiFi Corner Naim Audio Community Speakers Loud Hum This is often a problem when you have an amplifier and audio source plugged into separate socket outlets but connected together with an analogue audio signal cable. in this article, we’ll go through each of the common causes of speaker hum and hiss and discuss the effective strategies we can implement to rid of the noise in our speakers. Speakers Loud Hum.
From tmraudio.com
Definitive Technology Mythos ST Powered Floorstanding Speakers; ASIS Speakers Loud Hum the most common cause for speakers to hum, buzz or whine in home audio applications is a ground loop issue. when your speakers are humming, it may be due to faulty components within the audio system. common speaker problems are often no sound, audio distortion, blown speakers, lack of bass or treble, or hums and buzzes. . Speakers Loud Hum.
From www.reddit.com
Why do some speakers have louder mains hum than others? r/audiophile Speakers Loud Hum the most common manifestations are a loud buzz or hum coming through the speakers, or scrolling bands on a tv screen. This article reviews the common causes of audible (and irritating) loudspeakers’ hum and hiss, and discusses effective strategies to get rid of the noise in your pa system. this blog post will explore the common causes of. Speakers Loud Hum.
From speakerf.com
How to Remove Humming Sound from Speakers Speakers Resources Speakers Loud Hum the most common cause for speakers to hum, buzz or whine in home audio applications is a ground loop issue. loudspeakers’ hum, hiss or buzz noise can easily ruin a live performance. this blog post will explore the common causes of speaker buzzing and provide five ways to fix this issue. when your speakers are humming,. Speakers Loud Hum.
From www.quiethome.life
Humming Or Hissing Sound From Speakers When Not Playing Music [21 Fixes Speakers Loud Hum This is often a problem when you have an amplifier and audio source plugged into separate socket outlets but connected together with an analogue audio signal cable. the most common cause for speakers to hum, buzz or whine in home audio applications is a ground loop issue. in this article, we’ll go through each of the common causes. Speakers Loud Hum.
From pixabay.com
Download Loud Speaker, Loud, Noise. RoyaltyFree Vector Graphic Pixabay Speakers Loud Hum the most common manifestations are a loud buzz or hum coming through the speakers, or scrolling bands on a tv screen. These problems stem from a variety of issues, but usually can be fixed by making adjustments to the speakers or receiver. common speaker problems are often no sound, audio distortion, blown speakers, lack of bass or treble,. Speakers Loud Hum.
From www.iconfinder.com
Loud, loudspeaker, noise, sound, speaker, volume icon Speakers Loud Hum This article reviews the common causes of audible (and irritating) loudspeakers’ hum and hiss, and discusses effective strategies to get rid of the noise in your pa system. loudspeakers’ hum, hiss or buzz noise can easily ruin a live performance. when your speakers are humming, it may be due to faulty components within the audio system. the. Speakers Loud Hum.
From www.reddit.com
Loud humming w/n Connectig YAMAHA MGP24X Mixing Consol to ATEM Mini Pro Speakers Loud Hum when your speakers are humming, it may be due to faulty components within the audio system. This article reviews the common causes of audible (and irritating) loudspeakers’ hum and hiss, and discusses effective strategies to get rid of the noise in your pa system. common speaker problems are often no sound, audio distortion, blown speakers, lack of bass. Speakers Loud Hum.
From e2e.ti.com
PCM3070 60Hz Loud Hum Audio forum Audio TI E2E support forums Speakers Loud Hum this blog post will explore the common causes of speaker buzzing and provide five ways to fix this issue. This is often a problem when you have an amplifier and audio source plugged into separate socket outlets but connected together with an analogue audio signal cable. These problems stem from a variety of issues, but usually can be fixed. Speakers Loud Hum.
From proautotalk.com
How To Make A Speaker Louder Without an Amplifier 8 Tips Pro Auto Talk Speakers Loud Hum common speaker problems are often no sound, audio distortion, blown speakers, lack of bass or treble, or hums and buzzes. This article reviews the common causes of audible (and irritating) loudspeakers’ hum and hiss, and discusses effective strategies to get rid of the noise in your pa system. loudspeakers’ hum, hiss or buzz noise can easily ruin a. Speakers Loud Hum.
From tmraudio.com
Definitive Technology Mythos ST Powered Floorstanding Speakers; ASIS Speakers Loud Hum when your speakers are humming, it may be due to faulty components within the audio system. This article reviews the common causes of audible (and irritating) loudspeakers’ hum and hiss, and discusses effective strategies to get rid of the noise in your pa system. this blog post will explore the common causes of speaker buzzing and provide five. Speakers Loud Hum.
From www.reddit.com
Loud audio hum when using the Right Input channel on 2hp Verb module Speakers Loud Hum common speaker problems are often no sound, audio distortion, blown speakers, lack of bass or treble, or hums and buzzes. loudspeakers’ hum, hiss or buzz noise can easily ruin a live performance. in this article, we’ll go through each of the common causes of speaker hum and hiss and discuss the effective strategies we can implement to. Speakers Loud Hum.
From listverse.com
Top 10 Loudest Noises Listverse Speakers Loud Hum loudspeakers’ hum, hiss or buzz noise can easily ruin a live performance. This article reviews the common causes of audible (and irritating) loudspeakers’ hum and hiss, and discusses effective strategies to get rid of the noise in your pa system. the most common manifestations are a loud buzz or hum coming through the speakers, or scrolling bands on. Speakers Loud Hum.
From dxoeirdas.blob.core.windows.net
Humming Noise From Speakers Car at Michael Caron blog Speakers Loud Hum common speaker problems are often no sound, audio distortion, blown speakers, lack of bass or treble, or hums and buzzes. This article reviews the common causes of audible (and irritating) loudspeakers’ hum and hiss, and discusses effective strategies to get rid of the noise in your pa system. the most common manifestations are a loud buzz or hum. Speakers Loud Hum.
From fabnews.co.uk
16" M1 Max unexpected audio speaker loud humming Business And News Speakers Loud Hum These problems stem from a variety of issues, but usually can be fixed by making adjustments to the speakers or receiver. when your speakers are humming, it may be due to faulty components within the audio system. loudspeakers’ hum, hiss or buzz noise can easily ruin a live performance. This is often a problem when you have an. Speakers Loud Hum.
From tmraudio.com
Definitive Technology Mythos ST Powered Floorstanding Speakers; ASIS Speakers Loud Hum this blog post will explore the common causes of speaker buzzing and provide five ways to fix this issue. the most common cause for speakers to hum, buzz or whine in home audio applications is a ground loop issue. This article reviews the common causes of audible (and irritating) loudspeakers’ hum and hiss, and discusses effective strategies to. Speakers Loud Hum.
From dxoeirdas.blob.core.windows.net
Humming Noise From Speakers Car at Michael Caron blog Speakers Loud Hum common speaker problems are often no sound, audio distortion, blown speakers, lack of bass or treble, or hums and buzzes. These problems stem from a variety of issues, but usually can be fixed by making adjustments to the speakers or receiver. the most common manifestations are a loud buzz or hum coming through the speakers, or scrolling bands. Speakers Loud Hum.
From www.reddit.com
Sony TC250 Loud hum from speakers / no audio (Explanation in comments Speakers Loud Hum this blog post will explore the common causes of speaker buzzing and provide five ways to fix this issue. This article reviews the common causes of audible (and irritating) loudspeakers’ hum and hiss, and discusses effective strategies to get rid of the noise in your pa system. loudspeakers’ hum, hiss or buzz noise can easily ruin a live. Speakers Loud Hum.
From clipartmag.com
Noise Cliparts Free download on ClipArtMag Speakers Loud Hum the most common cause for speakers to hum, buzz or whine in home audio applications is a ground loop issue. This is often a problem when you have an amplifier and audio source plugged into separate socket outlets but connected together with an analogue audio signal cable. when your speakers are humming, it may be due to faulty. Speakers Loud Hum.
From tmraudio.com
Definitive Technology Mythos ST Powered Floorstanding Speakers; ASIS Speakers Loud Hum when your speakers are humming, it may be due to faulty components within the audio system. loudspeakers’ hum, hiss or buzz noise can easily ruin a live performance. the most common cause for speakers to hum, buzz or whine in home audio applications is a ground loop issue. These problems stem from a variety of issues, but. Speakers Loud Hum.
From tmraudio.com
Definitive Technology Mythos ST Powered Floorstanding Speakers; ASIS Speakers Loud Hum This is often a problem when you have an amplifier and audio source plugged into separate socket outlets but connected together with an analogue audio signal cable. when your speakers are humming, it may be due to faulty components within the audio system. in this article, we’ll go through each of the common causes of speaker hum and. Speakers Loud Hum.
From playbutton.co
How to Remove a Humming or Hissing Sound from Speakers Speakers Loud Hum the most common manifestations are a loud buzz or hum coming through the speakers, or scrolling bands on a tv screen. this blog post will explore the common causes of speaker buzzing and provide five ways to fix this issue. This is often a problem when you have an amplifier and audio source plugged into separate socket outlets. Speakers Loud Hum.
From ceyyqier.blob.core.windows.net
Street Light Makes Humming Noise at Kimberly Engle blog Speakers Loud Hum the most common cause for speakers to hum, buzz or whine in home audio applications is a ground loop issue. in this article, we’ll go through each of the common causes of speaker hum and hiss and discuss the effective strategies we can implement to rid of the noise in our speakers and audio systems. this blog. Speakers Loud Hum.
From www.bhphotovideo.com
Ebtech HE2XLR Dual Channel Hum Eliminator with XLR HE2XLR Speakers Loud Hum These problems stem from a variety of issues, but usually can be fixed by making adjustments to the speakers or receiver. This article reviews the common causes of audible (and irritating) loudspeakers’ hum and hiss, and discusses effective strategies to get rid of the noise in your pa system. common speaker problems are often no sound, audio distortion, blown. Speakers Loud Hum.
From www.markertek.com
JBL JRX115 15Inch 2Way Portable Speakers Each Speakers Loud Hum this blog post will explore the common causes of speaker buzzing and provide five ways to fix this issue. This article reviews the common causes of audible (and irritating) loudspeakers’ hum and hiss, and discusses effective strategies to get rid of the noise in your pa system. common speaker problems are often no sound, audio distortion, blown speakers,. Speakers Loud Hum.
From www.vrogue.co
Free Loud Speaker Svg Png Icon Symbol Download Image vrogue.co Speakers Loud Hum common speaker problems are often no sound, audio distortion, blown speakers, lack of bass or treble, or hums and buzzes. This article reviews the common causes of audible (and irritating) loudspeakers’ hum and hiss, and discusses effective strategies to get rid of the noise in your pa system. loudspeakers’ hum, hiss or buzz noise can easily ruin a. Speakers Loud Hum.
From k12opened.com
K12 Open Ed A blog for reflecting on the opportunities and challenges Speakers Loud Hum the most common cause for speakers to hum, buzz or whine in home audio applications is a ground loop issue. the most common manifestations are a loud buzz or hum coming through the speakers, or scrolling bands on a tv screen. loudspeakers’ hum, hiss or buzz noise can easily ruin a live performance. This article reviews the. Speakers Loud Hum.
From tmraudio.com
Definitive Technology Mythos ST Powered Floorstanding Speakers; ASIS Speakers Loud Hum the most common manifestations are a loud buzz or hum coming through the speakers, or scrolling bands on a tv screen. the most common cause for speakers to hum, buzz or whine in home audio applications is a ground loop issue. This article reviews the common causes of audible (and irritating) loudspeakers’ hum and hiss, and discusses effective. Speakers Loud Hum.
From tmraudio.com
Definitive Technology Mythos ST Powered Floorstanding Speakers; ASIS Speakers Loud Hum in this article, we’ll go through each of the common causes of speaker hum and hiss and discuss the effective strategies we can implement to rid of the noise in our speakers and audio systems. loudspeakers’ hum, hiss or buzz noise can easily ruin a live performance. this blog post will explore the common causes of speaker. Speakers Loud Hum.
From www.soundswow.com
Too Quiet? Here's How to Make Your Speakers Louder Speakers Loud Hum This article reviews the common causes of audible (and irritating) loudspeakers’ hum and hiss, and discusses effective strategies to get rid of the noise in your pa system. this blog post will explore the common causes of speaker buzzing and provide five ways to fix this issue. loudspeakers’ hum, hiss or buzz noise can easily ruin a live. Speakers Loud Hum.
From www.reddit.com
My speaker makes loud humming sound r/shittyaskelectronics Speakers Loud Hum loudspeakers’ hum, hiss or buzz noise can easily ruin a live performance. This is often a problem when you have an amplifier and audio source plugged into separate socket outlets but connected together with an analogue audio signal cable. the most common cause for speakers to hum, buzz or whine in home audio applications is a ground loop. Speakers Loud Hum.
From www.youtube.com
Why is there a loud noise coming from my speaker? How to fix speakers Speakers Loud Hum These problems stem from a variety of issues, but usually can be fixed by making adjustments to the speakers or receiver. loudspeakers’ hum, hiss or buzz noise can easily ruin a live performance. the most common manifestations are a loud buzz or hum coming through the speakers, or scrolling bands on a tv screen. the most common. Speakers Loud Hum.