Hall Effect Bipolar Switch . We’ll examine the transfer function of each type in detail. Farnell ireland offers fast quotes, same day dispatch, fast delivery, wide inventory,. Unipolar switches, bipolar switches, omnipolar switches, and latches. buy bipolar hall effect switches & latches. there are four different categories of digital (on/off) hall sensors: Farnell uk offers fast quotes, same day dispatch, fast delivery, wide inventory,. buy bipolar hall effect switches & latches.
from sourcewell.in
Farnell ireland offers fast quotes, same day dispatch, fast delivery, wide inventory,. We’ll examine the transfer function of each type in detail. buy bipolar hall effect switches & latches. Farnell uk offers fast quotes, same day dispatch, fast delivery, wide inventory,. Unipolar switches, bipolar switches, omnipolar switches, and latches. there are four different categories of digital (on/off) hall sensors: buy bipolar hall effect switches & latches.
Uni/Bi/Omni polar Hall Effect Switch IC Sourcewell Devices
Hall Effect Bipolar Switch there are four different categories of digital (on/off) hall sensors: there are four different categories of digital (on/off) hall sensors: Farnell uk offers fast quotes, same day dispatch, fast delivery, wide inventory,. Unipolar switches, bipolar switches, omnipolar switches, and latches. buy bipolar hall effect switches & latches. Farnell ireland offers fast quotes, same day dispatch, fast delivery, wide inventory,. We’ll examine the transfer function of each type in detail. buy bipolar hall effect switches & latches.
From semilotec.en.made-in-china.com
SS40AF SWITCH BIPOLAR RADIAL Hall Effect Sensor 20mA SS40AF Hall Effect Bipolar Switch Unipolar switches, bipolar switches, omnipolar switches, and latches. We’ll examine the transfer function of each type in detail. buy bipolar hall effect switches & latches. there are four different categories of digital (on/off) hall sensors: Farnell uk offers fast quotes, same day dispatch, fast delivery, wide inventory,. buy bipolar hall effect switches & latches. Farnell ireland offers. Hall Effect Bipolar Switch.
From nskelectronics.in
Hall Effect Sensor Bipolar WSH130 Hall Effect Bipolar Switch We’ll examine the transfer function of each type in detail. there are four different categories of digital (on/off) hall sensors: buy bipolar hall effect switches & latches. Farnell uk offers fast quotes, same day dispatch, fast delivery, wide inventory,. buy bipolar hall effect switches & latches. Unipolar switches, bipolar switches, omnipolar switches, and latches. Farnell ireland offers. Hall Effect Bipolar Switch.
From www.allegromicro.com
Allegro MicroSystems A1230 UltraSensitive DualChannel Quadrature Hall Effect Bipolar Switch buy bipolar hall effect switches & latches. We’ll examine the transfer function of each type in detail. there are four different categories of digital (on/off) hall sensors: buy bipolar hall effect switches & latches. Unipolar switches, bipolar switches, omnipolar switches, and latches. Farnell ireland offers fast quotes, same day dispatch, fast delivery, wide inventory,. Farnell uk offers. Hall Effect Bipolar Switch.
From bodatec.en.made-in-china.com
Hall Effect Sensor (SC2402UA) , Hall Switch, Sensor, Bipolar Hall Effect Bipolar Switch there are four different categories of digital (on/off) hall sensors: Unipolar switches, bipolar switches, omnipolar switches, and latches. buy bipolar hall effect switches & latches. Farnell uk offers fast quotes, same day dispatch, fast delivery, wide inventory,. buy bipolar hall effect switches & latches. We’ll examine the transfer function of each type in detail. Farnell ireland offers. Hall Effect Bipolar Switch.
From www.ept.ca
Dualchannel quadrature Halleffect bipolar switch is lowjitter, high Hall Effect Bipolar Switch buy bipolar hall effect switches & latches. We’ll examine the transfer function of each type in detail. there are four different categories of digital (on/off) hall sensors: Farnell uk offers fast quotes, same day dispatch, fast delivery, wide inventory,. Farnell ireland offers fast quotes, same day dispatch, fast delivery, wide inventory,. buy bipolar hall effect switches &. Hall Effect Bipolar Switch.
From www.youtube.com
HALL Effect Sensor Comparison Bipolar X Unipolar hall halleffect Hall Effect Bipolar Switch We’ll examine the transfer function of each type in detail. Farnell uk offers fast quotes, same day dispatch, fast delivery, wide inventory,. Unipolar switches, bipolar switches, omnipolar switches, and latches. buy bipolar hall effect switches & latches. buy bipolar hall effect switches & latches. Farnell ireland offers fast quotes, same day dispatch, fast delivery, wide inventory,. there. Hall Effect Bipolar Switch.
From www.made-in-china.com
Long Operating Life for Bipolar HallEffect Switches Sensor China Hall Effect Bipolar Switch buy bipolar hall effect switches & latches. Farnell uk offers fast quotes, same day dispatch, fast delivery, wide inventory,. buy bipolar hall effect switches & latches. Unipolar switches, bipolar switches, omnipolar switches, and latches. there are four different categories of digital (on/off) hall sensors: We’ll examine the transfer function of each type in detail. Farnell ireland offers. Hall Effect Bipolar Switch.
From www.electronics-lab.com
HallEffectBipolarSwitchPIC1 Hall Effect Bipolar Switch buy bipolar hall effect switches & latches. there are four different categories of digital (on/off) hall sensors: We’ll examine the transfer function of each type in detail. Farnell uk offers fast quotes, same day dispatch, fast delivery, wide inventory,. buy bipolar hall effect switches & latches. Unipolar switches, bipolar switches, omnipolar switches, and latches. Farnell ireland offers. Hall Effect Bipolar Switch.
From www.scribd.com
UltraSensitive DualChannel Quadrature HallEffect Bipolar Switch Hall Effect Bipolar Switch We’ll examine the transfer function of each type in detail. Unipolar switches, bipolar switches, omnipolar switches, and latches. Farnell ireland offers fast quotes, same day dispatch, fast delivery, wide inventory,. Farnell uk offers fast quotes, same day dispatch, fast delivery, wide inventory,. there are four different categories of digital (on/off) hall sensors: buy bipolar hall effect switches &. Hall Effect Bipolar Switch.
From www.datasheet.hk
A323006_1120646.PDF Datasheet Download Hall Effect Bipolar Switch buy bipolar hall effect switches & latches. We’ll examine the transfer function of each type in detail. Unipolar switches, bipolar switches, omnipolar switches, and latches. Farnell ireland offers fast quotes, same day dispatch, fast delivery, wide inventory,. buy bipolar hall effect switches & latches. Farnell uk offers fast quotes, same day dispatch, fast delivery, wide inventory,. there. Hall Effect Bipolar Switch.
From nanjingahest.en.made-in-china.com
China Hall Effect Sensor (AH3043) , Hall Switch, Bipolar Hall IC, Hall Hall Effect Bipolar Switch Farnell uk offers fast quotes, same day dispatch, fast delivery, wide inventory,. buy bipolar hall effect switches & latches. We’ll examine the transfer function of each type in detail. buy bipolar hall effect switches & latches. Farnell ireland offers fast quotes, same day dispatch, fast delivery, wide inventory,. there are four different categories of digital (on/off) hall. Hall Effect Bipolar Switch.
From www.indiamart.com
Unipolar / Bipolar Hall Effect Switch IC, For Electronic at Rs 10/piece Hall Effect Bipolar Switch Farnell ireland offers fast quotes, same day dispatch, fast delivery, wide inventory,. there are four different categories of digital (on/off) hall sensors: Unipolar switches, bipolar switches, omnipolar switches, and latches. buy bipolar hall effect switches & latches. Farnell uk offers fast quotes, same day dispatch, fast delivery, wide inventory,. buy bipolar hall effect switches & latches. We’ll. Hall Effect Bipolar Switch.
From html.alldatasheet.com
A3230 datasheet(9/12 Pages) ALLEGRO ChopperStabilized HallEffect Hall Effect Bipolar Switch Farnell uk offers fast quotes, same day dispatch, fast delivery, wide inventory,. there are four different categories of digital (on/off) hall sensors: buy bipolar hall effect switches & latches. We’ll examine the transfer function of each type in detail. Farnell ireland offers fast quotes, same day dispatch, fast delivery, wide inventory,. buy bipolar hall effect switches &. Hall Effect Bipolar Switch.
From www.tradeindia.com
Micropower HallEffect Switches at Best Price in Suzhou, Jiangsu Hall Effect Bipolar Switch there are four different categories of digital (on/off) hall sensors: Farnell uk offers fast quotes, same day dispatch, fast delivery, wide inventory,. Farnell ireland offers fast quotes, same day dispatch, fast delivery, wide inventory,. Unipolar switches, bipolar switches, omnipolar switches, and latches. We’ll examine the transfer function of each type in detail. buy bipolar hall effect switches &. Hall Effect Bipolar Switch.
From uk.rs-online.com
TLE4941PLUSCAAMA1 Infineon, Bipolar Hall Effect Sensor Switch, 2Pin Hall Effect Bipolar Switch buy bipolar hall effect switches & latches. Unipolar switches, bipolar switches, omnipolar switches, and latches. buy bipolar hall effect switches & latches. Farnell ireland offers fast quotes, same day dispatch, fast delivery, wide inventory,. We’ll examine the transfer function of each type in detail. there are four different categories of digital (on/off) hall sensors: Farnell uk offers. Hall Effect Bipolar Switch.
From www.sonnecy-shop.com
SONNECY Bipolar Hall Effect Latching Switch Ics CYD402F, Pow... Hall Effect Bipolar Switch Farnell uk offers fast quotes, same day dispatch, fast delivery, wide inventory,. Unipolar switches, bipolar switches, omnipolar switches, and latches. We’ll examine the transfer function of each type in detail. there are four different categories of digital (on/off) hall sensors: Farnell ireland offers fast quotes, same day dispatch, fast delivery, wide inventory,. buy bipolar hall effect switches &. Hall Effect Bipolar Switch.
From www.indiamart.com
Unipolar / Bipolar Hall Effect Switch IC, For Electronic at Rs 10/piece Hall Effect Bipolar Switch Farnell uk offers fast quotes, same day dispatch, fast delivery, wide inventory,. buy bipolar hall effect switches & latches. Farnell ireland offers fast quotes, same day dispatch, fast delivery, wide inventory,. Unipolar switches, bipolar switches, omnipolar switches, and latches. there are four different categories of digital (on/off) hall sensors: buy bipolar hall effect switches & latches. We’ll. Hall Effect Bipolar Switch.
From www.allaboutcircuits.com
Digital (ON/OFF) Hall Effect Devices Switches and Latches Technical Hall Effect Bipolar Switch We’ll examine the transfer function of each type in detail. buy bipolar hall effect switches & latches. there are four different categories of digital (on/off) hall sensors: Farnell uk offers fast quotes, same day dispatch, fast delivery, wide inventory,. Farnell ireland offers fast quotes, same day dispatch, fast delivery, wide inventory,. buy bipolar hall effect switches &. Hall Effect Bipolar Switch.
From www.allaboutcircuits.com
Digital (ON/OFF) Hall Effect Devices Switches and Latches Technical Hall Effect Bipolar Switch Unipolar switches, bipolar switches, omnipolar switches, and latches. there are four different categories of digital (on/off) hall sensors: Farnell ireland offers fast quotes, same day dispatch, fast delivery, wide inventory,. buy bipolar hall effect switches & latches. buy bipolar hall effect switches & latches. Farnell uk offers fast quotes, same day dispatch, fast delivery, wide inventory,. We’ll. Hall Effect Bipolar Switch.
From html.alldatasheetcn.com
A1230 datasheet(1/16 Pages) ALLEGRO UltraSensitive DualChannel Hall Effect Bipolar Switch Unipolar switches, bipolar switches, omnipolar switches, and latches. We’ll examine the transfer function of each type in detail. buy bipolar hall effect switches & latches. buy bipolar hall effect switches & latches. Farnell uk offers fast quotes, same day dispatch, fast delivery, wide inventory,. there are four different categories of digital (on/off) hall sensors: Farnell ireland offers. Hall Effect Bipolar Switch.
From www.melexis.com
Bipolar HallEffect Sensor Switch (US2882) Melexis Hall Effect Bipolar Switch there are four different categories of digital (on/off) hall sensors: buy bipolar hall effect switches & latches. Farnell ireland offers fast quotes, same day dispatch, fast delivery, wide inventory,. We’ll examine the transfer function of each type in detail. Farnell uk offers fast quotes, same day dispatch, fast delivery, wide inventory,. buy bipolar hall effect switches &. Hall Effect Bipolar Switch.
From www.powersystemsdesign.com
Bipolar Halleffect switch offers excellent repeatability Hall Effect Bipolar Switch Unipolar switches, bipolar switches, omnipolar switches, and latches. Farnell uk offers fast quotes, same day dispatch, fast delivery, wide inventory,. buy bipolar hall effect switches & latches. Farnell ireland offers fast quotes, same day dispatch, fast delivery, wide inventory,. buy bipolar hall effect switches & latches. there are four different categories of digital (on/off) hall sensors: We’ll. Hall Effect Bipolar Switch.
From sourcewell.in
Uni/Bi/Omni polar Hall Effect Switch IC Sourcewell Devices Hall Effect Bipolar Switch Farnell ireland offers fast quotes, same day dispatch, fast delivery, wide inventory,. buy bipolar hall effect switches & latches. We’ll examine the transfer function of each type in detail. there are four different categories of digital (on/off) hall sensors: Farnell uk offers fast quotes, same day dispatch, fast delivery, wide inventory,. Unipolar switches, bipolar switches, omnipolar switches, and. Hall Effect Bipolar Switch.
From studylib.net
Product Information Bipolar Switch Hall Hall Effect Bipolar Switch Unipolar switches, bipolar switches, omnipolar switches, and latches. buy bipolar hall effect switches & latches. We’ll examine the transfer function of each type in detail. there are four different categories of digital (on/off) hall sensors: buy bipolar hall effect switches & latches. Farnell uk offers fast quotes, same day dispatch, fast delivery, wide inventory,. Farnell ireland offers. Hall Effect Bipolar Switch.
From www.tradeindia.com
HallEffect Latches And Bipolar Switch at Best Price in Suzhou Suzhou Hall Effect Bipolar Switch Farnell ireland offers fast quotes, same day dispatch, fast delivery, wide inventory,. buy bipolar hall effect switches & latches. Farnell uk offers fast quotes, same day dispatch, fast delivery, wide inventory,. there are four different categories of digital (on/off) hall sensors: Unipolar switches, bipolar switches, omnipolar switches, and latches. We’ll examine the transfer function of each type in. Hall Effect Bipolar Switch.
From uk.rs-online.com
TLE49462LHALA1 Infineon, Bipolar Hall Effect Sensor Switch, 3Pin SSOP RS Hall Effect Bipolar Switch Farnell uk offers fast quotes, same day dispatch, fast delivery, wide inventory,. buy bipolar hall effect switches & latches. Unipolar switches, bipolar switches, omnipolar switches, and latches. buy bipolar hall effect switches & latches. there are four different categories of digital (on/off) hall sensors: We’ll examine the transfer function of each type in detail. Farnell ireland offers. Hall Effect Bipolar Switch.
From www.directindustry.com
DIP switch A1202 / A1203 series ALLEGRO MICROSYSTEMS singlepole Hall Effect Bipolar Switch We’ll examine the transfer function of each type in detail. there are four different categories of digital (on/off) hall sensors: buy bipolar hall effect switches & latches. buy bipolar hall effect switches & latches. Farnell ireland offers fast quotes, same day dispatch, fast delivery, wide inventory,. Farnell uk offers fast quotes, same day dispatch, fast delivery, wide. Hall Effect Bipolar Switch.
From www.melexis.com
Bipolar HallEffect Sensor Switch (US2882) Melexis Hall Effect Bipolar Switch buy bipolar hall effect switches & latches. there are four different categories of digital (on/off) hall sensors: Unipolar switches, bipolar switches, omnipolar switches, and latches. We’ll examine the transfer function of each type in detail. Farnell ireland offers fast quotes, same day dispatch, fast delivery, wide inventory,. buy bipolar hall effect switches & latches. Farnell uk offers. Hall Effect Bipolar Switch.
From www.alibaba.com
Sensor Hall Effect Bipolar Smd Sensors Hall Effect,Digital Hall Effect Bipolar Switch there are four different categories of digital (on/off) hall sensors: Farnell uk offers fast quotes, same day dispatch, fast delivery, wide inventory,. Unipolar switches, bipolar switches, omnipolar switches, and latches. buy bipolar hall effect switches & latches. Farnell ireland offers fast quotes, same day dispatch, fast delivery, wide inventory,. We’ll examine the transfer function of each type in. Hall Effect Bipolar Switch.
From www.allegromicro.com
A1230 DualChannel Quadrature HallEffect Bipolar Switch Hall Effect Bipolar Switch Farnell uk offers fast quotes, same day dispatch, fast delivery, wide inventory,. Farnell ireland offers fast quotes, same day dispatch, fast delivery, wide inventory,. buy bipolar hall effect switches & latches. Unipolar switches, bipolar switches, omnipolar switches, and latches. there are four different categories of digital (on/off) hall sensors: buy bipolar hall effect switches & latches. We’ll. Hall Effect Bipolar Switch.
From www.electronics-lab.com
HallEffectBipolarSwitch Hall Effect Bipolar Switch buy bipolar hall effect switches & latches. Farnell ireland offers fast quotes, same day dispatch, fast delivery, wide inventory,. We’ll examine the transfer function of each type in detail. buy bipolar hall effect switches & latches. Farnell uk offers fast quotes, same day dispatch, fast delivery, wide inventory,. Unipolar switches, bipolar switches, omnipolar switches, and latches. there. Hall Effect Bipolar Switch.
From www.indiamart.com
Unipolar / Bipolar Hall Effect Switch IC (Adjustable Hall Switch IC) at Hall Effect Bipolar Switch Unipolar switches, bipolar switches, omnipolar switches, and latches. Farnell ireland offers fast quotes, same day dispatch, fast delivery, wide inventory,. there are four different categories of digital (on/off) hall sensors: Farnell uk offers fast quotes, same day dispatch, fast delivery, wide inventory,. buy bipolar hall effect switches & latches. We’ll examine the transfer function of each type in. Hall Effect Bipolar Switch.
From guidelibmemoirists.z21.web.core.windows.net
Hall Effect Switch Circuit Diagram Hall Effect Bipolar Switch Farnell uk offers fast quotes, same day dispatch, fast delivery, wide inventory,. We’ll examine the transfer function of each type in detail. there are four different categories of digital (on/off) hall sensors: Unipolar switches, bipolar switches, omnipolar switches, and latches. buy bipolar hall effect switches & latches. buy bipolar hall effect switches & latches. Farnell ireland offers. Hall Effect Bipolar Switch.
From www.electronics-lab.com
DualChannel Quadrature HallEffect Bipolar Switch Module for Hall Effect Bipolar Switch Unipolar switches, bipolar switches, omnipolar switches, and latches. We’ll examine the transfer function of each type in detail. there are four different categories of digital (on/off) hall sensors: Farnell ireland offers fast quotes, same day dispatch, fast delivery, wide inventory,. buy bipolar hall effect switches & latches. buy bipolar hall effect switches & latches. Farnell uk offers. Hall Effect Bipolar Switch.
From www.electronics-lab.com
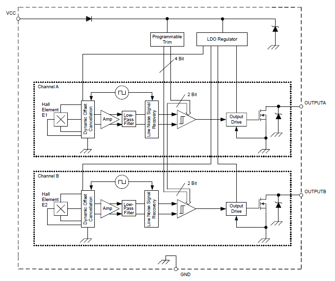
HallEffectBipolarSwitchSCHEMATIC Hall Effect Bipolar Switch Farnell uk offers fast quotes, same day dispatch, fast delivery, wide inventory,. buy bipolar hall effect switches & latches. We’ll examine the transfer function of each type in detail. buy bipolar hall effect switches & latches. there are four different categories of digital (on/off) hall sensors: Farnell ireland offers fast quotes, same day dispatch, fast delivery, wide. Hall Effect Bipolar Switch.