What Is Class Number In Library Classification . 2.2 notation is the system of symbols used to represent the classes in a classification system. A set of letters, numerals or other symbols (in combination or alone) used by a library to identify a specific copy of a work. Together, the class number and the book number form a unique call number—an address that communicates information about. The first component of the call number is accomplished using an abbreviated or modified dewey class number and an author cutter. Classification is the process of assigning a number to an item so as to be able to shelve the item with other items on the same. In the dewey decimal classification, the notation is expressed in arabic numerals. The classification number (also called the class number or shelf number) appears on a label on the spine of the book.
from www.chegg.com
In the dewey decimal classification, the notation is expressed in arabic numerals. The first component of the call number is accomplished using an abbreviated or modified dewey class number and an author cutter. 2.2 notation is the system of symbols used to represent the classes in a classification system. Classification is the process of assigning a number to an item so as to be able to shelve the item with other items on the same. A set of letters, numerals or other symbols (in combination or alone) used by a library to identify a specific copy of a work. The classification number (also called the class number or shelf number) appears on a label on the spine of the book. Together, the class number and the book number form a unique call number—an address that communicates information about.
Solved a. Consider the Library Database where a student can
What Is Class Number In Library Classification Together, the class number and the book number form a unique call number—an address that communicates information about. In the dewey decimal classification, the notation is expressed in arabic numerals. Classification is the process of assigning a number to an item so as to be able to shelve the item with other items on the same. The first component of the call number is accomplished using an abbreviated or modified dewey class number and an author cutter. The classification number (also called the class number or shelf number) appears on a label on the spine of the book. Together, the class number and the book number form a unique call number—an address that communicates information about. 2.2 notation is the system of symbols used to represent the classes in a classification system. A set of letters, numerals or other symbols (in combination or alone) used by a library to identify a specific copy of a work.
From www.chegg.com
Solved a. Determine the number of classes for this data b. What Is Class Number In Library Classification Together, the class number and the book number form a unique call number—an address that communicates information about. Classification is the process of assigning a number to an item so as to be able to shelve the item with other items on the same. 2.2 notation is the system of symbols used to represent the classes in a classification system.. What Is Class Number In Library Classification.
From www.nyckel.com
MultiClass vs. MultiLabel Classification Nyckel What Is Class Number In Library Classification Together, the class number and the book number form a unique call number—an address that communicates information about. In the dewey decimal classification, the notation is expressed in arabic numerals. The classification number (also called the class number or shelf number) appears on a label on the spine of the book. 2.2 notation is the system of symbols used to. What Is Class Number In Library Classification.
From libraryandinformationsciencecafe.blogspot.com
Main Class of Colon Classification (CC) LIS Cafe What Is Class Number In Library Classification 2.2 notation is the system of symbols used to represent the classes in a classification system. A set of letters, numerals or other symbols (in combination or alone) used by a library to identify a specific copy of a work. The first component of the call number is accomplished using an abbreviated or modified dewey class number and an author. What Is Class Number In Library Classification.
From sctylib.org
ESOL Class South Country Library What Is Class Number In Library Classification Together, the class number and the book number form a unique call number—an address that communicates information about. 2.2 notation is the system of symbols used to represent the classes in a classification system. In the dewey decimal classification, the notation is expressed in arabic numerals. Classification is the process of assigning a number to an item so as to. What Is Class Number In Library Classification.
From studyzonehahunsticking.z21.web.core.windows.net
Dewey Decimal System Chart For Kids Printable What Is Class Number In Library Classification The first component of the call number is accomplished using an abbreviated or modified dewey class number and an author cutter. Together, the class number and the book number form a unique call number—an address that communicates information about. The classification number (also called the class number or shelf number) appears on a label on the spine of the book.. What Is Class Number In Library Classification.
From www.pinterest.ca
FINDING BOOKS AT THE LIBRARY The Dewey Decimal Classification(DDC) is a What Is Class Number In Library Classification The classification number (also called the class number or shelf number) appears on a label on the spine of the book. A set of letters, numerals or other symbols (in combination or alone) used by a library to identify a specific copy of a work. 2.2 notation is the system of symbols used to represent the classes in a classification. What Is Class Number In Library Classification.
From www.chegg.com
Solved a. Consider the Library Database where a student can What Is Class Number In Library Classification Together, the class number and the book number form a unique call number—an address that communicates information about. Classification is the process of assigning a number to an item so as to be able to shelve the item with other items on the same. A set of letters, numerals or other symbols (in combination or alone) used by a library. What Is Class Number In Library Classification.
From www.youtube.com
Classification of Numbers YouTube What Is Class Number In Library Classification 2.2 notation is the system of symbols used to represent the classes in a classification system. A set of letters, numerals or other symbols (in combination or alone) used by a library to identify a specific copy of a work. Together, the class number and the book number form a unique call number—an address that communicates information about. The classification. What Is Class Number In Library Classification.
From mungfali.com
Library UML Class Diagram What Is Class Number In Library Classification A set of letters, numerals or other symbols (in combination or alone) used by a library to identify a specific copy of a work. In the dewey decimal classification, the notation is expressed in arabic numerals. The first component of the call number is accomplished using an abbreviated or modified dewey class number and an author cutter. Classification is the. What Is Class Number In Library Classification.
From www.jou.ufl.edu
Public Relations Junior Juggles Classes and Service in the Florida Air What Is Class Number In Library Classification The classification number (also called the class number or shelf number) appears on a label on the spine of the book. Classification is the process of assigning a number to an item so as to be able to shelve the item with other items on the same. A set of letters, numerals or other symbols (in combination or alone) used. What Is Class Number In Library Classification.
From www.pinterest.com
Dewey Decimal Classification System Chart Dewey decimal What Is Class Number In Library Classification 2.2 notation is the system of symbols used to represent the classes in a classification system. Classification is the process of assigning a number to an item so as to be able to shelve the item with other items on the same. In the dewey decimal classification, the notation is expressed in arabic numerals. Together, the class number and the. What Is Class Number In Library Classification.
From www.tufs.ac.jp
Participation Request for TUFS Library User Survey for the Academic What Is Class Number In Library Classification 2.2 notation is the system of symbols used to represent the classes in a classification system. The first component of the call number is accomplished using an abbreviated or modified dewey class number and an author cutter. Classification is the process of assigning a number to an item so as to be able to shelve the item with other items. What Is Class Number In Library Classification.
From teacherscorner.folens.ie
Play Encouraging choice and agency in infant classes Teachers' Corner What Is Class Number In Library Classification Together, the class number and the book number form a unique call number—an address that communicates information about. The classification number (also called the class number or shelf number) appears on a label on the spine of the book. A set of letters, numerals or other symbols (in combination or alone) used by a library to identify a specific copy. What Is Class Number In Library Classification.
From www.pinterest.com
dewey decimal system chart Dewey Decimal Classification by the 100s What Is Class Number In Library Classification A set of letters, numerals or other symbols (in combination or alone) used by a library to identify a specific copy of a work. In the dewey decimal classification, the notation is expressed in arabic numerals. Classification is the process of assigning a number to an item so as to be able to shelve the item with other items on. What Is Class Number In Library Classification.
From denizen.io
Dewey Decimal System Printable Customize and Print What Is Class Number In Library Classification 2.2 notation is the system of symbols used to represent the classes in a classification system. Classification is the process of assigning a number to an item so as to be able to shelve the item with other items on the same. The classification number (also called the class number or shelf number) appears on a label on the spine. What Is Class Number In Library Classification.
From www.pinterest.com
+DEWEY DECIMAL CLASSIFICATION CHART Dewey decimal classification What Is Class Number In Library Classification The classification number (also called the class number or shelf number) appears on a label on the spine of the book. In the dewey decimal classification, the notation is expressed in arabic numerals. 2.2 notation is the system of symbols used to represent the classes in a classification system. A set of letters, numerals or other symbols (in combination or. What Is Class Number In Library Classification.
From www.tandfonline.com
Use of Dewey Decimal Classification by Academic Libraries in the United What Is Class Number In Library Classification 2.2 notation is the system of symbols used to represent the classes in a classification system. Classification is the process of assigning a number to an item so as to be able to shelve the item with other items on the same. In the dewey decimal classification, the notation is expressed in arabic numerals. A set of letters, numerals or. What Is Class Number In Library Classification.
From studylib.net
outline of the library of congress classification system What Is Class Number In Library Classification The classification number (also called the class number or shelf number) appears on a label on the spine of the book. 2.2 notation is the system of symbols used to represent the classes in a classification system. The first component of the call number is accomplished using an abbreviated or modified dewey class number and an author cutter. Classification is. What Is Class Number In Library Classification.
From libguides.rockhurst.edu
Find Books Find Books LibGuides at Rockhurst University What Is Class Number In Library Classification The classification number (also called the class number or shelf number) appears on a label on the spine of the book. In the dewey decimal classification, the notation is expressed in arabic numerals. A set of letters, numerals or other symbols (in combination or alone) used by a library to identify a specific copy of a work. Classification is the. What Is Class Number In Library Classification.
From www.pinterest.ca
Dewey Decimal Classification The 100 Divisions Library What Is Class Number In Library Classification Together, the class number and the book number form a unique call number—an address that communicates information about. A set of letters, numerals or other symbols (in combination or alone) used by a library to identify a specific copy of a work. The first component of the call number is accomplished using an abbreviated or modified dewey class number and. What Is Class Number In Library Classification.
From studylib.net
LIBRARY A guide to the Dewey Decimal Classification Scheme What Is Class Number In Library Classification In the dewey decimal classification, the notation is expressed in arabic numerals. 2.2 notation is the system of symbols used to represent the classes in a classification system. Together, the class number and the book number form a unique call number—an address that communicates information about. Classification is the process of assigning a number to an item so as to. What Is Class Number In Library Classification.
From mungfali.com
Classification Of Numbers Chart What Is Class Number In Library Classification The classification number (also called the class number or shelf number) appears on a label on the spine of the book. The first component of the call number is accomplished using an abbreviated or modified dewey class number and an author cutter. In the dewey decimal classification, the notation is expressed in arabic numerals. A set of letters, numerals or. What Is Class Number In Library Classification.
From mydiagram.online
[DIAGRAM] Umlponent Diagram For Library Management System MYDIAGRAM What Is Class Number In Library Classification A set of letters, numerals or other symbols (in combination or alone) used by a library to identify a specific copy of a work. 2.2 notation is the system of symbols used to represent the classes in a classification system. The classification number (also called the class number or shelf number) appears on a label on the spine of the. What Is Class Number In Library Classification.
From libguides.pratt.edu
How To Read Dewey Decimal Call Numbers Finding Books LibGuides at What Is Class Number In Library Classification In the dewey decimal classification, the notation is expressed in arabic numerals. Classification is the process of assigning a number to an item so as to be able to shelve the item with other items on the same. A set of letters, numerals or other symbols (in combination or alone) used by a library to identify a specific copy of. What Is Class Number In Library Classification.
From www.pinterest.com
Pin on Library Stuff What Is Class Number In Library Classification 2.2 notation is the system of symbols used to represent the classes in a classification system. The first component of the call number is accomplished using an abbreviated or modified dewey class number and an author cutter. The classification number (also called the class number or shelf number) appears on a label on the spine of the book. In the. What Is Class Number In Library Classification.
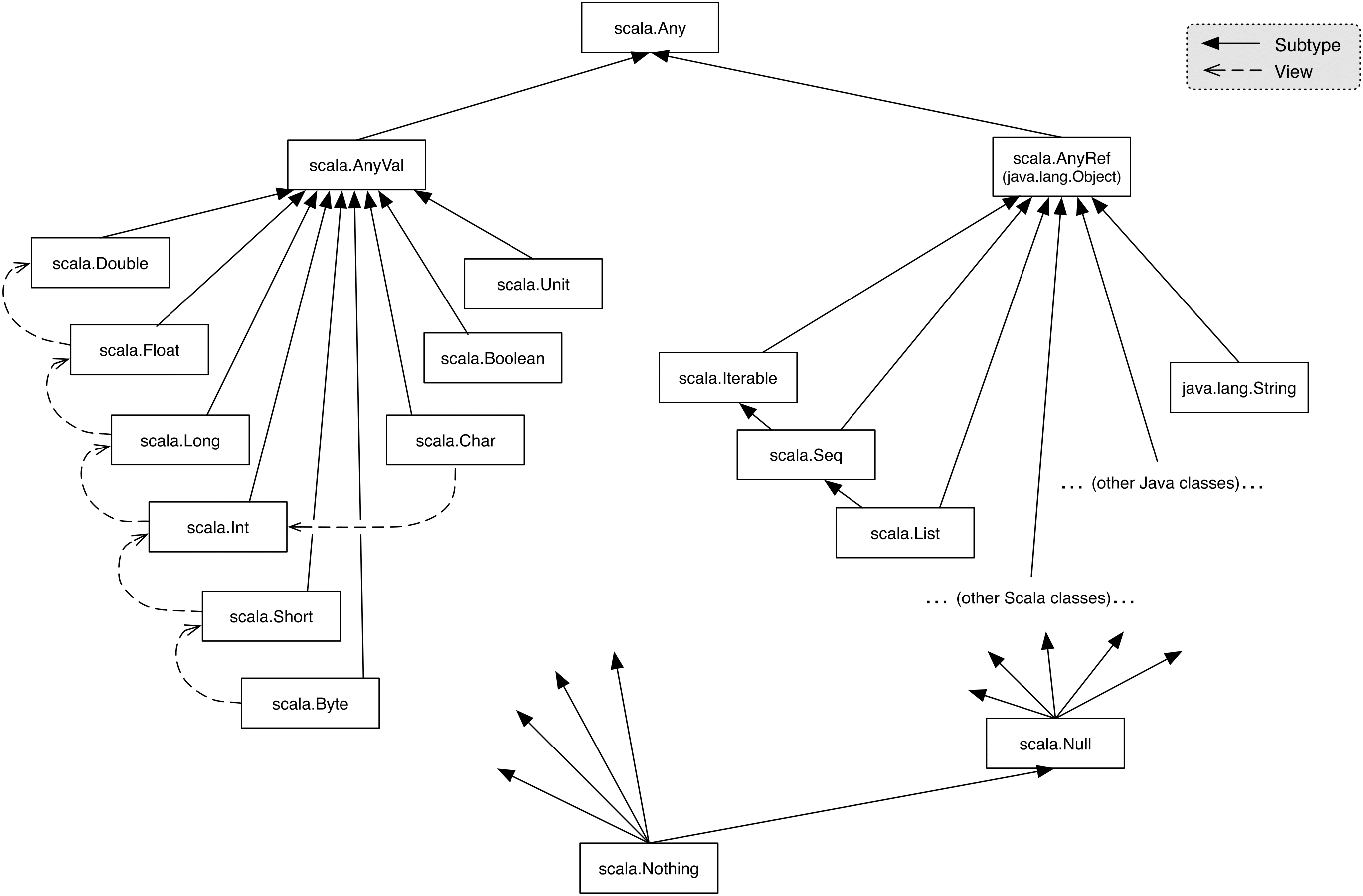
From www.scala-lang.org
Standard Library Scala 2.12 What Is Class Number In Library Classification A set of letters, numerals or other symbols (in combination or alone) used by a library to identify a specific copy of a work. 2.2 notation is the system of symbols used to represent the classes in a classification system. Classification is the process of assigning a number to an item so as to be able to shelve the item. What Is Class Number In Library Classification.
From www.pinterest.com
Library Dewey Decimal System Dewey decimal system, Library skills What Is Class Number In Library Classification The first component of the call number is accomplished using an abbreviated or modified dewey class number and an author cutter. The classification number (also called the class number or shelf number) appears on a label on the spine of the book. Classification is the process of assigning a number to an item so as to be able to shelve. What Is Class Number In Library Classification.
From cadscaleschart.z28.web.core.windows.net
classification of charts by scale 14 best images of elementary animal What Is Class Number In Library Classification A set of letters, numerals or other symbols (in combination or alone) used by a library to identify a specific copy of a work. Classification is the process of assigning a number to an item so as to be able to shelve the item with other items on the same. The classification number (also called the class number or shelf. What Is Class Number In Library Classification.
From www.librarianshipstudies.com
Classification Number What Is Class Number In Library Classification In the dewey decimal classification, the notation is expressed in arabic numerals. 2.2 notation is the system of symbols used to represent the classes in a classification system. Classification is the process of assigning a number to an item so as to be able to shelve the item with other items on the same. Together, the class number and the. What Is Class Number In Library Classification.
From mtsusidelines.com
MTSU cancels Tuesday classes after student death Sidelines What Is Class Number In Library Classification In the dewey decimal classification, the notation is expressed in arabic numerals. The first component of the call number is accomplished using an abbreviated or modified dewey class number and an author cutter. A set of letters, numerals or other symbols (in combination or alone) used by a library to identify a specific copy of a work. 2.2 notation is. What Is Class Number In Library Classification.
From alchetron.com
Library of Congress Classification Alchetron, the free social What Is Class Number In Library Classification Classification is the process of assigning a number to an item so as to be able to shelve the item with other items on the same. In the dewey decimal classification, the notation is expressed in arabic numerals. 2.2 notation is the system of symbols used to represent the classes in a classification system. The classification number (also called the. What Is Class Number In Library Classification.
From www.studocu.com
CALL Number CALL NUMBER, BOOK NUMBER AND COLLECTION NUMBER Aim and What Is Class Number In Library Classification The first component of the call number is accomplished using an abbreviated or modified dewey class number and an author cutter. Together, the class number and the book number form a unique call number—an address that communicates information about. A set of letters, numerals or other symbols (in combination or alone) used by a library to identify a specific copy. What Is Class Number In Library Classification.
From www.libraryscience.in
Call Number, Class Number, Book Number & Collection Number in Library What Is Class Number In Library Classification Classification is the process of assigning a number to an item so as to be able to shelve the item with other items on the same. Together, the class number and the book number form a unique call number—an address that communicates information about. The first component of the call number is accomplished using an abbreviated or modified dewey class. What Is Class Number In Library Classification.
From dbdalrymplelethargy.z21.web.core.windows.net
Real Numbers And Their Properties What Is Class Number In Library Classification The first component of the call number is accomplished using an abbreviated or modified dewey class number and an author cutter. A set of letters, numerals or other symbols (in combination or alone) used by a library to identify a specific copy of a work. Classification is the process of assigning a number to an item so as to be. What Is Class Number In Library Classification.
From www.youtube.com
Library of Congress Classification YouTube What Is Class Number In Library Classification In the dewey decimal classification, the notation is expressed in arabic numerals. The classification number (also called the class number or shelf number) appears on a label on the spine of the book. 2.2 notation is the system of symbols used to represent the classes in a classification system. Together, the class number and the book number form a unique. What Is Class Number In Library Classification.