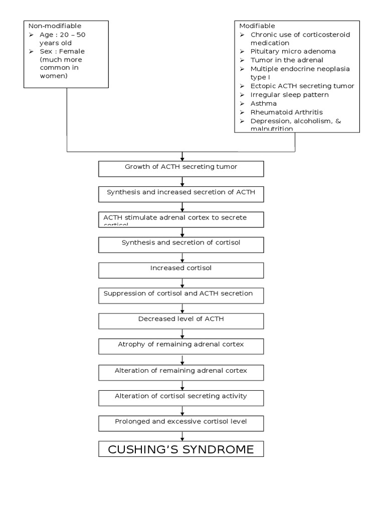
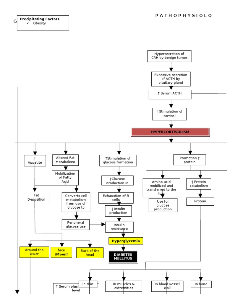
Cushing Disease Pathophysiology . Cortisol is a steroid hormone produced by the zona. A benign tumor located in the pituitary gland that secretes too much acth (adrenocorticotropic. Cushing's disease is a specific type of cushing's syndrome caused by a pituitary tumor leading to excessive production of acth. Typical symptoms and signs include moon face and truncal obesity, easy bruising, and thin arms and legs. Cushing's syndrome is a rare, multisystemic disease caused by chronic exposure to supraphysiologic levels of cortisol. Cushing disease is a type of cushing syndrome. Cushing disease is cushing syndrome that results from excess pituitary production of adrenocorticotropic hormone (acth) secondary to a pituitary adenoma. Suspecting it on the basis of the patient's symptoms and signs,. The diagnosis of cushing syndrome involves three steps:
from www.youtube.com
A benign tumor located in the pituitary gland that secretes too much acth (adrenocorticotropic. Typical symptoms and signs include moon face and truncal obesity, easy bruising, and thin arms and legs. Cushing disease is cushing syndrome that results from excess pituitary production of adrenocorticotropic hormone (acth) secondary to a pituitary adenoma. Cushing disease is a type of cushing syndrome. Suspecting it on the basis of the patient's symptoms and signs,. Cortisol is a steroid hormone produced by the zona. Cushing's syndrome is a rare, multisystemic disease caused by chronic exposure to supraphysiologic levels of cortisol. The diagnosis of cushing syndrome involves three steps: Cushing's disease is a specific type of cushing's syndrome caused by a pituitary tumor leading to excessive production of acth.
Cushing Syndrome causes, pathophysiology, symptoms and treatment
Cushing Disease Pathophysiology A benign tumor located in the pituitary gland that secretes too much acth (adrenocorticotropic. Cortisol is a steroid hormone produced by the zona. Cushing's disease is a specific type of cushing's syndrome caused by a pituitary tumor leading to excessive production of acth. Cushing's syndrome is a rare, multisystemic disease caused by chronic exposure to supraphysiologic levels of cortisol. Suspecting it on the basis of the patient's symptoms and signs,. Typical symptoms and signs include moon face and truncal obesity, easy bruising, and thin arms and legs. The diagnosis of cushing syndrome involves three steps: Cushing disease is cushing syndrome that results from excess pituitary production of adrenocorticotropic hormone (acth) secondary to a pituitary adenoma. Cushing disease is a type of cushing syndrome. A benign tumor located in the pituitary gland that secretes too much acth (adrenocorticotropic.
From mungfali.com
Pathogenesis Of Cushing Syndrome Cushing Disease Pathophysiology Cushing disease is cushing syndrome that results from excess pituitary production of adrenocorticotropic hormone (acth) secondary to a pituitary adenoma. The diagnosis of cushing syndrome involves three steps: Typical symptoms and signs include moon face and truncal obesity, easy bruising, and thin arms and legs. Cushing's syndrome is a rare, multisystemic disease caused by chronic exposure to supraphysiologic levels of. Cushing Disease Pathophysiology.
From www.vrogue.co
Cushings Disease Pathophysiology Nursestudy Net vrogue.co Cushing Disease Pathophysiology Suspecting it on the basis of the patient's symptoms and signs,. Typical symptoms and signs include moon face and truncal obesity, easy bruising, and thin arms and legs. Cortisol is a steroid hormone produced by the zona. Cushing disease is cushing syndrome that results from excess pituitary production of adrenocorticotropic hormone (acth) secondary to a pituitary adenoma. Cushing's disease is. Cushing Disease Pathophysiology.
From nursestudy.net
Cushings Disease Pathophysiology Cushing Disease Pathophysiology Cortisol is a steroid hormone produced by the zona. Cushing's disease is a specific type of cushing's syndrome caused by a pituitary tumor leading to excessive production of acth. The diagnosis of cushing syndrome involves three steps: Cushing disease is a type of cushing syndrome. Cushing disease is cushing syndrome that results from excess pituitary production of adrenocorticotropic hormone (acth). Cushing Disease Pathophysiology.
From www.thelancet.com
Complications of Cushing's syndrome state of the art The Lancet Cushing Disease Pathophysiology Cushing's syndrome is a rare, multisystemic disease caused by chronic exposure to supraphysiologic levels of cortisol. Typical symptoms and signs include moon face and truncal obesity, easy bruising, and thin arms and legs. Cushing disease is a type of cushing syndrome. Cushing's disease is a specific type of cushing's syndrome caused by a pituitary tumor leading to excessive production of. Cushing Disease Pathophysiology.
From www.youtube.com
Cushing Syndrome causes, symptoms, diagnosis, treatment, pathology in Cushing Disease Pathophysiology Cushing's syndrome is a rare, multisystemic disease caused by chronic exposure to supraphysiologic levels of cortisol. The diagnosis of cushing syndrome involves three steps: A benign tumor located in the pituitary gland that secretes too much acth (adrenocorticotropic. Cushing disease is a type of cushing syndrome. Cushing's disease is a specific type of cushing's syndrome caused by a pituitary tumor. Cushing Disease Pathophysiology.
From www.youtube.com
Pathophysiology of cushing syndrome YouTube Cushing Disease Pathophysiology Cushing disease is cushing syndrome that results from excess pituitary production of adrenocorticotropic hormone (acth) secondary to a pituitary adenoma. Cushing's disease is a specific type of cushing's syndrome caused by a pituitary tumor leading to excessive production of acth. Cortisol is a steroid hormone produced by the zona. The diagnosis of cushing syndrome involves three steps: Suspecting it on. Cushing Disease Pathophysiology.
From www.mdpi.com
Diagnostics Free FullText Pitfalls in the Diagnosis and Management Cushing Disease Pathophysiology Cushing's syndrome is a rare, multisystemic disease caused by chronic exposure to supraphysiologic levels of cortisol. Cushing's disease is a specific type of cushing's syndrome caused by a pituitary tumor leading to excessive production of acth. A benign tumor located in the pituitary gland that secretes too much acth (adrenocorticotropic. Suspecting it on the basis of the patient's symptoms and. Cushing Disease Pathophysiology.
From www.semanticscholar.org
Figure 1 from Pathophysiology of Diabetes Mellitus in Cushing’s Cushing Disease Pathophysiology Cushing's disease is a specific type of cushing's syndrome caused by a pituitary tumor leading to excessive production of acth. Typical symptoms and signs include moon face and truncal obesity, easy bruising, and thin arms and legs. A benign tumor located in the pituitary gland that secretes too much acth (adrenocorticotropic. Suspecting it on the basis of the patient's symptoms. Cushing Disease Pathophysiology.
From www.labpedia.net
ACTH (Adrenocorticotropic Hormone), Cushing’s Syndrome Cushing Disease Pathophysiology Typical symptoms and signs include moon face and truncal obesity, easy bruising, and thin arms and legs. Cushing's syndrome is a rare, multisystemic disease caused by chronic exposure to supraphysiologic levels of cortisol. Suspecting it on the basis of the patient's symptoms and signs,. Cushing's disease is a specific type of cushing's syndrome caused by a pituitary tumor leading to. Cushing Disease Pathophysiology.
From mungfali.com
Cushing's Syndrome Pathophysiology Cushing Disease Pathophysiology Cushing disease is cushing syndrome that results from excess pituitary production of adrenocorticotropic hormone (acth) secondary to a pituitary adenoma. Cushing disease is a type of cushing syndrome. A benign tumor located in the pituitary gland that secretes too much acth (adrenocorticotropic. Cortisol is a steroid hormone produced by the zona. Cushing's disease is a specific type of cushing's syndrome. Cushing Disease Pathophysiology.
From www.medindia.net
Cushing's Syndrome Causes, Symptoms, Diagnosis and Management Cushing Disease Pathophysiology Cushing's disease is a specific type of cushing's syndrome caused by a pituitary tumor leading to excessive production of acth. Cushing disease is cushing syndrome that results from excess pituitary production of adrenocorticotropic hormone (acth) secondary to a pituitary adenoma. Cortisol is a steroid hormone produced by the zona. Suspecting it on the basis of the patient's symptoms and signs,.. Cushing Disease Pathophysiology.
From jcp.bmj.com
Cushing's syndrome a practical approach to diagnosis and differential Cushing Disease Pathophysiology Cushing disease is cushing syndrome that results from excess pituitary production of adrenocorticotropic hormone (acth) secondary to a pituitary adenoma. A benign tumor located in the pituitary gland that secretes too much acth (adrenocorticotropic. Suspecting it on the basis of the patient's symptoms and signs,. Cushing disease is a type of cushing syndrome. Typical symptoms and signs include moon face. Cushing Disease Pathophysiology.
From radiologyacrossborders.org
Cushing's Syndrome Cushing Disease Pathophysiology Typical symptoms and signs include moon face and truncal obesity, easy bruising, and thin arms and legs. Cushing disease is cushing syndrome that results from excess pituitary production of adrenocorticotropic hormone (acth) secondary to a pituitary adenoma. Cushing's syndrome is a rare, multisystemic disease caused by chronic exposure to supraphysiologic levels of cortisol. Cortisol is a steroid hormone produced by. Cushing Disease Pathophysiology.
From www.studypool.com
SOLUTION Cushings Syndrome Pathophysiology Presentation Studypool Cushing Disease Pathophysiology Cortisol is a steroid hormone produced by the zona. A benign tumor located in the pituitary gland that secretes too much acth (adrenocorticotropic. Cushing disease is cushing syndrome that results from excess pituitary production of adrenocorticotropic hormone (acth) secondary to a pituitary adenoma. Cushing's disease is a specific type of cushing's syndrome caused by a pituitary tumor leading to excessive. Cushing Disease Pathophysiology.
From www.thelancet.com
Complications of Cushing's syndrome state of the art The Lancet Cushing Disease Pathophysiology Cushing's syndrome is a rare, multisystemic disease caused by chronic exposure to supraphysiologic levels of cortisol. Typical symptoms and signs include moon face and truncal obesity, easy bruising, and thin arms and legs. A benign tumor located in the pituitary gland that secretes too much acth (adrenocorticotropic. Cushing disease is cushing syndrome that results from excess pituitary production of adrenocorticotropic. Cushing Disease Pathophysiology.
From www.medicinejournal.co.uk
Cushing's syndrome Medicine Cushing Disease Pathophysiology Cushing's disease is a specific type of cushing's syndrome caused by a pituitary tumor leading to excessive production of acth. Cushing disease is a type of cushing syndrome. Suspecting it on the basis of the patient's symptoms and signs,. Cortisol is a steroid hormone produced by the zona. Cushing disease is cushing syndrome that results from excess pituitary production of. Cushing Disease Pathophysiology.
From mungfali.com
Pathogenesis Of Cushing Syndrome Cushing Disease Pathophysiology Suspecting it on the basis of the patient's symptoms and signs,. The diagnosis of cushing syndrome involves three steps: Cortisol is a steroid hormone produced by the zona. Cushing disease is cushing syndrome that results from excess pituitary production of adrenocorticotropic hormone (acth) secondary to a pituitary adenoma. A benign tumor located in the pituitary gland that secretes too much. Cushing Disease Pathophysiology.
From calgaryguide.ucalgary.ca
Hypercortisolemia (Cushing’s Syndrome) Clinical Findings Calgary Guide Cushing Disease Pathophysiology Suspecting it on the basis of the patient's symptoms and signs,. Cortisol is a steroid hormone produced by the zona. Cushing disease is a type of cushing syndrome. The diagnosis of cushing syndrome involves three steps: Cushing disease is cushing syndrome that results from excess pituitary production of adrenocorticotropic hormone (acth) secondary to a pituitary adenoma. A benign tumor located. Cushing Disease Pathophysiology.
From www.sqadia.com
Cushing Syndrome Pathophysiology Animation Cushing Disease Pathophysiology Typical symptoms and signs include moon face and truncal obesity, easy bruising, and thin arms and legs. Cushing disease is a type of cushing syndrome. Cushing's syndrome is a rare, multisystemic disease caused by chronic exposure to supraphysiologic levels of cortisol. Cushing's disease is a specific type of cushing's syndrome caused by a pituitary tumor leading to excessive production of. Cushing Disease Pathophysiology.
From www.scribd.com
Pathophysiology Cushing s Syndrome Cushing Disease Pathophysiology Cushing disease is cushing syndrome that results from excess pituitary production of adrenocorticotropic hormone (acth) secondary to a pituitary adenoma. Cortisol is a steroid hormone produced by the zona. The diagnosis of cushing syndrome involves three steps: Typical symptoms and signs include moon face and truncal obesity, easy bruising, and thin arms and legs. Cushing disease is a type of. Cushing Disease Pathophysiology.
From thejns.org
Cushing's disease pathobiology, diagnosis, and management in Journal Cushing Disease Pathophysiology Cushing disease is cushing syndrome that results from excess pituitary production of adrenocorticotropic hormone (acth) secondary to a pituitary adenoma. Cushing's syndrome is a rare, multisystemic disease caused by chronic exposure to supraphysiologic levels of cortisol. Suspecting it on the basis of the patient's symptoms and signs,. Cortisol is a steroid hormone produced by the zona. Cushing's disease is a. Cushing Disease Pathophysiology.
From www.youtube.com
Cushing Syndrome causes, pathophysiology, symptoms and treatment Cushing Disease Pathophysiology A benign tumor located in the pituitary gland that secretes too much acth (adrenocorticotropic. Cortisol is a steroid hormone produced by the zona. Typical symptoms and signs include moon face and truncal obesity, easy bruising, and thin arms and legs. The diagnosis of cushing syndrome involves three steps: Cushing disease is cushing syndrome that results from excess pituitary production of. Cushing Disease Pathophysiology.
From www.pediagenosis.com
CUSHING’S SYNDROME PATHOPHYSIOLOGY pediagenosis Cushing Disease Pathophysiology Cushing's disease is a specific type of cushing's syndrome caused by a pituitary tumor leading to excessive production of acth. Cushing disease is cushing syndrome that results from excess pituitary production of adrenocorticotropic hormone (acth) secondary to a pituitary adenoma. Cortisol is a steroid hormone produced by the zona. The diagnosis of cushing syndrome involves three steps: Cushing disease is. Cushing Disease Pathophysiology.
From www.scribd.com
Cushing's Disease Pathophysiology Cushing Disease Pathophysiology Cortisol is a steroid hormone produced by the zona. Cushing disease is cushing syndrome that results from excess pituitary production of adrenocorticotropic hormone (acth) secondary to a pituitary adenoma. Suspecting it on the basis of the patient's symptoms and signs,. Cushing's disease is a specific type of cushing's syndrome caused by a pituitary tumor leading to excessive production of acth.. Cushing Disease Pathophysiology.
From www.vrogue.co
Cushing Disease Syndrome Infographic Infographics Med vrogue.co Cushing Disease Pathophysiology Cortisol is a steroid hormone produced by the zona. Typical symptoms and signs include moon face and truncal obesity, easy bruising, and thin arms and legs. A benign tumor located in the pituitary gland that secretes too much acth (adrenocorticotropic. Cushing's disease is a specific type of cushing's syndrome caused by a pituitary tumor leading to excessive production of acth.. Cushing Disease Pathophysiology.
From www.studocu.com
Cushings disease Cushing’s Syndrome Ethology and Pathophysiology Cushing Disease Pathophysiology Suspecting it on the basis of the patient's symptoms and signs,. A benign tumor located in the pituitary gland that secretes too much acth (adrenocorticotropic. Typical symptoms and signs include moon face and truncal obesity, easy bruising, and thin arms and legs. Cushing disease is a type of cushing syndrome. Cortisol is a steroid hormone produced by the zona. Cushing. Cushing Disease Pathophysiology.
From www.youtube.com
Pathophysiology of Cushing Syndrome YouTube Cushing Disease Pathophysiology Cushing's disease is a specific type of cushing's syndrome caused by a pituitary tumor leading to excessive production of acth. Typical symptoms and signs include moon face and truncal obesity, easy bruising, and thin arms and legs. Cushing disease is a type of cushing syndrome. Cushing disease is cushing syndrome that results from excess pituitary production of adrenocorticotropic hormone (acth). Cushing Disease Pathophysiology.
From thejns.org
Cushing's disease pathobiology, diagnosis, and management in Journal Cushing Disease Pathophysiology Cushing disease is cushing syndrome that results from excess pituitary production of adrenocorticotropic hormone (acth) secondary to a pituitary adenoma. Cushing disease is a type of cushing syndrome. Suspecting it on the basis of the patient's symptoms and signs,. Cushing's syndrome is a rare, multisystemic disease caused by chronic exposure to supraphysiologic levels of cortisol. Typical symptoms and signs include. Cushing Disease Pathophysiology.
From www.researchgate.net
Cushing osteopathy Pathophysiology and structured approach to Cushing Disease Pathophysiology Cushing disease is cushing syndrome that results from excess pituitary production of adrenocorticotropic hormone (acth) secondary to a pituitary adenoma. Cushing disease is a type of cushing syndrome. The diagnosis of cushing syndrome involves three steps: Suspecting it on the basis of the patient's symptoms and signs,. Cushing's disease is a specific type of cushing's syndrome caused by a pituitary. Cushing Disease Pathophysiology.
From www.clinicaladvisor.com
Cushing syndrome The Clinical Advisor Cushing Disease Pathophysiology Typical symptoms and signs include moon face and truncal obesity, easy bruising, and thin arms and legs. Cushing's disease is a specific type of cushing's syndrome caused by a pituitary tumor leading to excessive production of acth. Suspecting it on the basis of the patient's symptoms and signs,. Cushing disease is cushing syndrome that results from excess pituitary production of. Cushing Disease Pathophysiology.
From www.vrogue.co
Cushings Disease Pathophysiology Nursestudy Net vrogue.co Cushing Disease Pathophysiology Cushing's syndrome is a rare, multisystemic disease caused by chronic exposure to supraphysiologic levels of cortisol. The diagnosis of cushing syndrome involves three steps: Cushing's disease is a specific type of cushing's syndrome caused by a pituitary tumor leading to excessive production of acth. Suspecting it on the basis of the patient's symptoms and signs,. Cushing disease is a type. Cushing Disease Pathophysiology.
From www.researchgate.net
Cushing’s syndrome. Diagnostic algorithm. Download Scientific Diagram Cushing Disease Pathophysiology Typical symptoms and signs include moon face and truncal obesity, easy bruising, and thin arms and legs. Suspecting it on the basis of the patient's symptoms and signs,. A benign tumor located in the pituitary gland that secretes too much acth (adrenocorticotropic. Cushing's syndrome is a rare, multisystemic disease caused by chronic exposure to supraphysiologic levels of cortisol. Cushing disease. Cushing Disease Pathophysiology.
From www.thelancet.com
Cushing's syndrome The Lancet Cushing Disease Pathophysiology Typical symptoms and signs include moon face and truncal obesity, easy bruising, and thin arms and legs. Cushing's syndrome is a rare, multisystemic disease caused by chronic exposure to supraphysiologic levels of cortisol. Cushing disease is cushing syndrome that results from excess pituitary production of adrenocorticotropic hormone (acth) secondary to a pituitary adenoma. Cushing's disease is a specific type of. Cushing Disease Pathophysiology.
From www.netmeds.com
Cushing Syndrome Causes, Symptoms And Treatment Netmeds Cushing Disease Pathophysiology Cushing's syndrome is a rare, multisystemic disease caused by chronic exposure to supraphysiologic levels of cortisol. Cushing's disease is a specific type of cushing's syndrome caused by a pituitary tumor leading to excessive production of acth. Suspecting it on the basis of the patient's symptoms and signs,. Cortisol is a steroid hormone produced by the zona. Typical symptoms and signs. Cushing Disease Pathophysiology.
From study.com
Cushing's Syndrome Causes, Signs & Treatments Lesson Cushing Disease Pathophysiology Cushing's syndrome is a rare, multisystemic disease caused by chronic exposure to supraphysiologic levels of cortisol. Typical symptoms and signs include moon face and truncal obesity, easy bruising, and thin arms and legs. A benign tumor located in the pituitary gland that secretes too much acth (adrenocorticotropic. Cushing disease is cushing syndrome that results from excess pituitary production of adrenocorticotropic. Cushing Disease Pathophysiology.