Noel No Observed Effect Level . Noel ist die abkürzung für den englischen begriff „no observed effect level“ und steht für eine dosis, bei der keine biologisch signifikante wirkungen bei. The noael has been the most. It is a professional opinion based on. Adversity determination facilitates the identification of a dose at which there is no adverse effect (noael;
from www.slideserve.com
Adversity determination facilitates the identification of a dose at which there is no adverse effect (noael; The noael has been the most. Noel ist die abkürzung für den englischen begriff „no observed effect level“ und steht für eine dosis, bei der keine biologisch signifikante wirkungen bei. It is a professional opinion based on.
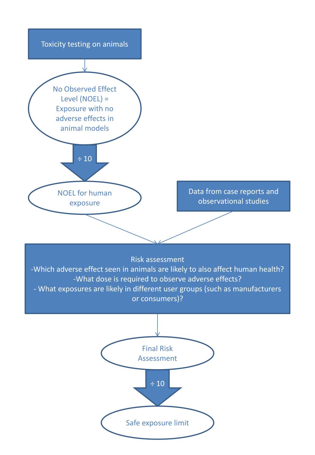
PPT Toxicity testing on animals PowerPoint Presentation, free
Noel No Observed Effect Level Noel ist die abkürzung für den englischen begriff „no observed effect level“ und steht für eine dosis, bei der keine biologisch signifikante wirkungen bei. Adversity determination facilitates the identification of a dose at which there is no adverse effect (noael; Noel ist die abkürzung für den englischen begriff „no observed effect level“ und steht für eine dosis, bei der keine biologisch signifikante wirkungen bei. The noael has been the most. It is a professional opinion based on.
From www.researchgate.net
External and internal doses corresponding to NOELs in the Munro TTC Noel No Observed Effect Level Adversity determination facilitates the identification of a dose at which there is no adverse effect (noael; It is a professional opinion based on. The noael has been the most. Noel ist die abkürzung für den englischen begriff „no observed effect level“ und steht für eine dosis, bei der keine biologisch signifikante wirkungen bei. Noel No Observed Effect Level.
From www.slideserve.com
PPT Poisons and Drugs PowerPoint Presentation, free download ID6693939 Noel No Observed Effect Level Noel ist die abkürzung für den englischen begriff „no observed effect level“ und steht für eine dosis, bei der keine biologisch signifikante wirkungen bei. Adversity determination facilitates the identification of a dose at which there is no adverse effect (noael; The noael has been the most. It is a professional opinion based on. Noel No Observed Effect Level.
From www.scuola-e-cultura.it
NOEL (No Observed Effect Level) Cos'è Scuola e cultura Noel No Observed Effect Level It is a professional opinion based on. Adversity determination facilitates the identification of a dose at which there is no adverse effect (noael; Noel ist die abkürzung für den englischen begriff „no observed effect level“ und steht für eine dosis, bei der keine biologisch signifikante wirkungen bei. The noael has been the most. Noel No Observed Effect Level.
From slideplayer.com
Forensic department Luyang Tao ppt video online download Noel No Observed Effect Level Adversity determination facilitates the identification of a dose at which there is no adverse effect (noael; It is a professional opinion based on. The noael has been the most. Noel ist die abkürzung für den englischen begriff „no observed effect level“ und steht für eine dosis, bei der keine biologisch signifikante wirkungen bei. Noel No Observed Effect Level.
From www.slideserve.com
PPT W507 Dose response and toxicity testing PowerPoint Presentation Noel No Observed Effect Level Noel ist die abkürzung für den englischen begriff „no observed effect level“ und steht für eine dosis, bei der keine biologisch signifikante wirkungen bei. Adversity determination facilitates the identification of a dose at which there is no adverse effect (noael; The noael has been the most. It is a professional opinion based on. Noel No Observed Effect Level.
From www.researchgate.net
No observed effect concentrations (NOEC), and 50 (EC 50 ) effect Noel No Observed Effect Level It is a professional opinion based on. Adversity determination facilitates the identification of a dose at which there is no adverse effect (noael; The noael has been the most. Noel ist die abkürzung für den englischen begriff „no observed effect level“ und steht für eine dosis, bei der keine biologisch signifikante wirkungen bei. Noel No Observed Effect Level.
From www.researchgate.net
External and internal doses corresponding to NOELs in the Munro TTC Noel No Observed Effect Level Adversity determination facilitates the identification of a dose at which there is no adverse effect (noael; It is a professional opinion based on. Noel ist die abkürzung für den englischen begriff „no observed effect level“ und steht für eine dosis, bei der keine biologisch signifikante wirkungen bei. The noael has been the most. Noel No Observed Effect Level.
From www.slideserve.com
PPT Food additives course Prepared by Samer mudalal PowerPoint Noel No Observed Effect Level It is a professional opinion based on. The noael has been the most. Adversity determination facilitates the identification of a dose at which there is no adverse effect (noael; Noel ist die abkürzung für den englischen begriff „no observed effect level“ und steht für eine dosis, bei der keine biologisch signifikante wirkungen bei. Noel No Observed Effect Level.
From slideplayer.com
Pesticides and Children’s Health ppt download Noel No Observed Effect Level It is a professional opinion based on. Noel ist die abkürzung für den englischen begriff „no observed effect level“ und steht für eine dosis, bei der keine biologisch signifikante wirkungen bei. The noael has been the most. Adversity determination facilitates the identification of a dose at which there is no adverse effect (noael; Noel No Observed Effect Level.
From www.scribd.com
Effect of Imidacloprid On Antioxidant Enzymes and Lipid Peroxidation in Noel No Observed Effect Level It is a professional opinion based on. Noel ist die abkürzung für den englischen begriff „no observed effect level“ und steht für eine dosis, bei der keine biologisch signifikante wirkungen bei. Adversity determination facilitates the identification of a dose at which there is no adverse effect (noael; The noael has been the most. Noel No Observed Effect Level.
From www.academia.edu
(PDF) Effect of atrazine and fenitrothion at noobservedeffectlevels Noel No Observed Effect Level It is a professional opinion based on. The noael has been the most. Noel ist die abkürzung für den englischen begriff „no observed effect level“ und steht für eine dosis, bei der keine biologisch signifikante wirkungen bei. Adversity determination facilitates the identification of a dose at which there is no adverse effect (noael; Noel No Observed Effect Level.
From pubs.rsc.org
Chemometric modeling of the lowest observed effect level (LOEL) and no Noel No Observed Effect Level Noel ist die abkürzung für den englischen begriff „no observed effect level“ und steht für eine dosis, bei der keine biologisch signifikante wirkungen bei. Adversity determination facilitates the identification of a dose at which there is no adverse effect (noael; It is a professional opinion based on. The noael has been the most. Noel No Observed Effect Level.
From www.researchgate.net
(PDF) Determination of noobserved effect level (NOEL)biomarker Noel No Observed Effect Level It is a professional opinion based on. Noel ist die abkürzung für den englischen begriff „no observed effect level“ und steht für eine dosis, bei der keine biologisch signifikante wirkungen bei. Adversity determination facilitates the identification of a dose at which there is no adverse effect (noael; The noael has been the most. Noel No Observed Effect Level.
From www.slideserve.com
PPT Risk assessment overview and principles PowerPoint Presentation Noel No Observed Effect Level Adversity determination facilitates the identification of a dose at which there is no adverse effect (noael; The noael has been the most. Noel ist die abkürzung für den englischen begriff „no observed effect level“ und steht für eine dosis, bei der keine biologisch signifikante wirkungen bei. It is a professional opinion based on. Noel No Observed Effect Level.
From www.slideserve.com
PPT Toxicity testing on animals PowerPoint Presentation, free Noel No Observed Effect Level Adversity determination facilitates the identification of a dose at which there is no adverse effect (noael; Noel ist die abkürzung für den englischen begriff „no observed effect level“ und steht für eine dosis, bei der keine biologisch signifikante wirkungen bei. It is a professional opinion based on. The noael has been the most. Noel No Observed Effect Level.
From pubs.rsc.org
Chemometric modeling of the lowest observed effect level (LOEL) and no Noel No Observed Effect Level It is a professional opinion based on. Noel ist die abkürzung für den englischen begriff „no observed effect level“ und steht für eine dosis, bei der keine biologisch signifikante wirkungen bei. Adversity determination facilitates the identification of a dose at which there is no adverse effect (noael; The noael has been the most. Noel No Observed Effect Level.
From www.researchgate.net
(PDF) Invivo determination of No Observed Adverse Effect Level and No Noel No Observed Effect Level Adversity determination facilitates the identification of a dose at which there is no adverse effect (noael; It is a professional opinion based on. Noel ist die abkürzung für den englischen begriff „no observed effect level“ und steht für eine dosis, bei der keine biologisch signifikante wirkungen bei. The noael has been the most. Noel No Observed Effect Level.
From journals.sagepub.com
Hormesis Shifts the NoObservedAdverseEffect Level (NOAEL) Evgenios Noel No Observed Effect Level Noel ist die abkürzung für den englischen begriff „no observed effect level“ und steht für eine dosis, bei der keine biologisch signifikante wirkungen bei. Adversity determination facilitates the identification of a dose at which there is no adverse effect (noael; It is a professional opinion based on. The noael has been the most. Noel No Observed Effect Level.
From www.researchgate.net
2 Typical effluent bioassay test showing the NOEL, LOEL, and EC 50 Noel No Observed Effect Level Adversity determination facilitates the identification of a dose at which there is no adverse effect (noael; Noel ist die abkürzung für den englischen begriff „no observed effect level“ und steht für eine dosis, bei der keine biologisch signifikante wirkungen bei. The noael has been the most. It is a professional opinion based on. Noel No Observed Effect Level.
From pubs.rsc.org
Chemometric modeling of the lowest observed effect level (LOEL) and no Noel No Observed Effect Level The noael has been the most. Adversity determination facilitates the identification of a dose at which there is no adverse effect (noael; Noel ist die abkürzung für den englischen begriff „no observed effect level“ und steht für eine dosis, bei der keine biologisch signifikante wirkungen bei. It is a professional opinion based on. Noel No Observed Effect Level.
From slideplayer.com.br
provinha O que é o processo UAT? ppt carregar Noel No Observed Effect Level The noael has been the most. Adversity determination facilitates the identification of a dose at which there is no adverse effect (noael; It is a professional opinion based on. Noel ist die abkürzung für den englischen begriff „no observed effect level“ und steht für eine dosis, bei der keine biologisch signifikante wirkungen bei. Noel No Observed Effect Level.
From www.scribd.com
Food Toxicology & Biological Contamination Acceptable Daily Intake Noel No Observed Effect Level Noel ist die abkürzung für den englischen begriff „no observed effect level“ und steht für eine dosis, bei der keine biologisch signifikante wirkungen bei. It is a professional opinion based on. Adversity determination facilitates the identification of a dose at which there is no adverse effect (noael; The noael has been the most. Noel No Observed Effect Level.
From www.researchgate.net
The no observed adverse effect level (NOAEL) of PNC Download Noel No Observed Effect Level Adversity determination facilitates the identification of a dose at which there is no adverse effect (noael; Noel ist die abkürzung für den englischen begriff „no observed effect level“ und steht für eine dosis, bei der keine biologisch signifikante wirkungen bei. It is a professional opinion based on. The noael has been the most. Noel No Observed Effect Level.
From www.slideserve.com
PPT Chemical Hormesis PowerPoint Presentation, free download ID4209246 Noel No Observed Effect Level The noael has been the most. It is a professional opinion based on. Noel ist die abkürzung für den englischen begriff „no observed effect level“ und steht für eine dosis, bei der keine biologisch signifikante wirkungen bei. Adversity determination facilitates the identification of a dose at which there is no adverse effect (noael; Noel No Observed Effect Level.
From www.researchgate.net
Acute NoObservedEffect Levels (NOELs) and LowestObservedEffect Noel No Observed Effect Level It is a professional opinion based on. The noael has been the most. Adversity determination facilitates the identification of a dose at which there is no adverse effect (noael; Noel ist die abkürzung für den englischen begriff „no observed effect level“ und steht für eine dosis, bei der keine biologisch signifikante wirkungen bei. Noel No Observed Effect Level.
From savety.kr
NOEL (No Observed Effect Level)과 그 실제 적용 사례 우리나라의 예시 산업 안전을 더 쉽고 편하게 Noel No Observed Effect Level The noael has been the most. Adversity determination facilitates the identification of a dose at which there is no adverse effect (noael; It is a professional opinion based on. Noel ist die abkürzung für den englischen begriff „no observed effect level“ und steht für eine dosis, bei der keine biologisch signifikante wirkungen bei. Noel No Observed Effect Level.
From pubs.rsc.org
Chemometric modeling of the lowest observed effect level (LOEL) and no Noel No Observed Effect Level Adversity determination facilitates the identification of a dose at which there is no adverse effect (noael; It is a professional opinion based on. The noael has been the most. Noel ist die abkürzung für den englischen begriff „no observed effect level“ und steht für eine dosis, bei der keine biologisch signifikante wirkungen bei. Noel No Observed Effect Level.
From www.researchgate.net
HRIPT no observed effect levels (NOEL) as mg/cm 2 for the human potency Noel No Observed Effect Level Noel ist die abkürzung für den englischen begriff „no observed effect level“ und steht für eine dosis, bei der keine biologisch signifikante wirkungen bei. The noael has been the most. It is a professional opinion based on. Adversity determination facilitates the identification of a dose at which there is no adverse effect (noael; Noel No Observed Effect Level.
From slideplayer.com
Dose setting for a Phase I Clinical Study ppt download Noel No Observed Effect Level It is a professional opinion based on. Adversity determination facilitates the identification of a dose at which there is no adverse effect (noael; Noel ist die abkürzung für den englischen begriff „no observed effect level“ und steht für eine dosis, bei der keine biologisch signifikante wirkungen bei. The noael has been the most. Noel No Observed Effect Level.
From pubs.rsc.org
Chemometric modeling of the lowest observed effect level (LOEL) and no Noel No Observed Effect Level Adversity determination facilitates the identification of a dose at which there is no adverse effect (noael; The noael has been the most. Noel ist die abkürzung für den englischen begriff „no observed effect level“ und steht für eine dosis, bei der keine biologisch signifikante wirkungen bei. It is a professional opinion based on. Noel No Observed Effect Level.
From www.researchgate.net
Subchronic NoObservedEffect Levels (NOELs) and LowestObservedEffect Noel No Observed Effect Level Noel ist die abkürzung für den englischen begriff „no observed effect level“ und steht für eine dosis, bei der keine biologisch signifikante wirkungen bei. It is a professional opinion based on. Adversity determination facilitates the identification of a dose at which there is no adverse effect (noael; The noael has been the most. Noel No Observed Effect Level.
From www.slideserve.com
PPT Human Food Safety of New Animal Drugs Toxicology Assessment Noel No Observed Effect Level The noael has been the most. Adversity determination facilitates the identification of a dose at which there is no adverse effect (noael; Noel ist die abkürzung für den englischen begriff „no observed effect level“ und steht für eine dosis, bei der keine biologisch signifikante wirkungen bei. It is a professional opinion based on. Noel No Observed Effect Level.
From www.pure11.de
NOEL Bedeutung der Toxizitätsbestimmung anschaulich erklärt pure11 Noel No Observed Effect Level The noael has been the most. Noel ist die abkürzung für den englischen begriff „no observed effect level“ und steht für eine dosis, bei der keine biologisch signifikante wirkungen bei. It is a professional opinion based on. Adversity determination facilitates the identification of a dose at which there is no adverse effect (noael; Noel No Observed Effect Level.
From www.slideserve.com
PPT Poisons and Drugs PowerPoint Presentation, free download ID6693939 Noel No Observed Effect Level Noel ist die abkürzung für den englischen begriff „no observed effect level“ und steht für eine dosis, bei der keine biologisch signifikante wirkungen bei. The noael has been the most. Adversity determination facilitates the identification of a dose at which there is no adverse effect (noael; It is a professional opinion based on. Noel No Observed Effect Level.
From journals.sagepub.com
The effect of stroboscopic effect on human health indicators X Zhao Noel No Observed Effect Level The noael has been the most. Adversity determination facilitates the identification of a dose at which there is no adverse effect (noael; Noel ist die abkürzung für den englischen begriff „no observed effect level“ und steht für eine dosis, bei der keine biologisch signifikante wirkungen bei. It is a professional opinion based on. Noel No Observed Effect Level.