Disconnect The Battery Cable From The Connector On The System Board . Remove the three 2mm phillip #0 screws that secure the. B remove the m2.0x3.0 screws that secure the battery to the computer. Disconnect the battery cable from the connector on the system board [1]. Peel the plastic tape to release the battery cable from the battery. Please peel the adhesive tape from the battery and disconnect the battery cable from the connector on the system board. Unroute the wlan antenna cables and the speaker cables from the routing. Disconnect the display cable from the connector on the system board. Lift the base cover from the system chassis. Disconnect the battery cable from the connector on the system board. Disconnect the left and right battery cables from the connectors on the system board. A disconnect the battery cable from the connector on the system board [1]. Remove the screw that secures the metal bracket of the display cable [1] and remove it from the system [2]. Step 1 removing the battery. Unroute the battery cable from the routing guide in the battery and. Then, remove the edp cable from the system.
from www.youtube.com
Please peel the adhesive tape from the battery and disconnect the battery cable from the connector on the system board. Unroute the battery cable from the routing guide in the battery and. Lift the base cover from the system chassis. Disconnect the battery cable from the connector on the system board. Remove the three 2mm phillip #0 screws that secure the. Peel the plastic tape to release the battery cable from the battery. Remove the screw that secures the metal bracket of the display cable [1] and remove it from the system [2]. Disconnect the battery cable from the connector on the system board [1]. B remove the m2.0x3.0 screws that secure the battery to the computer. Disconnect the left and right battery cables from the connectors on the system board.
How to disconnect a Car Battery Safely plus TOP TIP for keeping battery
Disconnect The Battery Cable From The Connector On The System Board Lift the base cover from the system chassis. Disconnect the left and right battery cables from the connectors on the system board. Step 1 removing the battery. Disconnect the battery cable from the connector on the system board. B remove the m2.0x3.0 screws that secure the battery to the computer. Then, remove the edp cable from the system. Remove the screw that secures the metal bracket of the display cable [1] and remove it from the system [2]. Disconnect the battery cable from the connector on the system board [1]. Unroute the battery cable from the routing guide in the battery and. Please peel the adhesive tape from the battery and disconnect the battery cable from the connector on the system board. Disconnect the display cable from the connector on the system board. Lift the base cover from the system chassis. A disconnect the battery cable from the connector on the system board [1]. Remove the three 2mm phillip #0 screws that secure the. Peel the plastic tape to release the battery cable from the battery. Unroute the wlan antenna cables and the speaker cables from the routing.
From pubs.lenovo.com
Replacing the system battery System x3550 M5 Lenovo Docs Disconnect The Battery Cable From The Connector On The System Board Disconnect the battery cable from the connector on the system board [1]. Unroute the battery cable from the routing guide in the battery and. Disconnect the left and right battery cables from the connectors on the system board. Step 1 removing the battery. Peel the plastic tape to release the battery cable from the battery. A disconnect the battery cable. Disconnect The Battery Cable From The Connector On The System Board.
From loestesgp.blob.core.windows.net
Where Does Audio Cable Go On Motherboard at Richard Curtis blog Disconnect The Battery Cable From The Connector On The System Board Disconnect the left and right battery cables from the connectors on the system board. Remove the three 2mm phillip #0 screws that secure the. Peel the plastic tape to release the battery cable from the battery. Then, remove the edp cable from the system. Please peel the adhesive tape from the battery and disconnect the battery cable from the connector. Disconnect The Battery Cable From The Connector On The System Board.
From conquerallelectrical.ca
How to Disconnect Connectors Conquerall Electrical Ltd Disconnect The Battery Cable From The Connector On The System Board Lift the base cover from the system chassis. Step 1 removing the battery. B remove the m2.0x3.0 screws that secure the battery to the computer. Please peel the adhesive tape from the battery and disconnect the battery cable from the connector on the system board. Unroute the wlan antenna cables and the speaker cables from the routing. Disconnect the left. Disconnect The Battery Cable From The Connector On The System Board.
From www.alamy.com
IDE power computer cables laying disconnected on motherboard background Disconnect The Battery Cable From The Connector On The System Board Please peel the adhesive tape from the battery and disconnect the battery cable from the connector on the system board. Disconnect the display cable from the connector on the system board. Peel the plastic tape to release the battery cable from the battery. Disconnect the battery cable from the connector on the system board [1]. Disconnect the left and right. Disconnect The Battery Cable From The Connector On The System Board.
From ehfcv.com
Eaton Introduces Battery Disconnect Unit to Provide Circuit Protection Disconnect The Battery Cable From The Connector On The System Board Please peel the adhesive tape from the battery and disconnect the battery cable from the connector on the system board. Remove the screw that secures the metal bracket of the display cable [1] and remove it from the system [2]. Disconnect the battery cable from the connector on the system board [1]. B remove the m2.0x3.0 screws that secure the. Disconnect The Battery Cable From The Connector On The System Board.
From www.reddit.com
How to disconnect the wire cable from the PCB? r/howto Disconnect The Battery Cable From The Connector On The System Board Then, remove the edp cable from the system. Remove the three 2mm phillip #0 screws that secure the. Lift the base cover from the system chassis. Remove the screw that secures the metal bracket of the display cable [1] and remove it from the system [2]. Disconnect the left and right battery cables from the connectors on the system board.. Disconnect The Battery Cable From The Connector On The System Board.
From mungfali.com
Battery Terminal Disconnect Switch Disconnect The Battery Cable From The Connector On The System Board Unroute the wlan antenna cables and the speaker cables from the routing. Disconnect the battery cable from the connector on the system board [1]. Remove the three 2mm phillip #0 screws that secure the. B remove the m2.0x3.0 screws that secure the battery to the computer. Disconnect the battery cable from the connector on the system board. Disconnect the left. Disconnect The Battery Cable From The Connector On The System Board.
From superuser.com
How do I disconnect battery from motherboard in Asus Zenbook? Super User Disconnect The Battery Cable From The Connector On The System Board A disconnect the battery cable from the connector on the system board [1]. Disconnect the display cable from the connector on the system board. Peel the plastic tape to release the battery cable from the battery. Disconnect the battery cable from the connector on the system board. B remove the m2.0x3.0 screws that secure the battery to the computer. Then,. Disconnect The Battery Cable From The Connector On The System Board.
From www.menscraze.com
How to Disconnect a Car Battery Mens Craze Disconnect The Battery Cable From The Connector On The System Board Disconnect the display cable from the connector on the system board. Please peel the adhesive tape from the battery and disconnect the battery cable from the connector on the system board. Unroute the battery cable from the routing guide in the battery and. Remove the screw that secures the metal bracket of the display cable [1] and remove it from. Disconnect The Battery Cable From The Connector On The System Board.
From haynes.com
19942008 Dodge Ram 1500/2500/3500 Pickup Truck Battery Replacement Disconnect The Battery Cable From The Connector On The System Board Disconnect the left and right battery cables from the connectors on the system board. Remove the three 2mm phillip #0 screws that secure the. Disconnect the battery cable from the connector on the system board [1]. Disconnect the display cable from the connector on the system board. Disconnect the battery cable from the connector on the system board. Step 1. Disconnect The Battery Cable From The Connector On The System Board.
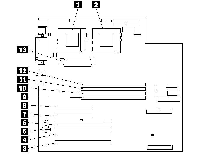
From www.ibm.com
System board diagrams IBM Netfinity 3500 M20 Disconnect The Battery Cable From The Connector On The System Board Disconnect the display cable from the connector on the system board. Lift the base cover from the system chassis. Unroute the battery cable from the routing guide in the battery and. Peel the plastic tape to release the battery cable from the battery. Then, remove the edp cable from the system. Disconnect the left and right battery cables from the. Disconnect The Battery Cable From The Connector On The System Board.
From www.youtube.com
How to disconnect a Car Battery Safely plus TOP TIP for keeping battery Disconnect The Battery Cable From The Connector On The System Board B remove the m2.0x3.0 screws that secure the battery to the computer. Peel the plastic tape to release the battery cable from the battery. Disconnect the display cable from the connector on the system board. Remove the three 2mm phillip #0 screws that secure the. Disconnect the left and right battery cables from the connectors on the system board. Disconnect. Disconnect The Battery Cable From The Connector On The System Board.
From www.youtube.com
WHICH BATTERY TERMINAL TO DISCONNECT AND CONNECT FIRST ON BMW YouTube Disconnect The Battery Cable From The Connector On The System Board Step 1 removing the battery. Please peel the adhesive tape from the battery and disconnect the battery cable from the connector on the system board. Unroute the battery cable from the routing guide in the battery and. Remove the screw that secures the metal bracket of the display cable [1] and remove it from the system [2]. Unroute the wlan. Disconnect The Battery Cable From The Connector On The System Board.
From www.youtube.com
How to install a battery quick disconnect for longtime storage of a Disconnect The Battery Cable From The Connector On The System Board Disconnect the battery cable from the connector on the system board. Step 1 removing the battery. Disconnect the battery cable from the connector on the system board [1]. Unroute the wlan antenna cables and the speaker cables from the routing. Remove the screw that secures the metal bracket of the display cable [1] and remove it from the system [2].. Disconnect The Battery Cable From The Connector On The System Board.
From www.youtube.com
Adding a Battery Disconnect Switch YouTube Disconnect The Battery Cable From The Connector On The System Board Disconnect the battery cable from the connector on the system board. Please peel the adhesive tape from the battery and disconnect the battery cable from the connector on the system board. Step 1 removing the battery. Unroute the battery cable from the routing guide in the battery and. A disconnect the battery cable from the connector on the system board. Disconnect The Battery Cable From The Connector On The System Board.
From www.insidemylaptop.com
How to disassemble Asus VivoBook 15 F512 X512 Inside my laptop Disconnect The Battery Cable From The Connector On The System Board A disconnect the battery cable from the connector on the system board [1]. Disconnect the left and right battery cables from the connectors on the system board. Lift the base cover from the system chassis. Disconnect the display cable from the connector on the system board. Disconnect the battery cable from the connector on the system board. Remove the screw. Disconnect The Battery Cable From The Connector On The System Board.
From battlebornbatteries.com
Why is an RV Battery Disconnect Switch So Important? Battle Born Disconnect The Battery Cable From The Connector On The System Board Disconnect the left and right battery cables from the connectors on the system board. Then, remove the edp cable from the system. A disconnect the battery cable from the connector on the system board [1]. Disconnect the battery cable from the connector on the system board. Please peel the adhesive tape from the battery and disconnect the battery cable from. Disconnect The Battery Cable From The Connector On The System Board.
From www.youtube.com
How to properly install a Toyota high voltage battery disconnect switch Disconnect The Battery Cable From The Connector On The System Board Peel the plastic tape to release the battery cable from the battery. Unroute the battery cable from the routing guide in the battery and. Unroute the wlan antenna cables and the speaker cables from the routing. Disconnect the left and right battery cables from the connectors on the system board. Disconnect the battery cable from the connector on the system. Disconnect The Battery Cable From The Connector On The System Board.
From schematicmandorlas.z14.web.core.windows.net
Connecting And Disconnecting Car Battery Disconnect The Battery Cable From The Connector On The System Board Then, remove the edp cable from the system. Disconnect the battery cable from the connector on the system board. Unroute the wlan antenna cables and the speaker cables from the routing. A disconnect the battery cable from the connector on the system board [1]. Please peel the adhesive tape from the battery and disconnect the battery cable from the connector. Disconnect The Battery Cable From The Connector On The System Board.
From www.motortrend.com
Which Battery Cable Should be Removed First but Installed Last? Disconnect The Battery Cable From The Connector On The System Board Then, remove the edp cable from the system. Disconnect the display cable from the connector on the system board. Disconnect the battery cable from the connector on the system board. Disconnect the left and right battery cables from the connectors on the system board. Lift the base cover from the system chassis. Unroute the wlan antenna cables and the speaker. Disconnect The Battery Cable From The Connector On The System Board.
From www.youtube.com
How To Install A Car Battery Disconnect Switch YouTube Disconnect The Battery Cable From The Connector On The System Board Disconnect the battery cable from the connector on the system board [1]. Step 1 removing the battery. Unroute the wlan antenna cables and the speaker cables from the routing. Then, remove the edp cable from the system. Unroute the battery cable from the routing guide in the battery and. Remove the three 2mm phillip #0 screws that secure the. Remove. Disconnect The Battery Cable From The Connector On The System Board.
From www.wikihow.com
How to Disconnect a Car Battery 5 Steps (with Pictures) wikiHow Disconnect The Battery Cable From The Connector On The System Board Unroute the wlan antenna cables and the speaker cables from the routing. Peel the plastic tape to release the battery cable from the battery. B remove the m2.0x3.0 screws that secure the battery to the computer. Step 1 removing the battery. Disconnect the left and right battery cables from the connectors on the system board. Disconnect the battery cable from. Disconnect The Battery Cable From The Connector On The System Board.
From www.repairsmith.com
How To Disconnect A Car Battery (StepbyStep Guide) RepairSmith Disconnect The Battery Cable From The Connector On The System Board Disconnect the display cable from the connector on the system board. Lift the base cover from the system chassis. B remove the m2.0x3.0 screws that secure the battery to the computer. Peel the plastic tape to release the battery cable from the battery. Disconnect the battery cable from the connector on the system board [1]. Unroute the battery cable from. Disconnect The Battery Cable From The Connector On The System Board.
From www.youtube.com
HOW TO DISCONNECT CAR BATTERY the RIGHT WAY YouTube Disconnect The Battery Cable From The Connector On The System Board Disconnect the display cable from the connector on the system board. Unroute the battery cable from the routing guide in the battery and. Remove the three 2mm phillip #0 screws that secure the. Disconnect the battery cable from the connector on the system board [1]. Step 1 removing the battery. A disconnect the battery cable from the connector on the. Disconnect The Battery Cable From The Connector On The System Board.
From www.mortonsonthemove.com
What Is An RV Battery Disconnect Switch? Disconnect The Battery Cable From The Connector On The System Board B remove the m2.0x3.0 screws that secure the battery to the computer. Please peel the adhesive tape from the battery and disconnect the battery cable from the connector on the system board. Disconnect the display cable from the connector on the system board. A disconnect the battery cable from the connector on the system board [1]. Disconnect the left and. Disconnect The Battery Cable From The Connector On The System Board.
From www.familyhandyman.com
How to Safely Disconnect a Car Battery (DIY) Family Handyman Disconnect The Battery Cable From The Connector On The System Board Disconnect the left and right battery cables from the connectors on the system board. A disconnect the battery cable from the connector on the system board [1]. Please peel the adhesive tape from the battery and disconnect the battery cable from the connector on the system board. Unroute the wlan antenna cables and the speaker cables from the routing. Step. Disconnect The Battery Cable From The Connector On The System Board.
From www.youtube.com
Tutorial on How to Assemble a Computer Connecting the Wires YouTube Disconnect The Battery Cable From The Connector On The System Board Lift the base cover from the system chassis. Disconnect the left and right battery cables from the connectors on the system board. Disconnect the battery cable from the connector on the system board [1]. Disconnect the battery cable from the connector on the system board. Disconnect the display cable from the connector on the system board. Unroute the wlan antenna. Disconnect The Battery Cable From The Connector On The System Board.
From www.youtube.com
Proper Order For Connecting And Disconnecting Car Battery Terminals Disconnect The Battery Cable From The Connector On The System Board Unroute the wlan antenna cables and the speaker cables from the routing. Remove the three 2mm phillip #0 screws that secure the. Then, remove the edp cable from the system. Lift the base cover from the system chassis. Peel the plastic tape to release the battery cable from the battery. Remove the screw that secures the metal bracket of the. Disconnect The Battery Cable From The Connector On The System Board.
From www.tti.com
ComboLock WiretoBoard Connector System TTI, Inc. Disconnect The Battery Cable From The Connector On The System Board A disconnect the battery cable from the connector on the system board [1]. Remove the screw that secures the metal bracket of the display cable [1] and remove it from the system [2]. Disconnect the display cable from the connector on the system board. Disconnect the battery cable from the connector on the system board. Step 1 removing the battery.. Disconnect The Battery Cable From The Connector On The System Board.
From www.familyhandyman.com
How to Safely Disconnect a Car Battery Family Handyman Disconnect The Battery Cable From The Connector On The System Board Disconnect the display cable from the connector on the system board. Then, remove the edp cable from the system. Lift the base cover from the system chassis. Please peel the adhesive tape from the battery and disconnect the battery cable from the connector on the system board. Disconnect the left and right battery cables from the connectors on the system. Disconnect The Battery Cable From The Connector On The System Board.
From mechanics.stackexchange.com
electrical Disconnected wires near battery in BMW e46 Motor Vehicle Disconnect The Battery Cable From The Connector On The System Board Remove the three 2mm phillip #0 screws that secure the. Then, remove the edp cable from the system. Unroute the wlan antenna cables and the speaker cables from the routing. Disconnect the left and right battery cables from the connectors on the system board. Remove the screw that secures the metal bracket of the display cable [1] and remove it. Disconnect The Battery Cable From The Connector On The System Board.
From kapusomagic-musicstation.blogspot.com
how to disconnect reconnect a car battery He Blogosphere Lightbox Disconnect The Battery Cable From The Connector On The System Board Disconnect the battery cable from the connector on the system board. Lift the base cover from the system chassis. Remove the three 2mm phillip #0 screws that secure the. Please peel the adhesive tape from the battery and disconnect the battery cable from the connector on the system board. Then, remove the edp cable from the system. Step 1 removing. Disconnect The Battery Cable From The Connector On The System Board.
From carbatteryworld.com
How to Disconnect a Car Battery Disconnect The Battery Cable From The Connector On The System Board Lift the base cover from the system chassis. Disconnect the battery cable from the connector on the system board [1]. Disconnect the display cable from the connector on the system board. Unroute the battery cable from the routing guide in the battery and. Then, remove the edp cable from the system. Peel the plastic tape to release the battery cable. Disconnect The Battery Cable From The Connector On The System Board.
From battlebornbatteries.com
Why is an RV Battery Disconnect Switch So Important? Battle Born Disconnect The Battery Cable From The Connector On The System Board Unroute the wlan antenna cables and the speaker cables from the routing. Disconnect the battery cable from the connector on the system board [1]. Disconnect the battery cable from the connector on the system board. Peel the plastic tape to release the battery cable from the battery. Disconnect the left and right battery cables from the connectors on the system. Disconnect The Battery Cable From The Connector On The System Board.
From www.youtube.com
Installing battery disconnect on my boat YouTube Disconnect The Battery Cable From The Connector On The System Board Unroute the battery cable from the routing guide in the battery and. Disconnect the battery cable from the connector on the system board. B remove the m2.0x3.0 screws that secure the battery to the computer. Disconnect the battery cable from the connector on the system board [1]. Then, remove the edp cable from the system. Please peel the adhesive tape. Disconnect The Battery Cable From The Connector On The System Board.