How To Control Relay Using Microcontroller . We must need an external circuit to drive relays with stm32 microcontrollers. The relay itself isolates the control signal terminal(operating voltage) and switch terminals(no/nc) electrically. Today we are driving high current high voltage applications using only a microcontroller and relay. Where as electrical relays minimum take +5 volts to make a regular connection. In this tutorial i am going to teach you how to interface relays with stm32f103 microcontrollers. You can simply use a transistor array to control the relays. Stm32 microcontrollers works on 3.3 volt ttl logic. In this tutorial you learn what a relay is and how to use it to control up to 250v with your arduino, esp8266 or esp32 microcontroller. This post is about teaching. We will study the interfacing of relays with microcontroller in two ways:
from circuitdigest.com
We will study the interfacing of relays with microcontroller in two ways: Stm32 microcontrollers works on 3.3 volt ttl logic. Where as electrical relays minimum take +5 volts to make a regular connection. We must need an external circuit to drive relays with stm32 microcontrollers. In this tutorial you learn what a relay is and how to use it to control up to 250v with your arduino, esp8266 or esp32 microcontroller. The relay itself isolates the control signal terminal(operating voltage) and switch terminals(no/nc) electrically. This post is about teaching. In this tutorial i am going to teach you how to interface relays with stm32f103 microcontrollers. Today we are driving high current high voltage applications using only a microcontroller and relay. You can simply use a transistor array to control the relays.
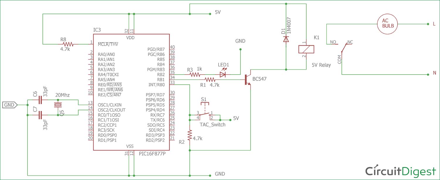
Relay Interfacing with PIC Microcontroller PIC16F877A
How To Control Relay Using Microcontroller Where as electrical relays minimum take +5 volts to make a regular connection. This post is about teaching. We will study the interfacing of relays with microcontroller in two ways: The relay itself isolates the control signal terminal(operating voltage) and switch terminals(no/nc) electrically. In this tutorial i am going to teach you how to interface relays with stm32f103 microcontrollers. Stm32 microcontrollers works on 3.3 volt ttl logic. Today we are driving high current high voltage applications using only a microcontroller and relay. In this tutorial you learn what a relay is and how to use it to control up to 250v with your arduino, esp8266 or esp32 microcontroller. We must need an external circuit to drive relays with stm32 microcontrollers. You can simply use a transistor array to control the relays. Where as electrical relays minimum take +5 volts to make a regular connection.
From itecnotes.com
Electronic Pull up on NPN transistor (during microcontroller power up How To Control Relay Using Microcontroller In this tutorial i am going to teach you how to interface relays with stm32f103 microcontrollers. We must need an external circuit to drive relays with stm32 microcontrollers. Stm32 microcontrollers works on 3.3 volt ttl logic. You can simply use a transistor array to control the relays. In this tutorial you learn what a relay is and how to use. How To Control Relay Using Microcontroller.
From www.youtube.com
PIC_Lecture 7 Embedded C program to interface LEDs, Relay, Buzzer How To Control Relay Using Microcontroller In this tutorial you learn what a relay is and how to use it to control up to 250v with your arduino, esp8266 or esp32 microcontroller. Today we are driving high current high voltage applications using only a microcontroller and relay. In this tutorial i am going to teach you how to interface relays with stm32f103 microcontrollers. Where as electrical. How To Control Relay Using Microcontroller.
From microcontrollerslab.com
AC power control with thyristor using pic microcontroller How To Control Relay Using Microcontroller Where as electrical relays minimum take +5 volts to make a regular connection. We will study the interfacing of relays with microcontroller in two ways: Stm32 microcontrollers works on 3.3 volt ttl logic. This post is about teaching. Today we are driving high current high voltage applications using only a microcontroller and relay. We must need an external circuit to. How To Control Relay Using Microcontroller.
From www.youtube.com
PIC Microcontroller Relay Control YouTube How To Control Relay Using Microcontroller Today we are driving high current high voltage applications using only a microcontroller and relay. Where as electrical relays minimum take +5 volts to make a regular connection. The relay itself isolates the control signal terminal(operating voltage) and switch terminals(no/nc) electrically. In this tutorial you learn what a relay is and how to use it to control up to 250v. How To Control Relay Using Microcontroller.
From puntoflotante.net
How an relay works. Microcontroller relay interface How To Control Relay Using Microcontroller Today we are driving high current high voltage applications using only a microcontroller and relay. Stm32 microcontrollers works on 3.3 volt ttl logic. In this tutorial i am going to teach you how to interface relays with stm32f103 microcontrollers. In this tutorial you learn what a relay is and how to use it to control up to 250v with your. How To Control Relay Using Microcontroller.
From www.14core.com
Wiring The HMI NEXTION TFT Touch Display on 6 Channel Relay Module with How To Control Relay Using Microcontroller Where as electrical relays minimum take +5 volts to make a regular connection. We will study the interfacing of relays with microcontroller in two ways: In this tutorial you learn what a relay is and how to use it to control up to 250v with your arduino, esp8266 or esp32 microcontroller. Stm32 microcontrollers works on 3.3 volt ttl logic. This. How To Control Relay Using Microcontroller.
From www.youtube.com
Make ATtiny85 IR Remote Control Device Using Relay Module Learn AVR How To Control Relay Using Microcontroller You can simply use a transistor array to control the relays. This post is about teaching. Stm32 microcontrollers works on 3.3 volt ttl logic. Where as electrical relays minimum take +5 volts to make a regular connection. In this tutorial i am going to teach you how to interface relays with stm32f103 microcontrollers. The relay itself isolates the control signal. How To Control Relay Using Microcontroller.
From electronics.stackexchange.com
microcontroller Controlling a relay with a MCU output pin and trying How To Control Relay Using Microcontroller Today we are driving high current high voltage applications using only a microcontroller and relay. You can simply use a transistor array to control the relays. This post is about teaching. Stm32 microcontrollers works on 3.3 volt ttl logic. Where as electrical relays minimum take +5 volts to make a regular connection. We must need an external circuit to drive. How To Control Relay Using Microcontroller.
From electrocredible.com
Raspberry Pi Pico Relay Tutorial MicroPython Code How To Control Relay Using Microcontroller In this tutorial i am going to teach you how to interface relays with stm32f103 microcontrollers. Where as electrical relays minimum take +5 volts to make a regular connection. In this tutorial you learn what a relay is and how to use it to control up to 250v with your arduino, esp8266 or esp32 microcontroller. This post is about teaching.. How To Control Relay Using Microcontroller.
From www.engineersgarage.com
Driving relays with stm32f103 microcontroller using uln2003 relay driver How To Control Relay Using Microcontroller Stm32 microcontrollers works on 3.3 volt ttl logic. This post is about teaching. We will study the interfacing of relays with microcontroller in two ways: Where as electrical relays minimum take +5 volts to make a regular connection. Today we are driving high current high voltage applications using only a microcontroller and relay. We must need an external circuit to. How To Control Relay Using Microcontroller.
From www.ektecknologies.com
Interfacing a relay using a microcontroller How To Control Relay Using Microcontroller In this tutorial you learn what a relay is and how to use it to control up to 250v with your arduino, esp8266 or esp32 microcontroller. You can simply use a transistor array to control the relays. Stm32 microcontrollers works on 3.3 volt ttl logic. This post is about teaching. We must need an external circuit to drive relays with. How To Control Relay Using Microcontroller.
From electronics.stackexchange.com
microcontroller Isolating the solenoid and driving relay power supply How To Control Relay Using Microcontroller Stm32 microcontrollers works on 3.3 volt ttl logic. We will study the interfacing of relays with microcontroller in two ways: You can simply use a transistor array to control the relays. The relay itself isolates the control signal terminal(operating voltage) and switch terminals(no/nc) electrically. In this tutorial i am going to teach you how to interface relays with stm32f103 microcontrollers.. How To Control Relay Using Microcontroller.
From www.youtube.com
Interfacing Relay with PIC Microcontroller YouTube How To Control Relay Using Microcontroller In this tutorial i am going to teach you how to interface relays with stm32f103 microcontrollers. Stm32 microcontrollers works on 3.3 volt ttl logic. Where as electrical relays minimum take +5 volts to make a regular connection. This post is about teaching. We will study the interfacing of relays with microcontroller in two ways: The relay itself isolates the control. How To Control Relay Using Microcontroller.
From joitjzpdt.blob.core.windows.net
Microcontroller Relay Switch Circuit at Linda Roberts blog How To Control Relay Using Microcontroller Where as electrical relays minimum take +5 volts to make a regular connection. Stm32 microcontrollers works on 3.3 volt ttl logic. The relay itself isolates the control signal terminal(operating voltage) and switch terminals(no/nc) electrically. We will study the interfacing of relays with microcontroller in two ways: In this tutorial i am going to teach you how to interface relays with. How To Control Relay Using Microcontroller.
From www.engineersgarage.com
Driving relays with stm32f103 microcontroller using uln2003 relay driver How To Control Relay Using Microcontroller Stm32 microcontrollers works on 3.3 volt ttl logic. In this tutorial you learn what a relay is and how to use it to control up to 250v with your arduino, esp8266 or esp32 microcontroller. We will study the interfacing of relays with microcontroller in two ways: We must need an external circuit to drive relays with stm32 microcontrollers. Today we. How To Control Relay Using Microcontroller.
From microcontrollergarden.blogspot.com
Relay Interfacing with microcontroller 8051 Microcontroller How To Control Relay Using Microcontroller In this tutorial i am going to teach you how to interface relays with stm32f103 microcontrollers. In this tutorial you learn what a relay is and how to use it to control up to 250v with your arduino, esp8266 or esp32 microcontroller. You can simply use a transistor array to control the relays. We must need an external circuit to. How To Control Relay Using Microcontroller.
From microcontrollerslab.com
Electromechanical Relays interfacing circuits with microcontroller How To Control Relay Using Microcontroller Stm32 microcontrollers works on 3.3 volt ttl logic. This post is about teaching. You can simply use a transistor array to control the relays. In this tutorial i am going to teach you how to interface relays with stm32f103 microcontrollers. The relay itself isolates the control signal terminal(operating voltage) and switch terminals(no/nc) electrically. Where as electrical relays minimum take +5. How To Control Relay Using Microcontroller.
From microcontrollerslab.com
Microcontroller interfacing to relays using ULN2003 relay driver IC How To Control Relay Using Microcontroller This post is about teaching. In this tutorial you learn what a relay is and how to use it to control up to 250v with your arduino, esp8266 or esp32 microcontroller. You can simply use a transistor array to control the relays. Stm32 microcontrollers works on 3.3 volt ttl logic. We will study the interfacing of relays with microcontroller in. How To Control Relay Using Microcontroller.
From minatechnologysupport.blogspot.com
How to Relay interfacing with microcontroller use Mikro C compiler How To Control Relay Using Microcontroller Where as electrical relays minimum take +5 volts to make a regular connection. Stm32 microcontrollers works on 3.3 volt ttl logic. In this tutorial you learn what a relay is and how to use it to control up to 250v with your arduino, esp8266 or esp32 microcontroller. We will study the interfacing of relays with microcontroller in two ways: The. How To Control Relay Using Microcontroller.
From electronics.stackexchange.com
Relay control by using microcontroller Electrical Engineering Stack How To Control Relay Using Microcontroller Stm32 microcontrollers works on 3.3 volt ttl logic. In this tutorial you learn what a relay is and how to use it to control up to 250v with your arduino, esp8266 or esp32 microcontroller. Today we are driving high current high voltage applications using only a microcontroller and relay. You can simply use a transistor array to control the relays.. How To Control Relay Using Microcontroller.
From www.youtube.com
Relay interfacing with 8051 microcontroller YouTube How To Control Relay Using Microcontroller Today we are driving high current high voltage applications using only a microcontroller and relay. In this tutorial you learn what a relay is and how to use it to control up to 250v with your arduino, esp8266 or esp32 microcontroller. Where as electrical relays minimum take +5 volts to make a regular connection. The relay itself isolates the control. How To Control Relay Using Microcontroller.
From microcontrollerslab.com
Relay Module interfacing with pic16f877a microcontroller Ac load control How To Control Relay Using Microcontroller We will study the interfacing of relays with microcontroller in two ways: This post is about teaching. In this tutorial i am going to teach you how to interface relays with stm32f103 microcontrollers. Today we are driving high current high voltage applications using only a microcontroller and relay. You can simply use a transistor array to control the relays. In. How To Control Relay Using Microcontroller.
From www.electroschematics.com
Microcontroller Relay Driver and Interface How To Control Relay Using Microcontroller We must need an external circuit to drive relays with stm32 microcontrollers. In this tutorial i am going to teach you how to interface relays with stm32f103 microcontrollers. This post is about teaching. The relay itself isolates the control signal terminal(operating voltage) and switch terminals(no/nc) electrically. You can simply use a transistor array to control the relays. Stm32 microcontrollers works. How To Control Relay Using Microcontroller.
From www.teachmemicro.com
Solid State Relay Tutorial WiFi Switch Microcontroller Tutorials How To Control Relay Using Microcontroller Today we are driving high current high voltage applications using only a microcontroller and relay. We will study the interfacing of relays with microcontroller in two ways: Where as electrical relays minimum take +5 volts to make a regular connection. In this tutorial i am going to teach you how to interface relays with stm32f103 microcontrollers. In this tutorial you. How To Control Relay Using Microcontroller.
From www.electronicdesign.com
Microcontroller Controls Relays via RF Modules Electronic Design How To Control Relay Using Microcontroller This post is about teaching. In this tutorial you learn what a relay is and how to use it to control up to 250v with your arduino, esp8266 or esp32 microcontroller. The relay itself isolates the control signal terminal(operating voltage) and switch terminals(no/nc) electrically. In this tutorial i am going to teach you how to interface relays with stm32f103 microcontrollers.. How To Control Relay Using Microcontroller.
From www.radiolocman.com
Microcontroller Controls Relays via RF Modules How To Control Relay Using Microcontroller We will study the interfacing of relays with microcontroller in two ways: Stm32 microcontrollers works on 3.3 volt ttl logic. In this tutorial you learn what a relay is and how to use it to control up to 250v with your arduino, esp8266 or esp32 microcontroller. We must need an external circuit to drive relays with stm32 microcontrollers. The relay. How To Control Relay Using Microcontroller.
From www.youtube.com
How to use relay with microcontrollers Part 1 YouTube How To Control Relay Using Microcontroller The relay itself isolates the control signal terminal(operating voltage) and switch terminals(no/nc) electrically. In this tutorial you learn what a relay is and how to use it to control up to 250v with your arduino, esp8266 or esp32 microcontroller. Stm32 microcontrollers works on 3.3 volt ttl logic. This post is about teaching. Where as electrical relays minimum take +5 volts. How To Control Relay Using Microcontroller.
From www.radiolocman.com
Microcontroller Controls Relays via RF Modules How To Control Relay Using Microcontroller Where as electrical relays minimum take +5 volts to make a regular connection. The relay itself isolates the control signal terminal(operating voltage) and switch terminals(no/nc) electrically. We will study the interfacing of relays with microcontroller in two ways: You can simply use a transistor array to control the relays. In this tutorial i am going to teach you how to. How To Control Relay Using Microcontroller.
From www.electronicshub.org
Control Anything with Arduino Build a Relay Circuit (Easy!) How To Control Relay Using Microcontroller Stm32 microcontrollers works on 3.3 volt ttl logic. We will study the interfacing of relays with microcontroller in two ways: We must need an external circuit to drive relays with stm32 microcontrollers. The relay itself isolates the control signal terminal(operating voltage) and switch terminals(no/nc) electrically. Where as electrical relays minimum take +5 volts to make a regular connection. This post. How To Control Relay Using Microcontroller.
From circuitdigest.com
Relay Interfacing with PIC Microcontroller PIC16F877A How To Control Relay Using Microcontroller Stm32 microcontrollers works on 3.3 volt ttl logic. We will study the interfacing of relays with microcontroller in two ways: The relay itself isolates the control signal terminal(operating voltage) and switch terminals(no/nc) electrically. You can simply use a transistor array to control the relays. Today we are driving high current high voltage applications using only a microcontroller and relay. In. How To Control Relay Using Microcontroller.
From www.youtube.com
How to Control Relays with Arduino and Push Button YouTube How To Control Relay Using Microcontroller In this tutorial i am going to teach you how to interface relays with stm32f103 microcontrollers. In this tutorial you learn what a relay is and how to use it to control up to 250v with your arduino, esp8266 or esp32 microcontroller. The relay itself isolates the control signal terminal(operating voltage) and switch terminals(no/nc) electrically. This post is about teaching.. How To Control Relay Using Microcontroller.
From www.youtube.com
Connecting a Relay Module to a Microcontroller YouTube How To Control Relay Using Microcontroller We must need an external circuit to drive relays with stm32 microcontrollers. In this tutorial i am going to teach you how to interface relays with stm32f103 microcontrollers. You can simply use a transistor array to control the relays. Today we are driving high current high voltage applications using only a microcontroller and relay. The relay itself isolates the control. How To Control Relay Using Microcontroller.
From www.circuits-diy.com
Relay control with Button Arduino Tutorial How To Control Relay Using Microcontroller Where as electrical relays minimum take +5 volts to make a regular connection. In this tutorial i am going to teach you how to interface relays with stm32f103 microcontrollers. We will study the interfacing of relays with microcontroller in two ways: The relay itself isolates the control signal terminal(operating voltage) and switch terminals(no/nc) electrically. This post is about teaching. In. How To Control Relay Using Microcontroller.
From microcontrollerelectronics.com
PIR Sensor and Relay Switch to turn on a Light MicroController How To Control Relay Using Microcontroller In this tutorial i am going to teach you how to interface relays with stm32f103 microcontrollers. You can simply use a transistor array to control the relays. We will study the interfacing of relays with microcontroller in two ways: Stm32 microcontrollers works on 3.3 volt ttl logic. This post is about teaching. Where as electrical relays minimum take +5 volts. How To Control Relay Using Microcontroller.
From microcontrollerslab.com
Electromechanical Relays interfacing circuits with microcontroller How To Control Relay Using Microcontroller Today we are driving high current high voltage applications using only a microcontroller and relay. The relay itself isolates the control signal terminal(operating voltage) and switch terminals(no/nc) electrically. We will study the interfacing of relays with microcontroller in two ways: Where as electrical relays minimum take +5 volts to make a regular connection. Stm32 microcontrollers works on 3.3 volt ttl. How To Control Relay Using Microcontroller.