Mp3 Fm Modulator Como Funciona . Description in english just belowpara comprar indico: It describes how to set up the device by connecting it to a vehicle's. This type of fm modulator will block external fm broadcasts on the. This document provides user manuals and instructions for a car mp3 fm transmitter with remote control in multiple languages. Car kit mp3 player fm transmitter modulator with high quality sd/mmc/usb aux mp3 memory card walkman htc nexus ipod. Simply plug this unit into you cigarette lighter 12 volt adaptor and connect your usb flash drive filled with mp3s. The mp3 wma fm modulator was one of the pleasant surprises of my survey. It's an inexpensive transmitter that plugs into the. Can i dessemble a mp3 fm modulator like this : A wireless fm modulator (also referred to as an fm transmitter) plugs a listening device. The vr3 will automatically play your songs through an fm station with its. Fm modulators come in two forms:
from ar.inspiredpencil.com
It describes how to set up the device by connecting it to a vehicle's. Description in english just belowpara comprar indico: Car kit mp3 player fm transmitter modulator with high quality sd/mmc/usb aux mp3 memory card walkman htc nexus ipod. It's an inexpensive transmitter that plugs into the. This document provides user manuals and instructions for a car mp3 fm transmitter with remote control in multiple languages. A wireless fm modulator (also referred to as an fm transmitter) plugs a listening device. The vr3 will automatically play your songs through an fm station with its. This type of fm modulator will block external fm broadcasts on the. The mp3 wma fm modulator was one of the pleasant surprises of my survey. Can i dessemble a mp3 fm modulator like this :
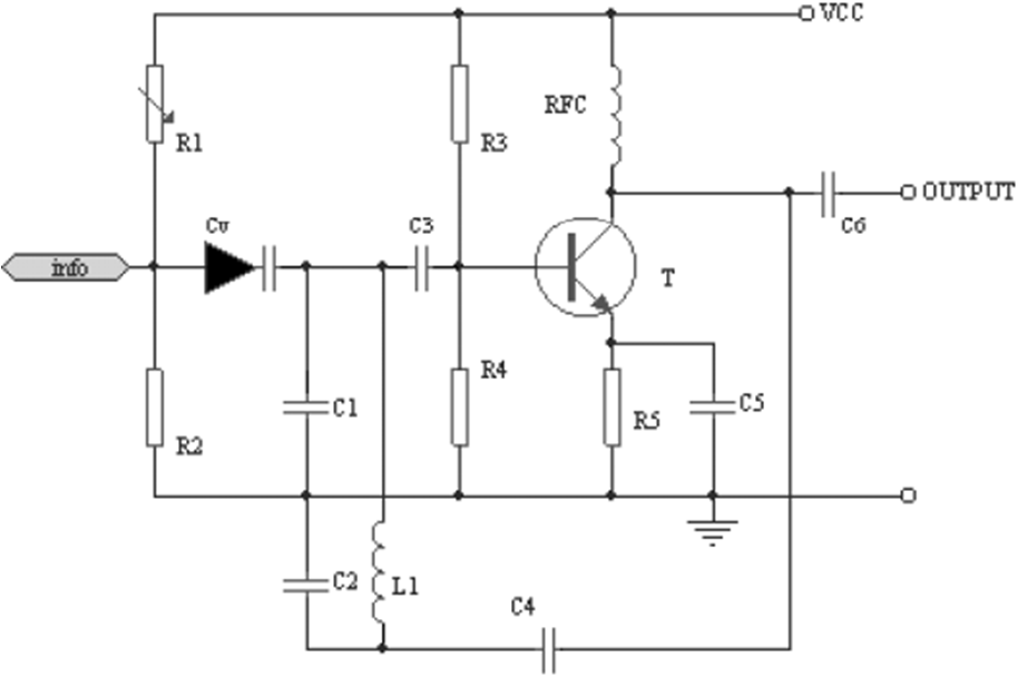
Fm Modulator Circuit
Mp3 Fm Modulator Como Funciona It describes how to set up the device by connecting it to a vehicle's. This document provides user manuals and instructions for a car mp3 fm transmitter with remote control in multiple languages. This type of fm modulator will block external fm broadcasts on the. The vr3 will automatically play your songs through an fm station with its. Car kit mp3 player fm transmitter modulator with high quality sd/mmc/usb aux mp3 memory card walkman htc nexus ipod. Fm modulators come in two forms: The mp3 wma fm modulator was one of the pleasant surprises of my survey. Simply plug this unit into you cigarette lighter 12 volt adaptor and connect your usb flash drive filled with mp3s. Can i dessemble a mp3 fm modulator like this : A wireless fm modulator (also referred to as an fm transmitter) plugs a listening device. Description in english just belowpara comprar indico: It describes how to set up the device by connecting it to a vehicle's. It's an inexpensive transmitter that plugs into the.
From www.electroschematics.com
FM Modulator Circuit Mp3 Fm Modulator Como Funciona It describes how to set up the device by connecting it to a vehicle's. A wireless fm modulator (also referred to as an fm transmitter) plugs a listening device. This type of fm modulator will block external fm broadcasts on the. Fm modulators come in two forms: Car kit mp3 player fm transmitter modulator with high quality sd/mmc/usb aux mp3. Mp3 Fm Modulator Como Funciona.
From www.youspice.com
FM Modulator with a XR2206 YouSpice Mp3 Fm Modulator Como Funciona This document provides user manuals and instructions for a car mp3 fm transmitter with remote control in multiple languages. Can i dessemble a mp3 fm modulator like this : Simply plug this unit into you cigarette lighter 12 volt adaptor and connect your usb flash drive filled with mp3s. The vr3 will automatically play your songs through an fm station. Mp3 Fm Modulator Como Funciona.
From rav48.blogspot.com
Prinsip Kerja Modulator FM Rav Mp3 Fm Modulator Como Funciona Fm modulators come in two forms: This document provides user manuals and instructions for a car mp3 fm transmitter with remote control in multiple languages. This type of fm modulator will block external fm broadcasts on the. Description in english just belowpara comprar indico: Can i dessemble a mp3 fm modulator like this : It's an inexpensive transmitter that plugs. Mp3 Fm Modulator Como Funciona.
From ar.inspiredpencil.com
Fm Modulator Circuit Mp3 Fm Modulator Como Funciona It's an inexpensive transmitter that plugs into the. Simply plug this unit into you cigarette lighter 12 volt adaptor and connect your usb flash drive filled with mp3s. The vr3 will automatically play your songs through an fm station with its. Description in english just belowpara comprar indico: This document provides user manuals and instructions for a car mp3 fm. Mp3 Fm Modulator Como Funciona.
From www.youtube.com
Como funciona o MP3 Player YouTube Mp3 Fm Modulator Como Funciona A wireless fm modulator (also referred to as an fm transmitter) plugs a listening device. The vr3 will automatically play your songs through an fm station with its. This document provides user manuals and instructions for a car mp3 fm transmitter with remote control in multiple languages. This type of fm modulator will block external fm broadcasts on the. It. Mp3 Fm Modulator Como Funciona.
From www.youtube.com
Car FM Music Modulator Demonstration (MP3 FM modulator mmc usb in car Mp3 Fm Modulator Como Funciona It's an inexpensive transmitter that plugs into the. This type of fm modulator will block external fm broadcasts on the. Simply plug this unit into you cigarette lighter 12 volt adaptor and connect your usb flash drive filled with mp3s. The mp3 wma fm modulator was one of the pleasant surprises of my survey. Can i dessemble a mp3 fm. Mp3 Fm Modulator Como Funciona.
From exyvxcjdb.blob.core.windows.net
What Is Fm Modulation at John Goodman blog Mp3 Fm Modulator Como Funciona It's an inexpensive transmitter that plugs into the. A wireless fm modulator (also referred to as an fm transmitter) plugs a listening device. Simply plug this unit into you cigarette lighter 12 volt adaptor and connect your usb flash drive filled with mp3s. This document provides user manuals and instructions for a car mp3 fm transmitter with remote control in. Mp3 Fm Modulator Como Funciona.
From www.sdmag.ro
Modulator FM mp3 Intex 807b Mp3 Fm Modulator Como Funciona It's an inexpensive transmitter that plugs into the. Simply plug this unit into you cigarette lighter 12 volt adaptor and connect your usb flash drive filled with mp3s. Fm modulators come in two forms: Description in english just belowpara comprar indico: The mp3 wma fm modulator was one of the pleasant surprises of my survey. It describes how to set. Mp3 Fm Modulator Como Funciona.
From alohaclever.weebly.com
Mp3 Wireless Fm Modulator User Manual alohaclever Mp3 Fm Modulator Como Funciona Can i dessemble a mp3 fm modulator like this : This document provides user manuals and instructions for a car mp3 fm transmitter with remote control in multiple languages. Description in english just belowpara comprar indico: The mp3 wma fm modulator was one of the pleasant surprises of my survey. A wireless fm modulator (also referred to as an fm. Mp3 Fm Modulator Como Funciona.
From powerinverterled.blogspot.com
Fm modulator Mp3 Fm Modulator Como Funciona Fm modulators come in two forms: Can i dessemble a mp3 fm modulator like this : This type of fm modulator will block external fm broadcasts on the. Description in english just belowpara comprar indico: It describes how to set up the device by connecting it to a vehicle's. The mp3 wma fm modulator was one of the pleasant surprises. Mp3 Fm Modulator Como Funciona.
From bazaar.shopclues.com
ACE Car Mp3 FM Modulator Transmitter With USB & Memory Card Slots & Aux Mp3 Fm Modulator Como Funciona Can i dessemble a mp3 fm modulator like this : The vr3 will automatically play your songs through an fm station with its. Simply plug this unit into you cigarette lighter 12 volt adaptor and connect your usb flash drive filled with mp3s. A wireless fm modulator (also referred to as an fm transmitter) plugs a listening device. Fm modulators. Mp3 Fm Modulator Como Funciona.
From www.walmart.com
MP3 Player Wireless FM Transmitter Modulator Car Kit & USB SD MMC LCD Mp3 Fm Modulator Como Funciona Fm modulators come in two forms: The vr3 will automatically play your songs through an fm station with its. Can i dessemble a mp3 fm modulator like this : This document provides user manuals and instructions for a car mp3 fm transmitter with remote control in multiple languages. Car kit mp3 player fm transmitter modulator with high quality sd/mmc/usb aux. Mp3 Fm Modulator Como Funciona.
From askanydifference.com
Modulator FM vs Pemancar FM Perbedaan dan Perbandingan Mp3 Fm Modulator Como Funciona It's an inexpensive transmitter that plugs into the. Car kit mp3 player fm transmitter modulator with high quality sd/mmc/usb aux mp3 memory card walkman htc nexus ipod. This document provides user manuals and instructions for a car mp3 fm transmitter with remote control in multiple languages. A wireless fm modulator (also referred to as an fm transmitter) plugs a listening. Mp3 Fm Modulator Como Funciona.
From www.eldaselectric.ro
Modulator FM Serioux ABFM65, BT V5.0, MP3 player, QC 3.0, USB TypeC Mp3 Fm Modulator Como Funciona Description in english just belowpara comprar indico: It describes how to set up the device by connecting it to a vehicle's. Car kit mp3 player fm transmitter modulator with high quality sd/mmc/usb aux mp3 memory card walkman htc nexus ipod. It's an inexpensive transmitter that plugs into the. The vr3 will automatically play your songs through an fm station with. Mp3 Fm Modulator Como Funciona.
From www.youtube.com
MODULATOR FM MP3 PLAYER FM TRANSMITTER MUSIC MODULATOR YouTube Mp3 Fm Modulator Como Funciona This document provides user manuals and instructions for a car mp3 fm transmitter with remote control in multiple languages. A wireless fm modulator (also referred to as an fm transmitter) plugs a listening device. It's an inexpensive transmitter that plugs into the. Description in english just belowpara comprar indico: Fm modulators come in two forms: Can i dessemble a mp3. Mp3 Fm Modulator Como Funciona.
From barcodetree793.weebly.com
Mp3 Wireless Fm Modulator User Manual barcodetree Mp3 Fm Modulator Como Funciona It describes how to set up the device by connecting it to a vehicle's. Fm modulators come in two forms: This type of fm modulator will block external fm broadcasts on the. Can i dessemble a mp3 fm modulator like this : Car kit mp3 player fm transmitter modulator with high quality sd/mmc/usb aux mp3 memory card walkman htc nexus. Mp3 Fm Modulator Como Funciona.
From wiringenginemaur.z19.web.core.windows.net
Fm Modulator Circuit Diagram Pdf Mp3 Fm Modulator Como Funciona It's an inexpensive transmitter that plugs into the. Description in english just belowpara comprar indico: Car kit mp3 player fm transmitter modulator with high quality sd/mmc/usb aux mp3 memory card walkman htc nexus ipod. The mp3 wma fm modulator was one of the pleasant surprises of my survey. It describes how to set up the device by connecting it to. Mp3 Fm Modulator Como Funciona.
From rideofrenzy.com
Sonilex Car MP3 FM Modulator (With USB & Memory Card Slots & Aux Cable) Mp3 Fm Modulator Como Funciona Fm modulators come in two forms: It describes how to set up the device by connecting it to a vehicle's. The mp3 wma fm modulator was one of the pleasant surprises of my survey. It's an inexpensive transmitter that plugs into the. A wireless fm modulator (also referred to as an fm transmitter) plugs a listening device. This type of. Mp3 Fm Modulator Como Funciona.
From www.circuitdiagram.co
Fm Modulator Schematic Diagram Circuit Diagram Mp3 Fm Modulator Como Funciona The vr3 will automatically play your songs through an fm station with its. This document provides user manuals and instructions for a car mp3 fm transmitter with remote control in multiple languages. It's an inexpensive transmitter that plugs into the. Description in english just belowpara comprar indico: Car kit mp3 player fm transmitter modulator with high quality sd/mmc/usb aux mp3. Mp3 Fm Modulator Como Funciona.
From dxootysmb.blob.core.windows.net
Raptor Mp3 Fm Modulator Bluetooth Instructions at Wesley Thomas blog Mp3 Fm Modulator Como Funciona Fm modulators come in two forms: The mp3 wma fm modulator was one of the pleasant surprises of my survey. The vr3 will automatically play your songs through an fm station with its. This type of fm modulator will block external fm broadcasts on the. Simply plug this unit into you cigarette lighter 12 volt adaptor and connect your usb. Mp3 Fm Modulator Como Funciona.
From guidefixhalfmasr9.z21.web.core.windows.net
How Fm Modulation Works Mp3 Fm Modulator Como Funciona The vr3 will automatically play your songs through an fm station with its. This type of fm modulator will block external fm broadcasts on the. Car kit mp3 player fm transmitter modulator with high quality sd/mmc/usb aux mp3 memory card walkman htc nexus ipod. Fm modulators come in two forms: Description in english just belowpara comprar indico: Can i dessemble. Mp3 Fm Modulator Como Funciona.
From www.aliexpress.com
DC 12V 2GB MP3 Player Wireless FM Transmitter Modulator Car Kit USB SD Mp3 Fm Modulator Como Funciona The vr3 will automatically play your songs through an fm station with its. Car kit mp3 player fm transmitter modulator with high quality sd/mmc/usb aux mp3 memory card walkman htc nexus ipod. Fm modulators come in two forms: This document provides user manuals and instructions for a car mp3 fm transmitter with remote control in multiple languages. Simply plug this. Mp3 Fm Modulator Como Funciona.
From studylib.net
AN1882 The NE568A as a wideband FM modulator Mp3 Fm Modulator Como Funciona It describes how to set up the device by connecting it to a vehicle's. Fm modulators come in two forms: Car kit mp3 player fm transmitter modulator with high quality sd/mmc/usb aux mp3 memory card walkman htc nexus ipod. This type of fm modulator will block external fm broadcasts on the. Can i dessemble a mp3 fm modulator like this. Mp3 Fm Modulator Como Funciona.
From dxoljlybq.blob.core.windows.net
How To Mp3 Fm Modulator at Minnie Mastrangelo blog Mp3 Fm Modulator Como Funciona Simply plug this unit into you cigarette lighter 12 volt adaptor and connect your usb flash drive filled with mp3s. Car kit mp3 player fm transmitter modulator with high quality sd/mmc/usb aux mp3 memory card walkman htc nexus ipod. This type of fm modulator will block external fm broadcasts on the. This document provides user manuals and instructions for a. Mp3 Fm Modulator Como Funciona.
From www.youtube.com
Mp3 FM Modulator YouTube Mp3 Fm Modulator Como Funciona The vr3 will automatically play your songs through an fm station with its. Simply plug this unit into you cigarette lighter 12 volt adaptor and connect your usb flash drive filled with mp3s. Car kit mp3 player fm transmitter modulator with high quality sd/mmc/usb aux mp3 memory card walkman htc nexus ipod. This document provides user manuals and instructions for. Mp3 Fm Modulator Como Funciona.
From www.vicky.in
Convex Car Mp3 Fm Modulator Transmitter With Bluetooth And Aux In Remote Mp3 Fm Modulator Como Funciona The mp3 wma fm modulator was one of the pleasant surprises of my survey. Can i dessemble a mp3 fm modulator like this : A wireless fm modulator (also referred to as an fm transmitter) plugs a listening device. Simply plug this unit into you cigarette lighter 12 volt adaptor and connect your usb flash drive filled with mp3s. The. Mp3 Fm Modulator Como Funciona.
From www.youtube.com
MP3 FM modulator mmc usb in car audio system YouTube Mp3 Fm Modulator Como Funciona This type of fm modulator will block external fm broadcasts on the. Can i dessemble a mp3 fm modulator like this : Simply plug this unit into you cigarette lighter 12 volt adaptor and connect your usb flash drive filled with mp3s. It describes how to set up the device by connecting it to a vehicle's. Fm modulators come in. Mp3 Fm Modulator Como Funciona.
From www.sencor.hu
BT / MP3 FM modulátor autóba SWM 4545 Sencor.hu Mp3 Fm Modulator Como Funciona Can i dessemble a mp3 fm modulator like this : Fm modulators come in two forms: The mp3 wma fm modulator was one of the pleasant surprises of my survey. A wireless fm modulator (also referred to as an fm transmitter) plugs a listening device. The vr3 will automatically play your songs through an fm station with its. This document. Mp3 Fm Modulator Como Funciona.
From www.emag.ro
Modulator FM MP3 6x1 eMAG.ro Mp3 Fm Modulator Como Funciona Car kit mp3 player fm transmitter modulator with high quality sd/mmc/usb aux mp3 memory card walkman htc nexus ipod. This document provides user manuals and instructions for a car mp3 fm transmitter with remote control in multiple languages. A wireless fm modulator (also referred to as an fm transmitter) plugs a listening device. The mp3 wma fm modulator was one. Mp3 Fm Modulator Como Funciona.
From circuitdiagramtids.z21.web.core.windows.net
Fm Modulator Circuit Diagram Mp3 Fm Modulator Como Funciona It's an inexpensive transmitter that plugs into the. This document provides user manuals and instructions for a car mp3 fm transmitter with remote control in multiple languages. The vr3 will automatically play your songs through an fm station with its. Description in english just belowpara comprar indico: The mp3 wma fm modulator was one of the pleasant surprises of my. Mp3 Fm Modulator Como Funciona.
From www.scribd.com
Car MP3 FM Modulator Transmitter Radio Mp3 Fm Modulator Como Funciona Fm modulators come in two forms: Simply plug this unit into you cigarette lighter 12 volt adaptor and connect your usb flash drive filled with mp3s. This document provides user manuals and instructions for a car mp3 fm transmitter with remote control in multiple languages. It describes how to set up the device by connecting it to a vehicle's. The. Mp3 Fm Modulator Como Funciona.
From efire.ro
Modulator FM, MP3 player, FM Kit, Bluetooth, USB 5V/1.1A, afisaj LCD de Mp3 Fm Modulator Como Funciona Can i dessemble a mp3 fm modulator like this : Fm modulators come in two forms: This type of fm modulator will block external fm broadcasts on the. Simply plug this unit into you cigarette lighter 12 volt adaptor and connect your usb flash drive filled with mp3s. It's an inexpensive transmitter that plugs into the. The vr3 will automatically. Mp3 Fm Modulator Como Funciona.
From www.aliexpress.com
FM Transmitter Bluetooth Car FM Modulator Car Modulator Handsfree Kit Mp3 Fm Modulator Como Funciona Car kit mp3 player fm transmitter modulator with high quality sd/mmc/usb aux mp3 memory card walkman htc nexus ipod. It describes how to set up the device by connecting it to a vehicle's. Can i dessemble a mp3 fm modulator like this : This type of fm modulator will block external fm broadcasts on the. The mp3 wma fm modulator. Mp3 Fm Modulator Como Funciona.
From www.autolux.ro
Modulator FM MP3 Bluetooth USB dual si afisaj display Cel mai complex Mp3 Fm Modulator Como Funciona Simply plug this unit into you cigarette lighter 12 volt adaptor and connect your usb flash drive filled with mp3s. A wireless fm modulator (also referred to as an fm transmitter) plugs a listening device. Can i dessemble a mp3 fm modulator like this : It describes how to set up the device by connecting it to a vehicle's. This. Mp3 Fm Modulator Como Funciona.
From dxootysmb.blob.core.windows.net
Raptor Mp3 Fm Modulator Bluetooth Instructions at Wesley Thomas blog Mp3 Fm Modulator Como Funciona It describes how to set up the device by connecting it to a vehicle's. Simply plug this unit into you cigarette lighter 12 volt adaptor and connect your usb flash drive filled with mp3s. Fm modulators come in two forms: A wireless fm modulator (also referred to as an fm transmitter) plugs a listening device. This type of fm modulator. Mp3 Fm Modulator Como Funciona.