Function Generator Raspberry Pi . Currently, the only function available is a square. This instructable describes the design of function generator based on the maxims’s analog integrated circuit max038. Recently, it was about the possibility of building a function generator using a raspberry pi pico. Picberry is a digital oscilloscope and function generator created by students at cornell university. The function generator is very. The person who came up with the idea was. Here, here and here) describe how to make a function generator based on the dedicated ad9833 chip. This repository contains the code for a simple function generator using a raspberry pi pico. Function generators are used to create different types of electrical waveforms. I'm trying to figure out a way to use the raspberry pi to generate ac waveforms of any arbitrary shape. The picberry is a student final project by [advitya], [jeff], and [danna] that takes a hybrid approach to creating a portable (and affordable) combination digital oscilloscope. We’ve packed this issue with image. For comparison, several instructables (e.g. His raspberry pi pico arbitrary waveform generator came about when he needed a tool to create a signal as an input while repairing some equipment. Ideally, using a programable ic.
from hackaday.com
I'm trying to figure out a way to use the raspberry pi to generate ac waveforms of any arbitrary shape. Recently, it was about the possibility of building a function generator using a raspberry pi pico. His raspberry pi pico arbitrary waveform generator came about when he needed a tool to create a signal as an input while repairing some equipment. Picberry is a digital oscilloscope and function generator created by students at cornell university. The person who came up with the idea was. For comparison, several instructables (e.g. This instructable describes the design of function generator based on the maxims’s analog integrated circuit max038. The function generator is very. Function generators are used to create different types of electrical waveforms. Here, here and here) describe how to make a function generator based on the dedicated ad9833 chip.
Hybrid Raspberry Pi + PIC32 = Oscilloscope And Function Generator Hackaday
Function Generator Raspberry Pi His raspberry pi pico arbitrary waveform generator came about when he needed a tool to create a signal as an input while repairing some equipment. Currently, the only function available is a square. Function generators are used to create different types of electrical waveforms. This instructable describes the design of function generator based on the maxims’s analog integrated circuit max038. The person who came up with the idea was. This repository contains the code for a simple function generator using a raspberry pi pico. Picberry is a digital oscilloscope and function generator created by students at cornell university. For comparison, several instructables (e.g. Here, here and here) describe how to make a function generator based on the dedicated ad9833 chip. His raspberry pi pico arbitrary waveform generator came about when he needed a tool to create a signal as an input while repairing some equipment. Ideally, using a programable ic. Recently, it was about the possibility of building a function generator using a raspberry pi pico. The picberry is a student final project by [advitya], [jeff], and [danna] that takes a hybrid approach to creating a portable (and affordable) combination digital oscilloscope. The function generator is very. I'm trying to figure out a way to use the raspberry pi to generate ac waveforms of any arbitrary shape. We’ve packed this issue with image.
From www.instructables.com
Arbitrary Wave Generator With the Raspberry Pi Pico 5 Steps (with Pictures) Instructables Function Generator Raspberry Pi Function generators are used to create different types of electrical waveforms. His raspberry pi pico arbitrary waveform generator came about when he needed a tool to create a signal as an input while repairing some equipment. Recently, it was about the possibility of building a function generator using a raspberry pi pico. Currently, the only function available is a square.. Function Generator Raspberry Pi.
From www.tomshardware.com
Raspberry Pi Pico Powers Voltmeter Project Tom's Hardware Function Generator Raspberry Pi The person who came up with the idea was. This repository contains the code for a simple function generator using a raspberry pi pico. We’ve packed this issue with image. His raspberry pi pico arbitrary waveform generator came about when he needed a tool to create a signal as an input while repairing some equipment. Function generators are used to. Function Generator Raspberry Pi.
From hackaday.com
Hybrid Raspberry Pi + PIC32 = Oscilloscope And Function Generator Hackaday Function Generator Raspberry Pi The function generator is very. Ideally, using a programable ic. Function generators are used to create different types of electrical waveforms. Currently, the only function available is a square. I'm trying to figure out a way to use the raspberry pi to generate ac waveforms of any arbitrary shape. Recently, it was about the possibility of building a function generator. Function Generator Raspberry Pi.
From www.instructables.com
Arbitrary Wave Generator With the Raspberry Pi Pico 5 Steps (with Pictures) Instructables Function Generator Raspberry Pi This instructable describes the design of function generator based on the maxims’s analog integrated circuit max038. The function generator is very. I'm trying to figure out a way to use the raspberry pi to generate ac waveforms of any arbitrary shape. Here, here and here) describe how to make a function generator based on the dedicated ad9833 chip. Picberry is. Function Generator Raspberry Pi.
From www.pinterest.com
Portable Function Generator on Arduino Function generator, Arduino, Arduino wireless Function Generator Raspberry Pi Currently, the only function available is a square. The person who came up with the idea was. Function generators are used to create different types of electrical waveforms. Ideally, using a programable ic. Recently, it was about the possibility of building a function generator using a raspberry pi pico. We’ve packed this issue with image. I'm trying to figure out. Function Generator Raspberry Pi.
From www.instructables.com
Arbitrary Wave Generator With the Raspberry Pi Pico 5 Steps (with Pictures) Instructables Function Generator Raspberry Pi Recently, it was about the possibility of building a function generator using a raspberry pi pico. Ideally, using a programable ic. The picberry is a student final project by [advitya], [jeff], and [danna] that takes a hybrid approach to creating a portable (and affordable) combination digital oscilloscope. We’ve packed this issue with image. The person who came up with the. Function Generator Raspberry Pi.
From www.youtube.com
DIY Victron generator start with Raspberry Pi and Arduino (Victron Venus Raspberry Pi) YouTube Function Generator Raspberry Pi I'm trying to figure out a way to use the raspberry pi to generate ac waveforms of any arbitrary shape. Function generators are used to create different types of electrical waveforms. We’ve packed this issue with image. For comparison, several instructables (e.g. This instructable describes the design of function generator based on the maxims’s analog integrated circuit max038. The person. Function Generator Raspberry Pi.
From www.pinterest.com
PicBerry is both a Digital Oscilloscope and Function Generator created using a Raspberry Pi. It Function Generator Raspberry Pi Recently, it was about the possibility of building a function generator using a raspberry pi pico. The picberry is a student final project by [advitya], [jeff], and [danna] that takes a hybrid approach to creating a portable (and affordable) combination digital oscilloscope. The person who came up with the idea was. Here, here and here) describe how to make a. Function Generator Raspberry Pi.
From blog.networkprofile.org
Monitoring 27kw Generac Generator with Raspberry Pi and Multimode Fiber Function Generator Raspberry Pi The person who came up with the idea was. I'm trying to figure out a way to use the raspberry pi to generate ac waveforms of any arbitrary shape. Ideally, using a programable ic. Recently, it was about the possibility of building a function generator using a raspberry pi pico. We’ve packed this issue with image. The function generator is. Function Generator Raspberry Pi.
From www.elecbee.com
Full Function Expansion Board Development Kit For Raspberry Pi B+ Function Generator Raspberry Pi Recently, it was about the possibility of building a function generator using a raspberry pi pico. We’ve packed this issue with image. I'm trying to figure out a way to use the raspberry pi to generate ac waveforms of any arbitrary shape. The person who came up with the idea was. Currently, the only function available is a square. This. Function Generator Raspberry Pi.
From www.instructables.com
Arbitrary Wave Generator With the Raspberry Pi Pico 5 Steps (with Pictures) Instructables Function Generator Raspberry Pi Picberry is a digital oscilloscope and function generator created by students at cornell university. Function generators are used to create different types of electrical waveforms. This repository contains the code for a simple function generator using a raspberry pi pico. His raspberry pi pico arbitrary waveform generator came about when he needed a tool to create a signal as an. Function Generator Raspberry Pi.
From www.researchgate.net
Suggested control functions using raspberry pi with IoT. Download Scientific Diagram Function Generator Raspberry Pi Ideally, using a programable ic. The function generator is very. His raspberry pi pico arbitrary waveform generator came about when he needed a tool to create a signal as an input while repairing some equipment. I'm trying to figure out a way to use the raspberry pi to generate ac waveforms of any arbitrary shape. Currently, the only function available. Function Generator Raspberry Pi.
From www.instructables.com
Arbitrary Wave Generator With the Raspberry Pi Pico 5 Steps (with Pictures) Instructables Function Generator Raspberry Pi Currently, the only function available is a square. Recently, it was about the possibility of building a function generator using a raspberry pi pico. The picberry is a student final project by [advitya], [jeff], and [danna] that takes a hybrid approach to creating a portable (and affordable) combination digital oscilloscope. Ideally, using a programable ic. Picberry is a digital oscilloscope. Function Generator Raspberry Pi.
From hackaday.com
Hybrid Raspberry Pi + PIC32 = Oscilloscope And Function Generator Hackaday Function Generator Raspberry Pi Here, here and here) describe how to make a function generator based on the dedicated ad9833 chip. Picberry is a digital oscilloscope and function generator created by students at cornell university. Ideally, using a programable ic. The person who came up with the idea was. The function generator is very. The picberry is a student final project by [advitya], [jeff],. Function Generator Raspberry Pi.
From www.hackster.io
Generator Monitoring Application Using a Raspberry Pi Hackster.io Function Generator Raspberry Pi Ideally, using a programable ic. I'm trying to figure out a way to use the raspberry pi to generate ac waveforms of any arbitrary shape. Here, here and here) describe how to make a function generator based on the dedicated ad9833 chip. The person who came up with the idea was. Picberry is a digital oscilloscope and function generator created. Function Generator Raspberry Pi.
From www.qsl.net
HF GENERATOR MET DE RASPBERRY PI Function Generator Raspberry Pi His raspberry pi pico arbitrary waveform generator came about when he needed a tool to create a signal as an input while repairing some equipment. The function generator is very. Here, here and here) describe how to make a function generator based on the dedicated ad9833 chip. Function generators are used to create different types of electrical waveforms. Recently, it. Function Generator Raspberry Pi.
From www.youtube.com
Raspberry Pi Using raspberry pi as function generator (2 Solutions!!) YouTube Function Generator Raspberry Pi The person who came up with the idea was. The picberry is a student final project by [advitya], [jeff], and [danna] that takes a hybrid approach to creating a portable (and affordable) combination digital oscilloscope. His raspberry pi pico arbitrary waveform generator came about when he needed a tool to create a signal as an input while repairing some equipment.. Function Generator Raspberry Pi.
From www.youtube.com
Analog Devices DC 6GHz Raspberry PI Signal Generator YouTube Function Generator Raspberry Pi The picberry is a student final project by [advitya], [jeff], and [danna] that takes a hybrid approach to creating a portable (and affordable) combination digital oscilloscope. Recently, it was about the possibility of building a function generator using a raspberry pi pico. Function generators are used to create different types of electrical waveforms. We’ve packed this issue with image. I'm. Function Generator Raspberry Pi.
From www.youtube.com
DIY Victron GX (Raspberry Pi) update. It starts the generator! Also, improvements needed. YouTube Function Generator Raspberry Pi Ideally, using a programable ic. This repository contains the code for a simple function generator using a raspberry pi pico. The function generator is very. This instructable describes the design of function generator based on the maxims’s analog integrated circuit max038. I'm trying to figure out a way to use the raspberry pi to generate ac waveforms of any arbitrary. Function Generator Raspberry Pi.
From github.com
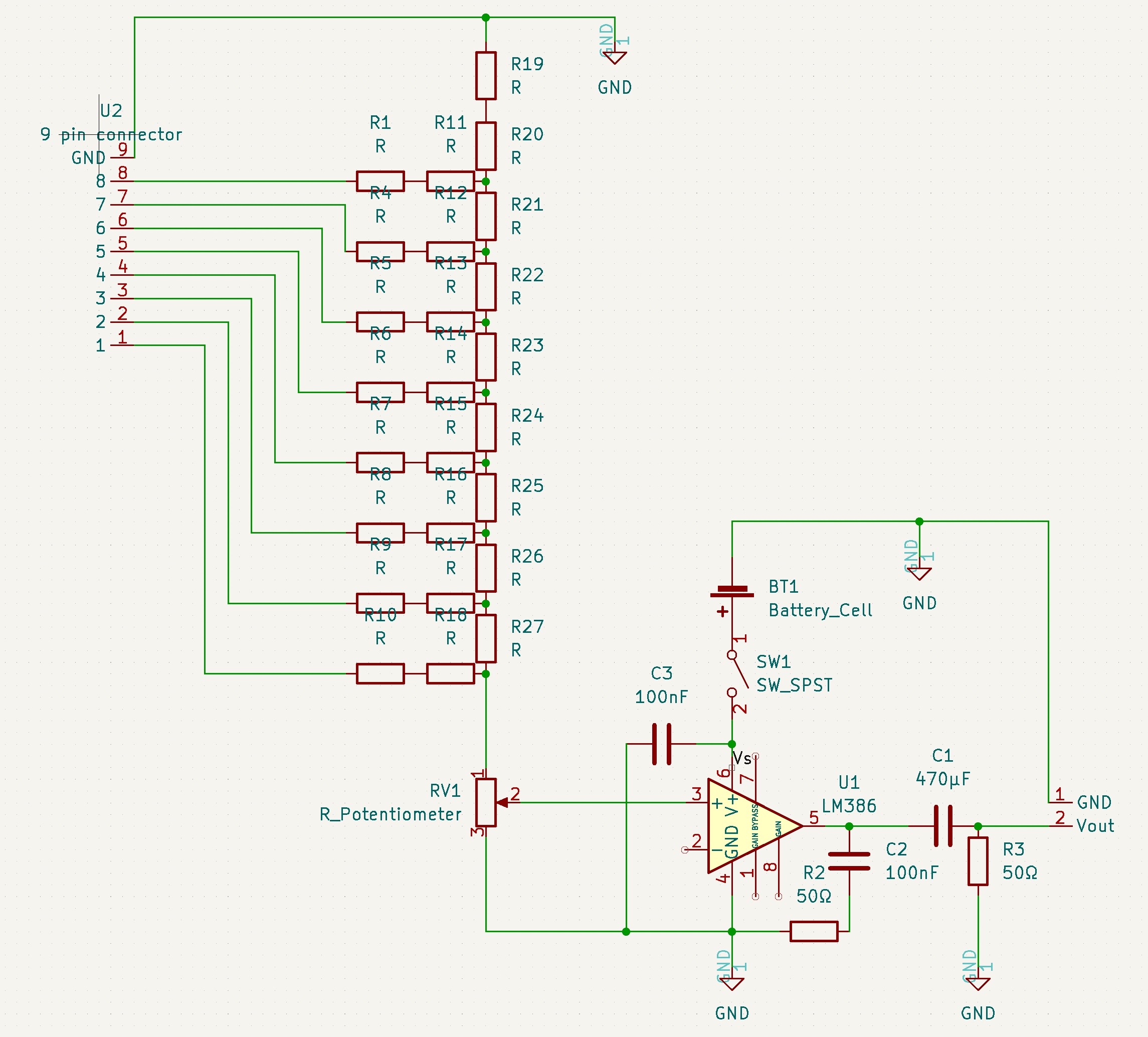
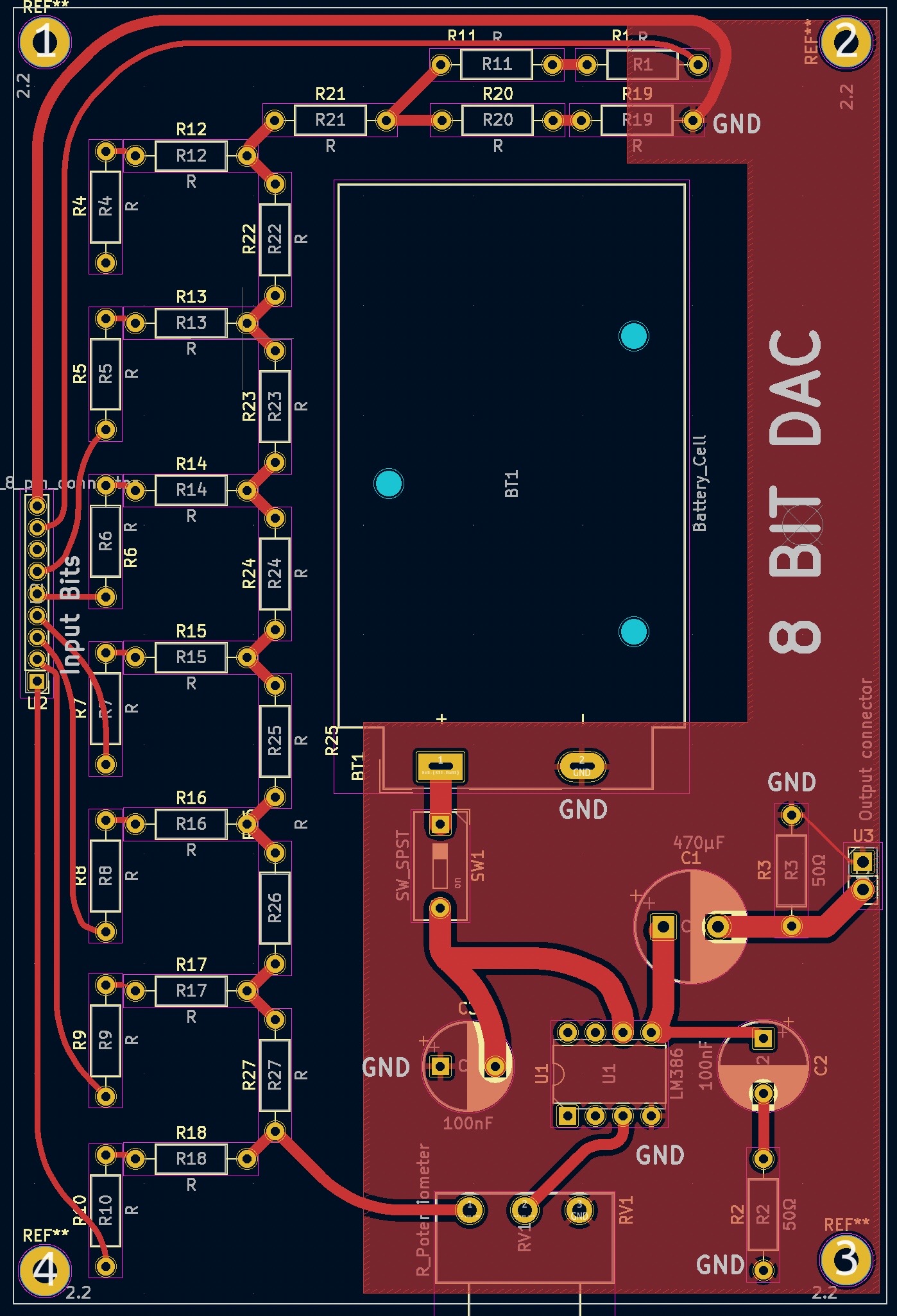
GitHub MarkusVLA/RaspberryPiPicofunctiongenerator n bit function generator for the Function Generator Raspberry Pi This repository contains the code for a simple function generator using a raspberry pi pico. Function generators are used to create different types of electrical waveforms. His raspberry pi pico arbitrary waveform generator came about when he needed a tool to create a signal as an input while repairing some equipment. Here, here and here) describe how to make a. Function Generator Raspberry Pi.
From blog.networkprofile.org
Monitoring 27kw Generac Generator with Raspberry Pi and Multimode Fiber Function Generator Raspberry Pi Here, here and here) describe how to make a function generator based on the dedicated ad9833 chip. We’ve packed this issue with image. The function generator is very. His raspberry pi pico arbitrary waveform generator came about when he needed a tool to create a signal as an input while repairing some equipment. For comparison, several instructables (e.g. Function generators. Function Generator Raspberry Pi.
From www.electronicsforu.com
Introduction To Raspberry Pi Pico By Making Noise Generator Function Generator Raspberry Pi Recently, it was about the possibility of building a function generator using a raspberry pi pico. I'm trying to figure out a way to use the raspberry pi to generate ac waveforms of any arbitrary shape. This instructable describes the design of function generator based on the maxims’s analog integrated circuit max038. The person who came up with the idea. Function Generator Raspberry Pi.
From www.youtube.com
Raspberry pi pico I2C and Arduino part 3 signal generator with si5351 YouTube Function Generator Raspberry Pi The function generator is very. This instructable describes the design of function generator based on the maxims’s analog integrated circuit max038. Picberry is a digital oscilloscope and function generator created by students at cornell university. Function generators are used to create different types of electrical waveforms. The picberry is a student final project by [advitya], [jeff], and [danna] that takes. Function Generator Raspberry Pi.
From harahore.g2.xrea.com
Raspberry Pi Pico W and TFT Touchscreen LCD WEB dual channel oscilloscope with Pulse Generator Function Generator Raspberry Pi The picberry is a student final project by [advitya], [jeff], and [danna] that takes a hybrid approach to creating a portable (and affordable) combination digital oscilloscope. This instructable describes the design of function generator based on the maxims’s analog integrated circuit max038. The person who came up with the idea was. This repository contains the code for a simple function. Function Generator Raspberry Pi.
From learn.sparkfun.com
Python Programming Tutorial Getting Started with the Raspberry Pi Function Generator Raspberry Pi His raspberry pi pico arbitrary waveform generator came about when he needed a tool to create a signal as an input while repairing some equipment. I'm trying to figure out a way to use the raspberry pi to generate ac waveforms of any arbitrary shape. Recently, it was about the possibility of building a function generator using a raspberry pi. Function Generator Raspberry Pi.
From www.goodreads.com
RASPBERRY PI PICO LATEST GUIDE ON HOW TO MAKE IT PERFORM VARIOUS FUNCTIONS Learn how to make Function Generator Raspberry Pi For comparison, several instructables (e.g. Recently, it was about the possibility of building a function generator using a raspberry pi pico. The function generator is very. The picberry is a student final project by [advitya], [jeff], and [danna] that takes a hybrid approach to creating a portable (and affordable) combination digital oscilloscope. His raspberry pi pico arbitrary waveform generator came. Function Generator Raspberry Pi.
From maker.pro
How to Use Raspberry Pi Zero to Build a Tone Generator Raspberry Pi Maker Pro Function Generator Raspberry Pi Picberry is a digital oscilloscope and function generator created by students at cornell university. Recently, it was about the possibility of building a function generator using a raspberry pi pico. I'm trying to figure out a way to use the raspberry pi to generate ac waveforms of any arbitrary shape. The function generator is very. This repository contains the code. Function Generator Raspberry Pi.
From forsalehoreds.weebly.com
Raspberry pi rife generator kit forsalehoreds Function Generator Raspberry Pi We’ve packed this issue with image. For comparison, several instructables (e.g. I'm trying to figure out a way to use the raspberry pi to generate ac waveforms of any arbitrary shape. The person who came up with the idea was. The function generator is very. His raspberry pi pico arbitrary waveform generator came about when he needed a tool to. Function Generator Raspberry Pi.
From github.com
GitHub MarkusVLA/RaspberryPiPicofunctiongenerator n bit function generator for the Function Generator Raspberry Pi We’ve packed this issue with image. His raspberry pi pico arbitrary waveform generator came about when he needed a tool to create a signal as an input while repairing some equipment. For comparison, several instructables (e.g. This repository contains the code for a simple function generator using a raspberry pi pico. Here, here and here) describe how to make a. Function Generator Raspberry Pi.
From www.instructables.com
Poor Man's Waveform Generator Based on RP2040 RaspberrypiPico Board 10 Steps (with Pictures Function Generator Raspberry Pi We’ve packed this issue with image. Recently, it was about the possibility of building a function generator using a raspberry pi pico. His raspberry pi pico arbitrary waveform generator came about when he needed a tool to create a signal as an input while repairing some equipment. Here, here and here) describe how to make a function generator based on. Function Generator Raspberry Pi.
From www.scoop.it
AD9833 Function Generator Raspberry Pi Sco... Function Generator Raspberry Pi The person who came up with the idea was. The function generator is very. The picberry is a student final project by [advitya], [jeff], and [danna] that takes a hybrid approach to creating a portable (and affordable) combination digital oscilloscope. I'm trying to figure out a way to use the raspberry pi to generate ac waveforms of any arbitrary shape.. Function Generator Raspberry Pi.
From www.instructables.com
Arbitrary Wave Generator With the Raspberry Pi Pico 5 Steps (with Pictures) Instructables Function Generator Raspberry Pi Currently, the only function available is a square. The picberry is a student final project by [advitya], [jeff], and [danna] that takes a hybrid approach to creating a portable (and affordable) combination digital oscilloscope. The function generator is very. Ideally, using a programable ic. Picberry is a digital oscilloscope and function generator created by students at cornell university. This instructable. Function Generator Raspberry Pi.
From maker.pro
How to Use Raspberry Pi Zero to Build a Tone Generator Raspberry Pi Maker Pro Function Generator Raspberry Pi The function generator is very. The person who came up with the idea was. Function generators are used to create different types of electrical waveforms. His raspberry pi pico arbitrary waveform generator came about when he needed a tool to create a signal as an input while repairing some equipment. This instructable describes the design of function generator based on. Function Generator Raspberry Pi.
From www.watelectrical.com
Function Generator Working, Block Diagram, Types & Applications Function Generator Raspberry Pi Picberry is a digital oscilloscope and function generator created by students at cornell university. This repository contains the code for a simple function generator using a raspberry pi pico. Ideally, using a programable ic. The picberry is a student final project by [advitya], [jeff], and [danna] that takes a hybrid approach to creating a portable (and affordable) combination digital oscilloscope.. Function Generator Raspberry Pi.
From asliceofraspberrypi.blogspot.com
A Slice of Raspberry Pi Connecting the DDS Module to the Raspberry Pi to make a simple RF Function Generator Raspberry Pi Ideally, using a programable ic. Here, here and here) describe how to make a function generator based on the dedicated ad9833 chip. The picberry is a student final project by [advitya], [jeff], and [danna] that takes a hybrid approach to creating a portable (and affordable) combination digital oscilloscope. This instructable describes the design of function generator based on the maxims’s. Function Generator Raspberry Pi.