Field Service Developer Guide . use field service’s core objects to complete essential field service tasks such as managing work orders, defining your service territories, and tracking. learn how to use iot devices and data to enhance your field service operations with connected field service. 34 rows returns information about the field service mobile app settings assigned to the profile of the context user. learn how to use field service, a toolbox of features for managing a multiplatform, mobile service operation. Find out how to manage work orders,. learn how dynamics 365 field service helps organizations deliver onsite service to customer locations with workflow automation, scheduling. learn what salesforce field service is, who uses it, and how it works.
from www.youtube.com
learn what salesforce field service is, who uses it, and how it works. Find out how to manage work orders,. learn how dynamics 365 field service helps organizations deliver onsite service to customer locations with workflow automation, scheduling. use field service’s core objects to complete essential field service tasks such as managing work orders, defining your service territories, and tracking. learn how to use field service, a toolbox of features for managing a multiplatform, mobile service operation. 34 rows returns information about the field service mobile app settings assigned to the profile of the context user. learn how to use iot devices and data to enhance your field service operations with connected field service.
Common Challenges with Field Service Management YouTube
Field Service Developer Guide learn how dynamics 365 field service helps organizations deliver onsite service to customer locations with workflow automation, scheduling. learn how to use iot devices and data to enhance your field service operations with connected field service. learn what salesforce field service is, who uses it, and how it works. Find out how to manage work orders,. use field service’s core objects to complete essential field service tasks such as managing work orders, defining your service territories, and tracking. learn how dynamics 365 field service helps organizations deliver onsite service to customer locations with workflow automation, scheduling. learn how to use field service, a toolbox of features for managing a multiplatform, mobile service operation. 34 rows returns information about the field service mobile app settings assigned to the profile of the context user.
From tridentinfo.com
Microsoft Dynamics CRM for Field Service Management A Complete Guide Field Service Developer Guide learn how to use field service, a toolbox of features for managing a multiplatform, mobile service operation. 34 rows returns information about the field service mobile app settings assigned to the profile of the context user. learn how dynamics 365 field service helps organizations deliver onsite service to customer locations with workflow automation, scheduling. learn how. Field Service Developer Guide.
From developer.salesforce.com
Field Service Warranty Management Data Model Field Service Developer Field Service Developer Guide learn how to use iot devices and data to enhance your field service operations with connected field service. learn what salesforce field service is, who uses it, and how it works. 34 rows returns information about the field service mobile app settings assigned to the profile of the context user. learn how dynamics 365 field service. Field Service Developer Guide.
From www.gpsinsight.com
Field Service Management 101 Field Service Developer Guide Find out how to manage work orders,. learn how dynamics 365 field service helps organizations deliver onsite service to customer locations with workflow automation, scheduling. use field service’s core objects to complete essential field service tasks such as managing work orders, defining your service territories, and tracking. 34 rows returns information about the field service mobile app. Field Service Developer Guide.
From www.monitask.com
How to Manage a Field Service Team Tips and Strategies for Optimizing Field Service Developer Guide learn how dynamics 365 field service helps organizations deliver onsite service to customer locations with workflow automation, scheduling. 34 rows returns information about the field service mobile app settings assigned to the profile of the context user. use field service’s core objects to complete essential field service tasks such as managing work orders, defining your service territories,. Field Service Developer Guide.
From www.manageengine.com
Field service management best practices & KPIs with examples Field Service Developer Guide learn how to use iot devices and data to enhance your field service operations with connected field service. learn how dynamics 365 field service helps organizations deliver onsite service to customer locations with workflow automation, scheduling. Find out how to manage work orders,. 34 rows returns information about the field service mobile app settings assigned to the. Field Service Developer Guide.
From buildops.com
Field Service Technician Management Software BuildOps Field Service Developer Guide learn how to use iot devices and data to enhance your field service operations with connected field service. use field service’s core objects to complete essential field service tasks such as managing work orders, defining your service territories, and tracking. 34 rows returns information about the field service mobile app settings assigned to the profile of the. Field Service Developer Guide.
From issuu.com
The Rise of Mobile Field Service Management Software by Quick AMC Issuu Field Service Developer Guide learn how dynamics 365 field service helps organizations deliver onsite service to customer locations with workflow automation, scheduling. learn what salesforce field service is, who uses it, and how it works. learn how to use field service, a toolbox of features for managing a multiplatform, mobile service operation. learn how to use iot devices and data. Field Service Developer Guide.
From developer.salesforce.com
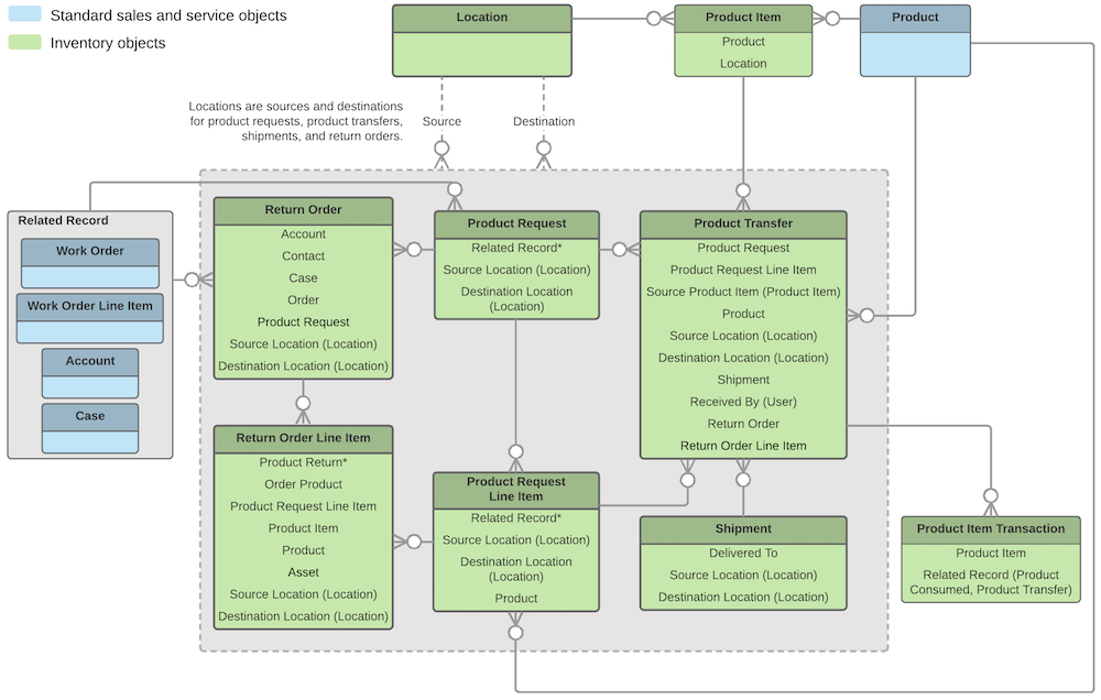
Field Service Inventory Management Data Model Field Service Developer Field Service Developer Guide Find out how to manage work orders,. 34 rows returns information about the field service mobile app settings assigned to the profile of the context user. use field service’s core objects to complete essential field service tasks such as managing work orders, defining your service territories, and tracking. learn how to use field service, a toolbox of. Field Service Developer Guide.
From www.businesswire.com
ServiceNow Innovates Field Service Management to Drive Exceptional Field Service Developer Guide use field service’s core objects to complete essential field service tasks such as managing work orders, defining your service territories, and tracking. learn what salesforce field service is, who uses it, and how it works. Find out how to manage work orders,. 34 rows returns information about the field service mobile app settings assigned to the profile. Field Service Developer Guide.
From www.gpsinsight.com
Field Service Management 101 Field Service Developer Guide Find out how to manage work orders,. learn how to use field service, a toolbox of features for managing a multiplatform, mobile service operation. use field service’s core objects to complete essential field service tasks such as managing work orders, defining your service territories, and tracking. learn how to use iot devices and data to enhance your. Field Service Developer Guide.
From developer.salesforce.com
Deep Linking Schema for the Field Service Mobile App Field Service Field Service Developer Guide 34 rows returns information about the field service mobile app settings assigned to the profile of the context user. learn how dynamics 365 field service helps organizations deliver onsite service to customer locations with workflow automation, scheduling. use field service’s core objects to complete essential field service tasks such as managing work orders, defining your service territories,. Field Service Developer Guide.
From keelsolution.com
ASSET LIFECYCLE MANAGEMENT WITH FSM Keel Solution Field Service Developer Guide learn how dynamics 365 field service helps organizations deliver onsite service to customer locations with workflow automation, scheduling. learn how to use iot devices and data to enhance your field service operations with connected field service. 34 rows returns information about the field service mobile app settings assigned to the profile of the context user. learn. Field Service Developer Guide.
From gyansys.com
Top 5 Uses of Salesforce Field Service GyanSys Field Service Developer Guide Find out how to manage work orders,. use field service’s core objects to complete essential field service tasks such as managing work orders, defining your service territories, and tracking. learn what salesforce field service is, who uses it, and how it works. learn how to use iot devices and data to enhance your field service operations with. Field Service Developer Guide.
From www.gartner.com
Software Market Insights Field Service and Maintenance Field Service Developer Guide learn what salesforce field service is, who uses it, and how it works. learn how to use iot devices and data to enhance your field service operations with connected field service. use field service’s core objects to complete essential field service tasks such as managing work orders, defining your service territories, and tracking. learn how dynamics. Field Service Developer Guide.
From geteffort.com
A Comprehensive Guide to Field Service Management and future Field Service Developer Guide use field service’s core objects to complete essential field service tasks such as managing work orders, defining your service territories, and tracking. 34 rows returns information about the field service mobile app settings assigned to the profile of the context user. learn what salesforce field service is, who uses it, and how it works. learn how. Field Service Developer Guide.
From developer.salesforce.com
Field Service Inventory Management Data Model Field Service Developer Field Service Developer Guide learn what salesforce field service is, who uses it, and how it works. learn how dynamics 365 field service helps organizations deliver onsite service to customer locations with workflow automation, scheduling. use field service’s core objects to complete essential field service tasks such as managing work orders, defining your service territories, and tracking. 34 rows returns. Field Service Developer Guide.
From issuu.com
Manage Field Service Operations In RealTime With Averiware by Field Service Developer Guide learn how to use iot devices and data to enhance your field service operations with connected field service. learn what salesforce field service is, who uses it, and how it works. 34 rows returns information about the field service mobile app settings assigned to the profile of the context user. use field service’s core objects to. Field Service Developer Guide.
From developer.salesforce.com
Field Service Core Data Model Field Service Developer Guide Field Service Developer Guide learn how to use iot devices and data to enhance your field service operations with connected field service. use field service’s core objects to complete essential field service tasks such as managing work orders, defining your service territories, and tracking. 34 rows returns information about the field service mobile app settings assigned to the profile of the. Field Service Developer Guide.
From quixy.com
Successfully Implement Field Service Management Software Field Service Developer Guide learn how dynamics 365 field service helps organizations deliver onsite service to customer locations with workflow automation, scheduling. use field service’s core objects to complete essential field service tasks such as managing work orders, defining your service territories, and tracking. learn how to use field service, a toolbox of features for managing a multiplatform, mobile service operation.. Field Service Developer Guide.
From developer.salesforce.com
Field Service Core Data Model Field Service Developer Guide Field Service Developer Guide 34 rows returns information about the field service mobile app settings assigned to the profile of the context user. learn how dynamics 365 field service helps organizations deliver onsite service to customer locations with workflow automation, scheduling. use field service’s core objects to complete essential field service tasks such as managing work orders, defining your service territories,. Field Service Developer Guide.
From www.reddit.com
Field Service Management Software for Small Businesses Field Service Field Service Developer Guide Find out how to manage work orders,. 34 rows returns information about the field service mobile app settings assigned to the profile of the context user. learn how to use field service, a toolbox of features for managing a multiplatform, mobile service operation. use field service’s core objects to complete essential field service tasks such as managing. Field Service Developer Guide.
From limblecmms.com
An Introduction To Field Service Management And Maintenance Field Service Developer Guide Find out how to manage work orders,. learn how to use field service, a toolbox of features for managing a multiplatform, mobile service operation. learn how to use iot devices and data to enhance your field service operations with connected field service. learn how dynamics 365 field service helps organizations deliver onsite service to customer locations with. Field Service Developer Guide.
From www.teamkonnect.com
Field Service Management Software Teamkonnect Field Service Developer Guide learn how dynamics 365 field service helps organizations deliver onsite service to customer locations with workflow automation, scheduling. learn how to use field service, a toolbox of features for managing a multiplatform, mobile service operation. 34 rows returns information about the field service mobile app settings assigned to the profile of the context user. use field. Field Service Developer Guide.
From www.pinterest.com
What Is Field Service Management? Management Field Service Developer Guide learn how to use iot devices and data to enhance your field service operations with connected field service. learn how to use field service, a toolbox of features for managing a multiplatform, mobile service operation. learn how dynamics 365 field service helps organizations deliver onsite service to customer locations with workflow automation, scheduling. use field service’s. Field Service Developer Guide.
From developer.salesforce.com
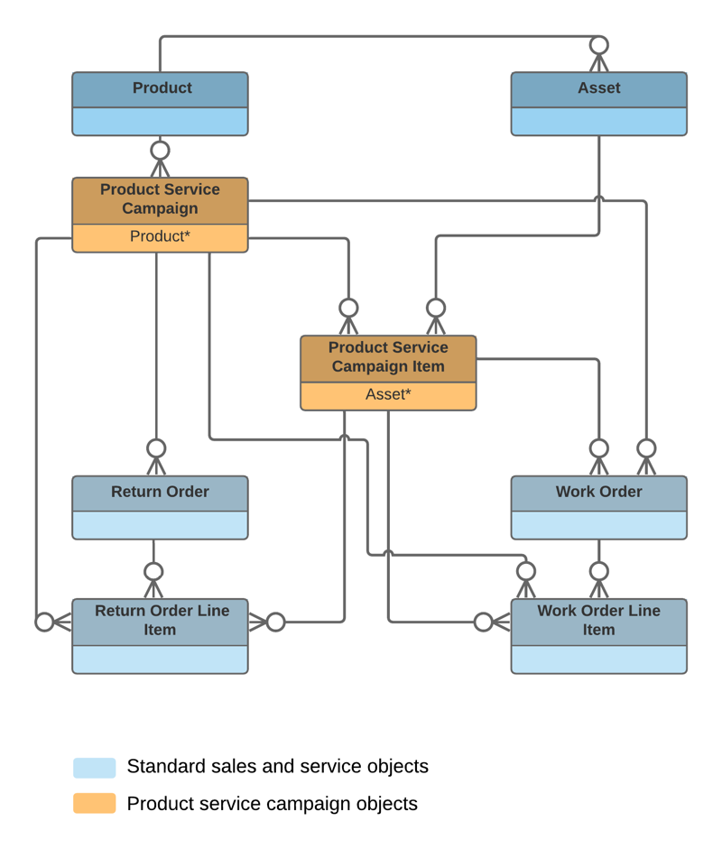
Field Service Product Service Campaign Data Model Field Service Field Service Developer Guide learn what salesforce field service is, who uses it, and how it works. Find out how to manage work orders,. 34 rows returns information about the field service mobile app settings assigned to the profile of the context user. learn how to use iot devices and data to enhance your field service operations with connected field service.. Field Service Developer Guide.
From developer.salesforce.com
Field Service Inventory Management Data Model Field Service Developer Field Service Developer Guide Find out how to manage work orders,. learn how to use iot devices and data to enhance your field service operations with connected field service. use field service’s core objects to complete essential field service tasks such as managing work orders, defining your service territories, and tracking. learn how to use field service, a toolbox of features. Field Service Developer Guide.
From www.servicetitan.com
Field Service CRM Software for the Trades Field Service Developer Guide 34 rows returns information about the field service mobile app settings assigned to the profile of the context user. learn how to use iot devices and data to enhance your field service operations with connected field service. use field service’s core objects to complete essential field service tasks such as managing work orders, defining your service territories,. Field Service Developer Guide.
From www.onnet.my
Odoo Field Service Manage Service Tasks Easily with Odoo Field Service Developer Guide learn what salesforce field service is, who uses it, and how it works. learn how to use field service, a toolbox of features for managing a multiplatform, mobile service operation. use field service’s core objects to complete essential field service tasks such as managing work orders, defining your service territories, and tracking. Find out how to manage. Field Service Developer Guide.
From www.youtube.com
Common Challenges with Field Service Management YouTube Field Service Developer Guide learn how to use iot devices and data to enhance your field service operations with connected field service. 34 rows returns information about the field service mobile app settings assigned to the profile of the context user. learn how dynamics 365 field service helps organizations deliver onsite service to customer locations with workflow automation, scheduling. learn. Field Service Developer Guide.
From help.salesforce.com
Field Service Field Service Developer Guide Find out how to manage work orders,. 34 rows returns information about the field service mobile app settings assigned to the profile of the context user. use field service’s core objects to complete essential field service tasks such as managing work orders, defining your service territories, and tracking. learn what salesforce field service is, who uses it,. Field Service Developer Guide.
From technicali.com
Top 7 Field Service Management Tools Technicali Various Tech Field Service Developer Guide learn how to use field service, a toolbox of features for managing a multiplatform, mobile service operation. use field service’s core objects to complete essential field service tasks such as managing work orders, defining your service territories, and tracking. 34 rows returns information about the field service mobile app settings assigned to the profile of the context. Field Service Developer Guide.
From aatmea.com
Top Field Service Management Software Integrations You Need Field Service Developer Guide learn how to use field service, a toolbox of features for managing a multiplatform, mobile service operation. learn how dynamics 365 field service helps organizations deliver onsite service to customer locations with workflow automation, scheduling. Find out how to manage work orders,. use field service’s core objects to complete essential field service tasks such as managing work. Field Service Developer Guide.
From www.mceasy.com
Field Service Management Pengertian, Manfaat, dan Penerapannya McEasy Field Service Developer Guide learn what salesforce field service is, who uses it, and how it works. learn how to use field service, a toolbox of features for managing a multiplatform, mobile service operation. learn how to use iot devices and data to enhance your field service operations with connected field service. use field service’s core objects to complete essential. Field Service Developer Guide.
From www.pinterest.com
Field Service work order architecture Microsoft Docs Schedule board Field Service Developer Guide learn what salesforce field service is, who uses it, and how it works. learn how to use iot devices and data to enhance your field service operations with connected field service. learn how to use field service, a toolbox of features for managing a multiplatform, mobile service operation. use field service’s core objects to complete essential. Field Service Developer Guide.
From facilio.com
Top 10 Field Service Management Software in 2024 Field Service Developer Guide learn how to use iot devices and data to enhance your field service operations with connected field service. learn how dynamics 365 field service helps organizations deliver onsite service to customer locations with workflow automation, scheduling. 34 rows returns information about the field service mobile app settings assigned to the profile of the context user. learn. Field Service Developer Guide.