Do You Have To Pay For Prescription Glasses . If your parents claim certain benefits and you're named on the claim, you also get: Once you are over the age of 60 you are entitled to a free eye examination through the nhs, usually every two years. Find out if you're eligible for free nhs prescriptions and any help with other nhs costs, including sight tests and nhs dental treatment. If an ordinary prescription is suitable, employers do not have to pay for glasses. To buy glasses online, you'll need a prescription: In most cases a prescription will be valid for two years after your test, or one year if you're over 70 (though you. If you paid for glasses or contact lenses and think you may have qualified for a voucher, you can claim a refund. You'll need to download, print. 4.5/5 (229k) If you're on certain qualifying. The law says employers must arrange an eye test for dse. Free nhs prescriptions, if you live in scotland or wales; 4.5/5 (229k) If you are entitled to, or named on, a valid nhs tax credit exemption certificate, then you will be entitled to a free eye test through the nhs.
from newtohr.com
If you are entitled to, or named on, a valid nhs tax credit exemption certificate, then you will be entitled to a free eye test through the nhs. In most cases a prescription will be valid for two years after your test, or one year if you're over 70 (though you. To buy glasses online, you'll need a prescription: You'll need to download, print. Once you are over the age of 60 you are entitled to a free eye examination through the nhs, usually every two years. If an ordinary prescription is suitable, employers do not have to pay for glasses. 4.5/5 (229k) 4.5/5 (229k) Find out if you're eligible for free nhs prescriptions and any help with other nhs costs, including sight tests and nhs dental treatment. If you're on certain qualifying.
Should My Employer Pay For My Glasses? New To HR
Do You Have To Pay For Prescription Glasses If an ordinary prescription is suitable, employers do not have to pay for glasses. To buy glasses online, you'll need a prescription: If an ordinary prescription is suitable, employers do not have to pay for glasses. 4.5/5 (229k) Free nhs prescriptions, if you live in scotland or wales; You'll need to download, print. If you are entitled to, or named on, a valid nhs tax credit exemption certificate, then you will be entitled to a free eye test through the nhs. If you're on certain qualifying. In most cases a prescription will be valid for two years after your test, or one year if you're over 70 (though you. If your parents claim certain benefits and you're named on the claim, you also get: Once you are over the age of 60 you are entitled to a free eye examination through the nhs, usually every two years. If you paid for glasses or contact lenses and think you may have qualified for a voucher, you can claim a refund. 4.5/5 (229k) Find out if you're eligible for free nhs prescriptions and any help with other nhs costs, including sight tests and nhs dental treatment. The law says employers must arrange an eye test for dse.
From www.medicaidtalk.net
Does Medicare Or Medicaid Pay For Glasses Do You Have To Pay For Prescription Glasses 4.5/5 (229k) The law says employers must arrange an eye test for dse. 4.5/5 (229k) Find out if you're eligible for free nhs prescriptions and any help with other nhs costs, including sight tests and nhs dental treatment. If you are entitled to, or named on, a valid nhs tax credit exemption certificate, then you will be entitled. Do You Have To Pay For Prescription Glasses.
From sighteyeclinic.com
Why Does My Eye Prescription Change? Sight Eye Clinic Do You Have To Pay For Prescription Glasses You'll need to download, print. If you paid for glasses or contact lenses and think you may have qualified for a voucher, you can claim a refund. Free nhs prescriptions, if you live in scotland or wales; To buy glasses online, you'll need a prescription: If your parents claim certain benefits and you're named on the claim, you also get:. Do You Have To Pay For Prescription Glasses.
From www.chegg.com
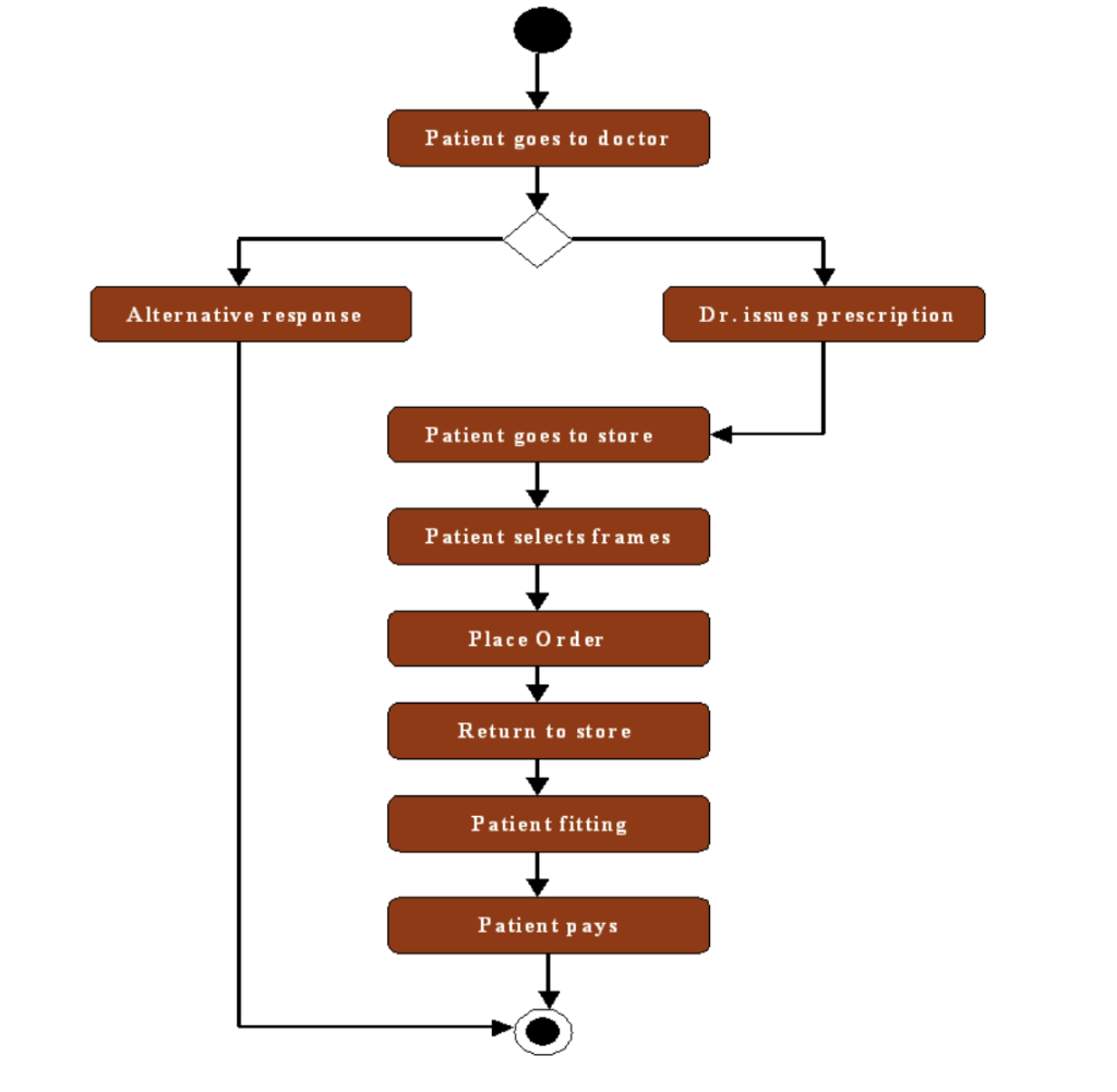
Solved Project 4 CRC cards and Class diagram Do You Have To Pay For Prescription Glasses If an ordinary prescription is suitable, employers do not have to pay for glasses. Once you are over the age of 60 you are entitled to a free eye examination through the nhs, usually every two years. You'll need to download, print. 4.5/5 (229k) In most cases a prescription will be valid for two years after your test, or. Do You Have To Pay For Prescription Glasses.
From www.pinterest.com
Stop Paying 300 over prescription glasses. Complete pair from 24 Do You Have To Pay For Prescription Glasses 4.5/5 (229k) In most cases a prescription will be valid for two years after your test, or one year if you're over 70 (though you. To buy glasses online, you'll need a prescription: Free nhs prescriptions, if you live in scotland or wales; 4.5/5 (229k) If you're on certain qualifying. If you are entitled to, or named on,. Do You Have To Pay For Prescription Glasses.
From www.lihpao.com
How Much Does Medicare Pay for Glasses After Cataract Surgery? The Do You Have To Pay For Prescription Glasses If you paid for glasses or contact lenses and think you may have qualified for a voucher, you can claim a refund. If you're on certain qualifying. 4.5/5 (229k) The law says employers must arrange an eye test for dse. If you are entitled to, or named on, a valid nhs tax credit exemption certificate, then you will be. Do You Have To Pay For Prescription Glasses.
From dorkysdeals.com
How to Stop Paying 300 for Glasse by Shopping Online Do You Have To Pay For Prescription Glasses 4.5/5 (229k) Find out if you're eligible for free nhs prescriptions and any help with other nhs costs, including sight tests and nhs dental treatment. 4.5/5 (229k) If an ordinary prescription is suitable, employers do not have to pay for glasses. In most cases a prescription will be valid for two years after your test, or one year. Do You Have To Pay For Prescription Glasses.
From www.pinterest.com
Looking For New Glasses? Fashion eye glasses, Glasses, Prescription Do You Have To Pay For Prescription Glasses 4.5/5 (229k) 4.5/5 (229k) Find out if you're eligible for free nhs prescriptions and any help with other nhs costs, including sight tests and nhs dental treatment. The law says employers must arrange an eye test for dse. In most cases a prescription will be valid for two years after your test, or one year if you're over. Do You Have To Pay For Prescription Glasses.
From www.eyeluxoptometry.com
Eyeglass Prescription 101 New Glasses and Peripheral Distortion Do You Have To Pay For Prescription Glasses To buy glasses online, you'll need a prescription: If an ordinary prescription is suitable, employers do not have to pay for glasses. If your parents claim certain benefits and you're named on the claim, you also get: If you are entitled to, or named on, a valid nhs tax credit exemption certificate, then you will be entitled to a free. Do You Have To Pay For Prescription Glasses.
From savingk.com
How To Get Free Eyeglasses So You Can See Clearly SavingK Do You Have To Pay For Prescription Glasses To buy glasses online, you'll need a prescription: If your parents claim certain benefits and you're named on the claim, you also get: You'll need to download, print. If an ordinary prescription is suitable, employers do not have to pay for glasses. In most cases a prescription will be valid for two years after your test, or one year if. Do You Have To Pay For Prescription Glasses.
From www.pinterest.com
Because we work directly with eyewear manufacturers, we are able to Do You Have To Pay For Prescription Glasses Find out if you're eligible for free nhs prescriptions and any help with other nhs costs, including sight tests and nhs dental treatment. Free nhs prescriptions, if you live in scotland or wales; To buy glasses online, you'll need a prescription: If you paid for glasses or contact lenses and think you may have qualified for a voucher, you can. Do You Have To Pay For Prescription Glasses.
From myeyewellness.com
Cheap vs. Expensive Glasses Lenses What Are You Paying For? Do You Have To Pay For Prescription Glasses In most cases a prescription will be valid for two years after your test, or one year if you're over 70 (though you. 4.5/5 (229k) Once you are over the age of 60 you are entitled to a free eye examination through the nhs, usually every two years. 4.5/5 (229k) If you're on certain qualifying. The law says. Do You Have To Pay For Prescription Glasses.
From www.paychex.com
HR & Payroll Services in Albuquerque, NM Paychex Do You Have To Pay For Prescription Glasses 4.5/5 (229k) If you paid for glasses or contact lenses and think you may have qualified for a voucher, you can claim a refund. If an ordinary prescription is suitable, employers do not have to pay for glasses. If your parents claim certain benefits and you're named on the claim, you also get: If you are entitled to, or. Do You Have To Pay For Prescription Glasses.
From www.pinterest.com
Tips for Finding Online Deals on Prescription Eyeglasses (With images Do You Have To Pay For Prescription Glasses If you are entitled to, or named on, a valid nhs tax credit exemption certificate, then you will be entitled to a free eye test through the nhs. If you're on certain qualifying. To buy glasses online, you'll need a prescription: 4.5/5 (229k) Find out if you're eligible for free nhs prescriptions and any help with other nhs costs,. Do You Have To Pay For Prescription Glasses.
From military.id.me
How to Get the VA to Pay for EyeglassesThe SITREP Military Blog Do You Have To Pay For Prescription Glasses To buy glasses online, you'll need a prescription: If your parents claim certain benefits and you're named on the claim, you also get: If you're on certain qualifying. Once you are over the age of 60 you are entitled to a free eye examination through the nhs, usually every two years. If you paid for glasses or contact lenses and. Do You Have To Pay For Prescription Glasses.
From theglasseslady.com.au
How To Get A Copy Of Your Prescription? The Glasses Lady Do You Have To Pay For Prescription Glasses 4.5/5 (229k) If you paid for glasses or contact lenses and think you may have qualified for a voucher, you can claim a refund. Once you are over the age of 60 you are entitled to a free eye examination through the nhs, usually every two years. You'll need to download, print. If you are entitled to, or named. Do You Have To Pay For Prescription Glasses.
From www.pinterest.com
Why Eyeglasses are so Expensive & how you can Pay Less Buy Glasses Do You Have To Pay For Prescription Glasses 4.5/5 (229k) Find out if you're eligible for free nhs prescriptions and any help with other nhs costs, including sight tests and nhs dental treatment. To buy glasses online, you'll need a prescription: If you paid for glasses or contact lenses and think you may have qualified for a voucher, you can claim a refund. If you're on certain. Do You Have To Pay For Prescription Glasses.
From www.eyeluxoptometry.com
4 Ways to Know if Your Eye Prescription is too Strong Do You Have To Pay For Prescription Glasses If you are entitled to, or named on, a valid nhs tax credit exemption certificate, then you will be entitled to a free eye test through the nhs. Free nhs prescriptions, if you live in scotland or wales; To buy glasses online, you'll need a prescription: The law says employers must arrange an eye test for dse. If you paid. Do You Have To Pay For Prescription Glasses.
From www.dreamstime.com
Paying for Eyeglasses at the Opticians Stock Image Image of view Do You Have To Pay For Prescription Glasses To buy glasses online, you'll need a prescription: If you paid for glasses or contact lenses and think you may have qualified for a voucher, you can claim a refund. You'll need to download, print. If you're on certain qualifying. In most cases a prescription will be valid for two years after your test, or one year if you're over. Do You Have To Pay For Prescription Glasses.
From www.hoyavision.com.ar
Do employers have to pay for prescription glasses? Hoya Vision Do You Have To Pay For Prescription Glasses If an ordinary prescription is suitable, employers do not have to pay for glasses. If you are entitled to, or named on, a valid nhs tax credit exemption certificate, then you will be entitled to a free eye test through the nhs. If you're on certain qualifying. 4.5/5 (229k) Once you are over the age of 60 you are. Do You Have To Pay For Prescription Glasses.
From www.youtube.com
Avoiding paying too much for prescription glasses and contacts YouTube Do You Have To Pay For Prescription Glasses To buy glasses online, you'll need a prescription: Free nhs prescriptions, if you live in scotland or wales; The law says employers must arrange an eye test for dse. 4.5/5 (229k) In most cases a prescription will be valid for two years after your test, or one year if you're over 70 (though you. You'll need to download, print.. Do You Have To Pay For Prescription Glasses.
From athriftymom.com
0 for prescription glasses, just paid the shipping! A Thrifty Mom Do You Have To Pay For Prescription Glasses If your parents claim certain benefits and you're named on the claim, you also get: If you are entitled to, or named on, a valid nhs tax credit exemption certificate, then you will be entitled to a free eye test through the nhs. If you're on certain qualifying. 4.5/5 (229k) You'll need to download, print. If an ordinary prescription. Do You Have To Pay For Prescription Glasses.
From www.dreamstime.com
Paying Eye or Sunglasses at Optician Store Stock Image Image of Do You Have To Pay For Prescription Glasses 4.5/5 (229k) Free nhs prescriptions, if you live in scotland or wales; If your parents claim certain benefits and you're named on the claim, you also get: In most cases a prescription will be valid for two years after your test, or one year if you're over 70 (though you. 4.5/5 (229k) If an ordinary prescription is suitable,. Do You Have To Pay For Prescription Glasses.
From www.amazon.ca
Fit Over Sunglasses Polarized Lens Wear Over Prescription Eyeglasses Do You Have To Pay For Prescription Glasses If you are entitled to, or named on, a valid nhs tax credit exemption certificate, then you will be entitled to a free eye test through the nhs. If you're on certain qualifying. Once you are over the age of 60 you are entitled to a free eye examination through the nhs, usually every two years. 4.5/5 (229k) If. Do You Have To Pay For Prescription Glasses.
From www.perfectlensworld.com
7 Questions About Better Vision Contact Lenses Versus Glasses Do You Have To Pay For Prescription Glasses The law says employers must arrange an eye test for dse. If your parents claim certain benefits and you're named on the claim, you also get: To buy glasses online, you'll need a prescription: 4.5/5 (229k) In most cases a prescription will be valid for two years after your test, or one year if you're over 70 (though you.. Do You Have To Pay For Prescription Glasses.
From newtohr.com
Should My Employer Pay For My Glasses? New To HR Do You Have To Pay For Prescription Glasses Find out if you're eligible for free nhs prescriptions and any help with other nhs costs, including sight tests and nhs dental treatment. If your parents claim certain benefits and you're named on the claim, you also get: 4.5/5 (229k) If an ordinary prescription is suitable, employers do not have to pay for glasses. If you are entitled to,. Do You Have To Pay For Prescription Glasses.
From theglasseslady.com.au
Do you have problems making sense of your Eyeglasses Prescription Do You Have To Pay For Prescription Glasses If an ordinary prescription is suitable, employers do not have to pay for glasses. Free nhs prescriptions, if you live in scotland or wales; Once you are over the age of 60 you are entitled to a free eye examination through the nhs, usually every two years. If you paid for glasses or contact lenses and think you may have. Do You Have To Pay For Prescription Glasses.
From slideplayer.com
DO YOU NEED HELP PAYING FOR????? HEARING AIDS OR EYE GLASSES THE Do You Have To Pay For Prescription Glasses 4.5/5 (229k) If an ordinary prescription is suitable, employers do not have to pay for glasses. If you paid for glasses or contact lenses and think you may have qualified for a voucher, you can claim a refund. Free nhs prescriptions, if you live in scotland or wales; If you're on certain qualifying. 4.5/5 (229k) To buy glasses. Do You Have To Pay For Prescription Glasses.
From www.magrudereye.com
9 Major Signs You Need Glasses Magruder Eye Institute Do You Have To Pay For Prescription Glasses Free nhs prescriptions, if you live in scotland or wales; In most cases a prescription will be valid for two years after your test, or one year if you're over 70 (though you. 4.5/5 (229k) If you are entitled to, or named on, a valid nhs tax credit exemption certificate, then you will be entitled to a free eye. Do You Have To Pay For Prescription Glasses.
From www.webportale-24.de
Still Paying 300+ For Prescription Glasses? Take a Look at Thisâ Do You Have To Pay For Prescription Glasses Once you are over the age of 60 you are entitled to a free eye examination through the nhs, usually every two years. Find out if you're eligible for free nhs prescriptions and any help with other nhs costs, including sight tests and nhs dental treatment. The law says employers must arrange an eye test for dse. If an ordinary. Do You Have To Pay For Prescription Glasses.
From www.dreamstime.com
Paying for Eyeglasses at the Opticians Stock Photo Image of form Do You Have To Pay For Prescription Glasses 4.5/5 (229k) Find out if you're eligible for free nhs prescriptions and any help with other nhs costs, including sight tests and nhs dental treatment. If you're on certain qualifying. If your parents claim certain benefits and you're named on the claim, you also get: 4.5/5 (229k) You'll need to download, print. Free nhs prescriptions, if you live. Do You Have To Pay For Prescription Glasses.
From www.pinterest.com
Stop Paying 300 over prescription glasses. Complete pair from 24 Do You Have To Pay For Prescription Glasses If your parents claim certain benefits and you're named on the claim, you also get: Find out if you're eligible for free nhs prescriptions and any help with other nhs costs, including sight tests and nhs dental treatment. You'll need to download, print. 4.5/5 (229k) Once you are over the age of 60 you are entitled to a free. Do You Have To Pay For Prescription Glasses.
From www.eyeluxoptometry.com
Pediatric Care 101 A Guide to Buying Children's Glasses Do You Have To Pay For Prescription Glasses 4.5/5 (229k) If you are entitled to, or named on, a valid nhs tax credit exemption certificate, then you will be entitled to a free eye test through the nhs. To buy glasses online, you'll need a prescription: You'll need to download, print. 4.5/5 (229k) If your parents claim certain benefits and you're named on the claim, you. Do You Have To Pay For Prescription Glasses.
From walgreens.foreyes.com
This is How Eyeglasses Should Fit For Eyes Blog Do You Have To Pay For Prescription Glasses The law says employers must arrange an eye test for dse. Free nhs prescriptions, if you live in scotland or wales; To buy glasses online, you'll need a prescription: If you are entitled to, or named on, a valid nhs tax credit exemption certificate, then you will be entitled to a free eye test through the nhs. If you paid. Do You Have To Pay For Prescription Glasses.
From www.pinterest.com
Stop Paying 300 over prescription glasses. Complete pair from 24 Do You Have To Pay For Prescription Glasses In most cases a prescription will be valid for two years after your test, or one year if you're over 70 (though you. If you are entitled to, or named on, a valid nhs tax credit exemption certificate, then you will be entitled to a free eye test through the nhs. Once you are over the age of 60 you. Do You Have To Pay For Prescription Glasses.
From nilepost.co.ug
You can now pay for eye glasses in instalments at Lapaire Do You Have To Pay For Prescription Glasses The law says employers must arrange an eye test for dse. Find out if you're eligible for free nhs prescriptions and any help with other nhs costs, including sight tests and nhs dental treatment. To buy glasses online, you'll need a prescription: If you are entitled to, or named on, a valid nhs tax credit exemption certificate, then you will. Do You Have To Pay For Prescription Glasses.