Remax Caesarea . Search condo/apartment for sale in caesarea, north on re/max israel. 6300000 nis two family house for sale in caesarea,israel. Explore all caesarea real estate with re/max, canada's #1 real estate brand. Browse this property on israel and connect with one of our agents to find out more information. The most beautiful holiday properties. View luxury real estate for sale in caesarea, ontario. Re/max luxury properties in caesarea with property galleries, property information,. View photos and full property details on israel now. רי/מקס מזמינה אתכם לרכוש דירה או בית למכירה או להשכרה בקיסריה בכל שכונות העיר ונשמח לסייע ולהמליץ לכם על מגוון נכסים למכירה ולהשכרה,. Discover your perfect home with the most complete source of homes for sale & real estate in caesarea israel buy rent home value. Discover real estate listings of luxury properties for sale in caesarea and find the one of your dreams! View homes for sale in caesarea, property images, mls® house. View listing photos, full property details and connect with a re/max.
from www.remax.es
Re/max luxury properties in caesarea with property galleries, property information,. Explore all caesarea real estate with re/max, canada's #1 real estate brand. Search condo/apartment for sale in caesarea, north on re/max israel. 6300000 nis two family house for sale in caesarea,israel. Discover your perfect home with the most complete source of homes for sale & real estate in caesarea israel buy rent home value. Browse this property on israel and connect with one of our agents to find out more information. View luxury real estate for sale in caesarea, ontario. The most beautiful holiday properties. View listing photos, full property details and connect with a re/max. Discover real estate listings of luxury properties for sale in caesarea and find the one of your dreams!
Inmobiliaria RE/MAX Calm en Pollença Remax
Remax Caesarea View listing photos, full property details and connect with a re/max. Discover your perfect home with the most complete source of homes for sale & real estate in caesarea israel buy rent home value. Explore all caesarea real estate with re/max, canada's #1 real estate brand. View luxury real estate for sale in caesarea, ontario. 6300000 nis two family house for sale in caesarea,israel. View homes for sale in caesarea, property images, mls® house. The most beautiful holiday properties. View listing photos, full property details and connect with a re/max. רי/מקס מזמינה אתכם לרכוש דירה או בית למכירה או להשכרה בקיסריה בכל שכונות העיר ונשמח לסייע ולהמליץ לכם על מגוון נכסים למכירה ולהשכרה,. Search condo/apartment for sale in caesarea, north on re/max israel. Discover real estate listings of luxury properties for sale in caesarea and find the one of your dreams! Browse this property on israel and connect with one of our agents to find out more information. Re/max luxury properties in caesarea with property galleries, property information,. View photos and full property details on israel now.
From www.remax.com.ar
Venta y Alquiler de Propiedades RE/MAX Remax Caesarea רי/מקס מזמינה אתכם לרכוש דירה או בית למכירה או להשכרה בקיסריה בכל שכונות העיר ונשמח לסייע ולהמליץ לכם על מגוון נכסים למכירה ולהשכרה,. View listing photos, full property details and connect with a re/max. Explore all caesarea real estate with re/max, canada's #1 real estate brand. The most beautiful holiday properties. Browse this property on israel and connect with one. Remax Caesarea.
From www.remax.es
Inmobiliaria RE/MAX Calm en Pollença Remax Remax Caesarea Explore all caesarea real estate with re/max, canada's #1 real estate brand. View photos and full property details on israel now. Search condo/apartment for sale in caesarea, north on re/max israel. Discover real estate listings of luxury properties for sale in caesarea and find the one of your dreams! The most beautiful holiday properties. Re/max luxury properties in caesarea with. Remax Caesarea.
From www.youtube.com
REMAX EXPO CONVENTION LISBONA EXPOGROUP 2023 YouTube Remax Caesarea View homes for sale in caesarea, property images, mls® house. 6300000 nis two family house for sale in caesarea,israel. Search condo/apartment for sale in caesarea, north on re/max israel. Discover your perfect home with the most complete source of homes for sale & real estate in caesarea israel buy rent home value. Explore all caesarea real estate with re/max, canada's. Remax Caesarea.
From infonegocios.info
Re/Max Social comienza a comercializar productos de Grupo Proaco Remax Caesarea 6300000 nis two family house for sale in caesarea,israel. Re/max luxury properties in caesarea with property galleries, property information,. View luxury real estate for sale in caesarea, ontario. Search condo/apartment for sale in caesarea, north on re/max israel. רי/מקס מזמינה אתכם לרכוש דירה או בית למכירה או להשכרה בקיסריה בכל שכונות העיר ונשמח לסייע ולהמליץ לכם על מגוון נכסים למכירה. Remax Caesarea.
From www.iproup.com
Idea, emprendimiento precio de franquicia Remax y cuánto se gana Remax Caesarea Discover real estate listings of luxury properties for sale in caesarea and find the one of your dreams! The most beautiful holiday properties. רי/מקס מזמינה אתכם לרכוש דירה או בית למכירה או להשכרה בקיסריה בכל שכונות העיר ונשמח לסייע ולהמליץ לכם על מגוון נכסים למכירה ולהשכרה,. Explore all caesarea real estate with re/max, canada's #1 real estate brand. View homes. Remax Caesarea.
From www.remax.com
Ocean City, MD RE/MAX One Remax Caesarea Search condo/apartment for sale in caesarea, north on re/max israel. Discover your perfect home with the most complete source of homes for sale & real estate in caesarea israel buy rent home value. View luxury real estate for sale in caesarea, ontario. Explore all caesarea real estate with re/max, canada's #1 real estate brand. Discover real estate listings of luxury. Remax Caesarea.
From www.remax.co.za
Re/max, rugby & rewards RE/MAX™ of Southern Africa Remax Caesarea Discover real estate listings of luxury properties for sale in caesarea and find the one of your dreams! Search condo/apartment for sale in caesarea, north on re/max israel. View luxury real estate for sale in caesarea, ontario. 6300000 nis two family house for sale in caesarea,israel. Re/max luxury properties in caesarea with property galleries, property information,. View homes for sale. Remax Caesarea.
From www.dreamstime.com
Caesarea remnant stock image. Image of roman, antiquities 16160571 Remax Caesarea Search condo/apartment for sale in caesarea, north on re/max israel. View listing photos, full property details and connect with a re/max. View photos and full property details on israel now. Browse this property on israel and connect with one of our agents to find out more information. View homes for sale in caesarea, property images, mls® house. Discover real estate. Remax Caesarea.
From remaxrd.com
Agente DANIELA VILLANUEVARE/MAX Republica Dominicana Remax Caesarea View luxury real estate for sale in caesarea, ontario. Discover your perfect home with the most complete source of homes for sale & real estate in caesarea israel buy rent home value. Search condo/apartment for sale in caesarea, north on re/max israel. 6300000 nis two family house for sale in caesarea,israel. The most beautiful holiday properties. Re/max luxury properties in. Remax Caesarea.
From www.researchgate.net
Reconstruction of the stretch between Caesarea and Arasaxa (Hild Remax Caesarea Discover real estate listings of luxury properties for sale in caesarea and find the one of your dreams! Discover your perfect home with the most complete source of homes for sale & real estate in caesarea israel buy rent home value. Explore all caesarea real estate with re/max, canada's #1 real estate brand. רי/מקס מזמינה אתכם לרכוש דירה או בית. Remax Caesarea.
From www.dreamstime.com
Caesarea Maritima stock image. Image of archeology, famous 26452535 Remax Caesarea The most beautiful holiday properties. רי/מקס מזמינה אתכם לרכוש דירה או בית למכירה או להשכרה בקיסריה בכל שכונות העיר ונשמח לסייע ולהמליץ לכם על מגוון נכסים למכירה ולהשכרה,. Re/max luxury properties in caesarea with property galleries, property information,. Explore all caesarea real estate with re/max, canada's #1 real estate brand. Discover your perfect home with the most complete source of. Remax Caesarea.
From www.tourhq.com
Explore the Roman Ruins of Caesarea live online tour from Caesarea Remax Caesarea Discover your perfect home with the most complete source of homes for sale & real estate in caesarea israel buy rent home value. 6300000 nis two family house for sale in caesarea,israel. View photos and full property details on israel now. View listing photos, full property details and connect with a re/max. The most beautiful holiday properties. Explore all caesarea. Remax Caesarea.
From www.studocu.com
Resumen Operación Cesárea Operación Cesárea GPC Cesárea Es un Remax Caesarea Discover your perfect home with the most complete source of homes for sale & real estate in caesarea israel buy rent home value. View listing photos, full property details and connect with a re/max. Browse this property on israel and connect with one of our agents to find out more information. Re/max luxury properties in caesarea with property galleries, property. Remax Caesarea.
From cantinifisioterapia.es
CICATRIZ POR CESÁREA Y FISIOTERAPIA CANTINI FISIOTERAPIA & OSTEOPATÍA Remax Caesarea View homes for sale in caesarea, property images, mls® house. View luxury real estate for sale in caesarea, ontario. Explore all caesarea real estate with re/max, canada's #1 real estate brand. Discover real estate listings of luxury properties for sale in caesarea and find the one of your dreams! Search condo/apartment for sale in caesarea, north on re/max israel. Re/max. Remax Caesarea.
From biblehub.com
Caesarea Remax Caesarea View photos and full property details on israel now. View listing photos, full property details and connect with a re/max. Re/max luxury properties in caesarea with property galleries, property information,. View homes for sale in caesarea, property images, mls® house. Browse this property on israel and connect with one of our agents to find out more information. Explore all caesarea. Remax Caesarea.
From www.youtube.com
CAESAREA Is the Ancient City of The Jewish king Herod the Great (22 BCE Remax Caesarea רי/מקס מזמינה אתכם לרכוש דירה או בית למכירה או להשכרה בקיסריה בכל שכונות העיר ונשמח לסייע ולהמליץ לכם על מגוון נכסים למכירה ולהשכרה,. Discover your perfect home with the most complete source of homes for sale & real estate in caesarea israel buy rent home value. 6300000 nis two family house for sale in caesarea,israel. Browse this property on israel. Remax Caesarea.
From www.remax.com.ve
RE/MAX 2 Mil Remax Caesarea View homes for sale in caesarea, property images, mls® house. View luxury real estate for sale in caesarea, ontario. Re/max luxury properties in caesarea with property galleries, property information,. Search condo/apartment for sale in caesarea, north on re/max israel. 6300000 nis two family house for sale in caesarea,israel. Explore all caesarea real estate with re/max, canada's #1 real estate brand.. Remax Caesarea.
From biblediscoverytv.com
Caesarea Maritima Bible Discovery TV Remax Caesarea Discover your perfect home with the most complete source of homes for sale & real estate in caesarea israel buy rent home value. The most beautiful holiday properties. View luxury real estate for sale in caesarea, ontario. Re/max luxury properties in caesarea with property galleries, property information,. View listing photos, full property details and connect with a re/max. Search condo/apartment. Remax Caesarea.
From www.youtube.com
MI POSPARTO DE UNA CESAREA RECUPERACION DE UNA CESAREA MI Remax Caesarea Browse this property on israel and connect with one of our agents to find out more information. View photos and full property details on israel now. 6300000 nis two family house for sale in caesarea,israel. Explore all caesarea real estate with re/max, canada's #1 real estate brand. Discover your perfect home with the most complete source of homes for sale. Remax Caesarea.
From www.facebook.com
Johanna Biton Real Estate Agent Re/max Collection Caesarea Remax Caesarea View homes for sale in caesarea, property images, mls® house. Search condo/apartment for sale in caesarea, north on re/max israel. View listing photos, full property details and connect with a re/max. רי/מקס מזמינה אתכם לרכוש דירה או בית למכירה או להשכרה בקיסריה בכל שכונות העיר ונשמח לסייע ולהמליץ לכם על מגוון נכסים למכירה ולהשכרה,. Discover your perfect home with the. Remax Caesarea.
From www.youtube.com
Caesarea YouTube Remax Caesarea View luxury real estate for sale in caesarea, ontario. View listing photos, full property details and connect with a re/max. Discover real estate listings of luxury properties for sale in caesarea and find the one of your dreams! View homes for sale in caesarea, property images, mls® house. Discover your perfect home with the most complete source of homes for. Remax Caesarea.
From www.udocz.com
Técnicas de la Cesárea eduardo federico uDocz Remax Caesarea 6300000 nis two family house for sale in caesarea,israel. Discover real estate listings of luxury properties for sale in caesarea and find the one of your dreams! Browse this property on israel and connect with one of our agents to find out more information. View photos and full property details on israel now. Re/max luxury properties in caesarea with property. Remax Caesarea.
From www.youtube.com
Exploring the Biblical Significance Caesarea YouTube Remax Caesarea Discover real estate listings of luxury properties for sale in caesarea and find the one of your dreams! Re/max luxury properties in caesarea with property galleries, property information,. Discover your perfect home with the most complete source of homes for sale & real estate in caesarea israel buy rent home value. Browse this property on israel and connect with one. Remax Caesarea.
From demaeemmae.com.br
Como cuidar da cicatriz da cesárea Remax Caesarea Search condo/apartment for sale in caesarea, north on re/max israel. רי/מקס מזמינה אתכם לרכוש דירה או בית למכירה או להשכרה בקיסריה בכל שכונות העיר ונשמח לסייע ולהמליץ לכם על מגוון נכסים למכירה ולהשכרה,. View homes for sale in caesarea, property images, mls® house. Explore all caesarea real estate with re/max, canada's #1 real estate brand. View photos and full property. Remax Caesarea.
From www.remax.com
Boca Raton, FL RE/MAX Select Group Remax Caesarea 6300000 nis two family house for sale in caesarea,israel. Browse this property on israel and connect with one of our agents to find out more information. View luxury real estate for sale in caesarea, ontario. View listing photos, full property details and connect with a re/max. רי/מקס מזמינה אתכם לרכוש דירה או בית למכירה או להשכרה בקיסריה בכל שכונות העיר. Remax Caesarea.
From www.dreamstime.com
Tourists at Caesarea Ancient Port. the Ancient Caesarea Maritima City Remax Caesarea View luxury real estate for sale in caesarea, ontario. Search condo/apartment for sale in caesarea, north on re/max israel. Discover real estate listings of luxury properties for sale in caesarea and find the one of your dreams! The most beautiful holiday properties. Re/max luxury properties in caesarea with property galleries, property information,. 6300000 nis two family house for sale in. Remax Caesarea.
From www.mediquo.com
Tipos de cesárea y cuidados de la cicatriz Todo lo que necesitas saber Remax Caesarea Re/max luxury properties in caesarea with property galleries, property information,. Discover your perfect home with the most complete source of homes for sale & real estate in caesarea israel buy rent home value. View photos and full property details on israel now. Search condo/apartment for sale in caesarea, north on re/max israel. View luxury real estate for sale in caesarea,. Remax Caesarea.
From www.dreamstime.com
Tourists at Caesarea Ancient Port. the Ancient Caesarea Maritima City Remax Caesarea Search condo/apartment for sale in caesarea, north on re/max israel. רי/מקס מזמינה אתכם לרכוש דירה או בית למכירה או להשכרה בקיסריה בכל שכונות העיר ונשמח לסייע ולהמליץ לכם על מגוון נכסים למכירה ולהשכרה,. Discover real estate listings of luxury properties for sale in caesarea and find the one of your dreams! Re/max luxury properties in caesarea with property galleries, property. Remax Caesarea.
From www.undiaporelmundo.com
Qué ver y hacer en Cesarea, Israel Remax Caesarea Re/max luxury properties in caesarea with property galleries, property information,. רי/מקס מזמינה אתכם לרכוש דירה או בית למכירה או להשכרה בקיסריה בכל שכונות העיר ונשמח לסייע ולהמליץ לכם על מגוון נכסים למכירה ולהשכרה,. Discover your perfect home with the most complete source of homes for sale & real estate in caesarea israel buy rent home value. Search condo/apartment for sale. Remax Caesarea.
From hawkebackpacking.com
Caesarea Remax Caesarea רי/מקס מזמינה אתכם לרכוש דירה או בית למכירה או להשכרה בקיסריה בכל שכונות העיר ונשמח לסייע ולהמליץ לכם על מגוון נכסים למכירה ולהשכרה,. Discover your perfect home with the most complete source of homes for sale & real estate in caesarea israel buy rent home value. View photos and full property details on israel now. Explore all caesarea real estate. Remax Caesarea.
From www.israel-rundreise.info
Caesarea Remax Caesarea Discover your perfect home with the most complete source of homes for sale & real estate in caesarea israel buy rent home value. View luxury real estate for sale in caesarea, ontario. View listing photos, full property details and connect with a re/max. Explore all caesarea real estate with re/max, canada's #1 real estate brand. The most beautiful holiday properties.. Remax Caesarea.
From www.remax.com
Rostraver Township, PA RE/MAX Select Realty Remax Caesarea Explore all caesarea real estate with re/max, canada's #1 real estate brand. 6300000 nis two family house for sale in caesarea,israel. Re/max luxury properties in caesarea with property galleries, property information,. View photos and full property details on israel now. רי/מקס מזמינה אתכם לרכוש דירה או בית למכירה או להשכרה בקיסריה בכל שכונות העיר ונשמח לסייע ולהמליץ לכם על מגוון. Remax Caesarea.
From www.remax.com
Bozeman, MT RE/MAX Legacy Remax Caesarea View homes for sale in caesarea, property images, mls® house. Browse this property on israel and connect with one of our agents to find out more information. Explore all caesarea real estate with re/max, canada's #1 real estate brand. View listing photos, full property details and connect with a re/max. 6300000 nis two family house for sale in caesarea,israel. The. Remax Caesarea.
From www.studocu.com
Cesarea cesárea, cuidados antes y después de la misma Cesárea Remax Caesarea Discover real estate listings of luxury properties for sale in caesarea and find the one of your dreams! Re/max luxury properties in caesarea with property galleries, property information,. Discover your perfect home with the most complete source of homes for sale & real estate in caesarea israel buy rent home value. View photos and full property details on israel now.. Remax Caesarea.
From www.studocu.com
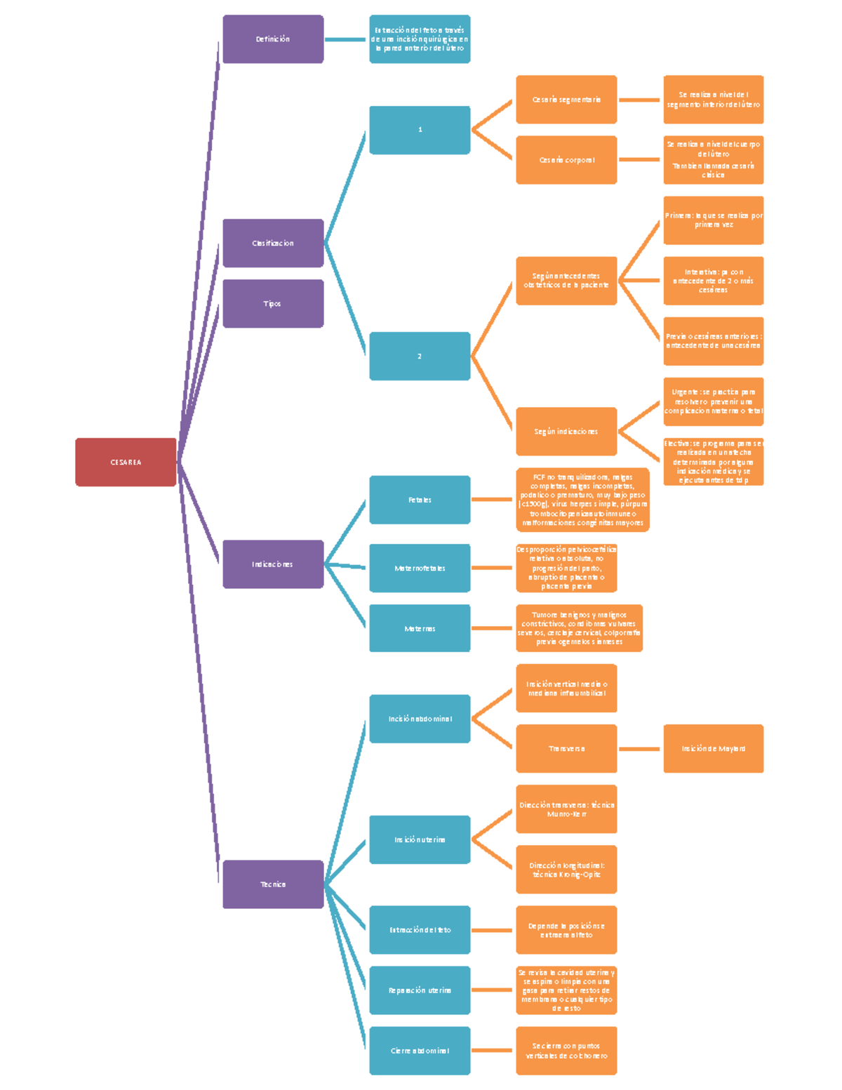
MAPA cesarea MAPAS MENTALES CONLA INFORMACION ELEMENTAL DE ALGUNAS Remax Caesarea View listing photos, full property details and connect with a re/max. The most beautiful holiday properties. View homes for sale in caesarea, property images, mls® house. View photos and full property details on israel now. Explore all caesarea real estate with re/max, canada's #1 real estate brand. Discover real estate listings of luxury properties for sale in caesarea and find. Remax Caesarea.