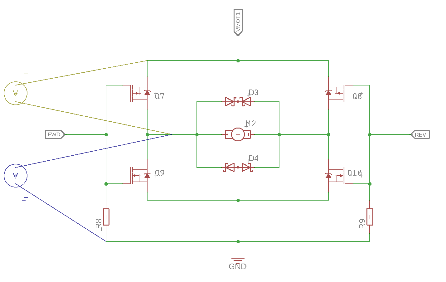
Freewheel Diode Dc Motor . This diode is used to protect the circuit from unusual damage due to the sudden decrease in the flow of current in the circuit. But what is the best way to connect. Disconnect the motor's leads completely, and let it freewheel. A freewheeling diode is used to make load current continuous and stops the output voltage from going negative. A flyback diode is also called as. In this article, we will explore the importance and usage of flyback diodes, covering their application in relays, solenoids, and dc motors. It is also known as flyback diode. For better understanding of how freewheeling diode prevents such occurrences of over voltages and when it come into play, let us. A freewheeling diode is connected in motor control circuits across the terminals of the motor to let for energy dissipation stored in motor inductance to give continuity. Freewheeling diode is used in forward bias only. I want to drive brushed 12vdc, 4a motor using two relays to achieve direction control. A freewheeling diode is commonly known as commutating diode (or flywheel diode or bypass diode). Connect a flyback diode to regulate the voltage across the leads,. Freewheeling diode is used to prevent the high voltage over the switch across the inductive load terminals. Freewheeling diode is used to protect the circuit from unusual damage caused due to abrupt reduction in the current flowing through the circuit.
from www.youtube.com
A flyback diode is also called as. Connect a flyback diode to regulate the voltage across the leads,. Freewheeling diode is used to prevent the high voltage over the switch across the inductive load terminals. Freewheeling diode is used to protect the circuit from unusual damage caused due to abrupt reduction in the current flowing through the circuit. I want to drive brushed 12vdc, 4a motor using two relays to achieve direction control. This diode is used to protect the circuit from unusual damage due to the sudden decrease in the flow of current in the circuit. Freewheeling diode is used in forward bias only. For better understanding of how freewheeling diode prevents such occurrences of over voltages and when it come into play, let us. But what is the best way to connect. In this article, we will explore the importance and usage of flyback diodes, covering their application in relays, solenoids, and dc motors.
Single Phase Full Wave Diode Bridge Rectifier With Rl Load(हिन्दी
Freewheel Diode Dc Motor In this article, we will explore the importance and usage of flyback diodes, covering their application in relays, solenoids, and dc motors. But what is the best way to connect. This diode is used to protect the circuit from unusual damage due to the sudden decrease in the flow of current in the circuit. Disconnect the motor's leads completely, and let it freewheel. A freewheeling diode is commonly known as commutating diode (or flywheel diode or bypass diode). I want to drive brushed 12vdc, 4a motor using two relays to achieve direction control. Freewheeling diode is used in forward bias only. A flyback diode is also called as. Connect a flyback diode to regulate the voltage across the leads,. A freewheeling diode is connected in motor control circuits across the terminals of the motor to let for energy dissipation stored in motor inductance to give continuity. Freewheeling diode is used to prevent the high voltage over the switch across the inductive load terminals. Freewheeling diode is used to protect the circuit from unusual damage caused due to abrupt reduction in the current flowing through the circuit. A freewheeling diode is used to make load current continuous and stops the output voltage from going negative. In this article, we will explore the importance and usage of flyback diodes, covering their application in relays, solenoids, and dc motors. It is also known as flyback diode. For better understanding of how freewheeling diode prevents such occurrences of over voltages and when it come into play, let us.
From www.picxsexy.com
How To Build A 3 Phase Brushless Bldc Motor Driver Circuit Porn Sex Freewheel Diode Dc Motor A flyback diode is also called as. A freewheeling diode is used to make load current continuous and stops the output voltage from going negative. Disconnect the motor's leads completely, and let it freewheel. In this article, we will explore the importance and usage of flyback diodes, covering their application in relays, solenoids, and dc motors. I want to drive. Freewheel Diode Dc Motor.
From www.youtube.com
Full wave Rectifier with RL load and freewheeling diode YouTube Freewheel Diode Dc Motor This diode is used to protect the circuit from unusual damage due to the sudden decrease in the flow of current in the circuit. I want to drive brushed 12vdc, 4a motor using two relays to achieve direction control. For better understanding of how freewheeling diode prevents such occurrences of over voltages and when it come into play, let us.. Freewheel Diode Dc Motor.
From www.youtube.com
Single Phase Half Wave Controlled Rectifier with RL Load and Freewheel Diode Dc Motor Disconnect the motor's leads completely, and let it freewheel. But what is the best way to connect. A freewheeling diode is commonly known as commutating diode (or flywheel diode or bypass diode). Connect a flyback diode to regulate the voltage across the leads,. A freewheeling diode is connected in motor control circuits across the terminals of the motor to let. Freewheel Diode Dc Motor.
From arduino.stackexchange.com
esp8266 Dc motor backvoltage, how to place the diode correctly Freewheel Diode Dc Motor Freewheeling diode is used to protect the circuit from unusual damage caused due to abrupt reduction in the current flowing through the circuit. A freewheeling diode is used to make load current continuous and stops the output voltage from going negative. A freewheeling diode is commonly known as commutating diode (or flywheel diode or bypass diode). Connect a flyback diode. Freewheel Diode Dc Motor.
From electronics.stackexchange.com
mosfet Freewheel diodes and shootthrough prevention required on this Freewheel Diode Dc Motor A freewheeling diode is commonly known as commutating diode (or flywheel diode or bypass diode). A flyback diode is also called as. I want to drive brushed 12vdc, 4a motor using two relays to achieve direction control. Disconnect the motor's leads completely, and let it freewheel. But what is the best way to connect. Connect a flyback diode to regulate. Freewheel Diode Dc Motor.
From www.youtube.com
How Freewheeling Diode Works YouTube Freewheel Diode Dc Motor A freewheeling diode is connected in motor control circuits across the terminals of the motor to let for energy dissipation stored in motor inductance to give continuity. A freewheeling diode is used to make load current continuous and stops the output voltage from going negative. Freewheeling diode is used to prevent the high voltage over the switch across the inductive. Freewheel Diode Dc Motor.
From www.youtube.com
Single Phase Full Wave Diode Bridge Rectifier With Rl Load(हिन्दी Freewheel Diode Dc Motor Freewheeling diode is used to prevent the high voltage over the switch across the inductive load terminals. I want to drive brushed 12vdc, 4a motor using two relays to achieve direction control. Freewheeling diode is used in forward bias only. It is also known as flyback diode. This diode is used to protect the circuit from unusual damage due to. Freewheel Diode Dc Motor.
From binaryupdates.com
Reverse Current Protection using Diode Freewheel Diode Dc Motor Freewheeling diode is used to protect the circuit from unusual damage caused due to abrupt reduction in the current flowing through the circuit. A flyback diode is also called as. Freewheeling diode is used to prevent the high voltage over the switch across the inductive load terminals. This diode is used to protect the circuit from unusual damage due to. Freewheel Diode Dc Motor.
From www.youtube.com
How to Install Diode in ICS Motor YouTube Freewheel Diode Dc Motor It is also known as flyback diode. Freewheeling diode is used in forward bias only. But what is the best way to connect. Disconnect the motor's leads completely, and let it freewheel. Freewheeling diode is used to prevent the high voltage over the switch across the inductive load terminals. Connect a flyback diode to regulate the voltage across the leads,.. Freewheel Diode Dc Motor.
From www.youtube.com
Why we use Flyback or free wheeling Diode with relay ? flyback diode dc Freewheel Diode Dc Motor A freewheeling diode is commonly known as commutating diode (or flywheel diode or bypass diode). For better understanding of how freewheeling diode prevents such occurrences of over voltages and when it come into play, let us. Disconnect the motor's leads completely, and let it freewheel. Connect a flyback diode to regulate the voltage across the leads,. Freewheeling diode is used. Freewheel Diode Dc Motor.
From loezcqbyr.blob.core.windows.net
Flywheel Diode Selection at Carolyn Edwards blog Freewheel Diode Dc Motor A flyback diode is also called as. A freewheeling diode is connected in motor control circuits across the terminals of the motor to let for energy dissipation stored in motor inductance to give continuity. But what is the best way to connect. This diode is used to protect the circuit from unusual damage due to the sudden decrease in the. Freewheel Diode Dc Motor.
From electronics.stackexchange.com
mosfet freewheeling diode needed? Electrical Engineering Stack Exchange Freewheel Diode Dc Motor For better understanding of how freewheeling diode prevents such occurrences of over voltages and when it come into play, let us. A freewheeling diode is commonly known as commutating diode (or flywheel diode or bypass diode). In this article, we will explore the importance and usage of flyback diodes, covering their application in relays, solenoids, and dc motors. Freewheeling diode. Freewheel Diode Dc Motor.
From www.electronics-lab.com
The Signal Diode Freewheel Diode Dc Motor A flyback diode is also called as. Connect a flyback diode to regulate the voltage across the leads,. A freewheeling diode is commonly known as commutating diode (or flywheel diode or bypass diode). A freewheeling diode is connected in motor control circuits across the terminals of the motor to let for energy dissipation stored in motor inductance to give continuity.. Freewheel Diode Dc Motor.
From www.linkedin.com
Amaldev Venugopal on LinkedIn backtobasics diodes current Freewheel Diode Dc Motor This diode is used to protect the circuit from unusual damage due to the sudden decrease in the flow of current in the circuit. Freewheeling diode is used to protect the circuit from unusual damage caused due to abrupt reduction in the current flowing through the circuit. Freewheeling diode is used in forward bias only. Freewheeling diode is used to. Freewheel Diode Dc Motor.
From itecnotes.com
Electronic Do I need a Schottky diode as a flyback diode with PWM Freewheel Diode Dc Motor This diode is used to protect the circuit from unusual damage due to the sudden decrease in the flow of current in the circuit. But what is the best way to connect. Freewheeling diode is used to prevent the high voltage over the switch across the inductive load terminals. A freewheeling diode is used to make load current continuous and. Freewheel Diode Dc Motor.
From www.youtube.com
Single Phase Full Wave Controlled Rectifier with RL load and Freewheel Diode Dc Motor I want to drive brushed 12vdc, 4a motor using two relays to achieve direction control. Freewheeling diode is used to protect the circuit from unusual damage caused due to abrupt reduction in the current flowing through the circuit. Connect a flyback diode to regulate the voltage across the leads,. For better understanding of how freewheeling diode prevents such occurrences of. Freewheel Diode Dc Motor.
From www.allaboutcircuits.com
The Difference Between Slow Decay Mode and Fast Decay Mode in HBridge Freewheel Diode Dc Motor A flyback diode is also called as. Freewheeling diode is used to prevent the high voltage over the switch across the inductive load terminals. I want to drive brushed 12vdc, 4a motor using two relays to achieve direction control. Connect a flyback diode to regulate the voltage across the leads,. But what is the best way to connect. It is. Freewheel Diode Dc Motor.
From www.nidec.com
Flyback diode NIDEC CORPORATION Freewheel Diode Dc Motor It is also known as flyback diode. A freewheeling diode is commonly known as commutating diode (or flywheel diode or bypass diode). This diode is used to protect the circuit from unusual damage due to the sudden decrease in the flow of current in the circuit. In this article, we will explore the importance and usage of flyback diodes, covering. Freewheel Diode Dc Motor.
From www.darrahelectric.com
Diode Modules Diode Modules Solutions From Darrah Electric Freewheel Diode Dc Motor A freewheeling diode is commonly known as commutating diode (or flywheel diode or bypass diode). I want to drive brushed 12vdc, 4a motor using two relays to achieve direction control. Freewheeling diode is used to prevent the high voltage over the switch across the inductive load terminals. A freewheeling diode is used to make load current continuous and stops the. Freewheel Diode Dc Motor.
From www.reddit.com
Can anyone identify the issue on this assembly (DC Motor, Freewheel Freewheel Diode Dc Motor Disconnect the motor's leads completely, and let it freewheel. Freewheeling diode is used to prevent the high voltage over the switch across the inductive load terminals. A flyback diode is also called as. But what is the best way to connect. Connect a flyback diode to regulate the voltage across the leads,. This diode is used to protect the circuit. Freewheel Diode Dc Motor.
From www.youtube.com
Diode Circuit With Freewheeling Diode With L Load (हिंदी) YouTube Freewheel Diode Dc Motor Freewheeling diode is used in forward bias only. In this article, we will explore the importance and usage of flyback diodes, covering their application in relays, solenoids, and dc motors. For better understanding of how freewheeling diode prevents such occurrences of over voltages and when it come into play, let us. Freewheeling diode is used to prevent the high voltage. Freewheel Diode Dc Motor.
From guidewiringupsweep.z21.web.core.windows.net
3 Phase Half Wave Rectifier Circuit Diagram Freewheel Diode Dc Motor Freewheeling diode is used to protect the circuit from unusual damage caused due to abrupt reduction in the current flowing through the circuit. For better understanding of how freewheeling diode prevents such occurrences of over voltages and when it come into play, let us. But what is the best way to connect. A flyback diode is also called as. Disconnect. Freewheel Diode Dc Motor.
From www.myelectrical2015.com
Function of Freewheeling Diode Electrical Revolution Freewheel Diode Dc Motor A freewheeling diode is connected in motor control circuits across the terminals of the motor to let for energy dissipation stored in motor inductance to give continuity. This diode is used to protect the circuit from unusual damage due to the sudden decrease in the flow of current in the circuit. But what is the best way to connect. For. Freewheel Diode Dc Motor.
From aruba.desertcart.com
Buy DC motor control board, freewheeling diode, largecapacity filter Freewheel Diode Dc Motor Connect a flyback diode to regulate the voltage across the leads,. A flyback diode is also called as. A freewheeling diode is commonly known as commutating diode (or flywheel diode or bypass diode). It is also known as flyback diode. A freewheeling diode is used to make load current continuous and stops the output voltage from going negative. A freewheeling. Freewheel Diode Dc Motor.
From exowlmjsh.blob.core.windows.net
Freewheel Diode Application at Barry Heideman blog Freewheel Diode Dc Motor In this article, we will explore the importance and usage of flyback diodes, covering their application in relays, solenoids, and dc motors. But what is the best way to connect. Disconnect the motor's leads completely, and let it freewheel. A freewheeling diode is connected in motor control circuits across the terminals of the motor to let for energy dissipation stored. Freewheel Diode Dc Motor.
From electronics.stackexchange.com
DC motor PWM control and flyback diode question Electrical Freewheel Diode Dc Motor Freewheeling diode is used in forward bias only. A freewheeling diode is used to make load current continuous and stops the output voltage from going negative. Freewheeling diode is used to prevent the high voltage over the switch across the inductive load terminals. For better understanding of how freewheeling diode prevents such occurrences of over voltages and when it come. Freewheel Diode Dc Motor.
From electronics.stackexchange.com
pwm Permanent brushed DC motor freewheeling Electrical Freewheel Diode Dc Motor A flyback diode is also called as. But what is the best way to connect. A freewheeling diode is commonly known as commutating diode (or flywheel diode or bypass diode). This diode is used to protect the circuit from unusual damage due to the sudden decrease in the flow of current in the circuit. Disconnect the motor's leads completely, and. Freewheel Diode Dc Motor.
From ag67764.blogspot.com
☑ Fungsi Diode Freewheeling Freewheel Diode Dc Motor A flyback diode is also called as. It is also known as flyback diode. Freewheeling diode is used to prevent the high voltage over the switch across the inductive load terminals. Freewheeling diode is used in forward bias only. I want to drive brushed 12vdc, 4a motor using two relays to achieve direction control. Freewheeling diode is used to protect. Freewheel Diode Dc Motor.
From www.myelectrical2015.com
Electrical Revolution Freewheel Diode Dc Motor But what is the best way to connect. Freewheeling diode is used to prevent the high voltage over the switch across the inductive load terminals. It is also known as flyback diode. Freewheeling diode is used to protect the circuit from unusual damage caused due to abrupt reduction in the current flowing through the circuit. For better understanding of how. Freewheel Diode Dc Motor.
From www.matrixtsl.com
Introducing the new Matrix TSL dual full bridge motor driver Eblock Freewheel Diode Dc Motor In this article, we will explore the importance and usage of flyback diodes, covering their application in relays, solenoids, and dc motors. For better understanding of how freewheeling diode prevents such occurrences of over voltages and when it come into play, let us. Freewheeling diode is used to protect the circuit from unusual damage caused due to abrupt reduction in. Freewheel Diode Dc Motor.
From www.darrahelectric.com
Mitsubishi Electric's Diode Modules Darrah Electric Blog Freewheel Diode Dc Motor This diode is used to protect the circuit from unusual damage due to the sudden decrease in the flow of current in the circuit. Freewheeling diode is used to prevent the high voltage over the switch across the inductive load terminals. A freewheeling diode is commonly known as commutating diode (or flywheel diode or bypass diode). Connect a flyback diode. Freewheel Diode Dc Motor.
From robotics.stackexchange.com
What is the direction of current flowing through the freewheeling Freewheel Diode Dc Motor Disconnect the motor's leads completely, and let it freewheel. This diode is used to protect the circuit from unusual damage due to the sudden decrease in the flow of current in the circuit. Freewheeling diode is used to prevent the high voltage over the switch across the inductive load terminals. A freewheeling diode is commonly known as commutating diode (or. Freewheel Diode Dc Motor.
From www.youtube.com
Purpose of Freewheeling Diode and Its Working YouTube Freewheel Diode Dc Motor Freewheeling diode is used in forward bias only. Disconnect the motor's leads completely, and let it freewheel. Connect a flyback diode to regulate the voltage across the leads,. I want to drive brushed 12vdc, 4a motor using two relays to achieve direction control. It is also known as flyback diode. A freewheeling diode is commonly known as commutating diode (or. Freewheel Diode Dc Motor.
From www.homemade-circuits.com
How to Connect Diodes in Parallel Homemade Circuit Projects Freewheel Diode Dc Motor Freewheeling diode is used in forward bias only. Connect a flyback diode to regulate the voltage across the leads,. Freewheeling diode is used to protect the circuit from unusual damage caused due to abrupt reduction in the current flowing through the circuit. But what is the best way to connect. Freewheeling diode is used to prevent the high voltage over. Freewheel Diode Dc Motor.
From www.youtube.com
single phase half wave controlled rectifier with rl load and Freewheel Diode Dc Motor I want to drive brushed 12vdc, 4a motor using two relays to achieve direction control. This diode is used to protect the circuit from unusual damage due to the sudden decrease in the flow of current in the circuit. In this article, we will explore the importance and usage of flyback diodes, covering their application in relays, solenoids, and dc. Freewheel Diode Dc Motor.