Java Print Boolean As String . For example, class main { public static void. Print boolean by using the string.valueof() method in java the string.valueof() method is a convenient way to convert a boolean value to its string representation. In the beginning of your method. It’s a static method of the string class and can be used to convert various types, including boolean, to their string representations. Learn how to convert a boolean to a string in java using simple methods like string.valueof() and boolean.tostring(). Boolean.tostring() is a static method in java’s boolean class used to convert a boolean value to its string representation. There are 2 overloads of tostring (). I am trying to convert boolean to string type. Java is strongly typed so you need a boolean isleapyear; The tostring () method of boolean class is a built in method to return the boolean value in string format. We can also convert the boolean variables into strings using the tostring() method of the boolean class.
from whaa.dev
I am trying to convert boolean to string type. Learn how to convert a boolean to a string in java using simple methods like string.valueof() and boolean.tostring(). Boolean.tostring() is a static method in java’s boolean class used to convert a boolean value to its string representation. There are 2 overloads of tostring (). The tostring () method of boolean class is a built in method to return the boolean value in string format. We can also convert the boolean variables into strings using the tostring() method of the boolean class. For example, class main { public static void. In the beginning of your method. Print boolean by using the string.valueof() method in java the string.valueof() method is a convenient way to convert a boolean value to its string representation. It’s a static method of the string class and can be used to convert various types, including boolean, to their string representations.
How to convert String to boolean in Java?
Java Print Boolean As String The tostring () method of boolean class is a built in method to return the boolean value in string format. I am trying to convert boolean to string type. It’s a static method of the string class and can be used to convert various types, including boolean, to their string representations. Learn how to convert a boolean to a string in java using simple methods like string.valueof() and boolean.tostring(). Boolean.tostring() is a static method in java’s boolean class used to convert a boolean value to its string representation. The tostring () method of boolean class is a built in method to return the boolean value in string format. Java is strongly typed so you need a boolean isleapyear; Print boolean by using the string.valueof() method in java the string.valueof() method is a convenient way to convert a boolean value to its string representation. We can also convert the boolean variables into strings using the tostring() method of the boolean class. For example, class main { public static void. In the beginning of your method. There are 2 overloads of tostring ().
From www.codevscolor.com
How to convert a boolean to string in Java CodeVsColor Java Print Boolean As String Print boolean by using the string.valueof() method in java the string.valueof() method is a convenient way to convert a boolean value to its string representation. I am trying to convert boolean to string type. Boolean.tostring() is a static method in java’s boolean class used to convert a boolean value to its string representation. We can also convert the boolean variables. Java Print Boolean As String.
From www.youtube.com
Java if else String comparison using BlueJ with American Accent YouTube Java Print Boolean As String We can also convert the boolean variables into strings using the tostring() method of the boolean class. Boolean.tostring() is a static method in java’s boolean class used to convert a boolean value to its string representation. Print boolean by using the string.valueof() method in java the string.valueof() method is a convenient way to convert a boolean value to its string. Java Print Boolean As String.
From stackoverflow.com
Convert string to Boolean in javascript Stack Overflow Java Print Boolean As String It’s a static method of the string class and can be used to convert various types, including boolean, to their string representations. Print boolean by using the string.valueof() method in java the string.valueof() method is a convenient way to convert a boolean value to its string representation. There are 2 overloads of tostring (). In the beginning of your method.. Java Print Boolean As String.
From perm-2.ru
преобразовать Boolean в String Java Java Print Boolean As String Java is strongly typed so you need a boolean isleapyear; I am trying to convert boolean to string type. Learn how to convert a boolean to a string in java using simple methods like string.valueof() and boolean.tostring(). In the beginning of your method. We can also convert the boolean variables into strings using the tostring() method of the boolean class.. Java Print Boolean As String.
From www.ruoxue.org
Convert String to Boolean in Java with Examples Java 147 Ruoxue 極客 Java Print Boolean As String For example, class main { public static void. Java is strongly typed so you need a boolean isleapyear; It’s a static method of the string class and can be used to convert various types, including boolean, to their string representations. I am trying to convert boolean to string type. Print boolean by using the string.valueof() method in java the string.valueof(). Java Print Boolean As String.
From beginnersbook.com
Java String to boolean Conversion with examples Java Print Boolean As String There are 2 overloads of tostring (). Java is strongly typed so you need a boolean isleapyear; I am trying to convert boolean to string type. For example, class main { public static void. In the beginning of your method. It’s a static method of the string class and can be used to convert various types, including boolean, to their. Java Print Boolean As String.
From www.tutorialgateway.org
Java Program to Reverse Letters in a String Java Print Boolean As String I am trying to convert boolean to string type. Learn how to convert a boolean to a string in java using simple methods like string.valueof() and boolean.tostring(). In the beginning of your method. The tostring () method of boolean class is a built in method to return the boolean value in string format. Java is strongly typed so you need. Java Print Boolean As String.
From whaa.dev
How to convert String to boolean in Java? Java Print Boolean As String For example, class main { public static void. In the beginning of your method. I am trying to convert boolean to string type. Print boolean by using the string.valueof() method in java the string.valueof() method is a convenient way to convert a boolean value to its string representation. There are 2 overloads of tostring (). It’s a static method of. Java Print Boolean As String.
From www.youtube.com
Random String Generator Java YouTube Java Print Boolean As String For example, class main { public static void. There are 2 overloads of tostring (). Boolean.tostring() is a static method in java’s boolean class used to convert a boolean value to its string representation. I am trying to convert boolean to string type. We can also convert the boolean variables into strings using the tostring() method of the boolean class.. Java Print Boolean As String.
From laptopprocessors.ru
Java string formatting boolean Java Print Boolean As String The tostring () method of boolean class is a built in method to return the boolean value in string format. We can also convert the boolean variables into strings using the tostring() method of the boolean class. Java is strongly typed so you need a boolean isleapyear; I am trying to convert boolean to string type. Boolean.tostring() is a static. Java Print Boolean As String.
From www.ruoxue.org
Java Convert String to Boolean Java 147 Ruoxue 極客 Java Print Boolean As String Learn how to convert a boolean to a string in java using simple methods like string.valueof() and boolean.tostring(). I am trying to convert boolean to string type. There are 2 overloads of tostring (). Boolean.tostring() is a static method in java’s boolean class used to convert a boolean value to its string representation. Print boolean by using the string.valueof() method. Java Print Boolean As String.
From nhanvietluanvan.com
String To Bool Conversion In Python A Comprehensive Guide Java Print Boolean As String Learn how to convert a boolean to a string in java using simple methods like string.valueof() and boolean.tostring(). Boolean.tostring() is a static method in java’s boolean class used to convert a boolean value to its string representation. For example, class main { public static void. Print boolean by using the string.valueof() method in java the string.valueof() method is a convenient. Java Print Boolean As String.
From www.youtube.com
Java Booleans 1 Creating two boolean variables YouTube Java Print Boolean As String In the beginning of your method. We can also convert the boolean variables into strings using the tostring() method of the boolean class. Learn how to convert a boolean to a string in java using simple methods like string.valueof() and boolean.tostring(). The tostring () method of boolean class is a built in method to return the boolean value in string. Java Print Boolean As String.
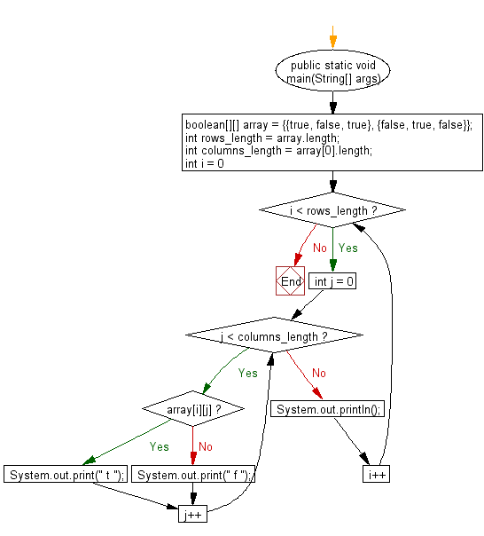
From www.w3resource.com
Java 2dimensional Boolean array in specific format Java Print Boolean As String Learn how to convert a boolean to a string in java using simple methods like string.valueof() and boolean.tostring(). We can also convert the boolean variables into strings using the tostring() method of the boolean class. I am trying to convert boolean to string type. Java is strongly typed so you need a boolean isleapyear; Boolean.tostring() is a static method in. Java Print Boolean As String.
From www.youtube.com
Java While Loop using Boolean Expression in BlueJ American Accent Java Print Boolean As String In the beginning of your method. The tostring () method of boolean class is a built in method to return the boolean value in string format. Boolean.tostring() is a static method in java’s boolean class used to convert a boolean value to its string representation. There are 2 overloads of tostring (). Print boolean by using the string.valueof() method in. Java Print Boolean As String.
From slideplayer.com
CSE 341 Lecture 5 efficiency issues; tail recursion; print ppt download Java Print Boolean As String Learn how to convert a boolean to a string in java using simple methods like string.valueof() and boolean.tostring(). There are 2 overloads of tostring (). In the beginning of your method. Java is strongly typed so you need a boolean isleapyear; I am trying to convert boolean to string type. The tostring () method of boolean class is a built. Java Print Boolean As String.
From pasr-ripa.blogspot.com
Java Boolean Method Example / method overloading in java with realtime Java Print Boolean As String In the beginning of your method. Print boolean by using the string.valueof() method in java the string.valueof() method is a convenient way to convert a boolean value to its string representation. For example, class main { public static void. Boolean.tostring() is a static method in java’s boolean class used to convert a boolean value to its string representation. I am. Java Print Boolean As String.
From www.javaprogramto.com
Java Program to Print Prime Numbers Between Two Intervals Java Print Boolean As String For example, class main { public static void. Java is strongly typed so you need a boolean isleapyear; We can also convert the boolean variables into strings using the tostring() method of the boolean class. In the beginning of your method. I am trying to convert boolean to string type. Learn how to convert a boolean to a string in. Java Print Boolean As String.
From www.instanceofjava.com
Initializing a boolean array in java with an example program Java Print Boolean As String Learn how to convert a boolean to a string in java using simple methods like string.valueof() and boolean.tostring(). In the beginning of your method. For example, class main { public static void. There are 2 overloads of tostring (). Java is strongly typed so you need a boolean isleapyear; Boolean.tostring() is a static method in java’s boolean class used to. Java Print Boolean As String.
From www.codingninjas.com
Java Convert String to Boolean Coding Ninjas Java Print Boolean As String We can also convert the boolean variables into strings using the tostring() method of the boolean class. There are 2 overloads of tostring (). Learn how to convert a boolean to a string in java using simple methods like string.valueof() and boolean.tostring(). In the beginning of your method. Print boolean by using the string.valueof() method in java the string.valueof() method. Java Print Boolean As String.
From www.youtube.com
Java Methods Boolean Return Values YouTube Java Print Boolean As String Print boolean by using the string.valueof() method in java the string.valueof() method is a convenient way to convert a boolean value to its string representation. Learn how to convert a boolean to a string in java using simple methods like string.valueof() and boolean.tostring(). Java is strongly typed so you need a boolean isleapyear; We can also convert the boolean variables. Java Print Boolean As String.
From www.youtube.com
Java String Exercise58 YouTube Java Print Boolean As String In the beginning of your method. Print boolean by using the string.valueof() method in java the string.valueof() method is a convenient way to convert a boolean value to its string representation. We can also convert the boolean variables into strings using the tostring() method of the boolean class. There are 2 overloads of tostring (). I am trying to convert. Java Print Boolean As String.
From www.sourcetrail.com
Solved string to boolean in Java SourceTrail Java Print Boolean As String We can also convert the boolean variables into strings using the tostring() method of the boolean class. I am trying to convert boolean to string type. It’s a static method of the string class and can be used to convert various types, including boolean, to their string representations. The tostring () method of boolean class is a built in method. Java Print Boolean As String.
From linuxhint.com
ifelse and elseif Statements in Java Java Print Boolean As String There are 2 overloads of tostring (). Print boolean by using the string.valueof() method in java the string.valueof() method is a convenient way to convert a boolean value to its string representation. I am trying to convert boolean to string type. The tostring () method of boolean class is a built in method to return the boolean value in string. Java Print Boolean As String.
From www.youtube.com
Data Types Part 6 String (Java) YouTube Java Print Boolean As String There are 2 overloads of tostring (). I am trying to convert boolean to string type. For example, class main { public static void. It’s a static method of the string class and can be used to convert various types, including boolean, to their string representations. Print boolean by using the string.valueof() method in java the string.valueof() method is a. Java Print Boolean As String.
From www.youtube.com
Java Tutorials Boolean Variables, String Variables, and User Input Java Print Boolean As String Print boolean by using the string.valueof() method in java the string.valueof() method is a convenient way to convert a boolean value to its string representation. Java is strongly typed so you need a boolean isleapyear; The tostring () method of boolean class is a built in method to return the boolean value in string format. I am trying to convert. Java Print Boolean As String.
From introcs.cs.princeton.edu
Using Data Types Java Print Boolean As String We can also convert the boolean variables into strings using the tostring() method of the boolean class. Learn how to convert a boolean to a string in java using simple methods like string.valueof() and boolean.tostring(). Print boolean by using the string.valueof() method in java the string.valueof() method is a convenient way to convert a boolean value to its string representation.. Java Print Boolean As String.
From www.codevscolor.com
How to convert a boolean to string in Java CodeVsColor Java Print Boolean As String Print boolean by using the string.valueof() method in java the string.valueof() method is a convenient way to convert a boolean value to its string representation. We can also convert the boolean variables into strings using the tostring() method of the boolean class. Boolean.tostring() is a static method in java’s boolean class used to convert a boolean value to its string. Java Print Boolean As String.
From thedevnews.com
3 methods to transform String to Boolean in Java? Examples The Dev News Java Print Boolean As String The tostring () method of boolean class is a built in method to return the boolean value in string format. In the beginning of your method. Boolean.tostring() is a static method in java’s boolean class used to convert a boolean value to its string representation. There are 2 overloads of tostring (). Java is strongly typed so you need a. Java Print Boolean As String.
From www.youtube.com
Java Screencast Tutorial 8 Boolean Algebra YouTube Java Print Boolean As String Learn how to convert a boolean to a string in java using simple methods like string.valueof() and boolean.tostring(). Java is strongly typed so you need a boolean isleapyear; The tostring () method of boolean class is a built in method to return the boolean value in string format. For example, class main { public static void. I am trying to. Java Print Boolean As String.
From beginnersbook.com
Java String contains() method Java Print Boolean As String There are 2 overloads of tostring (). Boolean.tostring() is a static method in java’s boolean class used to convert a boolean value to its string representation. Learn how to convert a boolean to a string in java using simple methods like string.valueof() and boolean.tostring(). We can also convert the boolean variables into strings using the tostring() method of the boolean. Java Print Boolean As String.
From www.youtube.com
JavaBasics Episode 1 Basics of Java Boolean, Integers, Strings Java Print Boolean As String Print boolean by using the string.valueof() method in java the string.valueof() method is a convenient way to convert a boolean value to its string representation. There are 2 overloads of tostring (). We can also convert the boolean variables into strings using the tostring() method of the boolean class. In the beginning of your method. For example, class main {. Java Print Boolean As String.
From www.stechies.com
Format Strings in Java with printf(), format(), Formatter and MessageFormat Java Print Boolean As String For example, class main { public static void. Print boolean by using the string.valueof() method in java the string.valueof() method is a convenient way to convert a boolean value to its string representation. We can also convert the boolean variables into strings using the tostring() method of the boolean class. I am trying to convert boolean to string type. Boolean.tostring(). Java Print Boolean As String.
From javatutorialhq.com
Java Boolean valueOf(String s) method example Java Print Boolean As String We can also convert the boolean variables into strings using the tostring() method of the boolean class. For example, class main { public static void. I am trying to convert boolean to string type. Print boolean by using the string.valueof() method in java the string.valueof() method is a convenient way to convert a boolean value to its string representation. It’s. Java Print Boolean As String.
From www.bank2home.com
Java String Format Method Explained With Examples Java Print Boolean As String It’s a static method of the string class and can be used to convert various types, including boolean, to their string representations. We can also convert the boolean variables into strings using the tostring() method of the boolean class. For example, class main { public static void. The tostring () method of boolean class is a built in method to. Java Print Boolean As String.