Biomolecules And Their Monomers An Interactive Concept Map . biomolecules and their monomers: As a group, construct a concept map that illustrates the major properties, functions and examples of the four groups of molecules. You can use your book and other resources to create a comprehensive graphic, that contains details and sketches. Carbohydrates, lipids, proteins, and nucleic acids. Termites are also able to break down. An interactive concept map click here to start quiz [qwiz. cellulases can break down cellulose into glucose monomers that can be used as an energy source by the animal. High school — general high school — ap/ib college. create a concept map for the four major classes of biological macromolecules. Carbohydrates, lipids, proteins, and nucleic acids. Carbohydrates, lipids, fats, and nucleic acids. there are four major biomolecules important to life: Students are given brief instructions and a sample map to get them started, but they are responsible for determining what details are important in each section. there are four major biomolecules important to life: Your concept map should be able to answer the.
from cmapspublic3.ihmc.us
An interactive concept map click here to start quiz [qwiz. Carbohydrates, lipids, proteins, and nucleic acids. Students are given brief instructions and a sample map to get them started, but they are responsible for determining what details are important in each section. You can use your book and other resources to create a comprehensive graphic, that contains details and sketches. Carbohydrates, lipids, fats, and nucleic acids. this activity asks students to work in groups to create a concept map (graphic organizer) on the biological macromolecules: in the last tutorial, we met the four biomolecule families: there are four major biomolecules important to life: biomolecules and their monomers: Carbohydrates, lipids, proteins, and nucleic acids.
3Biomolecules
Biomolecules And Their Monomers An Interactive Concept Map Students are given brief instructions and a sample map to get them started, but they are responsible for determining what details are important in each section. As a group, construct a concept map that illustrates the major properties, functions and examples of the four groups of molecules. this activity asks students to work in groups to create a concept map (graphic organizer) on the biological macromolecules: Termites are also able to break down. Carbohydrates, lipids, proteins, and nucleic acids. Carbohydrates, lipids, fats, and nucleic acids. there are four major biomolecules important to life: Your concept map should be able to answer the. cellulases can break down cellulose into glucose monomers that can be used as an energy source by the animal. Carbohydrates, lipids, proteins, and nucleic acids. This helpful gif shows how each one of those. create a concept map for the four major classes of biological macromolecules. An interactive concept map click here to start quiz [qwiz. High school — general high school — ap/ib college. biomolecules and their monomers: You can use your book and other resources to create a comprehensive graphic, that contains details and sketches.
From www.edrawmind.com
Biomolecules Concept Map Template EdrawMind Biomolecules And Their Monomers An Interactive Concept Map Carbohydrates, lipids, proteins, and nucleic acids. cellulases can break down cellulose into glucose monomers that can be used as an energy source by the animal. An interactive concept map click here to start quiz [qwiz. You can use your book and other resources to create a comprehensive graphic, that contains details and sketches. in the last tutorial, we. Biomolecules And Their Monomers An Interactive Concept Map.
From learningcoerdronolj.z22.web.core.windows.net
Macromolecules And Monomers Chart Biomolecules And Their Monomers An Interactive Concept Map Carbohydrates, lipids, proteins, and nucleic acids. there are four major biomolecules important to life: Your concept map should be able to answer the. there are four major biomolecules important to life: biomolecules and their monomers: this activity asks students to work in groups to create a concept map (graphic organizer) on the biological macromolecules: You can. Biomolecules And Their Monomers An Interactive Concept Map.
From www.studypool.com
SOLUTION Biomolecules concept map Studypool Biomolecules And Their Monomers An Interactive Concept Map create a concept map for the four major classes of biological macromolecules. An interactive concept map click here to start quiz [qwiz. Termites are also able to break down. Your concept map should be able to answer the. biomolecules and their monomers: This helpful gif shows how each one of those. Carbohydrates, lipids, proteins, and nucleic acids. . Biomolecules And Their Monomers An Interactive Concept Map.
From www.madebyteachers.com
Biomolecules Monomers Polymers Interactive PPT and Worksheet Made By Biomolecules And Their Monomers An Interactive Concept Map Your concept map should be able to answer the. Carbohydrates, lipids, fats, and nucleic acids. This helpful gif shows how each one of those. create a concept map for the four major classes of biological macromolecules. An interactive concept map click here to start quiz [qwiz. You can use your book and other resources to create a comprehensive graphic,. Biomolecules And Their Monomers An Interactive Concept Map.
From www.biologycorner.com
Create a Concept Map of Biomolecules Biomolecules And Their Monomers An Interactive Concept Map this activity asks students to work in groups to create a concept map (graphic organizer) on the biological macromolecules: Carbohydrates, lipids, fats, and nucleic acids. in the last tutorial, we met the four biomolecule families: An interactive concept map click here to start quiz [qwiz. High school — general high school — ap/ib college. This helpful gif shows. Biomolecules And Their Monomers An Interactive Concept Map.
From exojazxtg.blob.core.windows.net
Biomolecules In Order With Their Monomer at Pamela Haynes blog Biomolecules And Their Monomers An Interactive Concept Map High school — general high school — ap/ib college. Termites are also able to break down. Carbohydrates, lipids, proteins, and nucleic acids. there are four major biomolecules important to life: there are four major biomolecules important to life: As a group, construct a concept map that illustrates the major properties, functions and examples of the four groups of. Biomolecules And Their Monomers An Interactive Concept Map.
From www.madebyteachers.com
Biomolecules Monomers Polymers Interactive PPT and Worksheet Made By Biomolecules And Their Monomers An Interactive Concept Map biomolecules and their monomers: As a group, construct a concept map that illustrates the major properties, functions and examples of the four groups of molecules. This helpful gif shows how each one of those. An interactive concept map click here to start quiz [qwiz. You can use your book and other resources to create a comprehensive graphic, that contains. Biomolecules And Their Monomers An Interactive Concept Map.
From www.edrawmind.com
Biomolecules Concept Map Template EdrawMind Biomolecules And Their Monomers An Interactive Concept Map this activity asks students to work in groups to create a concept map (graphic organizer) on the biological macromolecules: biomolecules and their monomers: Your concept map should be able to answer the. You can use your book and other resources to create a comprehensive graphic, that contains details and sketches. cellulases can break down cellulose into glucose. Biomolecules And Their Monomers An Interactive Concept Map.
From www.studocu.com
Biomolecules Concept Map and Explaination of the Concept map Biomolecules And Their Monomers An Interactive Concept Map this activity asks students to work in groups to create a concept map (graphic organizer) on the biological macromolecules: As a group, construct a concept map that illustrates the major properties, functions and examples of the four groups of molecules. An interactive concept map click here to start quiz [qwiz. You can use your book and other resources to. Biomolecules And Their Monomers An Interactive Concept Map.
From www.youtube.com
4 Biological Molecules Structure and Their Function A quick guide Biomolecules And Their Monomers An Interactive Concept Map Carbohydrates, lipids, proteins, and nucleic acids. create a concept map for the four major classes of biological macromolecules. in the last tutorial, we met the four biomolecule families: As a group, construct a concept map that illustrates the major properties, functions and examples of the four groups of molecules. You can use your book and other resources to. Biomolecules And Their Monomers An Interactive Concept Map.
From www.madebyteachers.com
Biomolecules Interactive PPT Made By Teachers Biomolecules And Their Monomers An Interactive Concept Map High school — general high school — ap/ib college. As a group, construct a concept map that illustrates the major properties, functions and examples of the four groups of molecules. Your concept map should be able to answer the. in the last tutorial, we met the four biomolecule families: there are four major biomolecules important to life: Carbohydrates,. Biomolecules And Their Monomers An Interactive Concept Map.
From hopefulperlman.netlify.app
Biological Molecules Concept Map Biomolecules And Their Monomers An Interactive Concept Map there are four major biomolecules important to life: Termites are also able to break down. Your concept map should be able to answer the. As a group, construct a concept map that illustrates the major properties, functions and examples of the four groups of molecules. biomolecules and their monomers: in the last tutorial, we met the four. Biomolecules And Their Monomers An Interactive Concept Map.
From blakeleeohannie.pages.dev
Biological Macromolecules Concept Map Gretna Hildegaard Biomolecules And Their Monomers An Interactive Concept Map This helpful gif shows how each one of those. there are four major biomolecules important to life: You can use your book and other resources to create a comprehensive graphic, that contains details and sketches. Carbohydrates, lipids, fats, and nucleic acids. Students are given brief instructions and a sample map to get them started, but they are responsible for. Biomolecules And Their Monomers An Interactive Concept Map.
From www.studocu.com
Biomolecule Chart Biomolecule Monomer Examples Function Structure Biomolecules And Their Monomers An Interactive Concept Map You can use your book and other resources to create a comprehensive graphic, that contains details and sketches. Carbohydrates, lipids, fats, and nucleic acids. this activity asks students to work in groups to create a concept map (graphic organizer) on the biological macromolecules: This helpful gif shows how each one of those. Carbohydrates, lipids, proteins, and nucleic acids. . Biomolecules And Their Monomers An Interactive Concept Map.
From wiredatatla1gaea.z22.web.core.windows.net
Five Simplified Diagrams Of Biological Molecules Biomolecules And Their Monomers An Interactive Concept Map Carbohydrates, lipids, proteins, and nucleic acids. Termites are also able to break down. High school — general high school — ap/ib college. there are four major biomolecules important to life: Carbohydrates, lipids, proteins, and nucleic acids. create a concept map for the four major classes of biological macromolecules. biomolecules and their monomers: Carbohydrates, lipids, fats, and nucleic. Biomolecules And Their Monomers An Interactive Concept Map.
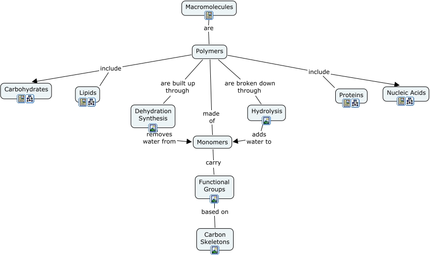
From cmapspublic3.ihmc.us
1 Biomolecules Biomolecules And Their Monomers An Interactive Concept Map As a group, construct a concept map that illustrates the major properties, functions and examples of the four groups of molecules. this activity asks students to work in groups to create a concept map (graphic organizer) on the biological macromolecules: High school — general high school — ap/ib college. Carbohydrates, lipids, proteins, and nucleic acids. there are four. Biomolecules And Their Monomers An Interactive Concept Map.
From cmapspublic3.ihmc.us
3Biomolecules Biomolecules And Their Monomers An Interactive Concept Map cellulases can break down cellulose into glucose monomers that can be used as an energy source by the animal. this activity asks students to work in groups to create a concept map (graphic organizer) on the biological macromolecules: Carbohydrates, lipids, proteins, and nucleic acids. You can use your book and other resources to create a comprehensive graphic, that. Biomolecules And Their Monomers An Interactive Concept Map.
From www.studocu.com
5 Biomolecules chart Biomolecules Carbohydrates Lipids Proteins Biomolecules And Their Monomers An Interactive Concept Map Termites are also able to break down. in the last tutorial, we met the four biomolecule families: An interactive concept map click here to start quiz [qwiz. As a group, construct a concept map that illustrates the major properties, functions and examples of the four groups of molecules. Carbohydrates, lipids, proteins, and nucleic acids. this activity asks students. Biomolecules And Their Monomers An Interactive Concept Map.
From raymundoranch.blogspot.com
What Is A Concept Map Of Biomolecules / Biomolecule Concept Map Concept Biomolecules And Their Monomers An Interactive Concept Map there are four major biomolecules important to life: An interactive concept map click here to start quiz [qwiz. This helpful gif shows how each one of those. create a concept map for the four major classes of biological macromolecules. Your concept map should be able to answer the. there are four major biomolecules important to life: . Biomolecules And Their Monomers An Interactive Concept Map.
From www.madebyteachers.com
Biomolecules Monomers Polymers Interactive PPT and Worksheet Made By Biomolecules And Their Monomers An Interactive Concept Map there are four major biomolecules important to life: Carbohydrates, lipids, proteins, and nucleic acids. biomolecules and their monomers: This helpful gif shows how each one of those. Students are given brief instructions and a sample map to get them started, but they are responsible for determining what details are important in each section. An interactive concept map click. Biomolecules And Their Monomers An Interactive Concept Map.
From www.madebyteachers.com
Biomolecules Monomers Polymers Interactive PPT and Worksheet Made By Biomolecules And Their Monomers An Interactive Concept Map As a group, construct a concept map that illustrates the major properties, functions and examples of the four groups of molecules. Termites are also able to break down. in the last tutorial, we met the four biomolecule families: Carbohydrates, lipids, proteins, and nucleic acids. cellulases can break down cellulose into glucose monomers that can be used as an. Biomolecules And Their Monomers An Interactive Concept Map.
From cmapspublic2.ihmc.us
Macromolecules What chemicals are important to life and what are Biomolecules And Their Monomers An Interactive Concept Map cellulases can break down cellulose into glucose monomers that can be used as an energy source by the animal. in the last tutorial, we met the four biomolecule families: High school — general high school — ap/ib college. An interactive concept map click here to start quiz [qwiz. there are four major biomolecules important to life: Carbohydrates,. Biomolecules And Their Monomers An Interactive Concept Map.
From www.madebyteachers.com
Biomolecules Monomers Polymers Interactive PPT and Worksheet Made By Biomolecules And Their Monomers An Interactive Concept Map this activity asks students to work in groups to create a concept map (graphic organizer) on the biological macromolecules: Termites are also able to break down. This helpful gif shows how each one of those. there are four major biomolecules important to life: An interactive concept map click here to start quiz [qwiz. in the last tutorial,. Biomolecules And Their Monomers An Interactive Concept Map.
From in.pinterest.com
Mind Map Biomolecules Notes Study SubjectWise Mind Maps for NEET Biomolecules And Their Monomers An Interactive Concept Map Termites are also able to break down. You can use your book and other resources to create a comprehensive graphic, that contains details and sketches. in the last tutorial, we met the four biomolecule families: Your concept map should be able to answer the. there are four major biomolecules important to life: there are four major biomolecules. Biomolecules And Their Monomers An Interactive Concept Map.
From studylib.net
Create a Concept Map of Biomolecules (1) Biomolecules And Their Monomers An Interactive Concept Map You can use your book and other resources to create a comprehensive graphic, that contains details and sketches. biomolecules and their monomers: Termites are also able to break down. This helpful gif shows how each one of those. As a group, construct a concept map that illustrates the major properties, functions and examples of the four groups of molecules.. Biomolecules And Their Monomers An Interactive Concept Map.
From mavink.com
Four Types Of Biomolecules Biomolecules And Their Monomers An Interactive Concept Map there are four major biomolecules important to life: in the last tutorial, we met the four biomolecule families: there are four major biomolecules important to life: You can use your book and other resources to create a comprehensive graphic, that contains details and sketches. An interactive concept map click here to start quiz [qwiz. Students are given. Biomolecules And Their Monomers An Interactive Concept Map.
From www.mindomo.com
Biomolecules Mind Map Biomolecules And Their Monomers An Interactive Concept Map Carbohydrates, lipids, proteins, and nucleic acids. High school — general high school — ap/ib college. cellulases can break down cellulose into glucose monomers that can be used as an energy source by the animal. As a group, construct a concept map that illustrates the major properties, functions and examples of the four groups of molecules. this activity asks. Biomolecules And Their Monomers An Interactive Concept Map.
From www.majordifferences.com
Four Biomolecules Structure and Function Comparison Chart Biomolecules And Their Monomers An Interactive Concept Map cellulases can break down cellulose into glucose monomers that can be used as an energy source by the animal. Carbohydrates, lipids, proteins, and nucleic acids. in the last tutorial, we met the four biomolecule families: biomolecules and their monomers: This helpful gif shows how each one of those. You can use your book and other resources to. Biomolecules And Their Monomers An Interactive Concept Map.
From dxozvnmwy.blob.core.windows.net
Building Blocks Of Complex Biomolecules at Arlene Brown blog Biomolecules And Their Monomers An Interactive Concept Map Termites are also able to break down. Your concept map should be able to answer the. this activity asks students to work in groups to create a concept map (graphic organizer) on the biological macromolecules: cellulases can break down cellulose into glucose monomers that can be used as an energy source by the animal. there are four. Biomolecules And Their Monomers An Interactive Concept Map.
From www.madebyteachers.com
Biomolecules Monomers Polymers Interactive PPT and Worksheet Made By Biomolecules And Their Monomers An Interactive Concept Map Termites are also able to break down. in the last tutorial, we met the four biomolecule families: create a concept map for the four major classes of biological macromolecules. Carbohydrates, lipids, proteins, and nucleic acids. Carbohydrates, lipids, proteins, and nucleic acids. there are four major biomolecules important to life: As a group, construct a concept map that. Biomolecules And Their Monomers An Interactive Concept Map.
From www.scribd.com
Intro Activity 1 Biomolecule Concept Map PDF Biomolecules And Their Monomers An Interactive Concept Map As a group, construct a concept map that illustrates the major properties, functions and examples of the four groups of molecules. Carbohydrates, lipids, proteins, and nucleic acids. High school — general high school — ap/ib college. cellulases can break down cellulose into glucose monomers that can be used as an energy source by the animal. in the last. Biomolecules And Their Monomers An Interactive Concept Map.
From bioologyx.blogspot.com
biology View Biology Cell Membrane Concept Map Gif Biomolecules And Their Monomers An Interactive Concept Map create a concept map for the four major classes of biological macromolecules. this activity asks students to work in groups to create a concept map (graphic organizer) on the biological macromolecules: biomolecules and their monomers: Carbohydrates, lipids, proteins, and nucleic acids. You can use your book and other resources to create a comprehensive graphic, that contains details. Biomolecules And Their Monomers An Interactive Concept Map.
From mavink.com
Biological Macromolecules Concept Map Biomolecules And Their Monomers An Interactive Concept Map Your concept map should be able to answer the. Carbohydrates, lipids, proteins, and nucleic acids. there are four major biomolecules important to life: Students are given brief instructions and a sample map to get them started, but they are responsible for determining what details are important in each section. High school — general high school — ap/ib college. . Biomolecules And Their Monomers An Interactive Concept Map.
From www.edrawmind.com
Biology Concept Map Complete Guide with 30+ Examples EdrawMind Biomolecules And Their Monomers An Interactive Concept Map Students are given brief instructions and a sample map to get them started, but they are responsible for determining what details are important in each section. You can use your book and other resources to create a comprehensive graphic, that contains details and sketches. cellulases can break down cellulose into glucose monomers that can be used as an energy. Biomolecules And Their Monomers An Interactive Concept Map.
From drive.google.com
Create a Concept Map of Biomolecules.pdf Google Drive Biomolecules And Their Monomers An Interactive Concept Map there are four major biomolecules important to life: Carbohydrates, lipids, proteins, and nucleic acids. Your concept map should be able to answer the. You can use your book and other resources to create a comprehensive graphic, that contains details and sketches. This helpful gif shows how each one of those. in the last tutorial, we met the four. Biomolecules And Their Monomers An Interactive Concept Map.