Shopping Cart Data Model . A database model for an online shopping system must be able to store information about the customers who register on the site and place orders. It covers a conceptual data model, application workflow, logical data model, physical data model,. Learn how to design a shopping cart database for your ecommerce platform, with a focus on key considerations, table structure,. A shopping cart database plays a pivotal role in facilitating online shopping experiences by storing and managing crucial. This example demonstrates how to create a data model for an order management system. It must also store information. This article guides developers through data modeling, crud operations.
from www.edrawmax.com
Learn how to design a shopping cart database for your ecommerce platform, with a focus on key considerations, table structure,. This example demonstrates how to create a data model for an order management system. It covers a conceptual data model, application workflow, logical data model, physical data model,. A database model for an online shopping system must be able to store information about the customers who register on the site and place orders. It must also store information. A shopping cart database plays a pivotal role in facilitating online shopping experiences by storing and managing crucial. This article guides developers through data modeling, crud operations.
ERD for Online Shopping Cart EdrawMax EdrawMax Templates
Shopping Cart Data Model Learn how to design a shopping cart database for your ecommerce platform, with a focus on key considerations, table structure,. A database model for an online shopping system must be able to store information about the customers who register on the site and place orders. Learn how to design a shopping cart database for your ecommerce platform, with a focus on key considerations, table structure,. It covers a conceptual data model, application workflow, logical data model, physical data model,. It must also store information. This article guides developers through data modeling, crud operations. This example demonstrates how to create a data model for an order management system. A shopping cart database plays a pivotal role in facilitating online shopping experiences by storing and managing crucial.
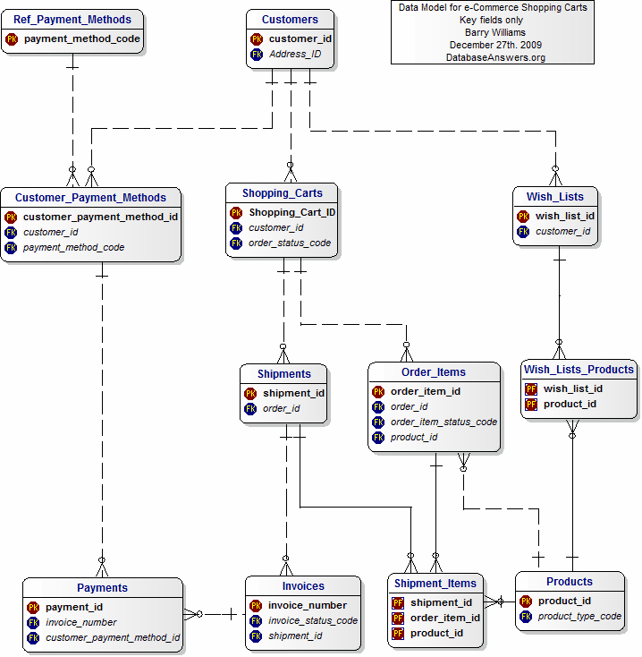
From fabric.inc
How Do You Design a Shopping Cart Database for Shopping Cart Data Model A database model for an online shopping system must be able to store information about the customers who register on the site and place orders. A shopping cart database plays a pivotal role in facilitating online shopping experiences by storing and managing crucial. It must also store information. This example demonstrates how to create a data model for an order. Shopping Cart Data Model.
From kuaforasistani.com
How Do You Design a Shopping Cart Database for (2022) Shopping Cart Data Model A shopping cart database plays a pivotal role in facilitating online shopping experiences by storing and managing crucial. It must also store information. This example demonstrates how to create a data model for an order management system. It covers a conceptual data model, application workflow, logical data model, physical data model,. A database model for an online shopping system must. Shopping Cart Data Model.
From itsourcecode.com
Component Diagram for Online Shopping Cart UML Shopping Cart Data Model It must also store information. A database model for an online shopping system must be able to store information about the customers who register on the site and place orders. A shopping cart database plays a pivotal role in facilitating online shopping experiences by storing and managing crucial. This example demonstrates how to create a data model for an order. Shopping Cart Data Model.
From itsourcecode.com
Shopping Cart ER Diagram Entity Relationship Diagram Shopping Cart Data Model This article guides developers through data modeling, crud operations. It must also store information. A shopping cart database plays a pivotal role in facilitating online shopping experiences by storing and managing crucial. A database model for an online shopping system must be able to store information about the customers who register on the site and place orders. This example demonstrates. Shopping Cart Data Model.
From stewart-switch.com
Shopping Cart Er Diagram Shopping Cart Data Model A shopping cart database plays a pivotal role in facilitating online shopping experiences by storing and managing crucial. This example demonstrates how to create a data model for an order management system. It must also store information. This article guides developers through data modeling, crud operations. It covers a conceptual data model, application workflow, logical data model, physical data model,.. Shopping Cart Data Model.
From help.wondersign.com
How to View Shopping Cart Data Wondersign Shopping Cart Data Model A shopping cart database plays a pivotal role in facilitating online shopping experiences by storing and managing crucial. This example demonstrates how to create a data model for an order management system. It must also store information. This article guides developers through data modeling, crud operations. It covers a conceptual data model, application workflow, logical data model, physical data model,.. Shopping Cart Data Model.
From www.youtube.com
ERD of Online shopping Database design for YouTube Shopping Cart Data Model A shopping cart database plays a pivotal role in facilitating online shopping experiences by storing and managing crucial. It must also store information. Learn how to design a shopping cart database for your ecommerce platform, with a focus on key considerations, table structure,. A database model for an online shopping system must be able to store information about the customers. Shopping Cart Data Model.
From stackoverflow.com
mysql SQL shopping cart design for a marketplace Stack Overflow Shopping Cart Data Model Learn how to design a shopping cart database for your ecommerce platform, with a focus on key considerations, table structure,. It must also store information. A shopping cart database plays a pivotal role in facilitating online shopping experiences by storing and managing crucial. A database model for an online shopping system must be able to store information about the customers. Shopping Cart Data Model.
From www.datastax.com
Shopping Cart Data Modeling Example DataStax Shopping Cart Data Model A database model for an online shopping system must be able to store information about the customers who register on the site and place orders. This example demonstrates how to create a data model for an order management system. A shopping cart database plays a pivotal role in facilitating online shopping experiences by storing and managing crucial. It must also. Shopping Cart Data Model.
From itsourcecode.com
DFD of Online Shopping Cart Data Flow Diagram Shopping Cart Data Model A shopping cart database plays a pivotal role in facilitating online shopping experiences by storing and managing crucial. It covers a conceptual data model, application workflow, logical data model, physical data model,. It must also store information. A database model for an online shopping system must be able to store information about the customers who register on the site and. Shopping Cart Data Model.
From itsourcecode.com
DFD of Online Shopping Cart Data Flow Diagram Shopping Cart Data Model Learn how to design a shopping cart database for your ecommerce platform, with a focus on key considerations, table structure,. A shopping cart database plays a pivotal role in facilitating online shopping experiences by storing and managing crucial. This example demonstrates how to create a data model for an order management system. It covers a conceptual data model, application workflow,. Shopping Cart Data Model.
From www.edrawmax.com
ERD for Online Shopping Cart EdrawMax EdrawMax Templates Shopping Cart Data Model It covers a conceptual data model, application workflow, logical data model, physical data model,. This example demonstrates how to create a data model for an order management system. A shopping cart database plays a pivotal role in facilitating online shopping experiences by storing and managing crucial. A database model for an online shopping system must be able to store information. Shopping Cart Data Model.
From itsourcecode.com
DFD of Online Shopping Cart Data Flow Diagram Shopping Cart Data Model A shopping cart database plays a pivotal role in facilitating online shopping experiences by storing and managing crucial. It must also store information. This example demonstrates how to create a data model for an order management system. This article guides developers through data modeling, crud operations. Learn how to design a shopping cart database for your ecommerce platform, with a. Shopping Cart Data Model.
From www.datastax.com
Shopping Cart Data Modeling Example DataStax Shopping Cart Data Model It covers a conceptual data model, application workflow, logical data model, physical data model,. A database model for an online shopping system must be able to store information about the customers who register on the site and place orders. This example demonstrates how to create a data model for an order management system. Learn how to design a shopping cart. Shopping Cart Data Model.
From www.datastax.com
Shopping Cart Data Modeling Example DataStax Shopping Cart Data Model This article guides developers through data modeling, crud operations. A database model for an online shopping system must be able to store information about the customers who register on the site and place orders. It must also store information. Learn how to design a shopping cart database for your ecommerce platform, with a focus on key considerations, table structure,. It. Shopping Cart Data Model.
From sourcecodehero.com
Shopping Cart Data Flow Diagram (DFD) Shopping Cart Data Model This example demonstrates how to create a data model for an order management system. It covers a conceptual data model, application workflow, logical data model, physical data model,. A shopping cart database plays a pivotal role in facilitating online shopping experiences by storing and managing crucial. A database model for an online shopping system must be able to store information. Shopping Cart Data Model.
From www.datastax.com
Shopping Cart Data Modeling Example DataStax Shopping Cart Data Model It must also store information. A shopping cart database plays a pivotal role in facilitating online shopping experiences by storing and managing crucial. This article guides developers through data modeling, crud operations. This example demonstrates how to create a data model for an order management system. A database model for an online shopping system must be able to store information. Shopping Cart Data Model.
From georgecrossiv.github.io
Create a PowerBI report using Shopping Cart data in Astra DB Shopping Cart Data Model This article guides developers through data modeling, crud operations. A shopping cart database plays a pivotal role in facilitating online shopping experiences by storing and managing crucial. It must also store information. This example demonstrates how to create a data model for an order management system. Learn how to design a shopping cart database for your ecommerce platform, with a. Shopping Cart Data Model.
From api2cart.com
POS API Integration API2Cart Unified Shopping Cart Data Interface Shopping Cart Data Model Learn how to design a shopping cart database for your ecommerce platform, with a focus on key considerations, table structure,. This article guides developers through data modeling, crud operations. This example demonstrates how to create a data model for an order management system. It covers a conceptual data model, application workflow, logical data model, physical data model,. It must also. Shopping Cart Data Model.
From wiringmanualcaponising.z21.web.core.windows.net
Er Diagram For Online Shopping Shopping Cart Data Model A database model for an online shopping system must be able to store information about the customers who register on the site and place orders. Learn how to design a shopping cart database for your ecommerce platform, with a focus on key considerations, table structure,. This article guides developers through data modeling, crud operations. It must also store information. It. Shopping Cart Data Model.
From www.shutterstock.com
Shopping Cart Data Statistics Illustration Chart Stock Illustration Shopping Cart Data Model A database model for an online shopping system must be able to store information about the customers who register on the site and place orders. Learn how to design a shopping cart database for your ecommerce platform, with a focus on key considerations, table structure,. It covers a conceptual data model, application workflow, logical data model, physical data model,. This. Shopping Cart Data Model.
From unnernewsruo.blogspot.com
Shopping Cart Database Design unnerNewsRuo Shopping Cart Data Model This article guides developers through data modeling, crud operations. A database model for an online shopping system must be able to store information about the customers who register on the site and place orders. It covers a conceptual data model, application workflow, logical data model, physical data model,. This example demonstrates how to create a data model for an order. Shopping Cart Data Model.
From www.pinterest.com
Online Shopping Cart Level 1 DFD Creately Data flow diagram Shopping Cart Data Model Learn how to design a shopping cart database for your ecommerce platform, with a focus on key considerations, table structure,. It must also store information. A shopping cart database plays a pivotal role in facilitating online shopping experiences by storing and managing crucial. A database model for an online shopping system must be able to store information about the customers. Shopping Cart Data Model.
From www.edrawmax.com
ER Diagram for Online Shopping Cart EdrawMax EdrawMax Templates Shopping Cart Data Model A shopping cart database plays a pivotal role in facilitating online shopping experiences by storing and managing crucial. This example demonstrates how to create a data model for an order management system. A database model for an online shopping system must be able to store information about the customers who register on the site and place orders. This article guides. Shopping Cart Data Model.
From api2cart.com
ERP Software Integration with OpenCart API2Cart Unified Shopping Shopping Cart Data Model This article guides developers through data modeling, crud operations. It must also store information. A shopping cart database plays a pivotal role in facilitating online shopping experiences by storing and managing crucial. This example demonstrates how to create a data model for an order management system. It covers a conceptual data model, application workflow, logical data model, physical data model,.. Shopping Cart Data Model.
From fordnox.github.io
Shopping Carts Data Model Shopping Cart Data Model Learn how to design a shopping cart database for your ecommerce platform, with a focus on key considerations, table structure,. It covers a conceptual data model, application workflow, logical data model, physical data model,. It must also store information. This example demonstrates how to create a data model for an order management system. A database model for an online shopping. Shopping Cart Data Model.
From help.wondersign.com
How to View Shopping Cart Data Wondersign Shopping Cart Data Model A shopping cart database plays a pivotal role in facilitating online shopping experiences by storing and managing crucial. Learn how to design a shopping cart database for your ecommerce platform, with a focus on key considerations, table structure,. This article guides developers through data modeling, crud operations. A database model for an online shopping system must be able to store. Shopping Cart Data Model.
From www.reindex.io
Build a GraphQL shopping cart API with Reindex Reindex Shopping Cart Data Model This article guides developers through data modeling, crud operations. Learn how to design a shopping cart database for your ecommerce platform, with a focus on key considerations, table structure,. It covers a conceptual data model, application workflow, logical data model, physical data model,. A shopping cart database plays a pivotal role in facilitating online shopping experiences by storing and managing. Shopping Cart Data Model.
From www.freeprojectz.com
Shopping Cart System Dataflow Diagram (DFD) FreeProjectz Shopping Cart Data Model It must also store information. This example demonstrates how to create a data model for an order management system. This article guides developers through data modeling, crud operations. A database model for an online shopping system must be able to store information about the customers who register on the site and place orders. Learn how to design a shopping cart. Shopping Cart Data Model.
From unnernewsruo.blogspot.com
Shopping Cart Database Design unnerNewsRuo Shopping Cart Data Model This example demonstrates how to create a data model for an order management system. Learn how to design a shopping cart database for your ecommerce platform, with a focus on key considerations, table structure,. A database model for an online shopping system must be able to store information about the customers who register on the site and place orders. This. Shopping Cart Data Model.
From sourcecodehero.com
Shopping Cart Data Flow Diagram (DFD) Shopping Cart Data Model A database model for an online shopping system must be able to store information about the customers who register on the site and place orders. It covers a conceptual data model, application workflow, logical data model, physical data model,. This article guides developers through data modeling, crud operations. Learn how to design a shopping cart database for your ecommerce platform,. Shopping Cart Data Model.
From unnernewsruo.blogspot.com
Shopping Cart Database Design unnerNewsRuo Shopping Cart Data Model It covers a conceptual data model, application workflow, logical data model, physical data model,. It must also store information. This article guides developers through data modeling, crud operations. A database model for an online shopping system must be able to store information about the customers who register on the site and place orders. This example demonstrates how to create a. Shopping Cart Data Model.
From unnernewsruo.blogspot.com
Shopping Cart Database Design unnerNewsRuo Shopping Cart Data Model It must also store information. Learn how to design a shopping cart database for your ecommerce platform, with a focus on key considerations, table structure,. This article guides developers through data modeling, crud operations. This example demonstrates how to create a data model for an order management system. A shopping cart database plays a pivotal role in facilitating online shopping. Shopping Cart Data Model.
From www.freeprojectz.com
Shopping Cart System Dataflow Diagram (DFD) FreeProjectz Shopping Cart Data Model A shopping cart database plays a pivotal role in facilitating online shopping experiences by storing and managing crucial. It covers a conceptual data model, application workflow, logical data model, physical data model,. Learn how to design a shopping cart database for your ecommerce platform, with a focus on key considerations, table structure,. This example demonstrates how to create a data. Shopping Cart Data Model.
From resources.fabric.inc
How Do You Design a Shopping Cart Database for Shopping Cart Data Model A database model for an online shopping system must be able to store information about the customers who register on the site and place orders. It must also store information. Learn how to design a shopping cart database for your ecommerce platform, with a focus on key considerations, table structure,. It covers a conceptual data model, application workflow, logical data. Shopping Cart Data Model.