Zinc Carnosine Study . Zinc carnosine (znc) is a health food product claimed to possess health‐promoting and gastrointestinal supportive activity. The present study reveals that znc slows the progression of crc by inhibiting crc cells in terms of proliferation,. We would like to show you a description here but the site won’t allow us.
from wholeisticliving.com
We would like to show you a description here but the site won’t allow us. Zinc carnosine (znc) is a health food product claimed to possess health‐promoting and gastrointestinal supportive activity. The present study reveals that znc slows the progression of crc by inhibiting crc cells in terms of proliferation,.
Potential Benefits of Zinc Carnosine for Leaky Gut & Beyond Jenna
Zinc Carnosine Study Zinc carnosine (znc) is a health food product claimed to possess health‐promoting and gastrointestinal supportive activity. The present study reveals that znc slows the progression of crc by inhibiting crc cells in terms of proliferation,. We would like to show you a description here but the site won’t allow us. Zinc carnosine (znc) is a health food product claimed to possess health‐promoting and gastrointestinal supportive activity.
From www.researchgate.net
(PDF) ZincCarnosine review COPY LINK ON DESCRIPTION FOR DOWNLOAD THIS BOOK Zinc Carnosine Study The present study reveals that znc slows the progression of crc by inhibiting crc cells in terms of proliferation,. Zinc carnosine (znc) is a health food product claimed to possess health‐promoting and gastrointestinal supportive activity. We would like to show you a description here but the site won’t allow us. Zinc Carnosine Study.
From www.researchgate.net
(PDF) A Review of ZincLCarnosine and Its Positive Effects on Oral Zinc Carnosine Study We would like to show you a description here but the site won’t allow us. Zinc carnosine (znc) is a health food product claimed to possess health‐promoting and gastrointestinal supportive activity. The present study reveals that znc slows the progression of crc by inhibiting crc cells in terms of proliferation,. Zinc Carnosine Study.
From wholeisticliving.com
Potential Benefits of Zinc Carnosine for Leaky Gut & Beyond Jenna Zinc Carnosine Study We would like to show you a description here but the site won’t allow us. Zinc carnosine (znc) is a health food product claimed to possess health‐promoting and gastrointestinal supportive activity. The present study reveals that znc slows the progression of crc by inhibiting crc cells in terms of proliferation,. Zinc Carnosine Study.
From www.nhc.com
Zinc Carnosine, NutriDyn Zinc Carnosine Study The present study reveals that znc slows the progression of crc by inhibiting crc cells in terms of proliferation,. Zinc carnosine (znc) is a health food product claimed to possess health‐promoting and gastrointestinal supportive activity. We would like to show you a description here but the site won’t allow us. Zinc Carnosine Study.
From www.semanticscholar.org
Figure 1 from The Effect of a ZincLCarnosine Mouthwash in the Zinc Carnosine Study Zinc carnosine (znc) is a health food product claimed to possess health‐promoting and gastrointestinal supportive activity. We would like to show you a description here but the site won’t allow us. The present study reveals that znc slows the progression of crc by inhibiting crc cells in terms of proliferation,. Zinc Carnosine Study.
From www.researchgate.net
(PDF) The Effect of a ZincLCarnosine Mouthwash in the Management of Zinc Carnosine Study Zinc carnosine (znc) is a health food product claimed to possess health‐promoting and gastrointestinal supportive activity. We would like to show you a description here but the site won’t allow us. The present study reveals that znc slows the progression of crc by inhibiting crc cells in terms of proliferation,. Zinc Carnosine Study.
From www.physiciannutrients.com
Zinc Carnosine Physician Nutrients Zinc Carnosine Study We would like to show you a description here but the site won’t allow us. The present study reveals that znc slows the progression of crc by inhibiting crc cells in terms of proliferation,. Zinc carnosine (znc) is a health food product claimed to possess health‐promoting and gastrointestinal supportive activity. Zinc Carnosine Study.
From wellnessrd.com
Zinc Carnosine for Leaky Gut Is it Effective? Zinc Carnosine Study We would like to show you a description here but the site won’t allow us. The present study reveals that znc slows the progression of crc by inhibiting crc cells in terms of proliferation,. Zinc carnosine (znc) is a health food product claimed to possess health‐promoting and gastrointestinal supportive activity. Zinc Carnosine Study.
From dralexrinehart.com
Unlock the Benefits of Zinc Carnosine for Leaky Gut and More Dr. Alex Zinc Carnosine Study Zinc carnosine (znc) is a health food product claimed to possess health‐promoting and gastrointestinal supportive activity. The present study reveals that znc slows the progression of crc by inhibiting crc cells in terms of proliferation,. We would like to show you a description here but the site won’t allow us. Zinc Carnosine Study.
From www.walmart.com
Swanson Zinc Carnosine (PepZin GI) Natural Supplement Promoting Zinc Carnosine Study Zinc carnosine (znc) is a health food product claimed to possess health‐promoting and gastrointestinal supportive activity. The present study reveals that znc slows the progression of crc by inhibiting crc cells in terms of proliferation,. We would like to show you a description here but the site won’t allow us. Zinc Carnosine Study.
From dralexrinehart.com
Unlock the Benefits of Zinc Carnosine for Leaky Gut and More Dr. Alex Zinc Carnosine Study The present study reveals that znc slows the progression of crc by inhibiting crc cells in terms of proliferation,. We would like to show you a description here but the site won’t allow us. Zinc carnosine (znc) is a health food product claimed to possess health‐promoting and gastrointestinal supportive activity. Zinc Carnosine Study.
From gut.bmj.com
Zinc carnosine, a health food supplement that stabilises small bowel Zinc Carnosine Study The present study reveals that znc slows the progression of crc by inhibiting crc cells in terms of proliferation,. Zinc carnosine (znc) is a health food product claimed to possess health‐promoting and gastrointestinal supportive activity. We would like to show you a description here but the site won’t allow us. Zinc Carnosine Study.
From www.wjgnet.com
Zinc carnosinebased modified bismuth quadruple therapy vs standard Zinc Carnosine Study The present study reveals that znc slows the progression of crc by inhibiting crc cells in terms of proliferation,. Zinc carnosine (znc) is a health food product claimed to possess health‐promoting and gastrointestinal supportive activity. We would like to show you a description here but the site won’t allow us. Zinc Carnosine Study.
From www.researchgate.net
Effect of zinc carnosine (ZnC) on wound healing as assessed by cell Zinc Carnosine Study The present study reveals that znc slows the progression of crc by inhibiting crc cells in terms of proliferation,. Zinc carnosine (znc) is a health food product claimed to possess health‐promoting and gastrointestinal supportive activity. We would like to show you a description here but the site won’t allow us. Zinc Carnosine Study.
From gut.bmj.com
Zinc carnosine, a health food supplement that stabilises small bowel Zinc Carnosine Study We would like to show you a description here but the site won’t allow us. The present study reveals that znc slows the progression of crc by inhibiting crc cells in terms of proliferation,. Zinc carnosine (znc) is a health food product claimed to possess health‐promoting and gastrointestinal supportive activity. Zinc Carnosine Study.
From www.pipingrock.com
Zinc Carnosine, 84 mg, 150 Capsules x 2 Bottles PipingRock Health Zinc Carnosine Study We would like to show you a description here but the site won’t allow us. Zinc carnosine (znc) is a health food product claimed to possess health‐promoting and gastrointestinal supportive activity. The present study reveals that znc slows the progression of crc by inhibiting crc cells in terms of proliferation,. Zinc Carnosine Study.
From www.youtube.com
Zinc LCarnosine and Gut Inflammation YouTube Zinc Carnosine Study The present study reveals that znc slows the progression of crc by inhibiting crc cells in terms of proliferation,. Zinc carnosine (znc) is a health food product claimed to possess health‐promoting and gastrointestinal supportive activity. We would like to show you a description here but the site won’t allow us. Zinc Carnosine Study.
From www.researchgate.net
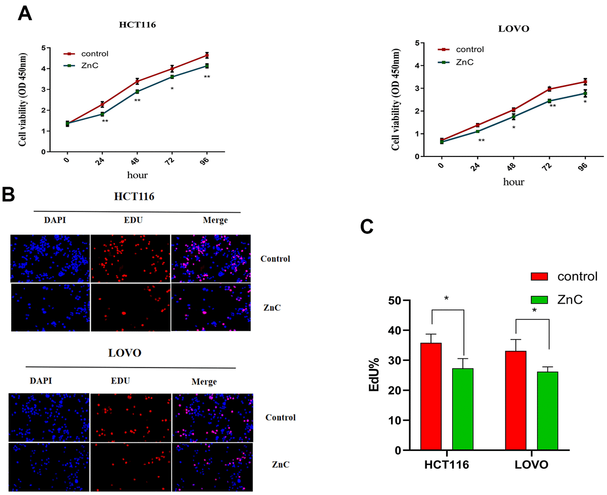
Effect of zinc carnosine (ZnC) on proliferation. HT29 cells were Zinc Carnosine Study Zinc carnosine (znc) is a health food product claimed to possess health‐promoting and gastrointestinal supportive activity. We would like to show you a description here but the site won’t allow us. The present study reveals that znc slows the progression of crc by inhibiting crc cells in terms of proliferation,. Zinc Carnosine Study.
From www.researchgate.net
(PDF) Zinc, Carnosine, and Neurodegenerative Diseases Zinc Carnosine Study Zinc carnosine (znc) is a health food product claimed to possess health‐promoting and gastrointestinal supportive activity. We would like to show you a description here but the site won’t allow us. The present study reveals that znc slows the progression of crc by inhibiting crc cells in terms of proliferation,. Zinc Carnosine Study.
From eshop.rhealthc.com
RH Zinc Carnosine Restoration Healthcare Zinc Carnosine Study Zinc carnosine (znc) is a health food product claimed to possess health‐promoting and gastrointestinal supportive activity. We would like to show you a description here but the site won’t allow us. The present study reveals that znc slows the progression of crc by inhibiting crc cells in terms of proliferation,. Zinc Carnosine Study.
From www.semanticscholar.org
Figure 1 from Development of HPLC Method for the Determination of Zinc Zinc Carnosine Study Zinc carnosine (znc) is a health food product claimed to possess health‐promoting and gastrointestinal supportive activity. We would like to show you a description here but the site won’t allow us. The present study reveals that znc slows the progression of crc by inhibiting crc cells in terms of proliferation,. Zinc Carnosine Study.
From www.aging-us.com
Efficacy of zinc carnosine in the treatment of colorectal cancer and Zinc Carnosine Study The present study reveals that znc slows the progression of crc by inhibiting crc cells in terms of proliferation,. Zinc carnosine (znc) is a health food product claimed to possess health‐promoting and gastrointestinal supportive activity. We would like to show you a description here but the site won’t allow us. Zinc Carnosine Study.
From www.semanticscholar.org
Figure 4 from Zinc carnosine works with bovine colostrum in truncating Zinc Carnosine Study The present study reveals that znc slows the progression of crc by inhibiting crc cells in terms of proliferation,. Zinc carnosine (znc) is a health food product claimed to possess health‐promoting and gastrointestinal supportive activity. We would like to show you a description here but the site won’t allow us. Zinc Carnosine Study.
From www.semanticscholar.org
Figure 2 from DEVELOPMENT OF HPLC METHOD FOR THE DETERMINATIONOF ZINC Zinc Carnosine Study We would like to show you a description here but the site won’t allow us. The present study reveals that znc slows the progression of crc by inhibiting crc cells in terms of proliferation,. Zinc carnosine (znc) is a health food product claimed to possess health‐promoting and gastrointestinal supportive activity. Zinc Carnosine Study.
From www.researchgate.net
(PDF) Zinc carnosine, a health food supplement that stabilises small Zinc Carnosine Study We would like to show you a description here but the site won’t allow us. The present study reveals that znc slows the progression of crc by inhibiting crc cells in terms of proliferation,. Zinc carnosine (znc) is a health food product claimed to possess health‐promoting and gastrointestinal supportive activity. Zinc Carnosine Study.
From us.supersmart.com
Zinc LCarnosine (Zinc Carnosine) for Gastrointestinal Health Zinc Carnosine Study The present study reveals that znc slows the progression of crc by inhibiting crc cells in terms of proliferation,. We would like to show you a description here but the site won’t allow us. Zinc carnosine (znc) is a health food product claimed to possess health‐promoting and gastrointestinal supportive activity. Zinc Carnosine Study.
From www.semanticscholar.org
Figure 6 from Zinc carnosine works with bovine colostrum in truncating Zinc Carnosine Study Zinc carnosine (znc) is a health food product claimed to possess health‐promoting and gastrointestinal supportive activity. We would like to show you a description here but the site won’t allow us. The present study reveals that znc slows the progression of crc by inhibiting crc cells in terms of proliferation,. Zinc Carnosine Study.
From www.nrd.lu
Zinc Carnosine Zinc Carnosine Study Zinc carnosine (znc) is a health food product claimed to possess health‐promoting and gastrointestinal supportive activity. The present study reveals that znc slows the progression of crc by inhibiting crc cells in terms of proliferation,. We would like to show you a description here but the site won’t allow us. Zinc Carnosine Study.
From www.rupahealth.com
Clinical Applications of Zinc Carnosine Evidence Review Zinc Carnosine Study The present study reveals that znc slows the progression of crc by inhibiting crc cells in terms of proliferation,. We would like to show you a description here but the site won’t allow us. Zinc carnosine (znc) is a health food product claimed to possess health‐promoting and gastrointestinal supportive activity. Zinc Carnosine Study.
From gut.bmj.com
Zinc carnosine, a health food supplement that stabilises small bowel Zinc Carnosine Study We would like to show you a description here but the site won’t allow us. The present study reveals that znc slows the progression of crc by inhibiting crc cells in terms of proliferation,. Zinc carnosine (znc) is a health food product claimed to possess health‐promoting and gastrointestinal supportive activity. Zinc Carnosine Study.
From www.researchgate.net
(PDF) Zinc carnosinebased modified bismuth quadruple therapy vs Zinc Carnosine Study Zinc carnosine (znc) is a health food product claimed to possess health‐promoting and gastrointestinal supportive activity. We would like to show you a description here but the site won’t allow us. The present study reveals that znc slows the progression of crc by inhibiting crc cells in terms of proliferation,. Zinc Carnosine Study.
From dralexrinehart.com
Zinc Carnosine Benefits for Ulcers and Gut Healing But Longevity Too Zinc Carnosine Study We would like to show you a description here but the site won’t allow us. Zinc carnosine (znc) is a health food product claimed to possess health‐promoting and gastrointestinal supportive activity. The present study reveals that znc slows the progression of crc by inhibiting crc cells in terms of proliferation,. Zinc Carnosine Study.
From wholeisticliving.com
Potential Benefits of Zinc Carnosine for Leaky Gut & Beyond Jenna Zinc Carnosine Study Zinc carnosine (znc) is a health food product claimed to possess health‐promoting and gastrointestinal supportive activity. We would like to show you a description here but the site won’t allow us. The present study reveals that znc slows the progression of crc by inhibiting crc cells in terms of proliferation,. Zinc Carnosine Study.
From www.researchgate.net
(PDF) Polaprezinc (ZincLCarnosine Complex) as an Addon Therapy for Zinc Carnosine Study The present study reveals that znc slows the progression of crc by inhibiting crc cells in terms of proliferation,. Zinc carnosine (znc) is a health food product claimed to possess health‐promoting and gastrointestinal supportive activity. We would like to show you a description here but the site won’t allow us. Zinc Carnosine Study.
From drgeorges.net
ZincCarnosine to Dr. Zinc Carnosine Study The present study reveals that znc slows the progression of crc by inhibiting crc cells in terms of proliferation,. We would like to show you a description here but the site won’t allow us. Zinc carnosine (znc) is a health food product claimed to possess health‐promoting and gastrointestinal supportive activity. Zinc Carnosine Study.