Ruby List Object Type . This method is defined in the object class of ruby's library and sorely used for checking the class of a particular object or. We can determine the type of an object through. The class method allows for straightforward identification of an object’s. In ruby, the ability to check the type of an object is important for writing robust and flexible code. Ruby provides different ways and methods for instance or object or variable type at runtime. Object is the default root of all ruby objects. In this article, we will discuss how to determine the type of an object in ruby. The proper way to determine the type of an object, which is a wobbly term in the ruby world, is to call object.class. As said above, if you are curious what methods are defined on a certain object, then you can check the ruby documentation for this. Object inherits from basicobject which allows creating alternate object hierarchies. Sometimes, we want to check a. You asked how to find the type of an object, and the answer to that question is to use the object#class method, as above.
        	
		 
	 
    
         
         
        from www.shutterstock.com 
     
        
        The class method allows for straightforward identification of an object’s. As said above, if you are curious what methods are defined on a certain object, then you can check the ruby documentation for this. Sometimes, we want to check a. You asked how to find the type of an object, and the answer to that question is to use the object#class method, as above. Object is the default root of all ruby objects. In ruby, the ability to check the type of an object is important for writing robust and flexible code. This method is defined in the object class of ruby's library and sorely used for checking the class of a particular object or. Object inherits from basicobject which allows creating alternate object hierarchies. In this article, we will discuss how to determine the type of an object in ruby. We can determine the type of an object through.
    
    	
		 
	 
    Seven Different Sets Cut Gems Ruby Stock Vector 187618820 Shutterstock 
    Ruby List Object Type  Object inherits from basicobject which allows creating alternate object hierarchies. Ruby provides different ways and methods for instance or object or variable type at runtime. The proper way to determine the type of an object, which is a wobbly term in the ruby world, is to call object.class. This method is defined in the object class of ruby's library and sorely used for checking the class of a particular object or. The class method allows for straightforward identification of an object’s. Object is the default root of all ruby objects. You asked how to find the type of an object, and the answer to that question is to use the object#class method, as above. Sometimes, we want to check a. In this article, we will discuss how to determine the type of an object in ruby. Object inherits from basicobject which allows creating alternate object hierarchies. As said above, if you are curious what methods are defined on a certain object, then you can check the ruby documentation for this. In ruby, the ability to check the type of an object is important for writing robust and flexible code. We can determine the type of an object through.
 
    
         
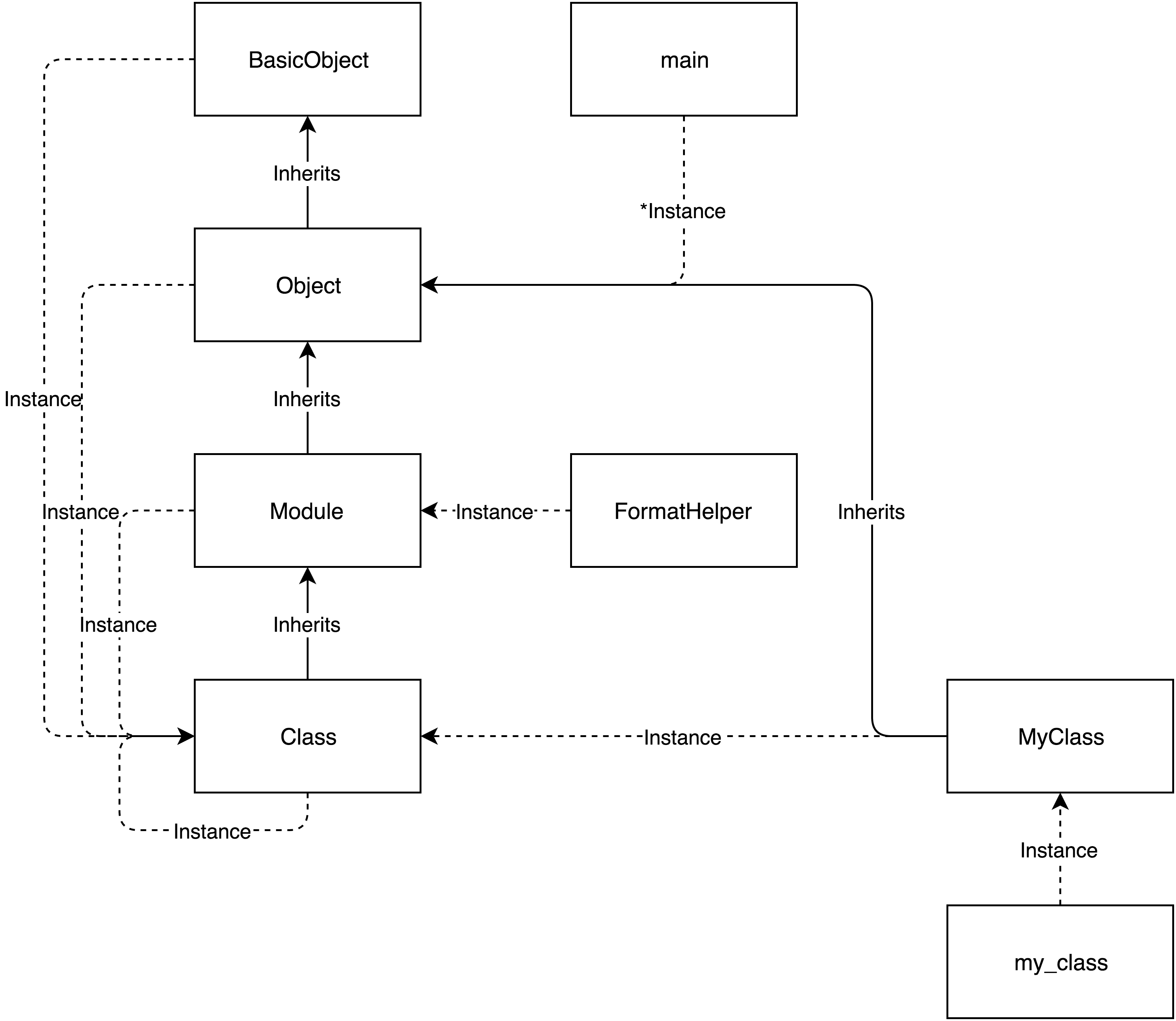
        From jeromedalbert.com 
                    A diagram of the Ruby Core object model Jerome's Adventures in Software Ruby List Object Type  This method is defined in the object class of ruby's library and sorely used for checking the class of a particular object or. The class method allows for straightforward identification of an object’s. In ruby, the ability to check the type of an object is important for writing robust and flexible code. Sometimes, we want to check a. You asked. Ruby List Object Type.
     
    
         
        From ar.inspiredpencil.com 
                    Ruby Stone History Ruby List Object Type  In ruby, the ability to check the type of an object is important for writing robust and flexible code. This method is defined in the object class of ruby's library and sorely used for checking the class of a particular object or. The class method allows for straightforward identification of an object’s. As said above, if you are curious what. Ruby List Object Type.
     
    
         
        From www.shutterstock.com 
                    Seven Different Sets Cut Gems Ruby Stock Vector 187618820 Shutterstock Ruby List Object Type  The proper way to determine the type of an object, which is a wobbly term in the ruby world, is to call object.class. As said above, if you are curious what methods are defined on a certain object, then you can check the ruby documentation for this. Sometimes, we want to check a. In this article, we will discuss how. Ruby List Object Type.
     
    
         
        From purepng.com 
                    Ruby Stone Gem PNG Image PurePNG Free transparent CC0 PNG Image Ruby List Object Type  The class method allows for straightforward identification of an object’s. Object inherits from basicobject which allows creating alternate object hierarchies. Sometimes, we want to check a. Ruby provides different ways and methods for instance or object or variable type at runtime. Object is the default root of all ruby objects. We can determine the type of an object through. In. Ruby List Object Type.
     
    
         
        From www.worldatlas.com 
                    Ruby Imports to the US WorldAtlas Ruby List Object Type  The class method allows for straightforward identification of an object’s. As said above, if you are curious what methods are defined on a certain object, then you can check the ruby documentation for this. Ruby provides different ways and methods for instance or object or variable type at runtime. The proper way to determine the type of an object, which. Ruby List Object Type.
     
    
         
        From eng.wealthfront.com 
                    The Perils of Accidental Global Includes in Ruby — Engineering Blog Ruby List Object Type  As said above, if you are curious what methods are defined on a certain object, then you can check the ruby documentation for this. Object inherits from basicobject which allows creating alternate object hierarchies. In ruby, the ability to check the type of an object is important for writing robust and flexible code. We can determine the type of an. Ruby List Object Type.
     
    
         
        From blog.devops.dev 
                    A Deep dive into Ruby’s Object Model, Pt 1 by Shubham Anand DevOps.dev Ruby List Object Type  Ruby provides different ways and methods for instance or object or variable type at runtime. Object inherits from basicobject which allows creating alternate object hierarchies. Object is the default root of all ruby objects. You asked how to find the type of an object, and the answer to that question is to use the object#class method, as above. We can. Ruby List Object Type.
     
    
         
        From stock.adobe.com 
                    Ten red jewels of the most popular diamond cut shapes with titles on Ruby List Object Type  Sometimes, we want to check a. We can determine the type of an object through. This method is defined in the object class of ruby's library and sorely used for checking the class of a particular object or. In ruby, the ability to check the type of an object is important for writing robust and flexible code. As said above,. Ruby List Object Type.
     
    
         
        From www.toptal.com 
                    Metaprogramming Writing in Ruby with... Ruby Toptal Ruby List Object Type  The proper way to determine the type of an object, which is a wobbly term in the ruby world, is to call object.class. Object inherits from basicobject which allows creating alternate object hierarchies. As said above, if you are curious what methods are defined on a certain object, then you can check the ruby documentation for this. Object is the. Ruby List Object Type.
     
    
         
        From fity.club 
                    Ruby Stone Price Per Carat Ruby List Object Type  You asked how to find the type of an object, and the answer to that question is to use the object#class method, as above. The proper way to determine the type of an object, which is a wobbly term in the ruby world, is to call object.class. Sometimes, we want to check a. In this article, we will discuss how. Ruby List Object Type.
     
    
         
        From battlefordreamisland.wikia.com 
                    Image Ruby 9.png Battle for Dream Island Wiki FANDOM powered by Wikia Ruby List Object Type  The class method allows for straightforward identification of an object’s. You asked how to find the type of an object, and the answer to that question is to use the object#class method, as above. This method is defined in the object class of ruby's library and sorely used for checking the class of a particular object or. In this article,. Ruby List Object Type.
     
    
         
        From github.com 
                    GitHub madhurimarawat/RubyProgramming This repository contains Ruby List Object Type  You asked how to find the type of an object, and the answer to that question is to use the object#class method, as above. In ruby, the ability to check the type of an object is important for writing robust and flexible code. Sometimes, we want to check a. In this article, we will discuss how to determine the type. Ruby List Object Type.
     
    
         
        From warrentalk.site 
                    Metaprogramming Ruby, Part 2 Object model and Method in Ruby WarrenTalk Ruby List Object Type  We can determine the type of an object through. In ruby, the ability to check the type of an object is important for writing robust and flexible code. The proper way to determine the type of an object, which is a wobbly term in the ruby world, is to call object.class. In this article, we will discuss how to determine. Ruby List Object Type.
     
    
         
        From www.educative.io 
                    Educative Interactive Courses for Software Developers Ruby List Object Type  The proper way to determine the type of an object, which is a wobbly term in the ruby world, is to call object.class. In ruby, the ability to check the type of an object is important for writing robust and flexible code. We can determine the type of an object through. Object is the default root of all ruby objects.. Ruby List Object Type.
     
    
         
        From object-alphabet-reloaded.fandom.com 
                    Ruby Object Alphabet Reloaded Wiki Fandom Ruby List Object Type  In this article, we will discuss how to determine the type of an object in ruby. The class method allows for straightforward identification of an object’s. The proper way to determine the type of an object, which is a wobbly term in the ruby world, is to call object.class. We can determine the type of an object through. In ruby,. Ruby List Object Type.
     
    
         
        From purepng.com 
                    Round Ruby PNG Image PurePNG Free transparent CC0 PNG Image Library Ruby List Object Type  You asked how to find the type of an object, and the answer to that question is to use the object#class method, as above. Ruby provides different ways and methods for instance or object or variable type at runtime. The class method allows for straightforward identification of an object’s. Object is the default root of all ruby objects. In ruby,. Ruby List Object Type.
     
    
         
        From trulyexperiences.com 
                    List of Red Gemstones Names, Meanings and Pictures of Red Gems Ruby List Object Type  Object is the default root of all ruby objects. Sometimes, we want to check a. In ruby, the ability to check the type of an object is important for writing robust and flexible code. The class method allows for straightforward identification of an object’s. As said above, if you are curious what methods are defined on a certain object, then. Ruby List Object Type.
     
    
         
        From battlefordreamisland.wikia.com 
                    Image Ruby sisters.JPG Battle for Dream Island Wiki FANDOM Ruby List Object Type  The class method allows for straightforward identification of an object’s. In ruby, the ability to check the type of an object is important for writing robust and flexible code. In this article, we will discuss how to determine the type of an object in ruby. This method is defined in the object class of ruby's library and sorely used for. Ruby List Object Type.
     
    
         
        From tiermaker.com 
                    BFB All of Ruby's Sisters Tier List Rankings) TierMaker Ruby List Object Type  Object inherits from basicobject which allows creating alternate object hierarchies. This method is defined in the object class of ruby's library and sorely used for checking the class of a particular object or. The class method allows for straightforward identification of an object’s. We can determine the type of an object through. Object is the default root of all ruby. Ruby List Object Type.
     
    
         
        From www.slideserve.com 
                    PPT The Ruby Programming Language PowerPoint Presentation, free Ruby List Object Type  As said above, if you are curious what methods are defined on a certain object, then you can check the ruby documentation for this. Ruby provides different ways and methods for instance or object or variable type at runtime. Sometimes, we want to check a. Object inherits from basicobject which allows creating alternate object hierarchies. This method is defined in. Ruby List Object Type.
     
    
         
        From www.delftstack.com 
                    How to Determine Object Type in Ruby Delft Stack Ruby List Object Type  This method is defined in the object class of ruby's library and sorely used for checking the class of a particular object or. Object inherits from basicobject which allows creating alternate object hierarchies. We can determine the type of an object through. You asked how to find the type of an object, and the answer to that question is to. Ruby List Object Type.
     
    
         
        From www.ebay.com 
                    Cubic Zirconia Solitaire And Red Ruby Type Stone Pendant Gold Tone eBay Ruby List Object Type  You asked how to find the type of an object, and the answer to that question is to use the object#class method, as above. We can determine the type of an object through. The class method allows for straightforward identification of an object’s. Sometimes, we want to check a. As said above, if you are curious what methods are defined. Ruby List Object Type.
     
    
         
        From www.youtube.com 
                    Ruby Tutorial For Beginners Classes and Objects in Ruby YouTube Ruby List Object Type  You asked how to find the type of an object, and the answer to that question is to use the object#class method, as above. We can determine the type of an object through. Ruby provides different ways and methods for instance or object or variable type at runtime. As said above, if you are curious what methods are defined on. Ruby List Object Type.
     
    
         
        From kenjengdosokui.blogspot.com 
                    Ruby Value Chart / Ruby Buying Guide International Gem Society Ruby Ruby List Object Type  This method is defined in the object class of ruby's library and sorely used for checking the class of a particular object or. We can determine the type of an object through. Sometimes, we want to check a. Object inherits from basicobject which allows creating alternate object hierarchies. The class method allows for straightforward identification of an object’s. As said. Ruby List Object Type.
     
    
         
        From newsletter.shortruby.com 
                    Ruby Value Objects by Lucian Ghinda Ruby List Object Type  The proper way to determine the type of an object, which is a wobbly term in the ruby world, is to call object.class. As said above, if you are curious what methods are defined on a certain object, then you can check the ruby documentation for this. In this article, we will discuss how to determine the type of an. Ruby List Object Type.
     
    
         
        From www.colorsexplained.com 
                    99 Shades of Red Color with Names, HEX, RGB, & CMYK • Colors Explained Ruby List Object Type  Object is the default root of all ruby objects. You asked how to find the type of an object, and the answer to that question is to use the object#class method, as above. The proper way to determine the type of an object, which is a wobbly term in the ruby world, is to call object.class. In ruby, the ability. Ruby List Object Type.
     
    
         
        From www.youtube.com 
                    Ruby and her 35 sisters in ABCDEFG YouTube Ruby List Object Type  Ruby provides different ways and methods for instance or object or variable type at runtime. The class method allows for straightforward identification of an object’s. In ruby, the ability to check the type of an object is important for writing robust and flexible code. In this article, we will discuss how to determine the type of an object in ruby.. Ruby List Object Type.
     
    
         
        From www.clmdo.com 
                    So sánh Ruby và kim cương cái nào đắt hơn Thế giới trang sức Ruby List Object Type  As said above, if you are curious what methods are defined on a certain object, then you can check the ruby documentation for this. You asked how to find the type of an object, and the answer to that question is to use the object#class method, as above. In this article, we will discuss how to determine the type of. Ruby List Object Type.
     
    
         
        From makingsenseofrails.dev 
                    Crafting Elegant Code with Ruby’s Classes and Objects by Catalin Ruby List Object Type  The class method allows for straightforward identification of an object’s. Sometimes, we want to check a. Ruby provides different ways and methods for instance or object or variable type at runtime. The proper way to determine the type of an object, which is a wobbly term in the ruby world, is to call object.class. As said above, if you are. Ruby List Object Type.
     
    
         
        From objectshowfanonpedia.wikia.com 
                    Image 10. Ruby.png Object Shows Community FANDOM powered by Wikia Ruby List Object Type  As said above, if you are curious what methods are defined on a certain object, then you can check the ruby documentation for this. We can determine the type of an object through. Object is the default root of all ruby objects. This method is defined in the object class of ruby's library and sorely used for checking the class. Ruby List Object Type.
     
    
         
        From exoupisqh.blob.core.windows.net 
                    How To Name Your Jewelry Pieces at Paula Hammond blog Ruby List Object Type  We can determine the type of an object through. The proper way to determine the type of an object, which is a wobbly term in the ruby world, is to call object.class. Object inherits from basicobject which allows creating alternate object hierarchies. The class method allows for straightforward identification of an object’s. You asked how to find the type of. Ruby List Object Type.
     
    
         
        From in.pinterest.com 
                    Different Shapes Of Ruby Gemstone Ruby gemstone, Ruby, Different shapes Ruby List Object Type  Sometimes, we want to check a. Ruby provides different ways and methods for instance or object or variable type at runtime. We can determine the type of an object through. In ruby, the ability to check the type of an object is important for writing robust and flexible code. Object is the default root of all ruby objects. As said. Ruby List Object Type.
     
    
         
        From missrubyreviews.com 
                    Miss Ruby's List of the Best Sex Toys Miss Ruby Reviews Ruby List Object Type  We can determine the type of an object through. Object inherits from basicobject which allows creating alternate object hierarchies. Object is the default root of all ruby objects. In this article, we will discuss how to determine the type of an object in ruby. As said above, if you are curious what methods are defined on a certain object, then. Ruby List Object Type.
     
    
         
        From www.pinterest.com 
                    Ruby Object Model Objects, Ruby, Model Ruby List Object Type  This method is defined in the object class of ruby's library and sorely used for checking the class of a particular object or. The proper way to determine the type of an object, which is a wobbly term in the ruby world, is to call object.class. Ruby provides different ways and methods for instance or object or variable type at. Ruby List Object Type.
     
    
         
        From www.delftstack.com 
                    Determine Object Type in Ruby Delft Stack Ruby List Object Type  The proper way to determine the type of an object, which is a wobbly term in the ruby world, is to call object.class. You asked how to find the type of an object, and the answer to that question is to use the object#class method, as above. Ruby provides different ways and methods for instance or object or variable type. Ruby List Object Type.