Urinary Biomarker . urine markers to detect bladder cancer have been the subject of research for decades. urinalysis is a widely used medical test for healthcare monitoring and disease diagnosis. This narrative review aims to describe established and emerging urinary biomarkers in the diagnosis and surveillance of non. urine biomarkers are attractive due to the simplicity of specimen collection anddirect contact of urine with the. urinary biomarkers are particularly attractive due to the direct contact of the urine with the urothelial.
from journals.lww.com
urinary biomarkers are particularly attractive due to the direct contact of the urine with the urothelial. This narrative review aims to describe established and emerging urinary biomarkers in the diagnosis and surveillance of non. urine markers to detect bladder cancer have been the subject of research for decades. urinalysis is a widely used medical test for healthcare monitoring and disease diagnosis. urine biomarkers are attractive due to the simplicity of specimen collection anddirect contact of urine with the.
Urinary Biomarkers for Kidney Allograft Injury Transplantation
Urinary Biomarker This narrative review aims to describe established and emerging urinary biomarkers in the diagnosis and surveillance of non. urinary biomarkers are particularly attractive due to the direct contact of the urine with the urothelial. urine markers to detect bladder cancer have been the subject of research for decades. urine biomarkers are attractive due to the simplicity of specimen collection anddirect contact of urine with the. This narrative review aims to describe established and emerging urinary biomarkers in the diagnosis and surveillance of non. urinalysis is a widely used medical test for healthcare monitoring and disease diagnosis.
From www.aging-us.com
Aberrantly glycosylated integrin α3β1 is a unique urinary biomarker for Urinary Biomarker urine markers to detect bladder cancer have been the subject of research for decades. urine biomarkers are attractive due to the simplicity of specimen collection anddirect contact of urine with the. This narrative review aims to describe established and emerging urinary biomarkers in the diagnosis and surveillance of non. urinary biomarkers are particularly attractive due to the. Urinary Biomarker.
From www.researchgate.net
Urine biomarker levels adjusted for urine creatinine concentration in Urinary Biomarker urinalysis is a widely used medical test for healthcare monitoring and disease diagnosis. urinary biomarkers are particularly attractive due to the direct contact of the urine with the urothelial. This narrative review aims to describe established and emerging urinary biomarkers in the diagnosis and surveillance of non. urine biomarkers are attractive due to the simplicity of specimen. Urinary Biomarker.
From www.researchgate.net
Biomarker Standardized to Urinary Creatinine Levels in Patients with Urinary Biomarker urinary biomarkers are particularly attractive due to the direct contact of the urine with the urothelial. This narrative review aims to describe established and emerging urinary biomarkers in the diagnosis and surveillance of non. urine biomarkers are attractive due to the simplicity of specimen collection anddirect contact of urine with the. urinalysis is a widely used medical. Urinary Biomarker.
From www.researchgate.net
ROC of biomarkers for DKD diagnosis. The AUC and the cutoff value of Urinary Biomarker urinalysis is a widely used medical test for healthcare monitoring and disease diagnosis. urinary biomarkers are particularly attractive due to the direct contact of the urine with the urothelial. urine biomarkers are attractive due to the simplicity of specimen collection anddirect contact of urine with the. urine markers to detect bladder cancer have been the subject. Urinary Biomarker.
From onlinelibrary.wiley.com
Urinary biomarkers of prostate cancer Fujita 2018 International Urinary Biomarker This narrative review aims to describe established and emerging urinary biomarkers in the diagnosis and surveillance of non. urinalysis is a widely used medical test for healthcare monitoring and disease diagnosis. urinary biomarkers are particularly attractive due to the direct contact of the urine with the urothelial. urine biomarkers are attractive due to the simplicity of specimen. Urinary Biomarker.
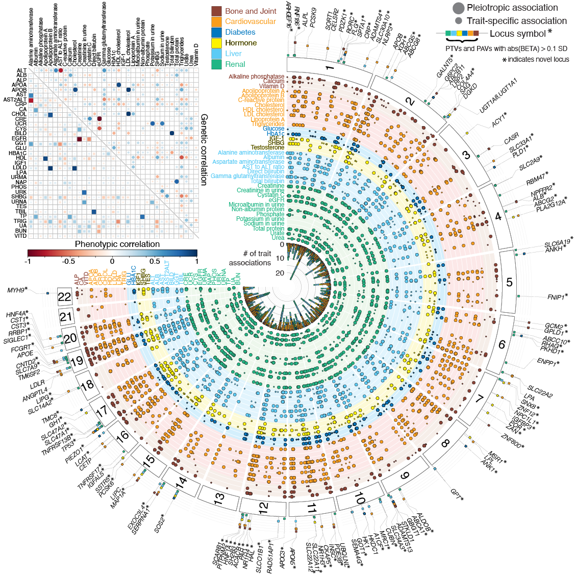
From yosuketanigawa.com
of 35 blood and urine biomarkers in the UK Biobank Yosuke Urinary Biomarker urinalysis is a widely used medical test for healthcare monitoring and disease diagnosis. This narrative review aims to describe established and emerging urinary biomarkers in the diagnosis and surveillance of non. urinary biomarkers are particularly attractive due to the direct contact of the urine with the urothelial. urine biomarkers are attractive due to the simplicity of specimen. Urinary Biomarker.
From www.mdpi.com
JPM Free FullText Liquid Biopsy Biomarkers in Urine A Route Urinary Biomarker urine markers to detect bladder cancer have been the subject of research for decades. urinary biomarkers are particularly attractive due to the direct contact of the urine with the urothelial. This narrative review aims to describe established and emerging urinary biomarkers in the diagnosis and surveillance of non. urine biomarkers are attractive due to the simplicity of. Urinary Biomarker.
From www.researchgate.net
Urinary biomarker excretions in ADPKD patients versus healthy control Urinary Biomarker urine biomarkers are attractive due to the simplicity of specimen collection anddirect contact of urine with the. urinary biomarkers are particularly attractive due to the direct contact of the urine with the urothelial. urinalysis is a widely used medical test for healthcare monitoring and disease diagnosis. urine markers to detect bladder cancer have been the subject. Urinary Biomarker.
From www.researchgate.net
Urinary biomarker levels on day 2 by study group. Urinary NGAL and Urinary Biomarker urinalysis is a widely used medical test for healthcare monitoring and disease diagnosis. urine biomarkers are attractive due to the simplicity of specimen collection anddirect contact of urine with the. urine markers to detect bladder cancer have been the subject of research for decades. This narrative review aims to describe established and emerging urinary biomarkers in the. Urinary Biomarker.
From journals.lww.com
Urinary Biomarkers for Kidney Allograft Injury Transplantation Urinary Biomarker This narrative review aims to describe established and emerging urinary biomarkers in the diagnosis and surveillance of non. urinalysis is a widely used medical test for healthcare monitoring and disease diagnosis. urinary biomarkers are particularly attractive due to the direct contact of the urine with the urothelial. urine biomarkers are attractive due to the simplicity of specimen. Urinary Biomarker.
From www.researchgate.net
(PDF) IL8 as a urinary biomarker for the detection of bladder cancer Urinary Biomarker urinary biomarkers are particularly attractive due to the direct contact of the urine with the urothelial. This narrative review aims to describe established and emerging urinary biomarkers in the diagnosis and surveillance of non. urinalysis is a widely used medical test for healthcare monitoring and disease diagnosis. urine markers to detect bladder cancer have been the subject. Urinary Biomarker.
From www.mdpi.com
Cancers Free FullText Urinary Biomarkers in Bladder Cancer Where Urinary Biomarker urinalysis is a widely used medical test for healthcare monitoring and disease diagnosis. This narrative review aims to describe established and emerging urinary biomarkers in the diagnosis and surveillance of non. urine markers to detect bladder cancer have been the subject of research for decades. urinary biomarkers are particularly attractive due to the direct contact of the. Urinary Biomarker.
From leoriella.com
Biomarker to improve kidney transplant management Exosome monitoring Urinary Biomarker urine markers to detect bladder cancer have been the subject of research for decades. urinary biomarkers are particularly attractive due to the direct contact of the urine with the urothelial. urine biomarkers are attractive due to the simplicity of specimen collection anddirect contact of urine with the. This narrative review aims to describe established and emerging urinary. Urinary Biomarker.
From www.researchgate.net
(PDF) Advances in urinary biomarker discovery in urological research Urinary Biomarker urinary biomarkers are particularly attractive due to the direct contact of the urine with the urothelial. urine markers to detect bladder cancer have been the subject of research for decades. urinalysis is a widely used medical test for healthcare monitoring and disease diagnosis. This narrative review aims to describe established and emerging urinary biomarkers in the diagnosis. Urinary Biomarker.
From www.researchgate.net
Individual urinary biomarkercreatinine ratios of subjects with and Urinary Biomarker urinalysis is a widely used medical test for healthcare monitoring and disease diagnosis. This narrative review aims to describe established and emerging urinary biomarkers in the diagnosis and surveillance of non. urine markers to detect bladder cancer have been the subject of research for decades. urinary biomarkers are particularly attractive due to the direct contact of the. Urinary Biomarker.
From www.researchgate.net
Iron oxide‐based nanoprobes. A) Synthetic urinary biomarker detection Urinary Biomarker urine markers to detect bladder cancer have been the subject of research for decades. urine biomarkers are attractive due to the simplicity of specimen collection anddirect contact of urine with the. urinary biomarkers are particularly attractive due to the direct contact of the urine with the urothelial. urinalysis is a widely used medical test for healthcare. Urinary Biomarker.
From www.rheumatologyadvisor.com
SERPINA3 Identified as Candidate Urinary Biomarker for Lupus Nephritis Urinary Biomarker urine biomarkers are attractive due to the simplicity of specimen collection anddirect contact of urine with the. urinary biomarkers are particularly attractive due to the direct contact of the urine with the urothelial. urinalysis is a widely used medical test for healthcare monitoring and disease diagnosis. This narrative review aims to describe established and emerging urinary biomarkers. Urinary Biomarker.
From www.researchgate.net
Urinary PGE 2 is a biomarker for active recurrent urinary tract Urinary Biomarker urinary biomarkers are particularly attractive due to the direct contact of the urine with the urothelial. This narrative review aims to describe established and emerging urinary biomarkers in the diagnosis and surveillance of non. urinalysis is a widely used medical test for healthcare monitoring and disease diagnosis. urine biomarkers are attractive due to the simplicity of specimen. Urinary Biomarker.
From onlinelibrary.wiley.com
Urinary biomarkers of prostate cancer Fujita 2018 International Urinary Biomarker urine biomarkers are attractive due to the simplicity of specimen collection anddirect contact of urine with the. urine markers to detect bladder cancer have been the subject of research for decades. This narrative review aims to describe established and emerging urinary biomarkers in the diagnosis and surveillance of non. urinalysis is a widely used medical test for. Urinary Biomarker.
From www.researchgate.net
Diagnostic performance of the urinary fourbiomarker panel for the Urinary Biomarker urinary biomarkers are particularly attractive due to the direct contact of the urine with the urothelial. This narrative review aims to describe established and emerging urinary biomarkers in the diagnosis and surveillance of non. urine biomarkers are attractive due to the simplicity of specimen collection anddirect contact of urine with the. urine markers to detect bladder cancer. Urinary Biomarker.
From www.researchgate.net
Urinary biomarker concentrations for 24 hours before and after Urinary Biomarker urine biomarkers are attractive due to the simplicity of specimen collection anddirect contact of urine with the. This narrative review aims to describe established and emerging urinary biomarkers in the diagnosis and surveillance of non. urinary biomarkers are particularly attractive due to the direct contact of the urine with the urothelial. urinalysis is a widely used medical. Urinary Biomarker.
From www.researchgate.net
Forest plots representing five different urinary biomarker tests Urinary Biomarker urinalysis is a widely used medical test for healthcare monitoring and disease diagnosis. urine markers to detect bladder cancer have been the subject of research for decades. This narrative review aims to describe established and emerging urinary biomarkers in the diagnosis and surveillance of non. urine biomarkers are attractive due to the simplicity of specimen collection anddirect. Urinary Biomarker.
From www.researchgate.net
Development of diabetes type specific urinary biomarker pattern. ( A Urinary Biomarker urinary biomarkers are particularly attractive due to the direct contact of the urine with the urothelial. urinalysis is a widely used medical test for healthcare monitoring and disease diagnosis. urine markers to detect bladder cancer have been the subject of research for decades. This narrative review aims to describe established and emerging urinary biomarkers in the diagnosis. Urinary Biomarker.
From github.com
GitHub rivaslab/biomarkers of blood and urine biomarkers Urinary Biomarker urinary biomarkers are particularly attractive due to the direct contact of the urine with the urothelial. urinalysis is a widely used medical test for healthcare monitoring and disease diagnosis. This narrative review aims to describe established and emerging urinary biomarkers in the diagnosis and surveillance of non. urine markers to detect bladder cancer have been the subject. Urinary Biomarker.
From www.researchgate.net
Urinary biomarker levels on ICU admission in nonAKI patients with Urinary Biomarker This narrative review aims to describe established and emerging urinary biomarkers in the diagnosis and surveillance of non. urinary biomarkers are particularly attractive due to the direct contact of the urine with the urothelial. urine biomarkers are attractive due to the simplicity of specimen collection anddirect contact of urine with the. urine markers to detect bladder cancer. Urinary Biomarker.
From www.researchgate.net
Urinary biomarker concentration in acquired SK patients with eGFR ! 60 Urinary Biomarker urinalysis is a widely used medical test for healthcare monitoring and disease diagnosis. urinary biomarkers are particularly attractive due to the direct contact of the urine with the urothelial. urine markers to detect bladder cancer have been the subject of research for decades. This narrative review aims to describe established and emerging urinary biomarkers in the diagnosis. Urinary Biomarker.
From www.frontiersin.org
Frontiers Urinary Biomarkers and Their Potential for the NonInvasive Urinary Biomarker urinalysis is a widely used medical test for healthcare monitoring and disease diagnosis. urinary biomarkers are particularly attractive due to the direct contact of the urine with the urothelial. urine markers to detect bladder cancer have been the subject of research for decades. urine biomarkers are attractive due to the simplicity of specimen collection anddirect contact. Urinary Biomarker.
From www.researchgate.net
Individual urinary biomarkercreatinine ratios of subjects with and Urinary Biomarker urine biomarkers are attractive due to the simplicity of specimen collection anddirect contact of urine with the. urinary biomarkers are particularly attractive due to the direct contact of the urine with the urothelial. urinalysis is a widely used medical test for healthcare monitoring and disease diagnosis. urine markers to detect bladder cancer have been the subject. Urinary Biomarker.
From todaysveterinarypractice.com
Clinical Application of Renal Biomarkers Urinary Biomarker urine markers to detect bladder cancer have been the subject of research for decades. urine biomarkers are attractive due to the simplicity of specimen collection anddirect contact of urine with the. urinalysis is a widely used medical test for healthcare monitoring and disease diagnosis. This narrative review aims to describe established and emerging urinary biomarkers in the. Urinary Biomarker.
From www.researchgate.net
Urinary biomarker concentrations according to albuminuria in Urinary Biomarker urinary biomarkers are particularly attractive due to the direct contact of the urine with the urothelial. urine biomarkers are attractive due to the simplicity of specimen collection anddirect contact of urine with the. urinalysis is a widely used medical test for healthcare monitoring and disease diagnosis. This narrative review aims to describe established and emerging urinary biomarkers. Urinary Biomarker.
From euoncology.europeanurology.com
Diagnostic Accuracy of Novel Urinary Biomarker Tests in Nonmuscle Urinary Biomarker This narrative review aims to describe established and emerging urinary biomarkers in the diagnosis and surveillance of non. urinalysis is a widely used medical test for healthcare monitoring and disease diagnosis. urine biomarkers are attractive due to the simplicity of specimen collection anddirect contact of urine with the. urinary biomarkers are particularly attractive due to the direct. Urinary Biomarker.
From exosome-rna.com
Urinary extracellular vesicles as source of biomarkers in kidney Urinary Biomarker urine biomarkers are attractive due to the simplicity of specimen collection anddirect contact of urine with the. urinary biomarkers are particularly attractive due to the direct contact of the urine with the urothelial. urine markers to detect bladder cancer have been the subject of research for decades. urinalysis is a widely used medical test for healthcare. Urinary Biomarker.
From www.kidney-international.org
Global microRNA profiling in human urinary exosomes reveals novel Urinary Biomarker urine markers to detect bladder cancer have been the subject of research for decades. urine biomarkers are attractive due to the simplicity of specimen collection anddirect contact of urine with the. urinalysis is a widely used medical test for healthcare monitoring and disease diagnosis. This narrative review aims to describe established and emerging urinary biomarkers in the. Urinary Biomarker.
From journals.physiology.org
Acute kidney injury biomarkers in the singlecell transcriptomic era Urinary Biomarker This narrative review aims to describe established and emerging urinary biomarkers in the diagnosis and surveillance of non. urine biomarkers are attractive due to the simplicity of specimen collection anddirect contact of urine with the. urinalysis is a widely used medical test for healthcare monitoring and disease diagnosis. urine markers to detect bladder cancer have been the. Urinary Biomarker.
From f1000research.com
Biomarkers of acute kidney injury and... F1000Research Urinary Biomarker urinary biomarkers are particularly attractive due to the direct contact of the urine with the urothelial. urine markers to detect bladder cancer have been the subject of research for decades. This narrative review aims to describe established and emerging urinary biomarkers in the diagnosis and surveillance of non. urinalysis is a widely used medical test for healthcare. Urinary Biomarker.