Transistor Circuit Wizard . This is the simulation video of the input and output signal of basic transistor amplifier in circuit. The educational edition of circuit wizard supports the following components. In this tutorial we'll introduce you to the basics of the most common transistor around: In this tutorial you will create a transistor sensing circuit similar to the one shown on the right. In this tutorial you will learn1. Once drawn, a circuit diagram can then be. About press copyright contact us creators advertise developers terms privacy policy & safety how. In small, discrete quantities, transistors can be used to create simple. The circuit will light an led when the temperature gets. Transistor as a switch in circuit wizard. How to use transistor as a switch in circuit wizard.2. Transistors can be regarded as a type of switch, as can many electronic components. They are used in a variety of circuits and you will find that it is rare that a circuit built in a school technology.
from www.youtube.com
They are used in a variety of circuits and you will find that it is rare that a circuit built in a school technology. The educational edition of circuit wizard supports the following components. Transistor as a switch in circuit wizard. In this tutorial we'll introduce you to the basics of the most common transistor around: In small, discrete quantities, transistors can be used to create simple. About press copyright contact us creators advertise developers terms privacy policy & safety how. The circuit will light an led when the temperature gets. In this tutorial you will learn1. Once drawn, a circuit diagram can then be. Transistors can be regarded as a type of switch, as can many electronic components.
Amplifier simulation Basic transistor amplifier simulation Circuit
Transistor Circuit Wizard In this tutorial we'll introduce you to the basics of the most common transistor around: About press copyright contact us creators advertise developers terms privacy policy & safety how. How to use transistor as a switch in circuit wizard.2. Transistors can be regarded as a type of switch, as can many electronic components. They are used in a variety of circuits and you will find that it is rare that a circuit built in a school technology. Transistor as a switch in circuit wizard. In small, discrete quantities, transistors can be used to create simple. The circuit will light an led when the temperature gets. This is the simulation video of the input and output signal of basic transistor amplifier in circuit. In this tutorial we'll introduce you to the basics of the most common transistor around: In this tutorial you will learn1. In this tutorial you will create a transistor sensing circuit similar to the one shown on the right. Once drawn, a circuit diagram can then be. The educational edition of circuit wizard supports the following components.
From www.youtube.com
GCSE Electronics electronic systems MOSFET transducer driver Transistor Circuit Wizard How to use transistor as a switch in circuit wizard.2. The circuit will light an led when the temperature gets. Once drawn, a circuit diagram can then be. This is the simulation video of the input and output signal of basic transistor amplifier in circuit. Transistors can be regarded as a type of switch, as can many electronic components. The. Transistor Circuit Wizard.
From www.raypcb.com
What is a Transistor Circuit Diagram and How Does it Work? RAYPCB Transistor Circuit Wizard In this tutorial you will learn1. In small, discrete quantities, transistors can be used to create simple. About press copyright contact us creators advertise developers terms privacy policy & safety how. This is the simulation video of the input and output signal of basic transistor amplifier in circuit. They are used in a variety of circuits and you will find. Transistor Circuit Wizard.
From www.youtube.com
Amplifier simulation Basic transistor amplifier simulation Circuit Transistor Circuit Wizard Transistors can be regarded as a type of switch, as can many electronic components. The educational edition of circuit wizard supports the following components. They are used in a variety of circuits and you will find that it is rare that a circuit built in a school technology. How to use transistor as a switch in circuit wizard.2. This is. Transistor Circuit Wizard.
From circuit-wizard.programas-gratis.net
🔳 Bajar Circuit Wizard 3.5 en español Transistor Circuit Wizard In this tutorial you will learn1. About press copyright contact us creators advertise developers terms privacy policy & safety how. Transistor as a switch in circuit wizard. The circuit will light an led when the temperature gets. Transistors can be regarded as a type of switch, as can many electronic components. They are used in a variety of circuits and. Transistor Circuit Wizard.
From www.gadgetronicx.com
Working of BJT transistor and how to use transistors in circuits Transistor Circuit Wizard About press copyright contact us creators advertise developers terms privacy policy & safety how. In this tutorial you will create a transistor sensing circuit similar to the one shown on the right. The circuit will light an led when the temperature gets. In this tutorial you will learn1. This is the simulation video of the input and output signal of. Transistor Circuit Wizard.
From www.circuitdiagram.co
Circuit Diagram Npn Transistor Circuit Diagram Transistor Circuit Wizard In this tutorial you will create a transistor sensing circuit similar to the one shown on the right. Once drawn, a circuit diagram can then be. This is the simulation video of the input and output signal of basic transistor amplifier in circuit. In this tutorial you will learn1. The circuit will light an led when the temperature gets. In. Transistor Circuit Wizard.
From www.youtube.com
Episode 32 Part V All About Transistor Transistor Circuit Transistor Circuit Wizard Transistors can be regarded as a type of switch, as can many electronic components. In this tutorial you will learn1. In this tutorial you will create a transistor sensing circuit similar to the one shown on the right. Once drawn, a circuit diagram can then be. The circuit will light an led when the temperature gets. In small, discrete quantities,. Transistor Circuit Wizard.
From www.pinterest.com.au
How does a transistor circuit works Transistors Transistor Circuit Wizard How to use transistor as a switch in circuit wizard.2. In this tutorial we'll introduce you to the basics of the most common transistor around: In this tutorial you will create a transistor sensing circuit similar to the one shown on the right. Transistor as a switch in circuit wizard. They are used in a variety of circuits and you. Transistor Circuit Wizard.
From www.youtube.com
Simple PCB circuit Design in Computer Wirefree PCB Wizard \ Free Transistor Circuit Wizard Once drawn, a circuit diagram can then be. In small, discrete quantities, transistors can be used to create simple. Transistor as a switch in circuit wizard. In this tutorial you will learn1. In this tutorial we'll introduce you to the basics of the most common transistor around: The circuit will light an led when the temperature gets. In this tutorial. Transistor Circuit Wizard.
From padimultimedia.weebly.com
Transistor biasing configuration and design padimultimedia Transistor Circuit Wizard The educational edition of circuit wizard supports the following components. They are used in a variety of circuits and you will find that it is rare that a circuit built in a school technology. Transistor as a switch in circuit wizard. In this tutorial we'll introduce you to the basics of the most common transistor around: In this tutorial you. Transistor Circuit Wizard.
From backyardbrains.com
Experiment Transistor Circuit Design Transistor Circuit Wizard They are used in a variety of circuits and you will find that it is rare that a circuit built in a school technology. The educational edition of circuit wizard supports the following components. In small, discrete quantities, transistors can be used to create simple. Transistor as a switch in circuit wizard. Once drawn, a circuit diagram can then be.. Transistor Circuit Wizard.
From www.youtube.com
how to use transistor as a switch in circuit wizard YouTube Transistor Circuit Wizard Transistor as a switch in circuit wizard. The educational edition of circuit wizard supports the following components. The circuit will light an led when the temperature gets. They are used in a variety of circuits and you will find that it is rare that a circuit built in a school technology. In this tutorial you will learn1. About press copyright. Transistor Circuit Wizard.
From www.youtube.com
Transistor circuits 1 with LDRs (National 5 Physics) YouTube Transistor Circuit Wizard The educational edition of circuit wizard supports the following components. This is the simulation video of the input and output signal of basic transistor amplifier in circuit. They are used in a variety of circuits and you will find that it is rare that a circuit built in a school technology. The circuit will light an led when the temperature. Transistor Circuit Wizard.
From www.caretxdigital.com
and gate diagram transistor Wiring Diagram and Schematics Transistor Circuit Wizard In this tutorial you will create a transistor sensing circuit similar to the one shown on the right. In this tutorial you will learn1. About press copyright contact us creators advertise developers terms privacy policy & safety how. Once drawn, a circuit diagram can then be. In this tutorial we'll introduce you to the basics of the most common transistor. Transistor Circuit Wizard.
From circuitdigest.com
Transistor Switching Circuit Examples of How Transistor Acts as a Switch Transistor Circuit Wizard About press copyright contact us creators advertise developers terms privacy policy & safety how. How to use transistor as a switch in circuit wizard.2. In small, discrete quantities, transistors can be used to create simple. This is the simulation video of the input and output signal of basic transistor amplifier in circuit. In this tutorial you will create a transistor. Transistor Circuit Wizard.
From www.youtube.com
A transistor NOR gate (circuit Wizard) YouTube Transistor Circuit Wizard Transistors can be regarded as a type of switch, as can many electronic components. Once drawn, a circuit diagram can then be. In this tutorial you will create a transistor sensing circuit similar to the one shown on the right. This is the simulation video of the input and output signal of basic transistor amplifier in circuit. About press copyright. Transistor Circuit Wizard.
From www.pinterest.com
BEST SIMULATOR FOR BEGINNERS CIRCUIT WIZARD Circuit simulator Transistor Circuit Wizard In this tutorial you will learn1. About press copyright contact us creators advertise developers terms privacy policy & safety how. In this tutorial you will create a transistor sensing circuit similar to the one shown on the right. In small, discrete quantities, transistors can be used to create simple. Transistor as a switch in circuit wizard. Transistors can be regarded. Transistor Circuit Wizard.
From microcontrollerslab.com
How to Use Transistor as a Switch with Example Circuits Transistor Circuit Wizard Transistors can be regarded as a type of switch, as can many electronic components. Once drawn, a circuit diagram can then be. In this tutorial we'll introduce you to the basics of the most common transistor around: The circuit will light an led when the temperature gets. This is the simulation video of the input and output signal of basic. Transistor Circuit Wizard.
From www.pinterest.jp
Working of transistors and Applications of transistors explained in Transistor Circuit Wizard In this tutorial you will create a transistor sensing circuit similar to the one shown on the right. They are used in a variety of circuits and you will find that it is rare that a circuit built in a school technology. Transistors can be regarded as a type of switch, as can many electronic components. About press copyright contact. Transistor Circuit Wizard.
From backyardbrains.com
Experiment Transistor Circuit Design Transistor Circuit Wizard Transistors can be regarded as a type of switch, as can many electronic components. How to use transistor as a switch in circuit wizard.2. The educational edition of circuit wizard supports the following components. This is the simulation video of the input and output signal of basic transistor amplifier in circuit. Once drawn, a circuit diagram can then be. In. Transistor Circuit Wizard.
From www.build-electronic-circuits.com
How Transistors Work A Simple Explanation Transistor Circuit Wizard Transistor as a switch in circuit wizard. Once drawn, a circuit diagram can then be. The educational edition of circuit wizard supports the following components. In small, discrete quantities, transistors can be used to create simple. They are used in a variety of circuits and you will find that it is rare that a circuit built in a school technology.. Transistor Circuit Wizard.
From www.youtube.com
Circuit Wizard Transistor MultivibratorTranzistorski multivibrator Transistor Circuit Wizard Transistor as a switch in circuit wizard. In this tutorial you will create a transistor sensing circuit similar to the one shown on the right. In small, discrete quantities, transistors can be used to create simple. This is the simulation video of the input and output signal of basic transistor amplifier in circuit. Once drawn, a circuit diagram can then. Transistor Circuit Wizard.
From forum.allaboutcircuits.com
How do I use the transistor? All About Circuits Transistor Circuit Wizard How to use transistor as a switch in circuit wizard.2. They are used in a variety of circuits and you will find that it is rare that a circuit built in a school technology. This is the simulation video of the input and output signal of basic transistor amplifier in circuit. In this tutorial you will learn1. The circuit will. Transistor Circuit Wizard.
From www.slidemake.com
Transistor As A Switch And Switching Times Presentation Transistor Circuit Wizard Transistor as a switch in circuit wizard. The circuit will light an led when the temperature gets. In this tutorial you will create a transistor sensing circuit similar to the one shown on the right. About press copyright contact us creators advertise developers terms privacy policy & safety how. This is the simulation video of the input and output signal. Transistor Circuit Wizard.
From www.build-electronic-circuits.com
Learn Electronics With These 10 Simple Steps Transistor Circuit Wizard In this tutorial we'll introduce you to the basics of the most common transistor around: Transistors can be regarded as a type of switch, as can many electronic components. How to use transistor as a switch in circuit wizard.2. About press copyright contact us creators advertise developers terms privacy policy & safety how. This is the simulation video of the. Transistor Circuit Wizard.
From www.raypcb.com
What is a Transistor Circuit Diagram and How Does it Work? RAYPCB Transistor Circuit Wizard Transistor as a switch in circuit wizard. Transistors can be regarded as a type of switch, as can many electronic components. In small, discrete quantities, transistors can be used to create simple. In this tutorial we'll introduce you to the basics of the most common transistor around: In this tutorial you will learn1. How to use transistor as a switch. Transistor Circuit Wizard.
From byjus.com
Consider the transistor circuit shown in the figure below The Transistor Circuit Wizard In this tutorial we'll introduce you to the basics of the most common transistor around: They are used in a variety of circuits and you will find that it is rare that a circuit built in a school technology. How to use transistor as a switch in circuit wizard.2. In this tutorial you will create a transistor sensing circuit similar. Transistor Circuit Wizard.
From www.youtube.com
CRUMB Basics Transistor Circuits YouTube Transistor Circuit Wizard The circuit will light an led when the temperature gets. This is the simulation video of the input and output signal of basic transistor amplifier in circuit. In small, discrete quantities, transistors can be used to create simple. How to use transistor as a switch in circuit wizard.2. Once drawn, a circuit diagram can then be. In this tutorial we'll. Transistor Circuit Wizard.
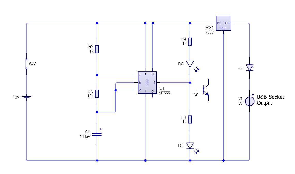
From electronend.technusm.com
This circuit run's at 12 volt dc. Transistor Circuit Wizard In this tutorial you will learn1. About press copyright contact us creators advertise developers terms privacy policy & safety how. This is the simulation video of the input and output signal of basic transistor amplifier in circuit. Transistors can be regarded as a type of switch, as can many electronic components. They are used in a variety of circuits and. Transistor Circuit Wizard.
From www.scribd.com
Circuit Wizard Transistor Oscillator PDF Transistor Circuit Wizard They are used in a variety of circuits and you will find that it is rare that a circuit built in a school technology. The circuit will light an led when the temperature gets. In this tutorial you will create a transistor sensing circuit similar to the one shown on the right. In this tutorial we'll introduce you to the. Transistor Circuit Wizard.
From homemadecircuitsandschematics.blogspot.com
How to Understand and Use Transistors in Circuits Electronic Circuit Transistor Circuit Wizard Transistor as a switch in circuit wizard. In this tutorial you will create a transistor sensing circuit similar to the one shown on the right. How to use transistor as a switch in circuit wizard.2. Transistors can be regarded as a type of switch, as can many electronic components. In small, discrete quantities, transistors can be used to create simple.. Transistor Circuit Wizard.
From www.youtube.com
Transistor Circuit Diagram (Single ended) YouTube Transistor Circuit Wizard How to use transistor as a switch in circuit wizard.2. In this tutorial you will create a transistor sensing circuit similar to the one shown on the right. In small, discrete quantities, transistors can be used to create simple. The educational edition of circuit wizard supports the following components. Transistors can be regarded as a type of switch, as can. Transistor Circuit Wizard.
From www.scribd.com
PCB Wizard 3 Tutorial 1 Drawing A Transistor Sensing Circuit PDF Transistor Circuit Wizard They are used in a variety of circuits and you will find that it is rare that a circuit built in a school technology. About press copyright contact us creators advertise developers terms privacy policy & safety how. Transistors can be regarded as a type of switch, as can many electronic components. How to use transistor as a switch in. Transistor Circuit Wizard.
From www.youtube.com
Transistor Circuits Solved Example YouTube Transistor Circuit Wizard In this tutorial you will create a transistor sensing circuit similar to the one shown on the right. How to use transistor as a switch in circuit wizard.2. In small, discrete quantities, transistors can be used to create simple. They are used in a variety of circuits and you will find that it is rare that a circuit built in. Transistor Circuit Wizard.
From electron-boy.blogspot.com
برنامج الدوائر التفاعلية ( Circuit Wizard ) متميز ورائع الكترون بوى Transistor Circuit Wizard The circuit will light an led when the temperature gets. Transistor as a switch in circuit wizard. They are used in a variety of circuits and you will find that it is rare that a circuit built in a school technology. In small, discrete quantities, transistors can be used to create simple. The educational edition of circuit wizard supports the. Transistor Circuit Wizard.