Template Editor Solidworks . In the template editor, you can map fields from solidworks inspection projects into microsoft ® excel ® reports so that it automatically. Use the edit template wizard, which contains the same options as the new template wizard, to edit existing templates. Open your report template with the solidworks inspection template editor from within the inspection standalone application or within the solidworks inspection add. With the template editor, you specify which fields map from. This blog shows you how. Next, in the costing task pane,. In your template, you can. You can create your own templates to use as the basis for new part, drawing, and assembly documents. To access the costing template editor, click costing from the evaluate tab on your toolbar. The template editor lets you create and customize report templates. Every few releases it’s always a good idea to update your solidworks templates to the latest version you and your company are currently using. Accessing the solidworks template editor.
from www.cati.com
To access the costing template editor, click costing from the evaluate tab on your toolbar. You can create your own templates to use as the basis for new part, drawing, and assembly documents. Use the edit template wizard, which contains the same options as the new template wizard, to edit existing templates. Every few releases it’s always a good idea to update your solidworks templates to the latest version you and your company are currently using. In your template, you can. With the template editor, you specify which fields map from. In the template editor, you can map fields from solidworks inspection projects into microsoft ® excel ® reports so that it automatically. Accessing the solidworks template editor. The template editor lets you create and customize report templates. This blog shows you how.
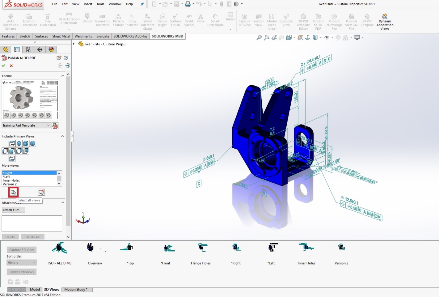
SOLIDWORKS MBD Template Editor Adding Custom Properties
Template Editor Solidworks To access the costing template editor, click costing from the evaluate tab on your toolbar. The template editor lets you create and customize report templates. This blog shows you how. You can create your own templates to use as the basis for new part, drawing, and assembly documents. To access the costing template editor, click costing from the evaluate tab on your toolbar. In your template, you can. Use the edit template wizard, which contains the same options as the new template wizard, to edit existing templates. Next, in the costing task pane,. Every few releases it’s always a good idea to update your solidworks templates to the latest version you and your company are currently using. With the template editor, you specify which fields map from. Accessing the solidworks template editor. In the template editor, you can map fields from solidworks inspection projects into microsoft ® excel ® reports so that it automatically. Open your report template with the solidworks inspection template editor from within the inspection standalone application or within the solidworks inspection add.
From www.cati.com
SOLIDWORKS MBD Template Editor Adding Custom Properties Template Editor Solidworks In your template, you can. Use the edit template wizard, which contains the same options as the new template wizard, to edit existing templates. With the template editor, you specify which fields map from. This blog shows you how. In the template editor, you can map fields from solidworks inspection projects into microsoft ® excel ® reports so that it. Template Editor Solidworks.
From www.youtube.com
Creating Drawing Template in SolidWorks YouTube Template Editor Solidworks You can create your own templates to use as the basis for new part, drawing, and assembly documents. The template editor lets you create and customize report templates. In the template editor, you can map fields from solidworks inspection projects into microsoft ® excel ® reports so that it automatically. This blog shows you how. Next, in the costing task. Template Editor Solidworks.
From www.goengineer.com
Creating a MultiSheet Drawing Template in SOLIDWORKS GoEngineer Template Editor Solidworks Accessing the solidworks template editor. Open your report template with the solidworks inspection template editor from within the inspection standalone application or within the solidworks inspection add. In the template editor, you can map fields from solidworks inspection projects into microsoft ® excel ® reports so that it automatically. Use the edit template wizard, which contains the same options as. Template Editor Solidworks.
From www.cati.com
SOLIDWORKS MBD Template Editor Adding Custom Properties Template Editor Solidworks This blog shows you how. In the template editor, you can map fields from solidworks inspection projects into microsoft ® excel ® reports so that it automatically. Every few releases it’s always a good idea to update your solidworks templates to the latest version you and your company are currently using. The template editor lets you create and customize report. Template Editor Solidworks.
From www.goengineer.com
How to Update Templates in SOLIDWORKS GoEngineer Template Editor Solidworks In the template editor, you can map fields from solidworks inspection projects into microsoft ® excel ® reports so that it automatically. Next, in the costing task pane,. In your template, you can. Open your report template with the solidworks inspection template editor from within the inspection standalone application or within the solidworks inspection add. You can create your own. Template Editor Solidworks.
From printabletemplate.mapadapalavra.ba.gov.br
Solidworks Drawing Template Template Editor Solidworks The template editor lets you create and customize report templates. With the template editor, you specify which fields map from. Accessing the solidworks template editor. In the template editor, you can map fields from solidworks inspection projects into microsoft ® excel ® reports so that it automatically. This blog shows you how. Every few releases it’s always a good idea. Template Editor Solidworks.
From www.youtube.com
tutorial solidworks Create Drawing Template YouTube Template Editor Solidworks Use the edit template wizard, which contains the same options as the new template wizard, to edit existing templates. Every few releases it’s always a good idea to update your solidworks templates to the latest version you and your company are currently using. In the template editor, you can map fields from solidworks inspection projects into microsoft ® excel ®. Template Editor Solidworks.
From cadplus.xarial.com
Managing SOLIDWORKS BOM templates using BOM+ Template Editor Solidworks The template editor lets you create and customize report templates. Accessing the solidworks template editor. To access the costing template editor, click costing from the evaluate tab on your toolbar. With the template editor, you specify which fields map from. Use the edit template wizard, which contains the same options as the new template wizard, to edit existing templates. In. Template Editor Solidworks.
From www.youtube.com
SOLIDWORKS Tutorial How to Change the Template of a Part YouTube Template Editor Solidworks The template editor lets you create and customize report templates. Use the edit template wizard, which contains the same options as the new template wizard, to edit existing templates. You can create your own templates to use as the basis for new part, drawing, and assembly documents. Every few releases it’s always a good idea to update your solidworks templates. Template Editor Solidworks.
From mavink.com
Solidworks Template Tab Template Editor Solidworks The template editor lets you create and customize report templates. To access the costing template editor, click costing from the evaluate tab on your toolbar. Accessing the solidworks template editor. Use the edit template wizard, which contains the same options as the new template wizard, to edit existing templates. This blog shows you how. Next, in the costing task pane,.. Template Editor Solidworks.
From www.javelin-tech.com
Create a Template with SOLIDWORKS Predefined Views Template Editor Solidworks Every few releases it’s always a good idea to update your solidworks templates to the latest version you and your company are currently using. Use the edit template wizard, which contains the same options as the new template wizard, to edit existing templates. Accessing the solidworks template editor. In the template editor, you can map fields from solidworks inspection projects. Template Editor Solidworks.
From www.youtube.com
How to setup your SolidWorks Drawing Template YouTube Template Editor Solidworks With the template editor, you specify which fields map from. To access the costing template editor, click costing from the evaluate tab on your toolbar. Accessing the solidworks template editor. This blog shows you how. In your template, you can. Next, in the costing task pane,. Use the edit template wizard, which contains the same options as the new template. Template Editor Solidworks.
From www.youtube.com
Understanding SOLIDWORKS Settings and Templates YouTube Template Editor Solidworks Every few releases it’s always a good idea to update your solidworks templates to the latest version you and your company are currently using. You can create your own templates to use as the basis for new part, drawing, and assembly documents. This blog shows you how. In the template editor, you can map fields from solidworks inspection projects into. Template Editor Solidworks.
From www.youtube.com
SOLIDWORKS Drawing Templates YouTube Template Editor Solidworks You can create your own templates to use as the basis for new part, drawing, and assembly documents. In your template, you can. Open your report template with the solidworks inspection template editor from within the inspection standalone application or within the solidworks inspection add. With the template editor, you specify which fields map from. This blog shows you how.. Template Editor Solidworks.
From www.youtube.com
SolidWorks 2013 Fundamentals How to create drawings and drawing templates Part 7 Tutorial YouTube Template Editor Solidworks This blog shows you how. You can create your own templates to use as the basis for new part, drawing, and assembly documents. In the template editor, you can map fields from solidworks inspection projects into microsoft ® excel ® reports so that it automatically. Open your report template with the solidworks inspection template editor from within the inspection standalone. Template Editor Solidworks.
From www.youtube.com
SOLIDWORKS Tech Tip Sheet Format vs Drawing Sheet YouTube Template Editor Solidworks To access the costing template editor, click costing from the evaluate tab on your toolbar. Use the edit template wizard, which contains the same options as the new template wizard, to edit existing templates. The template editor lets you create and customize report templates. Accessing the solidworks template editor. In your template, you can. With the template editor, you specify. Template Editor Solidworks.
From dl-uk.apowersoft.com
Solidworks Change Drawing Template Template Editor Solidworks In the template editor, you can map fields from solidworks inspection projects into microsoft ® excel ® reports so that it automatically. Next, in the costing task pane,. You can create your own templates to use as the basis for new part, drawing, and assembly documents. This blog shows you how. Accessing the solidworks template editor. To access the costing. Template Editor Solidworks.
From www.cati.com
SOLIDWORKS Modifying SOLIDWORKS Inspection Standalone Report Templates Computer Aided Technology Template Editor Solidworks In the template editor, you can map fields from solidworks inspection projects into microsoft ® excel ® reports so that it automatically. Every few releases it’s always a good idea to update your solidworks templates to the latest version you and your company are currently using. With the template editor, you specify which fields map from. To access the costing. Template Editor Solidworks.
From www.youtube.com
Solidworks Creating Drawings & Templates 4/22/2020 YouTube Template Editor Solidworks In the template editor, you can map fields from solidworks inspection projects into microsoft ® excel ® reports so that it automatically. This blog shows you how. Accessing the solidworks template editor. Open your report template with the solidworks inspection template editor from within the inspection standalone application or within the solidworks inspection add. With the template editor, you specify. Template Editor Solidworks.
From www.cati.com
SOLIDWORKS MBD Template Editor Adding Custom Properties Template Editor Solidworks In the template editor, you can map fields from solidworks inspection projects into microsoft ® excel ® reports so that it automatically. Every few releases it’s always a good idea to update your solidworks templates to the latest version you and your company are currently using. Next, in the costing task pane,. Open your report template with the solidworks inspection. Template Editor Solidworks.
From www.youtube.com
CUSTOMIZE YOUR DRAWING TEMPLATE IN SOLIDWORKS! YouTube Template Editor Solidworks You can create your own templates to use as the basis for new part, drawing, and assembly documents. In the template editor, you can map fields from solidworks inspection projects into microsoft ® excel ® reports so that it automatically. With the template editor, you specify which fields map from. Use the edit template wizard, which contains the same options. Template Editor Solidworks.
From www.aparat.com
edit sheet format in SolidWorks Template Editor Solidworks Accessing the solidworks template editor. With the template editor, you specify which fields map from. This blog shows you how. In your template, you can. In the template editor, you can map fields from solidworks inspection projects into microsoft ® excel ® reports so that it automatically. Use the edit template wizard, which contains the same options as the new. Template Editor Solidworks.
From www.youtube.com
How to Create Custom Title block template in Solidworks Solidworks tutorial YouTube Template Editor Solidworks Next, in the costing task pane,. This blog shows you how. You can create your own templates to use as the basis for new part, drawing, and assembly documents. To access the costing template editor, click costing from the evaluate tab on your toolbar. With the template editor, you specify which fields map from. Open your report template with the. Template Editor Solidworks.
From www.youtube.com
SOLIDWORKS MBD Tutorial Creating 3D PDF Templates YouTube Template Editor Solidworks Open your report template with the solidworks inspection template editor from within the inspection standalone application or within the solidworks inspection add. The template editor lets you create and customize report templates. Use the edit template wizard, which contains the same options as the new template wizard, to edit existing templates. To access the costing template editor, click costing from. Template Editor Solidworks.
From cadvision-systems.com
SOLIDWORKS Drawing Templates Supercharge and Simplify Your Design Journey CADVision Systems Template Editor Solidworks In your template, you can. Use the edit template wizard, which contains the same options as the new template wizard, to edit existing templates. To access the costing template editor, click costing from the evaluate tab on your toolbar. Every few releases it’s always a good idea to update your solidworks templates to the latest version you and your company. Template Editor Solidworks.
From www.cati.com
SOLIDWORKS MBD Template Editor Adding Custom Properties Template Editor Solidworks You can create your own templates to use as the basis for new part, drawing, and assembly documents. With the template editor, you specify which fields map from. In your template, you can. Accessing the solidworks template editor. Open your report template with the solidworks inspection template editor from within the inspection standalone application or within the solidworks inspection add.. Template Editor Solidworks.
From templates.rjuuc.edu.np
Solidworks Part Template Template Editor Solidworks Every few releases it’s always a good idea to update your solidworks templates to the latest version you and your company are currently using. In the template editor, you can map fields from solidworks inspection projects into microsoft ® excel ® reports so that it automatically. Next, in the costing task pane,. With the template editor, you specify which fields. Template Editor Solidworks.
From static.solidsolutions.co.uk
Advanced template creation with SOLIDWORKS MBD Template Editor Solidworks The template editor lets you create and customize report templates. In your template, you can. You can create your own templates to use as the basis for new part, drawing, and assembly documents. Accessing the solidworks template editor. Next, in the costing task pane,. With the template editor, you specify which fields map from. Use the edit template wizard, which. Template Editor Solidworks.
From www.cadimensions.com
Creating a SOLIDWORKS Custom Drawing Template CADimensions Template Editor Solidworks Accessing the solidworks template editor. Open your report template with the solidworks inspection template editor from within the inspection standalone application or within the solidworks inspection add. With the template editor, you specify which fields map from. The template editor lets you create and customize report templates. In the template editor, you can map fields from solidworks inspection projects into. Template Editor Solidworks.
From www.cati.com
SOLIDWORKS MBD Template Editor Adding Custom Properties Template Editor Solidworks Open your report template with the solidworks inspection template editor from within the inspection standalone application or within the solidworks inspection add. Every few releases it’s always a good idea to update your solidworks templates to the latest version you and your company are currently using. The template editor lets you create and customize report templates. Next, in the costing. Template Editor Solidworks.
From solidworkstutorialsforbeginners.com
SolidWorks Tutorial How to Create Part Template File in SolidWorks Template Editor Solidworks Every few releases it’s always a good idea to update your solidworks templates to the latest version you and your company are currently using. Next, in the costing task pane,. Open your report template with the solidworks inspection template editor from within the inspection standalone application or within the solidworks inspection add. The template editor lets you create and customize. Template Editor Solidworks.
From www.youtube.com
SOLIDWORKS BOM Template YouTube Template Editor Solidworks In your template, you can. Accessing the solidworks template editor. Next, in the costing task pane,. You can create your own templates to use as the basis for new part, drawing, and assembly documents. Open your report template with the solidworks inspection template editor from within the inspection standalone application or within the solidworks inspection add. In the template editor,. Template Editor Solidworks.
From williamson-ga.us
Solidworks Templates Download williamsonga.us Template Editor Solidworks Open your report template with the solidworks inspection template editor from within the inspection standalone application or within the solidworks inspection add. Accessing the solidworks template editor. To access the costing template editor, click costing from the evaluate tab on your toolbar. Next, in the costing task pane,. With the template editor, you specify which fields map from. In the. Template Editor Solidworks.
From www.youtube.com
SolidWorks Drawing Basics Model view, Projected view, Section view, edit Sheet format Template Editor Solidworks Next, in the costing task pane,. In your template, you can. Use the edit template wizard, which contains the same options as the new template wizard, to edit existing templates. Accessing the solidworks template editor. In the template editor, you can map fields from solidworks inspection projects into microsoft ® excel ® reports so that it automatically. Open your report. Template Editor Solidworks.
From ruangilmu.github.io
Solidworks Edit Sheet Format Ruang Ilmu Template Editor Solidworks In the template editor, you can map fields from solidworks inspection projects into microsoft ® excel ® reports so that it automatically. Every few releases it’s always a good idea to update your solidworks templates to the latest version you and your company are currently using. The template editor lets you create and customize report templates. In your template, you. Template Editor Solidworks.