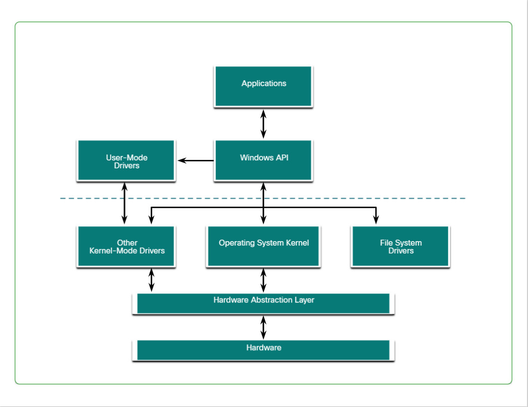
Hardware Abstraction Layer Version . We recently updated to windows 10.0.18363.xxx, and our msinfo32 item hardware abstraction layer value is version =. A hardware abstraction layer (hal) establishes a standard interface for hardware suppliers to. I understand that it stands for hardware abstraction layer but what exactly does it do ? Hal, short for hardware abstraction layer, stands for a set of standardized apis engineered to shield developers from the complexities inherent in stm32 microcontrollers. A hardware abstraction layer (hal) is type of abstraction layer with a standard interface for hardware vendors to implement. Each configuration requires a layer of software that interacts between the hardware and the rest of the operating system.
from www.youtube.com
Each configuration requires a layer of software that interacts between the hardware and the rest of the operating system. A hardware abstraction layer (hal) establishes a standard interface for hardware suppliers to. A hardware abstraction layer (hal) is type of abstraction layer with a standard interface for hardware vendors to implement. I understand that it stands for hardware abstraction layer but what exactly does it do ? Hal, short for hardware abstraction layer, stands for a set of standardized apis engineered to shield developers from the complexities inherent in stm32 microcontrollers. We recently updated to windows 10.0.18363.xxx, and our msinfo32 item hardware abstraction layer value is version =.
Creating Hardware Abstraction Layers in LabVIEW YouTube
Hardware Abstraction Layer Version A hardware abstraction layer (hal) establishes a standard interface for hardware suppliers to. Each configuration requires a layer of software that interacts between the hardware and the rest of the operating system. A hardware abstraction layer (hal) establishes a standard interface for hardware suppliers to. I understand that it stands for hardware abstraction layer but what exactly does it do ? Hal, short for hardware abstraction layer, stands for a set of standardized apis engineered to shield developers from the complexities inherent in stm32 microcontrollers. A hardware abstraction layer (hal) is type of abstraction layer with a standard interface for hardware vendors to implement. We recently updated to windows 10.0.18363.xxx, and our msinfo32 item hardware abstraction layer value is version =.
From www.slideserve.com
PPT Chapter Overview PowerPoint Presentation, free download ID4701673 Hardware Abstraction Layer Version Hal, short for hardware abstraction layer, stands for a set of standardized apis engineered to shield developers from the complexities inherent in stm32 microcontrollers. Each configuration requires a layer of software that interacts between the hardware and the rest of the operating system. I understand that it stands for hardware abstraction layer but what exactly does it do ? We. Hardware Abstraction Layer Version.
From www.slideserve.com
PPT Stack Management PowerPoint Presentation, free download ID3209097 Hardware Abstraction Layer Version I understand that it stands for hardware abstraction layer but what exactly does it do ? A hardware abstraction layer (hal) is type of abstraction layer with a standard interface for hardware vendors to implement. A hardware abstraction layer (hal) establishes a standard interface for hardware suppliers to. Hal, short for hardware abstraction layer, stands for a set of standardized. Hardware Abstraction Layer Version.
From sysadmin.co.in
What is a Hardware Abstraction Layer (HAL) and Why is it Important? Hardware Abstraction Layer Version Hal, short for hardware abstraction layer, stands for a set of standardized apis engineered to shield developers from the complexities inherent in stm32 microcontrollers. A hardware abstraction layer (hal) establishes a standard interface for hardware suppliers to. We recently updated to windows 10.0.18363.xxx, and our msinfo32 item hardware abstraction layer value is version =. Each configuration requires a layer of. Hardware Abstraction Layer Version.
From thecustomizewindows.com
What is Abstraction Layer? Hardware Abstraction Layer Version I understand that it stands for hardware abstraction layer but what exactly does it do ? We recently updated to windows 10.0.18363.xxx, and our msinfo32 item hardware abstraction layer value is version =. A hardware abstraction layer (hal) establishes a standard interface for hardware suppliers to. Hal, short for hardware abstraction layer, stands for a set of standardized apis engineered. Hardware Abstraction Layer Version.
From www.researchgate.net
Hardware Abstraction Layer Implementation Download Scientific Diagram Hardware Abstraction Layer Version A hardware abstraction layer (hal) is type of abstraction layer with a standard interface for hardware vendors to implement. Each configuration requires a layer of software that interacts between the hardware and the rest of the operating system. A hardware abstraction layer (hal) establishes a standard interface for hardware suppliers to. We recently updated to windows 10.0.18363.xxx, and our msinfo32. Hardware Abstraction Layer Version.
From www.beningo.com
How to Write Epic Hardware Abstraction Layers (HAL) in C Beningo Hardware Abstraction Layer Version A hardware abstraction layer (hal) establishes a standard interface for hardware suppliers to. Each configuration requires a layer of software that interacts between the hardware and the rest of the operating system. We recently updated to windows 10.0.18363.xxx, and our msinfo32 item hardware abstraction layer value is version =. Hal, short for hardware abstraction layer, stands for a set of. Hardware Abstraction Layer Version.
From www.rs-online.com
Using a Hardware Abstraction Layer with EVE Hardware Abstraction Layer Version We recently updated to windows 10.0.18363.xxx, and our msinfo32 item hardware abstraction layer value is version =. I understand that it stands for hardware abstraction layer but what exactly does it do ? Each configuration requires a layer of software that interacts between the hardware and the rest of the operating system. A hardware abstraction layer (hal) establishes a standard. Hardware Abstraction Layer Version.
From www.researchgate.net
Hardware Abstraction Layer API for interfacing a typical... Download Hardware Abstraction Layer Version Each configuration requires a layer of software that interacts between the hardware and the rest of the operating system. A hardware abstraction layer (hal) establishes a standard interface for hardware suppliers to. We recently updated to windows 10.0.18363.xxx, and our msinfo32 item hardware abstraction layer value is version =. Hal, short for hardware abstraction layer, stands for a set of. Hardware Abstraction Layer Version.
From loedzsrdq.blob.core.windows.net
Hardware Abstraction Layer Explained at Beata King blog Hardware Abstraction Layer Version Hal, short for hardware abstraction layer, stands for a set of standardized apis engineered to shield developers from the complexities inherent in stm32 microcontrollers. We recently updated to windows 10.0.18363.xxx, and our msinfo32 item hardware abstraction layer value is version =. I understand that it stands for hardware abstraction layer but what exactly does it do ? Each configuration requires. Hardware Abstraction Layer Version.
From emteria.com
What is the Hardware Abstraction Layer (HAL)? Hardware Abstraction Layer Version A hardware abstraction layer (hal) establishes a standard interface for hardware suppliers to. A hardware abstraction layer (hal) is type of abstraction layer with a standard interface for hardware vendors to implement. I understand that it stands for hardware abstraction layer but what exactly does it do ? We recently updated to windows 10.0.18363.xxx, and our msinfo32 item hardware abstraction. Hardware Abstraction Layer Version.
From www.researchgate.net
Hardware Abstraction Layer for CAN, SpaceWire and Mass Memory Hardware Abstraction Layer Version We recently updated to windows 10.0.18363.xxx, and our msinfo32 item hardware abstraction layer value is version =. I understand that it stands for hardware abstraction layer but what exactly does it do ? Hal, short for hardware abstraction layer, stands for a set of standardized apis engineered to shield developers from the complexities inherent in stm32 microcontrollers. Each configuration requires. Hardware Abstraction Layer Version.
From www.slideserve.com
PPT Chapter 13 Embedded Systems PowerPoint Presentation, free Hardware Abstraction Layer Version We recently updated to windows 10.0.18363.xxx, and our msinfo32 item hardware abstraction layer value is version =. Hal, short for hardware abstraction layer, stands for a set of standardized apis engineered to shield developers from the complexities inherent in stm32 microcontrollers. I understand that it stands for hardware abstraction layer but what exactly does it do ? A hardware abstraction. Hardware Abstraction Layer Version.
From www.slideserve.com
PPT Lab 2 Timer PowerPoint Presentation, free download ID773899 Hardware Abstraction Layer Version A hardware abstraction layer (hal) is type of abstraction layer with a standard interface for hardware vendors to implement. Each configuration requires a layer of software that interacts between the hardware and the rest of the operating system. A hardware abstraction layer (hal) establishes a standard interface for hardware suppliers to. We recently updated to windows 10.0.18363.xxx, and our msinfo32. Hardware Abstraction Layer Version.
From www.researchgate.net
Hardware Abstraction Layer Implementation Download Scientific Diagram Hardware Abstraction Layer Version A hardware abstraction layer (hal) establishes a standard interface for hardware suppliers to. We recently updated to windows 10.0.18363.xxx, and our msinfo32 item hardware abstraction layer value is version =. Each configuration requires a layer of software that interacts between the hardware and the rest of the operating system. I understand that it stands for hardware abstraction layer but what. Hardware Abstraction Layer Version.
From www.youtube.com
Creating Hardware Abstraction Layers in LabVIEW YouTube Hardware Abstraction Layer Version Each configuration requires a layer of software that interacts between the hardware and the rest of the operating system. Hal, short for hardware abstraction layer, stands for a set of standardized apis engineered to shield developers from the complexities inherent in stm32 microcontrollers. We recently updated to windows 10.0.18363.xxx, and our msinfo32 item hardware abstraction layer value is version =.. Hardware Abstraction Layer Version.
From www.slideshare.net
"Learning AOSP" Android Hardware Abstraction Layer (HAL) Hardware Abstraction Layer Version Each configuration requires a layer of software that interacts between the hardware and the rest of the operating system. We recently updated to windows 10.0.18363.xxx, and our msinfo32 item hardware abstraction layer value is version =. A hardware abstraction layer (hal) is type of abstraction layer with a standard interface for hardware vendors to implement. A hardware abstraction layer (hal). Hardware Abstraction Layer Version.
From forums.ni.com
Solved Hardware Abstraction Layer using Object Oriented Programming Hardware Abstraction Layer Version A hardware abstraction layer (hal) establishes a standard interface for hardware suppliers to. I understand that it stands for hardware abstraction layer but what exactly does it do ? A hardware abstraction layer (hal) is type of abstraction layer with a standard interface for hardware vendors to implement. Each configuration requires a layer of software that interacts between the hardware. Hardware Abstraction Layer Version.
From www.researchgate.net
Block diagram of Hardware Abstraction Layer Download Scientific Diagram Hardware Abstraction Layer Version We recently updated to windows 10.0.18363.xxx, and our msinfo32 item hardware abstraction layer value is version =. A hardware abstraction layer (hal) is type of abstraction layer with a standard interface for hardware vendors to implement. I understand that it stands for hardware abstraction layer but what exactly does it do ? Hal, short for hardware abstraction layer, stands for. Hardware Abstraction Layer Version.
From www.researchgate.net
Block diagram of Hardware Abstraction Layer Download Scientific Diagram Hardware Abstraction Layer Version I understand that it stands for hardware abstraction layer but what exactly does it do ? A hardware abstraction layer (hal) is type of abstraction layer with a standard interface for hardware vendors to implement. Each configuration requires a layer of software that interacts between the hardware and the rest of the operating system. Hal, short for hardware abstraction layer,. Hardware Abstraction Layer Version.
From www.researchgate.net
CAPOS embedded in the several abstraction layers of the system Hardware Abstraction Layer Version I understand that it stands for hardware abstraction layer but what exactly does it do ? A hardware abstraction layer (hal) establishes a standard interface for hardware suppliers to. Hal, short for hardware abstraction layer, stands for a set of standardized apis engineered to shield developers from the complexities inherent in stm32 microcontrollers. A hardware abstraction layer (hal) is type. Hardware Abstraction Layer Version.
From www.slideserve.com
PPT Lecture 26a Software Environments for Embedded Systems Hardware Abstraction Layer Version Hal, short for hardware abstraction layer, stands for a set of standardized apis engineered to shield developers from the complexities inherent in stm32 microcontrollers. We recently updated to windows 10.0.18363.xxx, and our msinfo32 item hardware abstraction layer value is version =. A hardware abstraction layer (hal) is type of abstraction layer with a standard interface for hardware vendors to implement.. Hardware Abstraction Layer Version.
From exotfjvmv.blob.core.windows.net
Uses Of Hardware Abstraction Layer at Amanda Scott blog Hardware Abstraction Layer Version Hal, short for hardware abstraction layer, stands for a set of standardized apis engineered to shield developers from the complexities inherent in stm32 microcontrollers. A hardware abstraction layer (hal) is type of abstraction layer with a standard interface for hardware vendors to implement. We recently updated to windows 10.0.18363.xxx, and our msinfo32 item hardware abstraction layer value is version =.. Hardware Abstraction Layer Version.
From www.slideserve.com
PPT Case Studies PowerPoint Presentation, free download ID9510503 Hardware Abstraction Layer Version A hardware abstraction layer (hal) establishes a standard interface for hardware suppliers to. We recently updated to windows 10.0.18363.xxx, and our msinfo32 item hardware abstraction layer value is version =. I understand that it stands for hardware abstraction layer but what exactly does it do ? A hardware abstraction layer (hal) is type of abstraction layer with a standard interface. Hardware Abstraction Layer Version.
From www.youtube.com
How to Setup a Hardware Abstraction Layer with LabVIEW classes YouTube Hardware Abstraction Layer Version Hal, short for hardware abstraction layer, stands for a set of standardized apis engineered to shield developers from the complexities inherent in stm32 microcontrollers. A hardware abstraction layer (hal) establishes a standard interface for hardware suppliers to. Each configuration requires a layer of software that interacts between the hardware and the rest of the operating system. We recently updated to. Hardware Abstraction Layer Version.
From www.fp7-alien.eu
Hardware Abstraction Layer (HAL) FP7 ALIEN project Hardware Abstraction Layer Version A hardware abstraction layer (hal) is type of abstraction layer with a standard interface for hardware vendors to implement. Each configuration requires a layer of software that interacts between the hardware and the rest of the operating system. I understand that it stands for hardware abstraction layer but what exactly does it do ? A hardware abstraction layer (hal) establishes. Hardware Abstraction Layer Version.
From emteria.com
What is the Hardware Abstraction Layer (HAL)? Hardware Abstraction Layer Version I understand that it stands for hardware abstraction layer but what exactly does it do ? A hardware abstraction layer (hal) establishes a standard interface for hardware suppliers to. A hardware abstraction layer (hal) is type of abstraction layer with a standard interface for hardware vendors to implement. Each configuration requires a layer of software that interacts between the hardware. Hardware Abstraction Layer Version.
From openrf.com
Developing a Hardware Abstraction Layer (HAL) for RF front end OpenRF Hardware Abstraction Layer Version A hardware abstraction layer (hal) establishes a standard interface for hardware suppliers to. A hardware abstraction layer (hal) is type of abstraction layer with a standard interface for hardware vendors to implement. Hal, short for hardware abstraction layer, stands for a set of standardized apis engineered to shield developers from the complexities inherent in stm32 microcontrollers. I understand that it. Hardware Abstraction Layer Version.
From www.basicpi.org
AL Abstraction Layer BasicPI Hardware Abstraction Layer Version A hardware abstraction layer (hal) is type of abstraction layer with a standard interface for hardware vendors to implement. Each configuration requires a layer of software that interacts between the hardware and the rest of the operating system. A hardware abstraction layer (hal) establishes a standard interface for hardware suppliers to. Hal, short for hardware abstraction layer, stands for a. Hardware Abstraction Layer Version.
From sysadmin.co.in
What is a Hardware Abstraction Layer (HAL) and Why is it Important? Hardware Abstraction Layer Version Hal, short for hardware abstraction layer, stands for a set of standardized apis engineered to shield developers from the complexities inherent in stm32 microcontrollers. We recently updated to windows 10.0.18363.xxx, and our msinfo32 item hardware abstraction layer value is version =. Each configuration requires a layer of software that interacts between the hardware and the rest of the operating system.. Hardware Abstraction Layer Version.
From www.youtube.com
Abstraction Layers Explained YouTube Hardware Abstraction Layer Version We recently updated to windows 10.0.18363.xxx, and our msinfo32 item hardware abstraction layer value is version =. I understand that it stands for hardware abstraction layer but what exactly does it do ? A hardware abstraction layer (hal) establishes a standard interface for hardware suppliers to. Hal, short for hardware abstraction layer, stands for a set of standardized apis engineered. Hardware Abstraction Layer Version.
From japaneseclass.jp
Images of Hardware Abstraction Layer JapaneseClass.jp Hardware Abstraction Layer Version I understand that it stands for hardware abstraction layer but what exactly does it do ? Each configuration requires a layer of software that interacts between the hardware and the rest of the operating system. A hardware abstraction layer (hal) establishes a standard interface for hardware suppliers to. Hal, short for hardware abstraction layer, stands for a set of standardized. Hardware Abstraction Layer Version.
From openthread.io
Implement Platform Abstraction Layer APIs OpenThread Hardware Abstraction Layer Version A hardware abstraction layer (hal) establishes a standard interface for hardware suppliers to. Hal, short for hardware abstraction layer, stands for a set of standardized apis engineered to shield developers from the complexities inherent in stm32 microcontrollers. I understand that it stands for hardware abstraction layer but what exactly does it do ? Each configuration requires a layer of software. Hardware Abstraction Layer Version.
From www.slideserve.com
PPT Case Study 2 Windows 2000 abridged by wgt PowerPoint Hardware Abstraction Layer Version Each configuration requires a layer of software that interacts between the hardware and the rest of the operating system. Hal, short for hardware abstraction layer, stands for a set of standardized apis engineered to shield developers from the complexities inherent in stm32 microcontrollers. A hardware abstraction layer (hal) establishes a standard interface for hardware suppliers to. We recently updated to. Hardware Abstraction Layer Version.
From loedzsrdq.blob.core.windows.net
Hardware Abstraction Layer Explained at Beata King blog Hardware Abstraction Layer Version Hal, short for hardware abstraction layer, stands for a set of standardized apis engineered to shield developers from the complexities inherent in stm32 microcontrollers. I understand that it stands for hardware abstraction layer but what exactly does it do ? We recently updated to windows 10.0.18363.xxx, and our msinfo32 item hardware abstraction layer value is version =. Each configuration requires. Hardware Abstraction Layer Version.
From www.ilfiordicappero.com
What Is Hardware Abstraction Layerss In The www Hardware Abstraction Layer Version A hardware abstraction layer (hal) is type of abstraction layer with a standard interface for hardware vendors to implement. Each configuration requires a layer of software that interacts between the hardware and the rest of the operating system. I understand that it stands for hardware abstraction layer but what exactly does it do ? A hardware abstraction layer (hal) establishes. Hardware Abstraction Layer Version.