Mp3 Player Bluetooth Circuit . this article will provide a detailed circuit diagram for a bluetooth audio amplifier, outlining the various components and their connections. We will see how to assemble. If you've ever wondered like me, why bluetooth speakers do not bring an audio output. to send the bluetooth audio from the esp32 to the stereo decoder we are going to use a method of digital communication called i2s. in this tutorial we will see how to make an mp3 file player with the dfplayer mini module, arduino and a 128x32 oled display. complete assembly of remote controlled mp3 player with fm radio and bluetooth. you can build your own diy bluetooth music player using audio amplifier to use at home/office, or while traveling. circuit and pcb design for the bluetooth audio player project. The circuit design is not complicated. build your own bluetooth audio receiver: The mp3 player can be controlled using ir remote or control buttons provided on the front panel. It also has an aux (auxiliary) socket, which can be plugged into a 3.5mm standard jack headphone connection. The stereo decoder will take this digital signal and turn it into an analogue signal that can be plugged into a speaker or hifi.
from www.sinoning.com
complete assembly of remote controlled mp3 player with fm radio and bluetooth. build your own bluetooth audio receiver: The circuit design is not complicated. circuit and pcb design for the bluetooth audio player project. to send the bluetooth audio from the esp32 to the stereo decoder we are going to use a method of digital communication called i2s. you can build your own diy bluetooth music player using audio amplifier to use at home/office, or while traveling. in this tutorial we will see how to make an mp3 file player with the dfplayer mini module, arduino and a 128x32 oled display. The stereo decoder will take this digital signal and turn it into an analogue signal that can be plugged into a speaker or hifi. If you've ever wondered like me, why bluetooth speakers do not bring an audio output. this article will provide a detailed circuit diagram for a bluetooth audio amplifier, outlining the various components and their connections.
Bluetooth Circuit Board Amplifier Module 3.7V 5V Mini MP3 4.1 Lossless
Mp3 Player Bluetooth Circuit It also has an aux (auxiliary) socket, which can be plugged into a 3.5mm standard jack headphone connection. build your own bluetooth audio receiver: to send the bluetooth audio from the esp32 to the stereo decoder we are going to use a method of digital communication called i2s. circuit and pcb design for the bluetooth audio player project. The stereo decoder will take this digital signal and turn it into an analogue signal that can be plugged into a speaker or hifi. in this tutorial we will see how to make an mp3 file player with the dfplayer mini module, arduino and a 128x32 oled display. you can build your own diy bluetooth music player using audio amplifier to use at home/office, or while traveling. If you've ever wondered like me, why bluetooth speakers do not bring an audio output. The mp3 player can be controlled using ir remote or control buttons provided on the front panel. The circuit design is not complicated. this article will provide a detailed circuit diagram for a bluetooth audio amplifier, outlining the various components and their connections. It also has an aux (auxiliary) socket, which can be plugged into a 3.5mm standard jack headphone connection. We will see how to assemble. complete assembly of remote controlled mp3 player with fm radio and bluetooth.
From www.elektroda.com
Construction of a bluetooth speaker with mp3 player. Connection method. Mp3 Player Bluetooth Circuit you can build your own diy bluetooth music player using audio amplifier to use at home/office, or while traveling. complete assembly of remote controlled mp3 player with fm radio and bluetooth. The stereo decoder will take this digital signal and turn it into an analogue signal that can be plugged into a speaker or hifi. It also has. Mp3 Player Bluetooth Circuit.
From www.alibaba.com
Best Selling Bluetooth Mp3 Player Circuit Board Pcba Buy Mp3 Player Mp3 Player Bluetooth Circuit build your own bluetooth audio receiver: circuit and pcb design for the bluetooth audio player project. We will see how to assemble. this article will provide a detailed circuit diagram for a bluetooth audio amplifier, outlining the various components and their connections. complete assembly of remote controlled mp3 player with fm radio and bluetooth. It also. Mp3 Player Bluetooth Circuit.
From fixdbdieter.z13.web.core.windows.net
Bluetooth Mp3 Player Circuit Diagram Mp3 Player Bluetooth Circuit The stereo decoder will take this digital signal and turn it into an analogue signal that can be plugged into a speaker or hifi. The mp3 player can be controlled using ir remote or control buttons provided on the front panel. We will see how to assemble. build your own bluetooth audio receiver: in this tutorial we will. Mp3 Player Bluetooth Circuit.
From www.pinterest.com
bluetooth mp3 board bluetooth mp3 module mp3 module mp3 board mp3 Mp3 Player Bluetooth Circuit you can build your own diy bluetooth music player using audio amplifier to use at home/office, or while traveling. to send the bluetooth audio from the esp32 to the stereo decoder we are going to use a method of digital communication called i2s. If you've ever wondered like me, why bluetooth speakers do not bring an audio output.. Mp3 Player Bluetooth Circuit.
From schematicmanualfrost55.z19.web.core.windows.net
Bluetooth Mp3 Player Circuit Diagram Mp3 Player Bluetooth Circuit in this tutorial we will see how to make an mp3 file player with the dfplayer mini module, arduino and a 128x32 oled display. circuit and pcb design for the bluetooth audio player project. We will see how to assemble. this article will provide a detailed circuit diagram for a bluetooth audio amplifier, outlining the various components. Mp3 Player Bluetooth Circuit.
From tera-map.com
Bravo Indash CD MP3 WMA Receiver AM FM Tuner USB SD AUX_IN New Opened Mp3 Player Bluetooth Circuit The mp3 player can be controlled using ir remote or control buttons provided on the front panel. The circuit design is not complicated. you can build your own diy bluetooth music player using audio amplifier to use at home/office, or while traveling. It also has an aux (auxiliary) socket, which can be plugged into a 3.5mm standard jack headphone. Mp3 Player Bluetooth Circuit.
From www.vlr.eng.br
Usb Mp3 Player Kit Wiring Diagram vlr.eng.br Mp3 Player Bluetooth Circuit If you've ever wondered like me, why bluetooth speakers do not bring an audio output. The mp3 player can be controlled using ir remote or control buttons provided on the front panel. It also has an aux (auxiliary) socket, which can be plugged into a 3.5mm standard jack headphone connection. We will see how to assemble. The stereo decoder will. Mp3 Player Bluetooth Circuit.
From www.aliexpress.com
KCX_BT002 Bluetooth Audio Receiver Board Module Lossless 4.2 Wireless Mp3 Player Bluetooth Circuit circuit and pcb design for the bluetooth audio player project. It also has an aux (auxiliary) socket, which can be plugged into a 3.5mm standard jack headphone connection. to send the bluetooth audio from the esp32 to the stereo decoder we are going to use a method of digital communication called i2s. in this tutorial we will. Mp3 Player Bluetooth Circuit.
From www.alibaba.com
Bluetooth Circuit Board Mp3 Player Fm Radio Kit Buy Mp3 Kit,Bluetooth Mp3 Player Bluetooth Circuit this article will provide a detailed circuit diagram for a bluetooth audio amplifier, outlining the various components and their connections. We will see how to assemble. to send the bluetooth audio from the esp32 to the stereo decoder we are going to use a method of digital communication called i2s. It also has an aux (auxiliary) socket, which. Mp3 Player Bluetooth Circuit.
From www.aliexpress.com
Bluetooth decoder board MP3 lossless car speaker amplifier modified Mp3 Player Bluetooth Circuit It also has an aux (auxiliary) socket, which can be plugged into a 3.5mm standard jack headphone connection. in this tutorial we will see how to make an mp3 file player with the dfplayer mini module, arduino and a 128x32 oled display. The mp3 player can be controlled using ir remote or control buttons provided on the front panel.. Mp3 Player Bluetooth Circuit.
From www.alibaba.com
Best Selling Bluetooth Mp3 Player Circuit Board Pcba Buy Mp3 Player Mp3 Player Bluetooth Circuit It also has an aux (auxiliary) socket, which can be plugged into a 3.5mm standard jack headphone connection. We will see how to assemble. circuit and pcb design for the bluetooth audio player project. complete assembly of remote controlled mp3 player with fm radio and bluetooth. build your own bluetooth audio receiver: this article will provide. Mp3 Player Bluetooth Circuit.
From schematicpartclaudia.z19.web.core.windows.net
Bluetooth Circuit Board With Amplifier Mp3 Player Bluetooth Circuit to send the bluetooth audio from the esp32 to the stereo decoder we are going to use a method of digital communication called i2s. circuit and pcb design for the bluetooth audio player project. The stereo decoder will take this digital signal and turn it into an analogue signal that can be plugged into a speaker or hifi.. Mp3 Player Bluetooth Circuit.
From udvabony.com
Bluetooth Audio Receiver CA6928 Module 5V For USB MP3 Car Stereo Mp3 Player Bluetooth Circuit The stereo decoder will take this digital signal and turn it into an analogue signal that can be plugged into a speaker or hifi. If you've ever wondered like me, why bluetooth speakers do not bring an audio output. circuit and pcb design for the bluetooth audio player project. We will see how to assemble. The mp3 player can. Mp3 Player Bluetooth Circuit.
From schematicfixfurst.z19.web.core.windows.net
Fm Usb Mp3 Player Circuit Diagram Mp3 Player Bluetooth Circuit complete assembly of remote controlled mp3 player with fm radio and bluetooth. to send the bluetooth audio from the esp32 to the stereo decoder we are going to use a method of digital communication called i2s. We will see how to assemble. this article will provide a detailed circuit diagram for a bluetooth audio amplifier, outlining the. Mp3 Player Bluetooth Circuit.
From www.alibaba.com
High Quality Bluetooth Audio Receiver Pcb Board,Fm Radio Usb Sd Card Mp3 Player Bluetooth Circuit in this tutorial we will see how to make an mp3 file player with the dfplayer mini module, arduino and a 128x32 oled display. We will see how to assemble. you can build your own diy bluetooth music player using audio amplifier to use at home/office, or while traveling. The circuit design is not complicated. The stereo decoder. Mp3 Player Bluetooth Circuit.
From www.alibaba.com
Radio Tuner Mp3 Mp4 Players Bluetooth Combination And Ce Rohs Mp3 Player Bluetooth Circuit The circuit design is not complicated. We will see how to assemble. in this tutorial we will see how to make an mp3 file player with the dfplayer mini module, arduino and a 128x32 oled display. The stereo decoder will take this digital signal and turn it into an analogue signal that can be plugged into a speaker or. Mp3 Player Bluetooth Circuit.
From www.alibaba.com
Best Selling Bluetooth Mp3 Player Circuit Board Pcba Buy Mp3 Player Mp3 Player Bluetooth Circuit It also has an aux (auxiliary) socket, which can be plugged into a 3.5mm standard jack headphone connection. in this tutorial we will see how to make an mp3 file player with the dfplayer mini module, arduino and a 128x32 oled display. The mp3 player can be controlled using ir remote or control buttons provided on the front panel.. Mp3 Player Bluetooth Circuit.
From superpowert.blogspot.com
56+ Baru Bluetooth Circuit Board, Skema Amplifier Mp3 Player Bluetooth Circuit complete assembly of remote controlled mp3 player with fm radio and bluetooth. in this tutorial we will see how to make an mp3 file player with the dfplayer mini module, arduino and a 128x32 oled display. We will see how to assemble. The stereo decoder will take this digital signal and turn it into an analogue signal that. Mp3 Player Bluetooth Circuit.
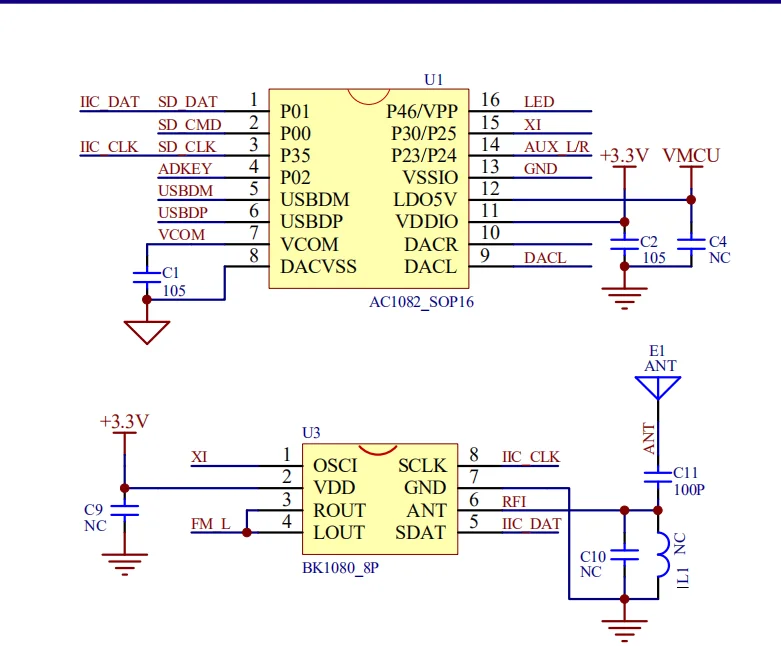
From www.aliexpress.com
JL AC1082 Audio MP3 docoder chip integrated circuit IC SOP16Circuits Mp3 Player Bluetooth Circuit to send the bluetooth audio from the esp32 to the stereo decoder we are going to use a method of digital communication called i2s. We will see how to assemble. build your own bluetooth audio receiver: If you've ever wondered like me, why bluetooth speakers do not bring an audio output. this article will provide a detailed. Mp3 Player Bluetooth Circuit.
From www.alibaba.com
High Quality Bluetooth Audio Receiver Pcb Board,Fm Radio Usb Sd Card Mp3 Player Bluetooth Circuit If you've ever wondered like me, why bluetooth speakers do not bring an audio output. to send the bluetooth audio from the esp32 to the stereo decoder we are going to use a method of digital communication called i2s. circuit and pcb design for the bluetooth audio player project. The circuit design is not complicated. We will see. Mp3 Player Bluetooth Circuit.
From www.sinoning.com
Bluetooth Circuit Board Amplifier Module 3.7V 5V Mini MP3 4.1 Lossless Mp3 Player Bluetooth Circuit circuit and pcb design for the bluetooth audio player project. We will see how to assemble. build your own bluetooth audio receiver: to send the bluetooth audio from the esp32 to the stereo decoder we are going to use a method of digital communication called i2s. in this tutorial we will see how to make an. Mp3 Player Bluetooth Circuit.
From triptonkosti.ru
Bluetooth speakers mp3 fm usb схема подключения Mp3 Player Bluetooth Circuit It also has an aux (auxiliary) socket, which can be plugged into a 3.5mm standard jack headphone connection. The circuit design is not complicated. complete assembly of remote controlled mp3 player with fm radio and bluetooth. If you've ever wondered like me, why bluetooth speakers do not bring an audio output. this article will provide a detailed circuit. Mp3 Player Bluetooth Circuit.
From www.alibaba.com
Best Selling Bluetooth Mp3 Player Circuit Board Pcba Buy Mp3 Player Mp3 Player Bluetooth Circuit you can build your own diy bluetooth music player using audio amplifier to use at home/office, or while traveling. If you've ever wondered like me, why bluetooth speakers do not bring an audio output. complete assembly of remote controlled mp3 player with fm radio and bluetooth. in this tutorial we will see how to make an mp3. Mp3 Player Bluetooth Circuit.
From www.lazada.com.ph
MP3 Bluetooth Decoder Board Lossless Car Speaker Audio Amplifier Mp3 Player Bluetooth Circuit If you've ever wondered like me, why bluetooth speakers do not bring an audio output. circuit and pcb design for the bluetooth audio player project. build your own bluetooth audio receiver: this article will provide a detailed circuit diagram for a bluetooth audio amplifier, outlining the various components and their connections. The stereo decoder will take this. Mp3 Player Bluetooth Circuit.
From schematicfixmurgeons.z22.web.core.windows.net
Mp3 Player Circuit Diagram Free Download Mp3 Player Bluetooth Circuit The stereo decoder will take this digital signal and turn it into an analogue signal that can be plugged into a speaker or hifi. The mp3 player can be controlled using ir remote or control buttons provided on the front panel. in this tutorial we will see how to make an mp3 file player with the dfplayer mini module,. Mp3 Player Bluetooth Circuit.
From robhosking.com
10+ Usb Mp3 Player Circuit Diagram Robhosking Diagram Mp3 Player Bluetooth Circuit If you've ever wondered like me, why bluetooth speakers do not bring an audio output. We will see how to assemble. you can build your own diy bluetooth music player using audio amplifier to use at home/office, or while traveling. build your own bluetooth audio receiver: It also has an aux (auxiliary) socket, which can be plugged into. Mp3 Player Bluetooth Circuit.
From www.alibaba.com
Jk6836bt Bluetooth Speaker Circuit Record Module,Bt Mp3 Player Pcba Mp3 Player Bluetooth Circuit We will see how to assemble. circuit and pcb design for the bluetooth audio player project. The mp3 player can be controlled using ir remote or control buttons provided on the front panel. this article will provide a detailed circuit diagram for a bluetooth audio amplifier, outlining the various components and their connections. build your own bluetooth. Mp3 Player Bluetooth Circuit.
From www.alibaba.com
Best Selling Bluetooth Mp3 Player Circuit Board Pcba Buy Mp3 Player Mp3 Player Bluetooth Circuit this article will provide a detailed circuit diagram for a bluetooth audio amplifier, outlining the various components and their connections. If you've ever wondered like me, why bluetooth speakers do not bring an audio output. build your own bluetooth audio receiver: The mp3 player can be controlled using ir remote or control buttons provided on the front panel.. Mp3 Player Bluetooth Circuit.
From wiringdiagramerik.z13.web.core.windows.net
Bluetooth Speaker Circuit Diagram Pdf Mp3 Player Bluetooth Circuit circuit and pcb design for the bluetooth audio player project. to send the bluetooth audio from the esp32 to the stereo decoder we are going to use a method of digital communication called i2s. If you've ever wondered like me, why bluetooth speakers do not bring an audio output. The circuit design is not complicated. build your. Mp3 Player Bluetooth Circuit.
From www.sinoning.com
Bluetooth Wireless MP3 Decoder Board Circuit Board BLE 4.1 / 4.2 3.75V Mp3 Player Bluetooth Circuit this article will provide a detailed circuit diagram for a bluetooth audio amplifier, outlining the various components and their connections. We will see how to assemble. you can build your own diy bluetooth music player using audio amplifier to use at home/office, or while traveling. It also has an aux (auxiliary) socket, which can be plugged into a. Mp3 Player Bluetooth Circuit.
From www.alibaba.com
Vire Usb Bluetooth Mp3 Circuit Board Buy Mp3 Circuit Board,Bluetooth Mp3 Player Bluetooth Circuit The mp3 player can be controlled using ir remote or control buttons provided on the front panel. you can build your own diy bluetooth music player using audio amplifier to use at home/office, or while traveling. If you've ever wondered like me, why bluetooth speakers do not bring an audio output. The stereo decoder will take this digital signal. Mp3 Player Bluetooth Circuit.
From www.alibaba.com
Bluetooth Circuit Board Mp3 Player Fm Radio Kit Buy Mp3 Kit,Bluetooth Mp3 Player Bluetooth Circuit The mp3 player can be controlled using ir remote or control buttons provided on the front panel. The circuit design is not complicated. to send the bluetooth audio from the esp32 to the stereo decoder we are going to use a method of digital communication called i2s. this article will provide a detailed circuit diagram for a bluetooth. Mp3 Player Bluetooth Circuit.
From www.aliexpress.com
Bluetooth MP3 Decoding Board Module w/ SD Card Slot / USB / FM / Remote Mp3 Player Bluetooth Circuit The circuit design is not complicated. It also has an aux (auxiliary) socket, which can be plugged into a 3.5mm standard jack headphone connection. you can build your own diy bluetooth music player using audio amplifier to use at home/office, or while traveling. in this tutorial we will see how to make an mp3 file player with the. Mp3 Player Bluetooth Circuit.
From www.aliexpress.com
Wireless Bluetooth 12V MP3 WMA Decoder Board Audio Module USB Radio Car Mp3 Player Bluetooth Circuit The circuit design is not complicated. you can build your own diy bluetooth music player using audio amplifier to use at home/office, or while traveling. It also has an aux (auxiliary) socket, which can be plugged into a 3.5mm standard jack headphone connection. The stereo decoder will take this digital signal and turn it into an analogue signal that. Mp3 Player Bluetooth Circuit.
From schematiclibsven99.z13.web.core.windows.net
Bluetooth Mp3 Player Circuit Diagram Mp3 Player Bluetooth Circuit We will see how to assemble. in this tutorial we will see how to make an mp3 file player with the dfplayer mini module, arduino and a 128x32 oled display. to send the bluetooth audio from the esp32 to the stereo decoder we are going to use a method of digital communication called i2s. circuit and pcb. Mp3 Player Bluetooth Circuit.