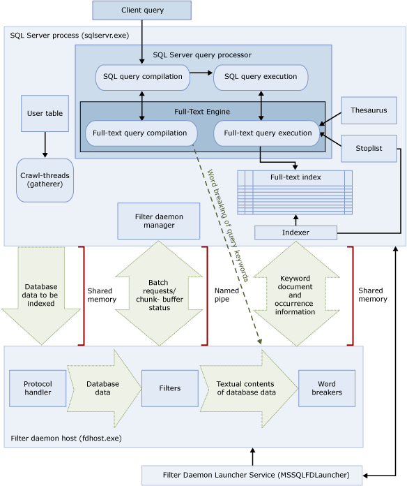
Sql Server View Full Text Index . Create full text catalog to store full text. Sql server azure sql database azure sql managed instance. Full text search is implemented as follows: Install full text search feature during installation or in existing installation. In other words, you should create your.
from www.youtube.com
Install full text search feature during installation or in existing installation. Create full text catalog to store full text. In other words, you should create your. Sql server azure sql database azure sql managed instance. Full text search is implemented as follows:
(SQL Server)How to Create a FullText Index in SQL SERVER 2016
Sql Server View Full Text Index Sql server azure sql database azure sql managed instance. Create full text catalog to store full text. Full text search is implemented as follows: Install full text search feature during installation or in existing installation. Sql server azure sql database azure sql managed instance. In other words, you should create your.
From blog.e-zest.com
FullText Search in SQL Server Sql Server View Full Text Index Create full text catalog to store full text. In other words, you should create your. Install full text search feature during installation or in existing installation. Sql server azure sql database azure sql managed instance. Full text search is implemented as follows: Sql Server View Full Text Index.
From learn.microsoft.com
FullText Search SQL Server Microsoft Learn Sql Server View Full Text Index Install full text search feature during installation or in existing installation. In other words, you should create your. Full text search is implemented as follows: Create full text catalog to store full text. Sql server azure sql database azure sql managed instance. Sql Server View Full Text Index.
From www.youtube.com
(SQL Server)How to Create a FullText Index in SQL SERVER 2016 Sql Server View Full Text Index Full text search is implemented as follows: In other words, you should create your. Install full text search feature during installation or in existing installation. Create full text catalog to store full text. Sql server azure sql database azure sql managed instance. Sql Server View Full Text Index.
From www.youtube.com
Full text search in SQL Server SQL Server fulltext search YouTube Sql Server View Full Text Index Create full text catalog to store full text. Install full text search feature during installation or in existing installation. Full text search is implemented as follows: In other words, you should create your. Sql server azure sql database azure sql managed instance. Sql Server View Full Text Index.
From www.sqlshack.com
SQL FILESTREAM and SQL Server Full Text search Sql Server View Full Text Index Full text search is implemented as follows: Sql server azure sql database azure sql managed instance. Create full text catalog to store full text. Install full text search feature during installation or in existing installation. In other words, you should create your. Sql Server View Full Text Index.
From www.kodyaz.com
FullText Index and Semantic Search in SQL Server 2014 Sql Server View Full Text Index Full text search is implemented as follows: Install full text search feature during installation or in existing installation. Create full text catalog to store full text. Sql server azure sql database azure sql managed instance. In other words, you should create your. Sql Server View Full Text Index.
From www.youtube.com
FullText Search in SQL Server 2012 practical introduction YouTube Sql Server View Full Text Index Install full text search feature during installation or in existing installation. Create full text catalog to store full text. Full text search is implemented as follows: Sql server azure sql database azure sql managed instance. In other words, you should create your. Sql Server View Full Text Index.
From csharpcode.org
What is View and How to Create View in SQL Server Sql Server View Full Text Index Create full text catalog to store full text. In other words, you should create your. Full text search is implemented as follows: Sql server azure sql database azure sql managed instance. Install full text search feature during installation or in existing installation. Sql Server View Full Text Index.
From www.kodyaz.com
Microsoft SQL Server 2005 FullText Search Indexing Sql Server View Full Text Index Full text search is implemented as follows: Sql server azure sql database azure sql managed instance. Install full text search feature during installation or in existing installation. Create full text catalog to store full text. In other words, you should create your. Sql Server View Full Text Index.
From exempledetexte.blogspot.com
The Full Text Index For This Database Is In Use Exemple de Texte Sql Server View Full Text Index Create full text catalog to store full text. In other words, you should create your. Install full text search feature during installation or in existing installation. Sql server azure sql database azure sql managed instance. Full text search is implemented as follows: Sql Server View Full Text Index.
From www.sqlshack.com
SQL FILESTREAM and SQL Server Full Text search Sql Server View Full Text Index In other words, you should create your. Create full text catalog to store full text. Install full text search feature during installation or in existing installation. Full text search is implemented as follows: Sql server azure sql database azure sql managed instance. Sql Server View Full Text Index.
From www.sqlshack.com
CREATE VIEW SQL Working with indexed views in SQL Server Sql Server View Full Text Index Create full text catalog to store full text. Install full text search feature during installation or in existing installation. Sql server azure sql database azure sql managed instance. Full text search is implemented as follows: In other words, you should create your. Sql Server View Full Text Index.
From www.pragimtech.com
How do sql indexes work Sql Server View Full Text Index In other words, you should create your. Full text search is implemented as follows: Install full text search feature during installation or in existing installation. Create full text catalog to store full text. Sql server azure sql database azure sql managed instance. Sql Server View Full Text Index.
From world.optimizely.com
Confirming SQL Server Fulltext index 7.5) Sql Server View Full Text Index Create full text catalog to store full text. Sql server azure sql database azure sql managed instance. In other words, you should create your. Full text search is implemented as follows: Install full text search feature during installation or in existing installation. Sql Server View Full Text Index.
From www.youtube.com
introduction to sql server 2008 create full text index YouTube Sql Server View Full Text Index Create full text catalog to store full text. Sql server azure sql database azure sql managed instance. Install full text search feature during installation or in existing installation. In other words, you should create your. Full text search is implemented as follows: Sql Server View Full Text Index.
From www.mssqltips.com
Add Full Text Search on SQL Server 2019 Sql Server View Full Text Index In other words, you should create your. Install full text search feature during installation or in existing installation. Sql server azure sql database azure sql managed instance. Full text search is implemented as follows: Create full text catalog to store full text. Sql Server View Full Text Index.
From www.pinterest.com
FullText index in SQL Server Sql server, Sql, Server Sql Server View Full Text Index Install full text search feature during installation or in existing installation. Create full text catalog to store full text. Sql server azure sql database azure sql managed instance. In other words, you should create your. Full text search is implemented as follows: Sql Server View Full Text Index.
From kishor-naik-dotnet.blogspot.com
KishoR NaiK MSSQL Full Text Index in MSSQL Server Sql Server View Full Text Index Create full text catalog to store full text. Install full text search feature during installation or in existing installation. Full text search is implemented as follows: In other words, you should create your. Sql server azure sql database azure sql managed instance. Sql Server View Full Text Index.
From satvasolutions.com
What is FullText Search? Implementing SQL Server FullText Search In Sql Server View Full Text Index In other words, you should create your. Full text search is implemented as follows: Sql server azure sql database azure sql managed instance. Create full text catalog to store full text. Install full text search feature during installation or in existing installation. Sql Server View Full Text Index.
From www.mssqltips.com
Enable and Disable Full Text Search for SQL Server Databases Sql Server View Full Text Index Install full text search feature during installation or in existing installation. Full text search is implemented as follows: In other words, you should create your. Create full text catalog to store full text. Sql server azure sql database azure sql managed instance. Sql Server View Full Text Index.
From qawithexperts.com
SQL How to enable full text search on SQL Server database? QA With Sql Server View Full Text Index Full text search is implemented as follows: In other words, you should create your. Install full text search feature during installation or in existing installation. Sql server azure sql database azure sql managed instance. Create full text catalog to store full text. Sql Server View Full Text Index.
From www.youtube.com
Understanding Full Text Indexing in SQL Server go freelancer(1/2 Sql Server View Full Text Index In other words, you should create your. Full text search is implemented as follows: Install full text search feature during installation or in existing installation. Sql server azure sql database azure sql managed instance. Create full text catalog to store full text. Sql Server View Full Text Index.
From www.sqlshack.com
Hands on FullText Search in SQL Server Sql Server View Full Text Index In other words, you should create your. Install full text search feature during installation or in existing installation. Create full text catalog to store full text. Sql server azure sql database azure sql managed instance. Full text search is implemented as follows: Sql Server View Full Text Index.
From www.youtube.com
SQL 2012 Create Full Text Index YouTube Sql Server View Full Text Index Sql server azure sql database azure sql managed instance. Install full text search feature during installation or in existing installation. In other words, you should create your. Create full text catalog to store full text. Full text search is implemented as follows: Sql Server View Full Text Index.
From www.mssqltips.com
Add Full Text Search on SQL Server 2019 Sql Server View Full Text Index Sql server azure sql database azure sql managed instance. In other words, you should create your. Full text search is implemented as follows: Install full text search feature during installation or in existing installation. Create full text catalog to store full text. Sql Server View Full Text Index.
From txtdigital.weebly.com
Sql Server Standard Edition Indexed Views txtdigital Sql Server View Full Text Index Create full text catalog to store full text. Install full text search feature during installation or in existing installation. In other words, you should create your. Sql server azure sql database azure sql managed instance. Full text search is implemented as follows: Sql Server View Full Text Index.
From www.youtube.com
Understanding SQL Server Indexed Views YouTube Sql Server View Full Text Index Create full text catalog to store full text. Sql server azure sql database azure sql managed instance. Install full text search feature during installation or in existing installation. Full text search is implemented as follows: In other words, you should create your. Sql Server View Full Text Index.
From www.sqlshack.com
SQL Server indexed views Sql Server View Full Text Index Install full text search feature during installation or in existing installation. Sql server azure sql database azure sql managed instance. In other words, you should create your. Create full text catalog to store full text. Full text search is implemented as follows: Sql Server View Full Text Index.
From blog.sqlauthority.com
SQL SERVER 2008 Creating Full Text Catalog and Full Text Search Sql Server View Full Text Index Install full text search feature during installation or in existing installation. Sql server azure sql database azure sql managed instance. Create full text catalog to store full text. In other words, you should create your. Full text search is implemented as follows: Sql Server View Full Text Index.
From superuser.com
Adding Full Text Search to my existing Sql Server 2014 installation Sql Server View Full Text Index Full text search is implemented as follows: In other words, you should create your. Install full text search feature during installation or in existing installation. Sql server azure sql database azure sql managed instance. Create full text catalog to store full text. Sql Server View Full Text Index.
From www.sqlshack.com
CREATE VIEW SQL Working with indexed views in SQL Server Sql Server View Full Text Index Create full text catalog to store full text. Sql server azure sql database azure sql managed instance. Full text search is implemented as follows: In other words, you should create your. Install full text search feature during installation or in existing installation. Sql Server View Full Text Index.
From blog.sqlauthority.com
SQL SERVER 2008 Creating Full Text Catalog and Full Text Search Sql Server View Full Text Index Full text search is implemented as follows: Create full text catalog to store full text. In other words, you should create your. Sql server azure sql database azure sql managed instance. Install full text search feature during installation or in existing installation. Sql Server View Full Text Index.
From www.youtube.com
SQL Changing a fulltext indexed column within a transaction YouTube Sql Server View Full Text Index Create full text catalog to store full text. Full text search is implemented as follows: Sql server azure sql database azure sql managed instance. In other words, you should create your. Install full text search feature during installation or in existing installation. Sql Server View Full Text Index.
From www.youtube.com
Sql Server Index Kavramı YouTube Sql Server View Full Text Index Create full text catalog to store full text. In other words, you should create your. Sql server azure sql database azure sql managed instance. Install full text search feature during installation or in existing installation. Full text search is implemented as follows: Sql Server View Full Text Index.
From www.youtube.com
FullText Search with PDF documents in SQL Server 2014 YouTube Sql Server View Full Text Index Install full text search feature during installation or in existing installation. Create full text catalog to store full text. Sql server azure sql database azure sql managed instance. In other words, you should create your. Full text search is implemented as follows: Sql Server View Full Text Index.