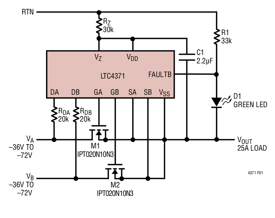
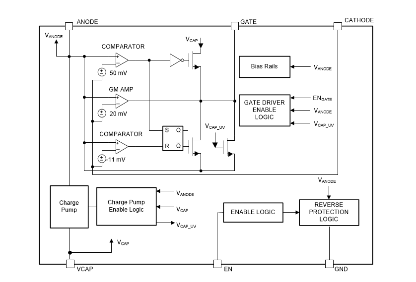
How Ideal Diode Controller Works . Some with internal mosfets, others that require external mosfets;. Ideal diodes (aka active diodes) reduce voltage and power losses by a factor of ten or more when compared to power schottky diodes. Heat sinking requirements are minimized,. This small voltage drop means the attendant power dissipated in the power mosfet is also very.
from components101.com
This small voltage drop means the attendant power dissipated in the power mosfet is also very. Some with internal mosfets, others that require external mosfets;. Heat sinking requirements are minimized,. Ideal diodes (aka active diodes) reduce voltage and power losses by a factor of ten or more when compared to power schottky diodes.
New Controller IC Simplifies Ideal Diode Emulation to Raise Efficiency
How Ideal Diode Controller Works This small voltage drop means the attendant power dissipated in the power mosfet is also very. This small voltage drop means the attendant power dissipated in the power mosfet is also very. Some with internal mosfets, others that require external mosfets;. Ideal diodes (aka active diodes) reduce voltage and power losses by a factor of ten or more when compared to power schottky diodes. Heat sinking requirements are minimized,.
From studylib.net
Ideal Diode Controllers How Ideal Diode Controller Works Heat sinking requirements are minimized,. Ideal diodes (aka active diodes) reduce voltage and power losses by a factor of ten or more when compared to power schottky diodes. This small voltage drop means the attendant power dissipated in the power mosfet is also very. Some with internal mosfets, others that require external mosfets;. How Ideal Diode Controller Works.
From www.circuitlab.com
Ideal Diodes in CircuitLab Blog CircuitLab How Ideal Diode Controller Works This small voltage drop means the attendant power dissipated in the power mosfet is also very. Ideal diodes (aka active diodes) reduce voltage and power losses by a factor of ten or more when compared to power schottky diodes. Heat sinking requirements are minimized,. Some with internal mosfets, others that require external mosfets;. How Ideal Diode Controller Works.
From www.analog.com
LTC4358 Datasheet and Product Info Analog Devices How Ideal Diode Controller Works This small voltage drop means the attendant power dissipated in the power mosfet is also very. Heat sinking requirements are minimized,. Ideal diodes (aka active diodes) reduce voltage and power losses by a factor of ten or more when compared to power schottky diodes. Some with internal mosfets, others that require external mosfets;. How Ideal Diode Controller Works.
From www.arrow.com
LTC4353_Typical Application Reference Design MOSFET Power Driver How Ideal Diode Controller Works Some with internal mosfets, others that require external mosfets;. This small voltage drop means the attendant power dissipated in the power mosfet is also very. Heat sinking requirements are minimized,. Ideal diodes (aka active diodes) reduce voltage and power losses by a factor of ten or more when compared to power schottky diodes. How Ideal Diode Controller Works.
From pdfslide.net
(PDF) LTC4357 Positive High Voltage Ideal Diode Controller · Ideal How Ideal Diode Controller Works Heat sinking requirements are minimized,. Some with internal mosfets, others that require external mosfets;. Ideal diodes (aka active diodes) reduce voltage and power losses by a factor of ten or more when compared to power schottky diodes. This small voltage drop means the attendant power dissipated in the power mosfet is also very. How Ideal Diode Controller Works.
From www.datasheets.com
Typical Application for LTC4359 Ideal Diode Controller with Reverse How Ideal Diode Controller Works Heat sinking requirements are minimized,. Ideal diodes (aka active diodes) reduce voltage and power losses by a factor of ten or more when compared to power schottky diodes. This small voltage drop means the attendant power dissipated in the power mosfet is also very. Some with internal mosfets, others that require external mosfets;. How Ideal Diode Controller Works.
From www.eevblog.com
LTC4412 ideal diode alternative Page 1 How Ideal Diode Controller Works Some with internal mosfets, others that require external mosfets;. Heat sinking requirements are minimized,. This small voltage drop means the attendant power dissipated in the power mosfet is also very. Ideal diodes (aka active diodes) reduce voltage and power losses by a factor of ten or more when compared to power schottky diodes. How Ideal Diode Controller Works.
From www.analog.com
Negative Voltage Ideal Diodes (DiodeOR Controllers) 亚德诺半导体 How Ideal Diode Controller Works Ideal diodes (aka active diodes) reduce voltage and power losses by a factor of ten or more when compared to power schottky diodes. Heat sinking requirements are minimized,. This small voltage drop means the attendant power dissipated in the power mosfet is also very. Some with internal mosfets, others that require external mosfets;. How Ideal Diode Controller Works.
From www.walmart.com
Ideal Diode Controller, High Voltage Ideal Diode Low Heat High Voltage How Ideal Diode Controller Works Ideal diodes (aka active diodes) reduce voltage and power losses by a factor of ten or more when compared to power schottky diodes. This small voltage drop means the attendant power dissipated in the power mosfet is also very. Heat sinking requirements are minimized,. Some with internal mosfets, others that require external mosfets;. How Ideal Diode Controller Works.
From www.aliexpress.com
15A Ideal Diode Controller Low Dropout Diode Solar Backflow Prevention How Ideal Diode Controller Works Heat sinking requirements are minimized,. Ideal diodes (aka active diodes) reduce voltage and power losses by a factor of ten or more when compared to power schottky diodes. This small voltage drop means the attendant power dissipated in the power mosfet is also very. Some with internal mosfets, others that require external mosfets;. How Ideal Diode Controller Works.
From instrumentationtools.com
Ideal Diode Characteristics Inst Tools How Ideal Diode Controller Works Ideal diodes (aka active diodes) reduce voltage and power losses by a factor of ten or more when compared to power schottky diodes. Some with internal mosfets, others that require external mosfets;. This small voltage drop means the attendant power dissipated in the power mosfet is also very. Heat sinking requirements are minimized,. How Ideal Diode Controller Works.
From www.mouser.tw
AP74700Q Ideal Diode MOSFET Controller Diodes Inc Mouser How Ideal Diode Controller Works Ideal diodes (aka active diodes) reduce voltage and power losses by a factor of ten or more when compared to power schottky diodes. This small voltage drop means the attendant power dissipated in the power mosfet is also very. Heat sinking requirements are minimized,. Some with internal mosfets, others that require external mosfets;. How Ideal Diode Controller Works.
From dioded.com
15A ideal diode, low dropout diode, solar antireverse irrigation and How Ideal Diode Controller Works This small voltage drop means the attendant power dissipated in the power mosfet is also very. Heat sinking requirements are minimized,. Some with internal mosfets, others that require external mosfets;. Ideal diodes (aka active diodes) reduce voltage and power losses by a factor of ten or more when compared to power schottky diodes. How Ideal Diode Controller Works.
From components101.com
New Controller IC Simplifies Ideal Diode Emulation to Raise Efficiency How Ideal Diode Controller Works This small voltage drop means the attendant power dissipated in the power mosfet is also very. Some with internal mosfets, others that require external mosfets;. Heat sinking requirements are minimized,. Ideal diodes (aka active diodes) reduce voltage and power losses by a factor of ten or more when compared to power schottky diodes. How Ideal Diode Controller Works.
From www.analog.com
MAX16915 Ideal Diode, ReverseBattery, and Overvoltage Protection How Ideal Diode Controller Works Some with internal mosfets, others that require external mosfets;. Ideal diodes (aka active diodes) reduce voltage and power losses by a factor of ten or more when compared to power schottky diodes. Heat sinking requirements are minimized,. This small voltage drop means the attendant power dissipated in the power mosfet is also very. How Ideal Diode Controller Works.
From www.ebay.com
50A Ideal Diode Controller Solar Battery Antibackflow Protection How Ideal Diode Controller Works Heat sinking requirements are minimized,. Ideal diodes (aka active diodes) reduce voltage and power losses by a factor of ten or more when compared to power schottky diodes. This small voltage drop means the attendant power dissipated in the power mosfet is also very. Some with internal mosfets, others that require external mosfets;. How Ideal Diode Controller Works.
From mobilityforesights.com
Global Ideal Diode Controller Market 20232030 September 2024 Updated How Ideal Diode Controller Works Ideal diodes (aka active diodes) reduce voltage and power losses by a factor of ten or more when compared to power schottky diodes. This small voltage drop means the attendant power dissipated in the power mosfet is also very. Heat sinking requirements are minimized,. Some with internal mosfets, others that require external mosfets;. How Ideal Diode Controller Works.
From www.theengineer.co.uk
Ideal diode bridge rectifier reduces heat How Ideal Diode Controller Works This small voltage drop means the attendant power dissipated in the power mosfet is also very. Ideal diodes (aka active diodes) reduce voltage and power losses by a factor of ten or more when compared to power schottky diodes. Some with internal mosfets, others that require external mosfets;. Heat sinking requirements are minimized,. How Ideal Diode Controller Works.
From www.semicon-components.com
TPS2412PWR OR Controller IC Ideal Diode 8TSSOP Electronic Integrated How Ideal Diode Controller Works Some with internal mosfets, others that require external mosfets;. This small voltage drop means the attendant power dissipated in the power mosfet is also very. Ideal diodes (aka active diodes) reduce voltage and power losses by a factor of ten or more when compared to power schottky diodes. Heat sinking requirements are minimized,. How Ideal Diode Controller Works.
From studylib.net
Dec 2002 Ideal Diode Controller Eliminates Energy Wasting Diodes How Ideal Diode Controller Works Some with internal mosfets, others that require external mosfets;. This small voltage drop means the attendant power dissipated in the power mosfet is also very. Ideal diodes (aka active diodes) reduce voltage and power losses by a factor of ten or more when compared to power schottky diodes. Heat sinking requirements are minimized,. How Ideal Diode Controller Works.
From medium.com
Ideal Diode Controllers Efficient Power Management for Enhanced How Ideal Diode Controller Works Heat sinking requirements are minimized,. This small voltage drop means the attendant power dissipated in the power mosfet is also very. Some with internal mosfets, others that require external mosfets;. Ideal diodes (aka active diodes) reduce voltage and power losses by a factor of ten or more when compared to power schottky diodes. How Ideal Diode Controller Works.
From www.northerngrafics.se
lebre minério Musgo ideal diode circuit analysis Admin inovação How Ideal Diode Controller Works Heat sinking requirements are minimized,. This small voltage drop means the attendant power dissipated in the power mosfet is also very. Ideal diodes (aka active diodes) reduce voltage and power losses by a factor of ten or more when compared to power schottky diodes. Some with internal mosfets, others that require external mosfets;. How Ideal Diode Controller Works.
From www.shunlongwei.com
Il controller diodi ideale di Diodes Shunlongwei Co. Ltd How Ideal Diode Controller Works Ideal diodes (aka active diodes) reduce voltage and power losses by a factor of ten or more when compared to power schottky diodes. Some with internal mosfets, others that require external mosfets;. This small voltage drop means the attendant power dissipated in the power mosfet is also very. Heat sinking requirements are minimized,. How Ideal Diode Controller Works.
From www.theengineeringprojects.com
Ideal diode vs practical Diode The Engineering Projects How Ideal Diode Controller Works Ideal diodes (aka active diodes) reduce voltage and power losses by a factor of ten or more when compared to power schottky diodes. This small voltage drop means the attendant power dissipated in the power mosfet is also very. Some with internal mosfets, others that require external mosfets;. Heat sinking requirements are minimized,. How Ideal Diode Controller Works.
From electronics.stackexchange.com
circuit design How do I turn off an LTC4359 using the SHDN pin How Ideal Diode Controller Works This small voltage drop means the attendant power dissipated in the power mosfet is also very. Heat sinking requirements are minimized,. Ideal diodes (aka active diodes) reduce voltage and power losses by a factor of ten or more when compared to power schottky diodes. Some with internal mosfets, others that require external mosfets;. How Ideal Diode Controller Works.
From dokumen.tips
(PDF) LTC4357 Positive High Voltage Ideal Diode Controller · Ideal How Ideal Diode Controller Works Some with internal mosfets, others that require external mosfets;. This small voltage drop means the attendant power dissipated in the power mosfet is also very. Heat sinking requirements are minimized,. Ideal diodes (aka active diodes) reduce voltage and power losses by a factor of ten or more when compared to power schottky diodes. How Ideal Diode Controller Works.
From www.eenewseurope.com
Ideal Diode Controller with Reverse Input Protection for Automo... How Ideal Diode Controller Works Heat sinking requirements are minimized,. This small voltage drop means the attendant power dissipated in the power mosfet is also very. Ideal diodes (aka active diodes) reduce voltage and power losses by a factor of ten or more when compared to power schottky diodes. Some with internal mosfets, others that require external mosfets;. How Ideal Diode Controller Works.
From www.eenewsautomotive.com
Ideal Diode Controller with Reverse Input Protection for Automotive and How Ideal Diode Controller Works Ideal diodes (aka active diodes) reduce voltage and power losses by a factor of ten or more when compared to power schottky diodes. Heat sinking requirements are minimized,. This small voltage drop means the attendant power dissipated in the power mosfet is also very. Some with internal mosfets, others that require external mosfets;. How Ideal Diode Controller Works.
From dioded.com
15A ideal diode low dropout diode solar DC328V antireverse irrigation How Ideal Diode Controller Works Ideal diodes (aka active diodes) reduce voltage and power losses by a factor of ten or more when compared to power schottky diodes. Some with internal mosfets, others that require external mosfets;. This small voltage drop means the attendant power dissipated in the power mosfet is also very. Heat sinking requirements are minimized,. How Ideal Diode Controller Works.
From www.studypool.com
SOLUTION Three ideal diode equation Studypool How Ideal Diode Controller Works Ideal diodes (aka active diodes) reduce voltage and power losses by a factor of ten or more when compared to power schottky diodes. Some with internal mosfets, others that require external mosfets;. This small voltage drop means the attendant power dissipated in the power mosfet is also very. Heat sinking requirements are minimized,. How Ideal Diode Controller Works.
From www.aliexpress.com
980V 50A Ideal Diode Controller Module Solar Battery System Anti How Ideal Diode Controller Works Ideal diodes (aka active diodes) reduce voltage and power losses by a factor of ten or more when compared to power schottky diodes. This small voltage drop means the attendant power dissipated in the power mosfet is also very. Some with internal mosfets, others that require external mosfets;. Heat sinking requirements are minimized,. How Ideal Diode Controller Works.
From uk.rs-online.com
Maxim Integrated MAX16141AAAF/VY+ Ideal Diode Controller, 2 Channels 16 How Ideal Diode Controller Works This small voltage drop means the attendant power dissipated in the power mosfet is also very. Ideal diodes (aka active diodes) reduce voltage and power losses by a factor of ten or more when compared to power schottky diodes. Some with internal mosfets, others that require external mosfets;. Heat sinking requirements are minimized,. How Ideal Diode Controller Works.
From electronics.stackexchange.com
Ideal diode confusion Electrical Engineering Stack Exchange How Ideal Diode Controller Works Some with internal mosfets, others that require external mosfets;. Ideal diodes (aka active diodes) reduce voltage and power losses by a factor of ten or more when compared to power schottky diodes. This small voltage drop means the attendant power dissipated in the power mosfet is also very. Heat sinking requirements are minimized,. How Ideal Diode Controller Works.
From studylib.net
PowerPath Controllers, Ideal Diodes How Ideal Diode Controller Works Heat sinking requirements are minimized,. This small voltage drop means the attendant power dissipated in the power mosfet is also very. Ideal diodes (aka active diodes) reduce voltage and power losses by a factor of ten or more when compared to power schottky diodes. Some with internal mosfets, others that require external mosfets;. How Ideal Diode Controller Works.
From hr.mouser.com
LM74700EP/LM74700Q1 Ideal Diode Controllers TI Mouser How Ideal Diode Controller Works Heat sinking requirements are minimized,. Some with internal mosfets, others that require external mosfets;. This small voltage drop means the attendant power dissipated in the power mosfet is also very. Ideal diodes (aka active diodes) reduce voltage and power losses by a factor of ten or more when compared to power schottky diodes. How Ideal Diode Controller Works.