What Is The Relationship Between Folic Acid And Vitamin B12 . Vitamin b12 and folic acid (also folate, vitamin b9) are very closely connected in the metabolism. What’s the link between vitamin b12 and folate? But when taken together, these b vitamins may interact with each other. The studies discussed in this review support the view that biochemical and clinical symptoms common to both folate and vitamin b12. Both folic acid and vitamin b12 are essential for health. It is argued that consuming additional folic acid (as ‘synthetic’ pteroylglutamic acid) from fortified foods increases the risk of ‘masking’ megaloblastic anaemia caused. The relationship between ms and vitamin b complex supplementation, specifically folic acid and vitamin b12, has been a subject. Vitamin b12 and folic acid (fa) deficiencies present with symptoms like anemia and birth defects, but the underlying. Often, you hear about vitamin b12 and folate together—and it’s not just because they’re both. Both play an important role together in the methylation cycle and the.
from www.b12-vitamin.com
What’s the link between vitamin b12 and folate? The studies discussed in this review support the view that biochemical and clinical symptoms common to both folate and vitamin b12. Both folic acid and vitamin b12 are essential for health. Often, you hear about vitamin b12 and folate together—and it’s not just because they’re both. The relationship between ms and vitamin b complex supplementation, specifically folic acid and vitamin b12, has been a subject. Both play an important role together in the methylation cycle and the. But when taken together, these b vitamins may interact with each other. It is argued that consuming additional folic acid (as ‘synthetic’ pteroylglutamic acid) from fortified foods increases the risk of ‘masking’ megaloblastic anaemia caused. Vitamin b12 and folic acid (fa) deficiencies present with symptoms like anemia and birth defects, but the underlying. Vitamin b12 and folic acid (also folate, vitamin b9) are very closely connected in the metabolism.
Vitamin B12 And Folic Acid Dr. Schweikart
What Is The Relationship Between Folic Acid And Vitamin B12 Both play an important role together in the methylation cycle and the. The relationship between ms and vitamin b complex supplementation, specifically folic acid and vitamin b12, has been a subject. Both folic acid and vitamin b12 are essential for health. Vitamin b12 and folic acid (also folate, vitamin b9) are very closely connected in the metabolism. Both play an important role together in the methylation cycle and the. Often, you hear about vitamin b12 and folate together—and it’s not just because they’re both. The studies discussed in this review support the view that biochemical and clinical symptoms common to both folate and vitamin b12. It is argued that consuming additional folic acid (as ‘synthetic’ pteroylglutamic acid) from fortified foods increases the risk of ‘masking’ megaloblastic anaemia caused. What’s the link between vitamin b12 and folate? But when taken together, these b vitamins may interact with each other. Vitamin b12 and folic acid (fa) deficiencies present with symptoms like anemia and birth defects, but the underlying.
From www.grepmed.com
Vitamin B12 and Folate Metabolism VitaminB12 Folate GrepMed What Is The Relationship Between Folic Acid And Vitamin B12 But when taken together, these b vitamins may interact with each other. Often, you hear about vitamin b12 and folate together—and it’s not just because they’re both. Both play an important role together in the methylation cycle and the. Vitamin b12 and folic acid (also folate, vitamin b9) are very closely connected in the metabolism. What’s the link between vitamin. What Is The Relationship Between Folic Acid And Vitamin B12.
From onlinelibrary.wiley.com
Vitamin B12, folate, and the methionine remethylation cycle What Is The Relationship Between Folic Acid And Vitamin B12 Vitamin b12 and folic acid (fa) deficiencies present with symptoms like anemia and birth defects, but the underlying. But when taken together, these b vitamins may interact with each other. Vitamin b12 and folic acid (also folate, vitamin b9) are very closely connected in the metabolism. What’s the link between vitamin b12 and folate? Both play an important role together. What Is The Relationship Between Folic Acid And Vitamin B12.
From www.mdpi.com
Nutrients Free FullText Folic Acid and Vitamin B12 Administration What Is The Relationship Between Folic Acid And Vitamin B12 The relationship between ms and vitamin b complex supplementation, specifically folic acid and vitamin b12, has been a subject. Often, you hear about vitamin b12 and folate together—and it’s not just because they’re both. Vitamin b12 and folic acid (fa) deficiencies present with symptoms like anemia and birth defects, but the underlying. It is argued that consuming additional folic acid. What Is The Relationship Between Folic Acid And Vitamin B12.
From vitaminwalls.blogspot.com
Vitamin B12 Folic Acid And The Nervous System What Is The Relationship Between Folic Acid And Vitamin B12 Both folic acid and vitamin b12 are essential for health. Vitamin b12 and folic acid (fa) deficiencies present with symptoms like anemia and birth defects, but the underlying. The studies discussed in this review support the view that biochemical and clinical symptoms common to both folate and vitamin b12. It is argued that consuming additional folic acid (as ‘synthetic’ pteroylglutamic. What Is The Relationship Between Folic Acid And Vitamin B12.
From www.researchgate.net
A schematic representation of mechanism 'how vitamin B12 regulates What Is The Relationship Between Folic Acid And Vitamin B12 Both folic acid and vitamin b12 are essential for health. The relationship between ms and vitamin b complex supplementation, specifically folic acid and vitamin b12, has been a subject. It is argued that consuming additional folic acid (as ‘synthetic’ pteroylglutamic acid) from fortified foods increases the risk of ‘masking’ megaloblastic anaemia caused. But when taken together, these b vitamins may. What Is The Relationship Between Folic Acid And Vitamin B12.
From www.lecturio.com
Folate and Vitamin B12 Concise Medical Knowledge What Is The Relationship Between Folic Acid And Vitamin B12 Both folic acid and vitamin b12 are essential for health. It is argued that consuming additional folic acid (as ‘synthetic’ pteroylglutamic acid) from fortified foods increases the risk of ‘masking’ megaloblastic anaemia caused. What’s the link between vitamin b12 and folate? The relationship between ms and vitamin b complex supplementation, specifically folic acid and vitamin b12, has been a subject.. What Is The Relationship Between Folic Acid And Vitamin B12.
From www.youtube.com
Mnemonic Vit B12 Deficiency vs Folic Acid Urdu/Hindi YouTube What Is The Relationship Between Folic Acid And Vitamin B12 The studies discussed in this review support the view that biochemical and clinical symptoms common to both folate and vitamin b12. Both play an important role together in the methylation cycle and the. Vitamin b12 and folic acid (also folate, vitamin b9) are very closely connected in the metabolism. It is argued that consuming additional folic acid (as ‘synthetic’ pteroylglutamic. What Is The Relationship Between Folic Acid And Vitamin B12.
From www.slideshare.net
Vitamin B12&Folic acid What Is The Relationship Between Folic Acid And Vitamin B12 Both folic acid and vitamin b12 are essential for health. The studies discussed in this review support the view that biochemical and clinical symptoms common to both folate and vitamin b12. Both play an important role together in the methylation cycle and the. Often, you hear about vitamin b12 and folate together—and it’s not just because they’re both. Vitamin b12. What Is The Relationship Between Folic Acid And Vitamin B12.
From www.researchgate.net
Prevalence of vitamin B12 and folic acid deficiency in the 3 Chilean What Is The Relationship Between Folic Acid And Vitamin B12 The relationship between ms and vitamin b complex supplementation, specifically folic acid and vitamin b12, has been a subject. Often, you hear about vitamin b12 and folate together—and it’s not just because they’re both. What’s the link between vitamin b12 and folate? Vitamin b12 and folic acid (fa) deficiencies present with symptoms like anemia and birth defects, but the underlying.. What Is The Relationship Between Folic Acid And Vitamin B12.
From healthjade.net
Homocysteine Levels, Causes & Symptoms of High Homocysteine What Is The Relationship Between Folic Acid And Vitamin B12 But when taken together, these b vitamins may interact with each other. The studies discussed in this review support the view that biochemical and clinical symptoms common to both folate and vitamin b12. Both folic acid and vitamin b12 are essential for health. Vitamin b12 and folic acid (fa) deficiencies present with symptoms like anemia and birth defects, but the. What Is The Relationship Between Folic Acid And Vitamin B12.
From step2.medbullets.com
Folic Acid Deficiency Heme Medbullets Step 2/3 What Is The Relationship Between Folic Acid And Vitamin B12 It is argued that consuming additional folic acid (as ‘synthetic’ pteroylglutamic acid) from fortified foods increases the risk of ‘masking’ megaloblastic anaemia caused. What’s the link between vitamin b12 and folate? Both play an important role together in the methylation cycle and the. The studies discussed in this review support the view that biochemical and clinical symptoms common to both. What Is The Relationship Between Folic Acid And Vitamin B12.
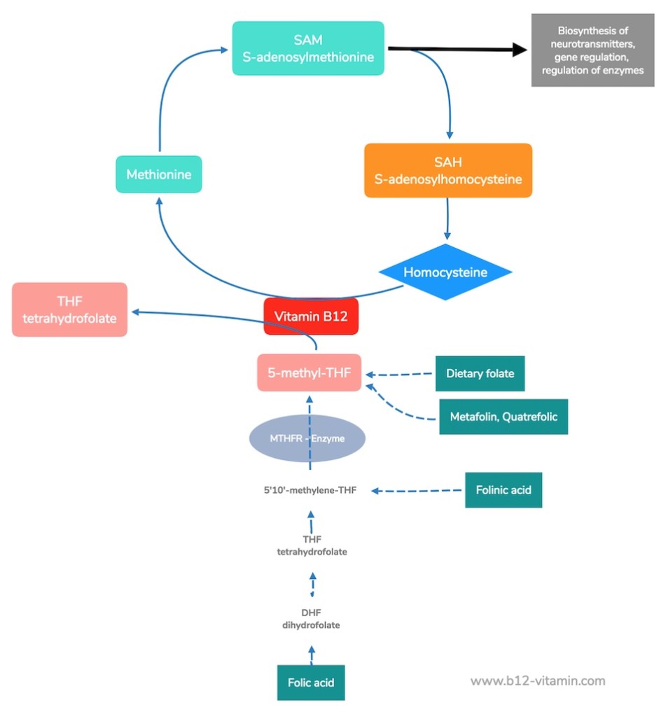
From www.b12-vitamin.com
Vitamin B12 And Folic Acid Dr. Schweikart What Is The Relationship Between Folic Acid And Vitamin B12 Often, you hear about vitamin b12 and folate together—and it’s not just because they’re both. Vitamin b12 and folic acid (fa) deficiencies present with symptoms like anemia and birth defects, but the underlying. The studies discussed in this review support the view that biochemical and clinical symptoms common to both folate and vitamin b12. Both folic acid and vitamin b12. What Is The Relationship Between Folic Acid And Vitamin B12.
From www.nutrisense.io
Vitamin B12 and Folate What You Need to Know Nutrisense Journal What Is The Relationship Between Folic Acid And Vitamin B12 Often, you hear about vitamin b12 and folate together—and it’s not just because they’re both. Vitamin b12 and folic acid (also folate, vitamin b9) are very closely connected in the metabolism. What’s the link between vitamin b12 and folate? Both folic acid and vitamin b12 are essential for health. Vitamin b12 and folic acid (fa) deficiencies present with symptoms like. What Is The Relationship Between Folic Acid And Vitamin B12.
From www.b12-vitamin.com
Vitamin B12 And Folic Acid Dr. Schweikart What Is The Relationship Between Folic Acid And Vitamin B12 Both folic acid and vitamin b12 are essential for health. Both play an important role together in the methylation cycle and the. What’s the link between vitamin b12 and folate? The relationship between ms and vitamin b complex supplementation, specifically folic acid and vitamin b12, has been a subject. But when taken together, these b vitamins may interact with each. What Is The Relationship Between Folic Acid And Vitamin B12.
From kinfertility.com.au
Vitamin B12 & Folate What's The Relationship Kin Fertility What Is The Relationship Between Folic Acid And Vitamin B12 Vitamin b12 and folic acid (also folate, vitamin b9) are very closely connected in the metabolism. The relationship between ms and vitamin b complex supplementation, specifically folic acid and vitamin b12, has been a subject. Vitamin b12 and folic acid (fa) deficiencies present with symptoms like anemia and birth defects, but the underlying. The studies discussed in this review support. What Is The Relationship Between Folic Acid And Vitamin B12.
From labpedia.net
Folic Acid and Folate What Is The Relationship Between Folic Acid And Vitamin B12 It is argued that consuming additional folic acid (as ‘synthetic’ pteroylglutamic acid) from fortified foods increases the risk of ‘masking’ megaloblastic anaemia caused. Both folic acid and vitamin b12 are essential for health. Both play an important role together in the methylation cycle and the. The studies discussed in this review support the view that biochemical and clinical symptoms common. What Is The Relationship Between Folic Acid And Vitamin B12.
From www.b12-vitamin.com
Vitamin B12 and Folic Acid What Is The Relationship Between Folic Acid And Vitamin B12 The relationship between ms and vitamin b complex supplementation, specifically folic acid and vitamin b12, has been a subject. Both play an important role together in the methylation cycle and the. Vitamin b12 and folic acid (also folate, vitamin b9) are very closely connected in the metabolism. Often, you hear about vitamin b12 and folate together—and it’s not just because. What Is The Relationship Between Folic Acid And Vitamin B12.
From www.medicinejournal.co.uk
Iron, B12 and folate Medicine What Is The Relationship Between Folic Acid And Vitamin B12 Vitamin b12 and folic acid (fa) deficiencies present with symptoms like anemia and birth defects, but the underlying. It is argued that consuming additional folic acid (as ‘synthetic’ pteroylglutamic acid) from fortified foods increases the risk of ‘masking’ megaloblastic anaemia caused. Vitamin b12 and folic acid (also folate, vitamin b9) are very closely connected in the metabolism. Often, you hear. What Is The Relationship Between Folic Acid And Vitamin B12.
From www.researchgate.net
OneCarbon Cycle Interactions of folic acid, vitamin B12 and DHA. THF What Is The Relationship Between Folic Acid And Vitamin B12 But when taken together, these b vitamins may interact with each other. It is argued that consuming additional folic acid (as ‘synthetic’ pteroylglutamic acid) from fortified foods increases the risk of ‘masking’ megaloblastic anaemia caused. The studies discussed in this review support the view that biochemical and clinical symptoms common to both folate and vitamin b12. Both play an important. What Is The Relationship Between Folic Acid And Vitamin B12.
From www.youtube.com
Homocysteine, Vitamin B12, Folate Basic Science YouTube What Is The Relationship Between Folic Acid And Vitamin B12 Both play an important role together in the methylation cycle and the. But when taken together, these b vitamins may interact with each other. The studies discussed in this review support the view that biochemical and clinical symptoms common to both folate and vitamin b12. Both folic acid and vitamin b12 are essential for health. The relationship between ms and. What Is The Relationship Between Folic Acid And Vitamin B12.
From healthjade.net
Vitamin B12 Foods, Supplements, Deficiency, Benefits, Side Effects What Is The Relationship Between Folic Acid And Vitamin B12 The relationship between ms and vitamin b complex supplementation, specifically folic acid and vitamin b12, has been a subject. What’s the link between vitamin b12 and folate? Vitamin b12 and folic acid (also folate, vitamin b9) are very closely connected in the metabolism. The studies discussed in this review support the view that biochemical and clinical symptoms common to both. What Is The Relationship Between Folic Acid And Vitamin B12.
From www.youtube.com
ROLE OF VITAMIN B12 AND FOLIC ACID IN ERYTHROPOIESIS AND MEGALOBLASTIC What Is The Relationship Between Folic Acid And Vitamin B12 What’s the link between vitamin b12 and folate? But when taken together, these b vitamins may interact with each other. It is argued that consuming additional folic acid (as ‘synthetic’ pteroylglutamic acid) from fortified foods increases the risk of ‘masking’ megaloblastic anaemia caused. Vitamin b12 and folic acid (also folate, vitamin b9) are very closely connected in the metabolism. Often,. What Is The Relationship Between Folic Acid And Vitamin B12.
From www.slideserve.com
PPT Macrocytic Anaemia PowerPoint Presentation ID2084709 What Is The Relationship Between Folic Acid And Vitamin B12 But when taken together, these b vitamins may interact with each other. Often, you hear about vitamin b12 and folate together—and it’s not just because they’re both. It is argued that consuming additional folic acid (as ‘synthetic’ pteroylglutamic acid) from fortified foods increases the risk of ‘masking’ megaloblastic anaemia caused. Both play an important role together in the methylation cycle. What Is The Relationship Between Folic Acid And Vitamin B12.
From www.intelligentlabs.org
Vitamin B12 and Its Nootropic Benefits Intelligent Labs What Is The Relationship Between Folic Acid And Vitamin B12 The studies discussed in this review support the view that biochemical and clinical symptoms common to both folate and vitamin b12. The relationship between ms and vitamin b complex supplementation, specifically folic acid and vitamin b12, has been a subject. Both play an important role together in the methylation cycle and the. But when taken together, these b vitamins may. What Is The Relationship Between Folic Acid And Vitamin B12.
From ubicaciondepersonas.cdmx.gob.mx
Folic Acid And Vitamin B12 ubicaciondepersonas.cdmx.gob.mx What Is The Relationship Between Folic Acid And Vitamin B12 The relationship between ms and vitamin b complex supplementation, specifically folic acid and vitamin b12, has been a subject. Vitamin b12 and folic acid (also folate, vitamin b9) are very closely connected in the metabolism. Often, you hear about vitamin b12 and folate together—and it’s not just because they’re both. But when taken together, these b vitamins may interact with. What Is The Relationship Between Folic Acid And Vitamin B12.
From www.google.com
Patent US20060105392 Differential diagnosis of vitamin B12, vitamin What Is The Relationship Between Folic Acid And Vitamin B12 Both play an important role together in the methylation cycle and the. Often, you hear about vitamin b12 and folate together—and it’s not just because they’re both. Vitamin b12 and folic acid (fa) deficiencies present with symptoms like anemia and birth defects, but the underlying. The studies discussed in this review support the view that biochemical and clinical symptoms common. What Is The Relationship Between Folic Acid And Vitamin B12.
From journals.sagepub.com
Vitamin B12 and ageing current issues and interaction with folate What Is The Relationship Between Folic Acid And Vitamin B12 Often, you hear about vitamin b12 and folate together—and it’s not just because they’re both. Both play an important role together in the methylation cycle and the. But when taken together, these b vitamins may interact with each other. It is argued that consuming additional folic acid (as ‘synthetic’ pteroylglutamic acid) from fortified foods increases the risk of ‘masking’ megaloblastic. What Is The Relationship Between Folic Acid And Vitamin B12.
From www.mdpi.com
Metabolites Free FullText Notes from the 2022 Folate, Vitamin B12 What Is The Relationship Between Folic Acid And Vitamin B12 The relationship between ms and vitamin b complex supplementation, specifically folic acid and vitamin b12, has been a subject. It is argued that consuming additional folic acid (as ‘synthetic’ pteroylglutamic acid) from fortified foods increases the risk of ‘masking’ megaloblastic anaemia caused. What’s the link between vitamin b12 and folate? The studies discussed in this review support the view that. What Is The Relationship Between Folic Acid And Vitamin B12.
From www.semanticscholar.org
Table III from The Present Status of Vitamin B12 and Folic Acid What Is The Relationship Between Folic Acid And Vitamin B12 Vitamin b12 and folic acid (also folate, vitamin b9) are very closely connected in the metabolism. What’s the link between vitamin b12 and folate? The relationship between ms and vitamin b complex supplementation, specifically folic acid and vitamin b12, has been a subject. It is argued that consuming additional folic acid (as ‘synthetic’ pteroylglutamic acid) from fortified foods increases the. What Is The Relationship Between Folic Acid And Vitamin B12.
From ar.inspiredpencil.com
Vitamin B12 Metabolism Pathway What Is The Relationship Between Folic Acid And Vitamin B12 Both folic acid and vitamin b12 are essential for health. Vitamin b12 and folic acid (also folate, vitamin b9) are very closely connected in the metabolism. But when taken together, these b vitamins may interact with each other. The studies discussed in this review support the view that biochemical and clinical symptoms common to both folate and vitamin b12. The. What Is The Relationship Between Folic Acid And Vitamin B12.
From veganhealth.org
Vitamin B12 Coenzyme Functions Vegan Health What Is The Relationship Between Folic Acid And Vitamin B12 Both folic acid and vitamin b12 are essential for health. The studies discussed in this review support the view that biochemical and clinical symptoms common to both folate and vitamin b12. Vitamin b12 and folic acid (also folate, vitamin b9) are very closely connected in the metabolism. The relationship between ms and vitamin b complex supplementation, specifically folic acid and. What Is The Relationship Between Folic Acid And Vitamin B12.
From mavink.com
Folate Homocysteine Pathway What Is The Relationship Between Folic Acid And Vitamin B12 Both folic acid and vitamin b12 are essential for health. The studies discussed in this review support the view that biochemical and clinical symptoms common to both folate and vitamin b12. Both play an important role together in the methylation cycle and the. What’s the link between vitamin b12 and folate? The relationship between ms and vitamin b complex supplementation,. What Is The Relationship Between Folic Acid And Vitamin B12.
From vitaminwalls.blogspot.com
Vitamin B12 And Folate Participate In The What Is The Relationship Between Folic Acid And Vitamin B12 Often, you hear about vitamin b12 and folate together—and it’s not just because they’re both. Vitamin b12 and folic acid (fa) deficiencies present with symptoms like anemia and birth defects, but the underlying. The relationship between ms and vitamin b complex supplementation, specifically folic acid and vitamin b12, has been a subject. What’s the link between vitamin b12 and folate?. What Is The Relationship Between Folic Acid And Vitamin B12.
From www.medicinejournal.co.uk
Iron, vitamin B12 and folate Medicine What Is The Relationship Between Folic Acid And Vitamin B12 But when taken together, these b vitamins may interact with each other. The relationship between ms and vitamin b complex supplementation, specifically folic acid and vitamin b12, has been a subject. The studies discussed in this review support the view that biochemical and clinical symptoms common to both folate and vitamin b12. Both folic acid and vitamin b12 are essential. What Is The Relationship Between Folic Acid And Vitamin B12.
From spscc.pressbooks.pub
11.8 Vitamin B12 Principles of Human Nutrition What Is The Relationship Between Folic Acid And Vitamin B12 It is argued that consuming additional folic acid (as ‘synthetic’ pteroylglutamic acid) from fortified foods increases the risk of ‘masking’ megaloblastic anaemia caused. What’s the link between vitamin b12 and folate? The studies discussed in this review support the view that biochemical and clinical symptoms common to both folate and vitamin b12. But when taken together, these b vitamins may. What Is The Relationship Between Folic Acid And Vitamin B12.