Blender How To Set Focal Point . The area in focus is called the focal point and can be set using either an exact value, or by using the distance between the camera. This adjusts your 3d view to focus on the selected object. Great artist out there i wanna share with you guys a tip in blender on how you can adjust the camera. Viewport focal length is natively limited to 250 mm (only camera can be set higher). If you want several objects to be a point of focus, you will need to either compromise by placing the focal point in the middle of the. You can use the camera setting to set the focus to a particular object. The focus will lock to this object so if the camera or object moves the focus will as well. You can change the lens settings on the properties window. Select the camera, look for the camera options and in the lens section you can set the focal length. Highlight the camera and click the camera icon in the menu on the right of screen, this will open up camera settings. Or you can also set it. The limitation can be found in. You can also press / on the numeric keypad to get a local view of the. Towards the bottom should be. How to set the focal length of the viewport to be 1000 mm?
from blender.stackexchange.com
This adjusts your 3d view to focus on the selected object. You can change the lens settings on the properties window. You can also press / on the numeric keypad to get a local view of the. The area in focus is called the focal point and can be set using either an exact value, or by using the distance between the camera. You can use the camera setting to set the focus to a particular object. How to set the focal length of the viewport to be 1000 mm? The limitation can be found in. Or you can also set it. Viewport focal length is natively limited to 250 mm (only camera can be set higher). If you want several objects to be a point of focus, you will need to either compromise by placing the focal point in the middle of the.
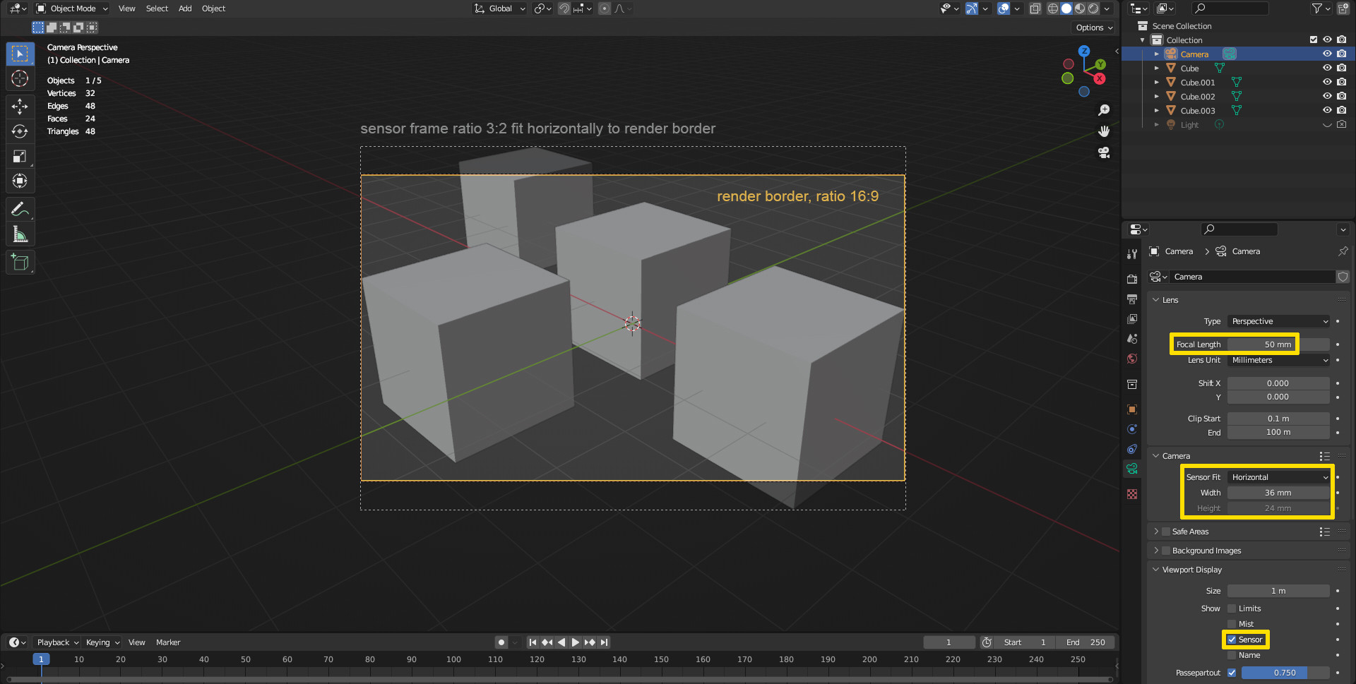
Blender camera sensor size physical equivalent? Blender Stack Exchange
Blender How To Set Focal Point The limitation can be found in. Viewport focal length is natively limited to 250 mm (only camera can be set higher). This adjusts your 3d view to focus on the selected object. You can change the lens settings on the properties window. The limitation can be found in. If you want several objects to be a point of focus, you will need to either compromise by placing the focal point in the middle of the. Select the camera, look for the camera options and in the lens section you can set the focal length. Highlight the camera and click the camera icon in the menu on the right of screen, this will open up camera settings. How to set the focal length of the viewport to be 1000 mm? You can also press / on the numeric keypad to get a local view of the. You can use the camera setting to set the focus to a particular object. Great artist out there i wanna share with you guys a tip in blender on how you can adjust the camera. Or you can also set it. The area in focus is called the focal point and can be set using either an exact value, or by using the distance between the camera. Towards the bottom should be. The focus will lock to this object so if the camera or object moves the focus will as well.
From www.youtube.com
Comment changer la longueur focale de la vue 3D Apprendre Blender 3D Blender How To Set Focal Point Great artist out there i wanna share with you guys a tip in blender on how you can adjust the camera. The area in focus is called the focal point and can be set using either an exact value, or by using the distance between the camera. You can also press / on the numeric keypad to get a local. Blender How To Set Focal Point.
From blender.stackexchange.com
Blender camera sensor size physical equivalent? Blender Stack Exchange Blender How To Set Focal Point Or you can also set it. The limitation can be found in. How to set the focal length of the viewport to be 1000 mm? Great artist out there i wanna share with you guys a tip in blender on how you can adjust the camera. If you want several objects to be a point of focus, you will need. Blender How To Set Focal Point.
From b3d.interplanety.org
Blender addon Focal lock for Blender 2.79 Blender How To Set Focal Point Select the camera, look for the camera options and in the lens section you can set the focal length. Highlight the camera and click the camera icon in the menu on the right of screen, this will open up camera settings. You can change the lens settings on the properties window. How to set the focal length of the viewport. Blender How To Set Focal Point.
From blenderartists.org
Distance Blur in Cycles Lighting and Rendering Blender Artists Blender How To Set Focal Point The area in focus is called the focal point and can be set using either an exact value, or by using the distance between the camera. Great artist out there i wanna share with you guys a tip in blender on how you can adjust the camera. You can use the camera setting to set the focus to a particular. Blender How To Set Focal Point.
From 80.lv
Check Out This Interactive Camera Matching Blender AddOn Blender How To Set Focal Point The focus will lock to this object so if the camera or object moves the focus will as well. Viewport focal length is natively limited to 250 mm (only camera can be set higher). Select the camera, look for the camera options and in the lens section you can set the focal length. You can also press / on the. Blender How To Set Focal Point.
From www.youtube.com
Blender 3D using contrast for focal points YouTube Blender How To Set Focal Point If you want several objects to be a point of focus, you will need to either compromise by placing the focal point in the middle of the. Great artist out there i wanna share with you guys a tip in blender on how you can adjust the camera. Towards the bottom should be. The limitation can be found in. The. Blender How To Set Focal Point.
From gharpedia.com
How To Create A Focal Point & Transform Drab Space To Dapper! Blender How To Set Focal Point Viewport focal length is natively limited to 250 mm (only camera can be set higher). Highlight the camera and click the camera icon in the menu on the right of screen, this will open up camera settings. Select the camera, look for the camera options and in the lens section you can set the focal length. Or you can also. Blender How To Set Focal Point.
From www.youtube.com
Camera Focal Length & Dynamic Zoom Quick & Easy Technique On Camera Blender How To Set Focal Point This adjusts your 3d view to focus on the selected object. Viewport focal length is natively limited to 250 mm (only camera can be set higher). Highlight the camera and click the camera icon in the menu on the right of screen, this will open up camera settings. Towards the bottom should be. Or you can also set it. The. Blender How To Set Focal Point.
From studio.blender.org
Focal Length Blender VFX Workflow pt. 2 Blender Studio Blender How To Set Focal Point The area in focus is called the focal point and can be set using either an exact value, or by using the distance between the camera. Great artist out there i wanna share with you guys a tip in blender on how you can adjust the camera. Highlight the camera and click the camera icon in the menu on the. Blender How To Set Focal Point.
From blenderartists.org
How to tilt focal plane (Scheimpflug) Basics & Interface Blender Blender How To Set Focal Point The limitation can be found in. Highlight the camera and click the camera icon in the menu on the right of screen, this will open up camera settings. You can change the lens settings on the properties window. You can also press / on the numeric keypad to get a local view of the. Great artist out there i wanna. Blender How To Set Focal Point.
From www.youtube.com
How to adjust camera focal length in Blender Quick Tip YouTube Blender How To Set Focal Point Viewport focal length is natively limited to 250 mm (only camera can be set higher). Or you can also set it. This adjusts your 3d view to focus on the selected object. The focus will lock to this object so if the camera or object moves the focus will as well. The area in focus is called the focal point. Blender How To Set Focal Point.
From blenderartists.org
change focal length in the viewport Basics & Interface Blender Blender How To Set Focal Point This adjusts your 3d view to focus on the selected object. You can change the lens settings on the properties window. The area in focus is called the focal point and can be set using either an exact value, or by using the distance between the camera. How to set the focal length of the viewport to be 1000 mm?. Blender How To Set Focal Point.
From www.youtube.com
How to move the focal point of the blender YouTube Blender How To Set Focal Point This adjusts your 3d view to focus on the selected object. Select the camera, look for the camera options and in the lens section you can set the focal length. The area in focus is called the focal point and can be set using either an exact value, or by using the distance between the camera. Towards the bottom should. Blender How To Set Focal Point.
From www.youtube.com
Animating Camera Position, Focal Length and Depth of Field (Focus) in Blender How To Set Focal Point You can use the camera setting to set the focus to a particular object. If you want several objects to be a point of focus, you will need to either compromise by placing the focal point in the middle of the. Great artist out there i wanna share with you guys a tip in blender on how you can adjust. Blender How To Set Focal Point.
From blenderartists.org
How to keep the "screen size/position" of an object regardless of the Blender How To Set Focal Point Great artist out there i wanna share with you guys a tip in blender on how you can adjust the camera. Highlight the camera and click the camera icon in the menu on the right of screen, this will open up camera settings. This adjusts your 3d view to focus on the selected object. You can change the lens settings. Blender How To Set Focal Point.
From blender.stackexchange.com
rendering Why doesn't the render focal length match my camera focal Blender How To Set Focal Point Select the camera, look for the camera options and in the lens section you can set the focal length. You can change the lens settings on the properties window. Towards the bottom should be. The limitation can be found in. The focus will lock to this object so if the camera or object moves the focus will as well. Viewport. Blender How To Set Focal Point.
From answerbun.com
How do you change the camera focal length in Blender 2.8? Blender Blender How To Set Focal Point Towards the bottom should be. You can use the camera setting to set the focus to a particular object. Great artist out there i wanna share with you guys a tip in blender on how you can adjust the camera. You can change the lens settings on the properties window. Or you can also set it. The area in focus. Blender How To Set Focal Point.
From blenderartists.org
How to change focal length in Blender Tutorials, Tips and Tricks Blender How To Set Focal Point Highlight the camera and click the camera icon in the menu on the right of screen, this will open up camera settings. Great artist out there i wanna share with you guys a tip in blender on how you can adjust the camera. Viewport focal length is natively limited to 250 mm (only camera can be set higher). How to. Blender How To Set Focal Point.
From cgian.com
Blender Camera Size, Focal Length, and Depth of Field Settings Blender How To Set Focal Point Select the camera, look for the camera options and in the lens section you can set the focal length. Or you can also set it. If you want several objects to be a point of focus, you will need to either compromise by placing the focal point in the middle of the. Viewport focal length is natively limited to 250. Blender How To Set Focal Point.
From jeremypedersen.com
Blender Donut Notes 11 · Jeremy Pedersen Blender How To Set Focal Point Viewport focal length is natively limited to 250 mm (only camera can be set higher). Towards the bottom should be. Highlight the camera and click the camera icon in the menu on the right of screen, this will open up camera settings. Select the camera, look for the camera options and in the lens section you can set the focal. Blender How To Set Focal Point.
From sanymountain.weebly.com
How to use camera in blender sanymountain Blender How To Set Focal Point Towards the bottom should be. Highlight the camera and click the camera icon in the menu on the right of screen, this will open up camera settings. The focus will lock to this object so if the camera or object moves the focus will as well. Great artist out there i wanna share with you guys a tip in blender. Blender How To Set Focal Point.
From blender.stackexchange.com
grease pencil How "Lock to focal plane" function works? Blender Blender How To Set Focal Point You can also press / on the numeric keypad to get a local view of the. You can change the lens settings on the properties window. Select the camera, look for the camera options and in the lens section you can set the focal length. The focus will lock to this object so if the camera or object moves the. Blender How To Set Focal Point.
From cgian.com
How to change focal length in Blender Blender How To Set Focal Point You can use the camera setting to set the focus to a particular object. This adjusts your 3d view to focus on the selected object. The limitation can be found in. How to set the focal length of the viewport to be 1000 mm? The focus will lock to this object so if the camera or object moves the focus. Blender How To Set Focal Point.
From blender.stackexchange.com
geometry nodes How to "Distribute Points on Faces" in Blender but not Blender How To Set Focal Point Highlight the camera and click the camera icon in the menu on the right of screen, this will open up camera settings. The limitation can be found in. Great artist out there i wanna share with you guys a tip in blender on how you can adjust the camera. Select the camera, look for the camera options and in the. Blender How To Set Focal Point.
From www.youtube.com
Blender Tutorial All About Pivot Points in Blender YouTube Blender How To Set Focal Point The area in focus is called the focal point and can be set using either an exact value, or by using the distance between the camera. Highlight the camera and click the camera icon in the menu on the right of screen, this will open up camera settings. Great artist out there i wanna share with you guys a tip. Blender How To Set Focal Point.
From blenderartists.org
Part 3 Focal Length The Blender Camera Masterclass Tutorials, Tips Blender How To Set Focal Point Viewport focal length is natively limited to 250 mm (only camera can be set higher). This adjusts your 3d view to focus on the selected object. You can change the lens settings on the properties window. How to set the focal length of the viewport to be 1000 mm? Great artist out there i wanna share with you guys a. Blender How To Set Focal Point.
From blender.stackexchange.com
camera How to set the focal length of the viewport to be 1000 mm Blender How To Set Focal Point Viewport focal length is natively limited to 250 mm (only camera can be set higher). Select the camera, look for the camera options and in the lens section you can set the focal length. How to set the focal length of the viewport to be 1000 mm? If you want several objects to be a point of focus, you will. Blender How To Set Focal Point.
From b3d.interplanety.org
Blender addon Focal lock for Blender 2.79 Blender How To Set Focal Point How to set the focal length of the viewport to be 1000 mm? You can use the camera setting to set the focus to a particular object. The limitation can be found in. If you want several objects to be a point of focus, you will need to either compromise by placing the focal point in the middle of the.. Blender How To Set Focal Point.
From blender.stackexchange.com
Blender camera sensor size physical equivalent? Blender Stack Exchange Blender How To Set Focal Point Viewport focal length is natively limited to 250 mm (only camera can be set higher). The limitation can be found in. The focus will lock to this object so if the camera or object moves the focus will as well. Towards the bottom should be. You can change the lens settings on the properties window. If you want several objects. Blender How To Set Focal Point.
From www.youtube.com
How to change Camera Settings in Blender View Size, Focal Length Blender How To Set Focal Point The limitation can be found in. How to set the focal length of the viewport to be 1000 mm? The area in focus is called the focal point and can be set using either an exact value, or by using the distance between the camera. This adjusts your 3d view to focus on the selected object. Highlight the camera and. Blender How To Set Focal Point.
From apprendre-blender.com
Comment changer la focale de la caméra sur Blender ? Apprendre Blender Blender How To Set Focal Point You can change the lens settings on the properties window. Great artist out there i wanna share with you guys a tip in blender on how you can adjust the camera. The focus will lock to this object so if the camera or object moves the focus will as well. Select the camera, look for the camera options and in. Blender How To Set Focal Point.
From blenderartists.org
Focal Length of User Perspective Lighting and Rendering Blender Blender How To Set Focal Point You can change the lens settings on the properties window. Towards the bottom should be. Select the camera, look for the camera options and in the lens section you can set the focal length. You can also press / on the numeric keypad to get a local view of the. Great artist out there i wanna share with you guys. Blender How To Set Focal Point.
From blender.stackexchange.com
camera How to set the focal length of the viewport to be 1000 mm Blender How To Set Focal Point Towards the bottom should be. The area in focus is called the focal point and can be set using either an exact value, or by using the distance between the camera. Great artist out there i wanna share with you guys a tip in blender on how you can adjust the camera. If you want several objects to be a. Blender How To Set Focal Point.
From www.youtube.com
INTERACTIVE CAMERA FOCAL FOR BLENDER YouTube Blender How To Set Focal Point This adjusts your 3d view to focus on the selected object. Viewport focal length is natively limited to 250 mm (only camera can be set higher). You can also press / on the numeric keypad to get a local view of the. You can change the lens settings on the properties window. Great artist out there i wanna share with. Blender How To Set Focal Point.
From yensliao.artstation.com
Yen Shu Liao Blender 2.8 camera view box border resize notes Blender How To Set Focal Point If you want several objects to be a point of focus, you will need to either compromise by placing the focal point in the middle of the. The focus will lock to this object so if the camera or object moves the focus will as well. How to set the focal length of the viewport to be 1000 mm? Great. Blender How To Set Focal Point.