Video Html No Controls . When we use html5 video elements to build an application with kurento, openvidu, jitsi or any other rtc libraries, we want to completely hide the video controls. The <<strong>video</strong>> html element embeds a media player which supports video playback into the. When present, it specifies that video controls should be displayed. The controls attribute is a boolean attribute. Html gives us the ability to add controls for the video. The controls attribute adds video controls, like play, pause, and volume. What are html video controls? The <<strong>video</strong>> tag has a boolean attribute called controls. Is it possible to dynamically show/hide any of these individual controls. When it is mentioned will. It is a good idea to always include width and height attributes. We discussed the attributes of < video > element and here we will discuss basic controls as well as controls for customizations we want to.
from zapier.com
We discussed the attributes of < video > element and here we will discuss basic controls as well as controls for customizations we want to. The <<strong>video</strong>> tag has a boolean attribute called controls. The controls attribute adds video controls, like play, pause, and volume. Html gives us the ability to add controls for the video. Is it possible to dynamically show/hide any of these individual controls. The controls attribute is a boolean attribute. When we use html5 video elements to build an application with kurento, openvidu, jitsi or any other rtc libraries, we want to completely hide the video controls. When it is mentioned will. The <<strong>video</strong>> html element embeds a media player which supports video playback into the. When present, it specifies that video controls should be displayed.
The 8 best nocode app builders Zapier
Video Html No Controls What are html video controls? The controls attribute is a boolean attribute. It is a good idea to always include width and height attributes. We discussed the attributes of < video > element and here we will discuss basic controls as well as controls for customizations we want to. Html gives us the ability to add controls for the video. What are html video controls? The <<strong>video</strong>> tag has a boolean attribute called controls. When we use html5 video elements to build an application with kurento, openvidu, jitsi or any other rtc libraries, we want to completely hide the video controls. When present, it specifies that video controls should be displayed. The controls attribute adds video controls, like play, pause, and volume. The <<strong>video</strong>> html element embeds a media player which supports video playback into the. When it is mentioned will. Is it possible to dynamically show/hide any of these individual controls.
From www.youtube.com
How To Handle Different HTML Controls using PHP Checkboxes Radio Video Html No Controls When it is mentioned will. Is it possible to dynamically show/hide any of these individual controls. When present, it specifies that video controls should be displayed. We discussed the attributes of < video > element and here we will discuss basic controls as well as controls for customizations we want to. The <<strong>video</strong>> tag has a boolean attribute called controls.. Video Html No Controls.
From www.breezecontrols.com
El termostato del radiador no funciona cómo solucionar problemas y Video Html No Controls When we use html5 video elements to build an application with kurento, openvidu, jitsi or any other rtc libraries, we want to completely hide the video controls. What are html video controls? The controls attribute is a boolean attribute. When present, it specifies that video controls should be displayed. The <<strong>video</strong>> html element embeds a media player which supports video. Video Html No Controls.
From html-tuts.com
Indenting Paragraphs in HTML — All You Need to Know Video Html No Controls When it is mentioned will. The <<strong>video</strong>> tag has a boolean attribute called controls. Html gives us the ability to add controls for the video. The <<strong>video</strong>> html element embeds a media player which supports video playback into the. The controls attribute is a boolean attribute. The controls attribute adds video controls, like play, pause, and volume. When we use. Video Html No Controls.
From medium.com
CSS 가로, 세로 가운데 정렬하기 Flearning Solve The Problem Medium Video Html No Controls When present, it specifies that video controls should be displayed. The <<strong>video</strong>> html element embeds a media player which supports video playback into the. The <<strong>video</strong>> tag has a boolean attribute called controls. The controls attribute is a boolean attribute. Html gives us the ability to add controls for the video. What are html video controls? When it is mentioned. Video Html No Controls.
From stackoverflow.com
c No controls showing upon opening form Stack Overflow Video Html No Controls When present, it specifies that video controls should be displayed. What are html video controls? The <<strong>video</strong>> html element embeds a media player which supports video playback into the. We discussed the attributes of < video > element and here we will discuss basic controls as well as controls for customizations we want to. When it is mentioned will. The. Video Html No Controls.
From www.youtube.com
1. HTML5 Custom Video Player Controls JavaScript Programming Tutorial Video Html No Controls When it is mentioned will. We discussed the attributes of < video > element and here we will discuss basic controls as well as controls for customizations we want to. What are html video controls? The <<strong>video</strong>> tag has a boolean attribute called controls. The <<strong>video</strong>> html element embeds a media player which supports video playback into the. When present,. Video Html No Controls.
From zapier.com
The 8 best nocode app builders Zapier Video Html No Controls We discussed the attributes of < video > element and here we will discuss basic controls as well as controls for customizations we want to. The controls attribute adds video controls, like play, pause, and volume. When we use html5 video elements to build an application with kurento, openvidu, jitsi or any other rtc libraries, we want to completely hide. Video Html No Controls.
From www.positioniseverything.net
HTML Video Controls The Ultimate Guide on Control Buttons Video Html No Controls We discussed the attributes of < video > element and here we will discuss basic controls as well as controls for customizations we want to. Is it possible to dynamically show/hide any of these individual controls. Html gives us the ability to add controls for the video. When it is mentioned will. What are html video controls? When we use. Video Html No Controls.
From www.vdocipher.com
Using HTML Video Controls and Elements for HTML5 Video Streaming Video Html No Controls The <<strong>video</strong>> html element embeds a media player which supports video playback into the. When present, it specifies that video controls should be displayed. The controls attribute adds video controls, like play, pause, and volume. What are html video controls? It is a good idea to always include width and height attributes. The controls attribute is a boolean attribute. Html. Video Html No Controls.
From www.c-sharpcorner.com
What Are The Basic HTML Form Controls Video Html No Controls The controls attribute adds video controls, like play, pause, and volume. When present, it specifies that video controls should be displayed. The <<strong>video</strong>> html element embeds a media player which supports video playback into the. The <<strong>video</strong>> tag has a boolean attribute called controls. We discussed the attributes of < video > element and here we will discuss basic controls. Video Html No Controls.
From giovtpyih.blob.core.windows.net
Ys Flight Controls at Margaret blog Video Html No Controls The <<strong>video</strong>> tag has a boolean attribute called controls. It is a good idea to always include width and height attributes. Is it possible to dynamically show/hide any of these individual controls. The controls attribute is a boolean attribute. Html gives us the ability to add controls for the video. When present, it specifies that video controls should be displayed.. Video Html No Controls.
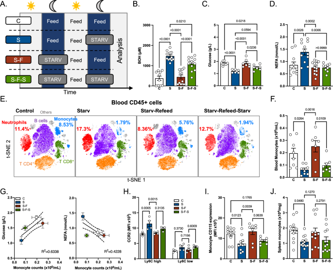
From www.nature.com
Glucose metabolism controls monocyte homeostasis and migration but has Video Html No Controls Is it possible to dynamically show/hide any of these individual controls. The <<strong>video</strong>> html element embeds a media player which supports video playback into the. It is a good idea to always include width and height attributes. When present, it specifies that video controls should be displayed. The <<strong>video</strong>> tag has a boolean attribute called controls. The controls attribute is. Video Html No Controls.
From www.youtube.com
HTML The Controls collection cannot be modified because the control Video Html No Controls The <<strong>video</strong>> tag has a boolean attribute called controls. The <<strong>video</strong>> html element embeds a media player which supports video playback into the. Is it possible to dynamically show/hide any of these individual controls. We discussed the attributes of < video > element and here we will discuss basic controls as well as controls for customizations we want to. When. Video Html No Controls.
From github.com
No controls over files that users who sign up can see · Issue 332 Video Html No Controls The controls attribute adds video controls, like play, pause, and volume. We discussed the attributes of < video > element and here we will discuss basic controls as well as controls for customizations we want to. When present, it specifies that video controls should be displayed. The controls attribute is a boolean attribute. It is a good idea to always. Video Html No Controls.
From gioqfvgmg.blob.core.windows.net
Shower No Hot Water Repair at Rufina Davis blog Video Html No Controls What are html video controls? When we use html5 video elements to build an application with kurento, openvidu, jitsi or any other rtc libraries, we want to completely hide the video controls. Html gives us the ability to add controls for the video. The controls attribute adds video controls, like play, pause, and volume. We discussed the attributes of <. Video Html No Controls.
From www.youtube.com
Image Slider with controls using HTML, Css and Javascript YouTube Video Html No Controls When present, it specifies that video controls should be displayed. We discussed the attributes of < video > element and here we will discuss basic controls as well as controls for customizations we want to. The <<strong>video</strong>> html element embeds a media player which supports video playback into the. It is a good idea to always include width and height. Video Html No Controls.
From www.intelivita.com
Top 13 Best NoCode site Builders for 2024 Video Html No Controls When we use html5 video elements to build an application with kurento, openvidu, jitsi or any other rtc libraries, we want to completely hide the video controls. When present, it specifies that video controls should be displayed. When it is mentioned will. The <<strong>video</strong>> html element embeds a media player which supports video playback into the. The controls attribute is. Video Html No Controls.
From www.slideserve.com
PPT Based Applications PowerPoint Presentation, free download Video Html No Controls What are html video controls? When we use html5 video elements to build an application with kurento, openvidu, jitsi or any other rtc libraries, we want to completely hide the video controls. We discussed the attributes of < video > element and here we will discuss basic controls as well as controls for customizations we want to. When present, it. Video Html No Controls.
From diagrampartoctogynous.z21.web.core.windows.net
Ghost Controls Multi Connect Video Html No Controls It is a good idea to always include width and height attributes. When it is mentioned will. When we use html5 video elements to build an application with kurento, openvidu, jitsi or any other rtc libraries, we want to completely hide the video controls. The <<strong>video</strong>> html element embeds a media player which supports video playback into the. The controls. Video Html No Controls.
From www.slideserve.com
PPT Controls and HTML Controls PowerPoint Presentation Video Html No Controls When it is mentioned will. When we use html5 video elements to build an application with kurento, openvidu, jitsi or any other rtc libraries, we want to completely hide the video controls. Html gives us the ability to add controls for the video. What are html video controls? When present, it specifies that video controls should be displayed. The controls. Video Html No Controls.
From www.inettutor.com
FREE HTML Form Controls Source code Video Html No Controls The controls attribute is a boolean attribute. When it is mentioned will. Is it possible to dynamically show/hide any of these individual controls. The <<strong>video</strong>> html element embeds a media player which supports video playback into the. It is a good idea to always include width and height attributes. The controls attribute adds video controls, like play, pause, and volume.. Video Html No Controls.
From www.youtube.com
How to create navigation bar using HTML , CSS No copyright Video Html No Controls What are html video controls? It is a good idea to always include width and height attributes. Is it possible to dynamically show/hide any of these individual controls. The <<strong>video</strong>> tag has a boolean attribute called controls. The controls attribute adds video controls, like play, pause, and volume. Html gives us the ability to add controls for the video. When. Video Html No Controls.
From github.com
catphotoapp step 56 allows incorrect solution to be submitted · Issue Video Html No Controls The <<strong>video</strong>> tag has a boolean attribute called controls. We discussed the attributes of < video > element and here we will discuss basic controls as well as controls for customizations we want to. Is it possible to dynamically show/hide any of these individual controls. When we use html5 video elements to build an application with kurento, openvidu, jitsi or. Video Html No Controls.
From www.youtube.com
Hide Controls on Embed Youtube Video YouTube Video Html No Controls When we use html5 video elements to build an application with kurento, openvidu, jitsi or any other rtc libraries, we want to completely hide the video controls. The controls attribute adds video controls, like play, pause, and volume. It is a good idea to always include width and height attributes. When it is mentioned will. The <<strong>video</strong>> tag has a. Video Html No Controls.
From www.atnyla.com
HTML Text Input Controls atnyla Video Html No Controls The controls attribute adds video controls, like play, pause, and volume. When present, it specifies that video controls should be displayed. Is it possible to dynamically show/hide any of these individual controls. We discussed the attributes of < video > element and here we will discuss basic controls as well as controls for customizations we want to. When it is. Video Html No Controls.
From giovtpyih.blob.core.windows.net
Ys Flight Controls at Margaret blog Video Html No Controls We discussed the attributes of < video > element and here we will discuss basic controls as well as controls for customizations we want to. The <<strong>video</strong>> html element embeds a media player which supports video playback into the. When present, it specifies that video controls should be displayed. Is it possible to dynamically show/hide any of these individual controls.. Video Html No Controls.
From www.youtube.com
NO CONTROL YouTube Video Html No Controls The controls attribute is a boolean attribute. The <<strong>video</strong>> html element embeds a media player which supports video playback into the. The <<strong>video</strong>> tag has a boolean attribute called controls. Is it possible to dynamically show/hide any of these individual controls. When it is mentioned will. The controls attribute adds video controls, like play, pause, and volume. Html gives us. Video Html No Controls.
From diagrampartoctogynous.z21.web.core.windows.net
Ghost Controls Multi Connect Video Html No Controls Html gives us the ability to add controls for the video. Is it possible to dynamically show/hide any of these individual controls. We discussed the attributes of < video > element and here we will discuss basic controls as well as controls for customizations we want to. The <<strong>video</strong>> html element embeds a media player which supports video playback into. Video Html No Controls.
From forum.ionicframework.com
Android Studio runs blank, with no controls displayed Capacitor Video Html No Controls Html gives us the ability to add controls for the video. The controls attribute adds video controls, like play, pause, and volume. When we use html5 video elements to build an application with kurento, openvidu, jitsi or any other rtc libraries, we want to completely hide the video controls. The <<strong>video</strong>> html element embeds a media player which supports video. Video Html No Controls.
From www.youtube.com
Tips VSCode Comentar Código YouTube Video Html No Controls When present, it specifies that video controls should be displayed. The controls attribute is a boolean attribute. It is a good idea to always include width and height attributes. Html gives us the ability to add controls for the video. The controls attribute adds video controls, like play, pause, and volume. The <<strong>video</strong>> html element embeds a media player which. Video Html No Controls.
From www.pinterest.com
Make RESPONSIVE MENU With HTML And CSS Only ( NO JavaScript ) in 2023 Video Html No Controls The controls attribute is a boolean attribute. The <<strong>video</strong>> tag has a boolean attribute called controls. We discussed the attributes of < video > element and here we will discuss basic controls as well as controls for customizations we want to. When present, it specifies that video controls should be displayed. When it is mentioned will. Html gives us the. Video Html No Controls.
From www.sourcecodester.com
Creating a Video Custom Controls using HTML, CSS, and JS Tutorial Video Html No Controls The controls attribute adds video controls, like play, pause, and volume. When it is mentioned will. The <<strong>video</strong>> tag has a boolean attribute called controls. The controls attribute is a boolean attribute. Is it possible to dynamically show/hide any of these individual controls. Html gives us the ability to add controls for the video. When we use html5 video elements. Video Html No Controls.
From www.youtube.com
Barra de navegação responsiva usando HTML, CSS e Javascript Video Html No Controls It is a good idea to always include width and height attributes. Html gives us the ability to add controls for the video. When we use html5 video elements to build an application with kurento, openvidu, jitsi or any other rtc libraries, we want to completely hide the video controls. What are html video controls? Is it possible to dynamically. Video Html No Controls.
From www.youtube.com
Add audio in your html web page HTML controls autoplay loop Video Html No Controls The <<strong>video</strong>> tag has a boolean attribute called controls. Html gives us the ability to add controls for the video. When present, it specifies that video controls should be displayed. What are html video controls? We discussed the attributes of < video > element and here we will discuss basic controls as well as controls for customizations we want to.. Video Html No Controls.
From www.youtube.com
What is HTML Form and Controls YouTube Video Html No Controls When it is mentioned will. When present, it specifies that video controls should be displayed. The controls attribute adds video controls, like play, pause, and volume. The <<strong>video</strong>> html element embeds a media player which supports video playback into the. The <<strong>video</strong>> tag has a boolean attribute called controls. We discussed the attributes of < video > element and here. Video Html No Controls.