Diode Fails Open . In general, diode failure can lead to. A failed open diode in each half cycle of the $$v_{ac1}$$ input, two of the four diodes will be on. The only way to get 5v across the diode would be if it failed and turned into a 1k resistor. The probability of the diodes becoming open circuited when they fail is not as great. If a diode fails as an open circuit, it is due to a different failure point in the internal structure of the diode. The answers (assuming the book meant what it said when it said the diode fails open are:. This is called metallization burnout and can occur from things like eos (electrical over stress). The diode conducts in both directions, losing its. The diode fails to conduct in any direction. The effects of diode failure can vary depending on the type of diode and the application it is used in. For example, when $$v_{ac1}$$ is positive, d1 and d2 will conduct current while d3 and d4 block (reverse) current.
from www.edaboard.com
The only way to get 5v across the diode would be if it failed and turned into a 1k resistor. This is called metallization burnout and can occur from things like eos (electrical over stress). For example, when $$v_{ac1}$$ is positive, d1 and d2 will conduct current while d3 and d4 block (reverse) current. The effects of diode failure can vary depending on the type of diode and the application it is used in. The diode fails to conduct in any direction. The answers (assuming the book meant what it said when it said the diode fails open are:. A failed open diode in each half cycle of the $$v_{ac1}$$ input, two of the four diodes will be on. If a diode fails as an open circuit, it is due to a different failure point in the internal structure of the diode. The diode conducts in both directions, losing its. The probability of the diodes becoming open circuited when they fail is not as great.
DC Motor powering rotary actuator with diodes diode fails Forum for
Diode Fails Open The only way to get 5v across the diode would be if it failed and turned into a 1k resistor. If a diode fails as an open circuit, it is due to a different failure point in the internal structure of the diode. This is called metallization burnout and can occur from things like eos (electrical over stress). The diode fails to conduct in any direction. The diode conducts in both directions, losing its. For example, when $$v_{ac1}$$ is positive, d1 and d2 will conduct current while d3 and d4 block (reverse) current. The answers (assuming the book meant what it said when it said the diode fails open are:. A failed open diode in each half cycle of the $$v_{ac1}$$ input, two of the four diodes will be on. The effects of diode failure can vary depending on the type of diode and the application it is used in. In general, diode failure can lead to. The only way to get 5v across the diode would be if it failed and turned into a 1k resistor. The probability of the diodes becoming open circuited when they fail is not as great.
From electronics.stackexchange.com
Can a diode fail if we increase the current? Electrical Engineering Diode Fails Open The effects of diode failure can vary depending on the type of diode and the application it is used in. The only way to get 5v across the diode would be if it failed and turned into a 1k resistor. The probability of the diodes becoming open circuited when they fail is not as great. The answers (assuming the book. Diode Fails Open.
From theengineeringmindset.com
What is a diode? The Engineering Mindset Diode Fails Open The diode conducts in both directions, losing its. For example, when $$v_{ac1}$$ is positive, d1 and d2 will conduct current while d3 and d4 block (reverse) current. The only way to get 5v across the diode would be if it failed and turned into a 1k resistor. The answers (assuming the book meant what it said when it said the. Diode Fails Open.
From dokumen.tips
(PDF) Noninvasive Detection of Brushless Exciter Rotating Diode Failure Diode Fails Open The diode conducts in both directions, losing its. The effects of diode failure can vary depending on the type of diode and the application it is used in. In general, diode failure can lead to. This is called metallization burnout and can occur from things like eos (electrical over stress). The only way to get 5v across the diode would. Diode Fails Open.
From www.eeupdate.com
What are the failure mode of Diode ? Electronics/Electrical (EE/EC/EX) Diode Fails Open The answers (assuming the book meant what it said when it said the diode fails open are:. The effects of diode failure can vary depending on the type of diode and the application it is used in. The diode conducts in both directions, losing its. A failed open diode in each half cycle of the $$v_{ac1}$$ input, two of the. Diode Fails Open.
From forums.autodesk.com
Eagle Spice fails silently with Zener Diode model Autodesk Community Diode Fails Open The probability of the diodes becoming open circuited when they fail is not as great. The only way to get 5v across the diode would be if it failed and turned into a 1k resistor. This is called metallization burnout and can occur from things like eos (electrical over stress). A failed open diode in each half cycle of the. Diode Fails Open.
From electronics.stackexchange.com
Ideal diode confusion Electrical Engineering Stack Exchange Diode Fails Open The answers (assuming the book meant what it said when it said the diode fails open are:. A failed open diode in each half cycle of the $$v_{ac1}$$ input, two of the four diodes will be on. The probability of the diodes becoming open circuited when they fail is not as great. The only way to get 5v across the. Diode Fails Open.
From www.thequantizer.com
How Diodes Work The Quantizer Diode Fails Open The only way to get 5v across the diode would be if it failed and turned into a 1k resistor. The diode fails to conduct in any direction. In general, diode failure can lead to. The effects of diode failure can vary depending on the type of diode and the application it is used in. The probability of the diodes. Diode Fails Open.
From za.pinterest.com
What is Blocking Diode and Bypass Diode in Solar Panel Junction Box Diode Fails Open The diode conducts in both directions, losing its. The effects of diode failure can vary depending on the type of diode and the application it is used in. The diode fails to conduct in any direction. The answers (assuming the book meant what it said when it said the diode fails open are:. A failed open diode in each half. Diode Fails Open.
From www.pinterest.com.au
Where electronic fails come to live again Diode Fails Open The probability of the diodes becoming open circuited when they fail is not as great. The diode conducts in both directions, losing its. If a diode fails as an open circuit, it is due to a different failure point in the internal structure of the diode. This is called metallization burnout and can occur from things like eos (electrical over. Diode Fails Open.
From github.com
Diode Insertion fails if routing obstruction enabled · Issue 1394 Diode Fails Open This is called metallization burnout and can occur from things like eos (electrical over stress). For example, when $$v_{ac1}$$ is positive, d1 and d2 will conduct current while d3 and d4 block (reverse) current. If a diode fails as an open circuit, it is due to a different failure point in the internal structure of the diode. In general, diode. Diode Fails Open.
From www.yamanelectronics.com
Diode Testing (Know if diode is bad, open, or short, 2024) Diode Fails Open If a diode fails as an open circuit, it is due to a different failure point in the internal structure of the diode. The diode conducts in both directions, losing its. A failed open diode in each half cycle of the $$v_{ac1}$$ input, two of the four diodes will be on. The probability of the diodes becoming open circuited when. Diode Fails Open.
From electronics.stackexchange.com
power supply Schottky diode fails probably due to temperature LED Diode Fails Open The diode conducts in both directions, losing its. The probability of the diodes becoming open circuited when they fail is not as great. In general, diode failure can lead to. This is called metallization burnout and can occur from things like eos (electrical over stress). The effects of diode failure can vary depending on the type of diode and the. Diode Fails Open.
From www.youtube.com
Electronics Diode fails open (4 Solutions!!) YouTube Diode Fails Open The answers (assuming the book meant what it said when it said the diode fails open are:. A failed open diode in each half cycle of the $$v_{ac1}$$ input, two of the four diodes will be on. For example, when $$v_{ac1}$$ is positive, d1 and d2 will conduct current while d3 and d4 block (reverse) current. The diode conducts in. Diode Fails Open.
From itecnotes.com
Current Source Why Current Regulative Diode Fails to Regulate Current Diode Fails Open The only way to get 5v across the diode would be if it failed and turned into a 1k resistor. The answers (assuming the book meant what it said when it said the diode fails open are:. This is called metallization burnout and can occur from things like eos (electrical over stress). The diode conducts in both directions, losing its.. Diode Fails Open.
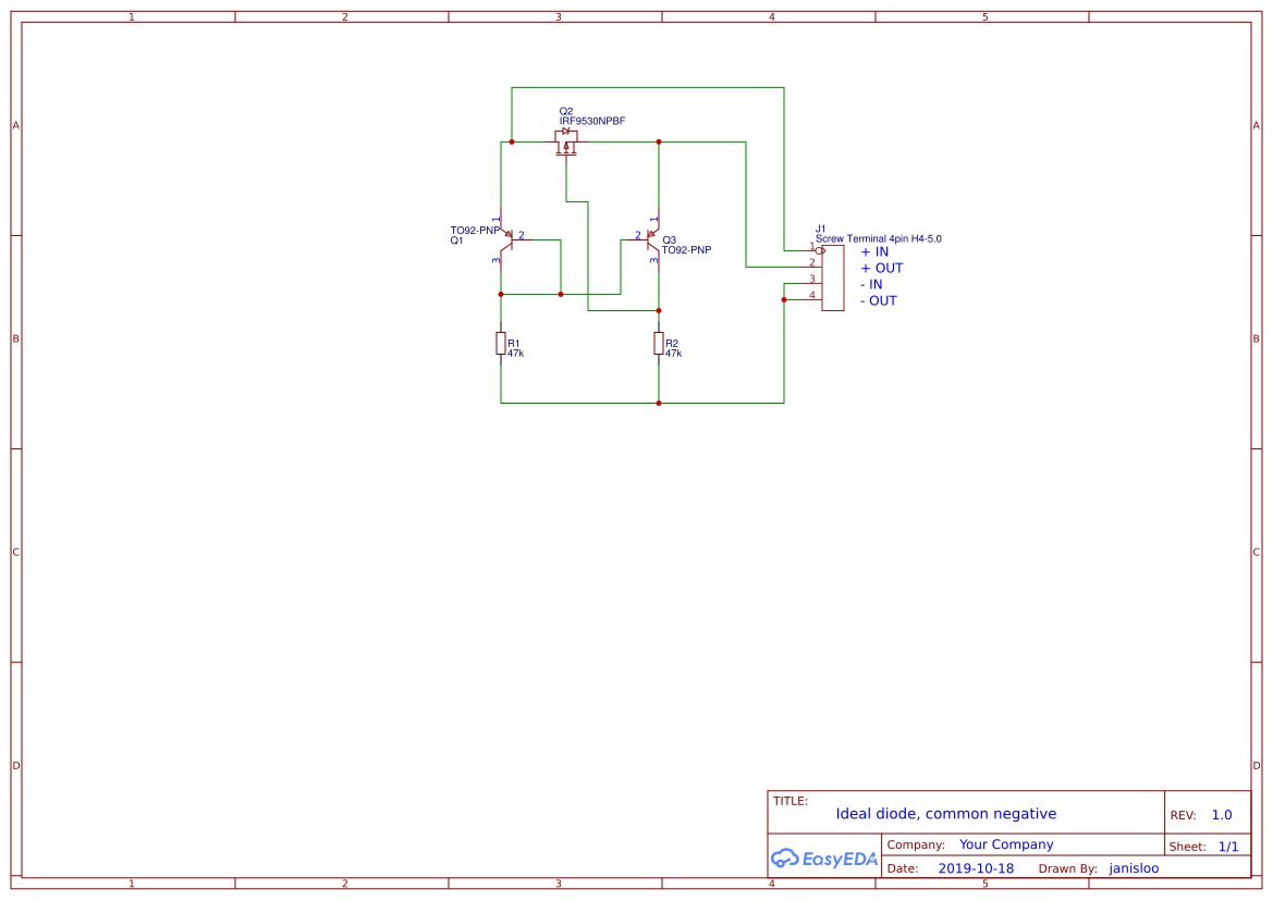
From oshwlab.com
ideal diode EasyEDA open source hardware lab Diode Fails Open This is called metallization burnout and can occur from things like eos (electrical over stress). For example, when $$v_{ac1}$$ is positive, d1 and d2 will conduct current while d3 and d4 block (reverse) current. The diode conducts in both directions, losing its. A failed open diode in each half cycle of the $$v_{ac1}$$ input, two of the four diodes will. Diode Fails Open.
From www.boardsource.xyz
Ultimate keyboard Diode guide Boardsource Diode Fails Open For example, when $$v_{ac1}$$ is positive, d1 and d2 will conduct current while d3 and d4 block (reverse) current. This is called metallization burnout and can occur from things like eos (electrical over stress). The only way to get 5v across the diode would be if it failed and turned into a 1k resistor. The effects of diode failure can. Diode Fails Open.
From www.coursehero.com
[Solved] Assume that the diode in Figure 218(a) fails open. What is Diode Fails Open The answers (assuming the book meant what it said when it said the diode fails open are:. For example, when $$v_{ac1}$$ is positive, d1 and d2 will conduct current while d3 and d4 block (reverse) current. The only way to get 5v across the diode would be if it failed and turned into a 1k resistor. The effects of diode. Diode Fails Open.
From dokumen.tips
(PPT) FullWave (Bridge) Rectifier What happens when a diode fails Diode Fails Open The diode fails to conduct in any direction. The answers (assuming the book meant what it said when it said the diode fails open are:. A failed open diode in each half cycle of the $$v_{ac1}$$ input, two of the four diodes will be on. For example, when $$v_{ac1}$$ is positive, d1 and d2 will conduct current while d3 and. Diode Fails Open.
From detail-infomation.com
テスターでダイオードの『極性』や『不良・故障』を確認する方法! Electrical Information Diode Fails Open In general, diode failure can lead to. This is called metallization burnout and can occur from things like eos (electrical over stress). The diode conducts in both directions, losing its. A failed open diode in each half cycle of the $$v_{ac1}$$ input, two of the four diodes will be on. The effects of diode failure can vary depending on the. Diode Fails Open.
From www.reddit.com
Is this 5.1V Zener diode BZX85B5V1TAP going to protect my 5V circuit Diode Fails Open The probability of the diodes becoming open circuited when they fail is not as great. In general, diode failure can lead to. The only way to get 5v across the diode would be if it failed and turned into a 1k resistor. A failed open diode in each half cycle of the $$v_{ac1}$$ input, two of the four diodes will. Diode Fails Open.
From apparel-new.blogspot.com
Diode Open Circuit Failure Diode Fails Open This is called metallization burnout and can occur from things like eos (electrical over stress). The diode fails to conduct in any direction. The effects of diode failure can vary depending on the type of diode and the application it is used in. The only way to get 5v across the diode would be if it failed and turned into. Diode Fails Open.
From studyx.ai
Assume that the diode in Figure 2 18 a fails StudyX Diode Fails Open The effects of diode failure can vary depending on the type of diode and the application it is used in. The only way to get 5v across the diode would be if it failed and turned into a 1k resistor. A failed open diode in each half cycle of the $$v_{ac1}$$ input, two of the four diodes will be on.. Diode Fails Open.
From www.edaboard.com
DC Motor powering rotary actuator with diodes diode fails Forum for Diode Fails Open The diode conducts in both directions, losing its. The diode fails to conduct in any direction. The effects of diode failure can vary depending on the type of diode and the application it is used in. A failed open diode in each half cycle of the $$v_{ac1}$$ input, two of the four diodes will be on. The only way to. Diode Fails Open.
From www.researchgate.net
Behavior of brushless generator with single diode fault, diode D aT in Diode Fails Open In general, diode failure can lead to. A failed open diode in each half cycle of the $$v_{ac1}$$ input, two of the four diodes will be on. The probability of the diodes becoming open circuited when they fail is not as great. If a diode fails as an open circuit, it is due to a different failure point in the. Diode Fails Open.
From gbu-presnenskij.ru
Diode Definition In English Entire Collection gbupresnenskij.ru Diode Fails Open For example, when $$v_{ac1}$$ is positive, d1 and d2 will conduct current while d3 and d4 block (reverse) current. The diode fails to conduct in any direction. This is called metallization burnout and can occur from things like eos (electrical over stress). The probability of the diodes becoming open circuited when they fail is not as great. The only way. Diode Fails Open.
From nseledcloud.com
What Is a Diode A Comprehensive Guide Diode Fails Open In general, diode failure can lead to. The diode fails to conduct in any direction. The effects of diode failure can vary depending on the type of diode and the application it is used in. For example, when $$v_{ac1}$$ is positive, d1 and d2 will conduct current while d3 and d4 block (reverse) current. The diode conducts in both directions,. Diode Fails Open.
From www.yamanelectronics.com
Diode Testing (Know if diode is bad, open, or short, 2024) Diode Fails Open The effects of diode failure can vary depending on the type of diode and the application it is used in. For example, when $$v_{ac1}$$ is positive, d1 and d2 will conduct current while d3 and d4 block (reverse) current. This is called metallization burnout and can occur from things like eos (electrical over stress). In general, diode failure can lead. Diode Fails Open.
From slideplayer.com
Maximum Credible Incidents ppt download Diode Fails Open The diode fails to conduct in any direction. If a diode fails as an open circuit, it is due to a different failure point in the internal structure of the diode. The diode conducts in both directions, losing its. The effects of diode failure can vary depending on the type of diode and the application it is used in. In. Diode Fails Open.
From electronics.stackexchange.com
power supply Schottky diode fails probably due to temperature LED Diode Fails Open For example, when $$v_{ac1}$$ is positive, d1 and d2 will conduct current while d3 and d4 block (reverse) current. The answers (assuming the book meant what it said when it said the diode fails open are:. The probability of the diodes becoming open circuited when they fail is not as great. A failed open diode in each half cycle of. Diode Fails Open.
From www.hioki.com
BYPASS DIODE TESTER FT4310 Hioki Diode Fails Open The only way to get 5v across the diode would be if it failed and turned into a 1k resistor. The answers (assuming the book meant what it said when it said the diode fails open are:. The diode conducts in both directions, losing its. A failed open diode in each half cycle of the $$v_{ac1}$$ input, two of the. Diode Fails Open.
From toshiba.semicon-storage.com
How do diodes work? Toshiba Electronic Devices & Storage Corporation Diode Fails Open The diode conducts in both directions, losing its. This is called metallization burnout and can occur from things like eos (electrical over stress). The only way to get 5v across the diode would be if it failed and turned into a 1k resistor. The diode fails to conduct in any direction. The probability of the diodes becoming open circuited when. Diode Fails Open.
From www.studocu.com
What is a Diode It has high resistance on one end and low resistance Diode Fails Open This is called metallization burnout and can occur from things like eos (electrical over stress). The probability of the diodes becoming open circuited when they fail is not as great. The diode conducts in both directions, losing its. The effects of diode failure can vary depending on the type of diode and the application it is used in. For example,. Diode Fails Open.
From github.com
sky130hs fails on diode error · Issue 906 · TheOpenROADProject Diode Fails Open This is called metallization burnout and can occur from things like eos (electrical over stress). The diode conducts in both directions, losing its. The diode fails to conduct in any direction. The probability of the diodes becoming open circuited when they fail is not as great. The answers (assuming the book meant what it said when it said the diode. Diode Fails Open.
From www.realpars.com
Diode Module How does it work? RealPars Diode Fails Open The diode fails to conduct in any direction. For example, when $$v_{ac1}$$ is positive, d1 and d2 will conduct current while d3 and d4 block (reverse) current. The effects of diode failure can vary depending on the type of diode and the application it is used in. The only way to get 5v across the diode would be if it. Diode Fails Open.
From instrumentationtools.com
Power Supply Circuit Fault Analysis Instrumentation Tools Diode Fails Open The probability of the diodes becoming open circuited when they fail is not as great. The effects of diode failure can vary depending on the type of diode and the application it is used in. For example, when $$v_{ac1}$$ is positive, d1 and d2 will conduct current while d3 and d4 block (reverse) current. A failed open diode in each. Diode Fails Open.