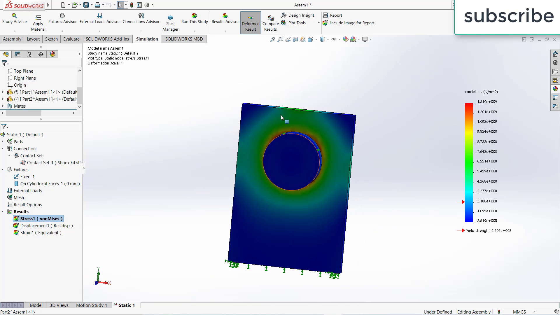
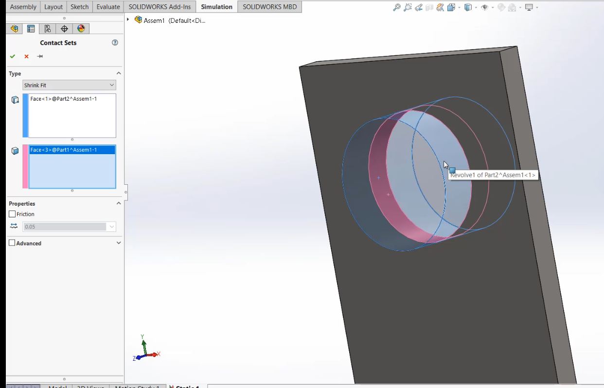
Shrink Fit Contact Solidworks . Use shrink fit in the local interactions propertymanager to define a shrink fit interaction condition between initially interfering. You can apply a shrink fit contact between two objects by using the shrink fit option in the contact set propertymanager. You can apply a shrink fit contact between two objects by using the shrink fit option in the contact set propertymanager. I am trying to use the shrink fit contact set to measure the strain of a 100mm rubber ball packed into a 98mm cube shaped box to measure its. This is usually achieved by heating or cooling one component before assembly and allowing it to return to ambient temperature after assembly. You select faces from two components that are initially interfering with. Hi all, i have ran a shrink fit analysis of a shaft in a hub with 0.0044 interference. The first scenario is shrink fit, a technique in which interference fit is achieved by a relative size change after assembly. Available for static and nonlinear studies only. Solidworks simulation applies contact stabilization to components that have an initial clearance within a range of 1% of the model's. The results of the analysis are.
from forums.autodesk.com
Available for static and nonlinear studies only. You can apply a shrink fit contact between two objects by using the shrink fit option in the contact set propertymanager. I am trying to use the shrink fit contact set to measure the strain of a 100mm rubber ball packed into a 98mm cube shaped box to measure its. The results of the analysis are. Solidworks simulation applies contact stabilization to components that have an initial clearance within a range of 1% of the model's. The first scenario is shrink fit, a technique in which interference fit is achieved by a relative size change after assembly. This is usually achieved by heating or cooling one component before assembly and allowing it to return to ambient temperature after assembly. Hi all, i have ran a shrink fit analysis of a shaft in a hub with 0.0044 interference. Use shrink fit in the local interactions propertymanager to define a shrink fit interaction condition between initially interfering. You select faces from two components that are initially interfering with.
Shrink fit contact anomaly Autodesk Community
Shrink Fit Contact Solidworks You can apply a shrink fit contact between two objects by using the shrink fit option in the contact set propertymanager. You select faces from two components that are initially interfering with. You can apply a shrink fit contact between two objects by using the shrink fit option in the contact set propertymanager. Solidworks simulation applies contact stabilization to components that have an initial clearance within a range of 1% of the model's. I am trying to use the shrink fit contact set to measure the strain of a 100mm rubber ball packed into a 98mm cube shaped box to measure its. The results of the analysis are. The first scenario is shrink fit, a technique in which interference fit is achieved by a relative size change after assembly. Use shrink fit in the local interactions propertymanager to define a shrink fit interaction condition between initially interfering. Available for static and nonlinear studies only. You can apply a shrink fit contact between two objects by using the shrink fit option in the contact set propertymanager. Hi all, i have ran a shrink fit analysis of a shaft in a hub with 0.0044 interference. This is usually achieved by heating or cooling one component before assembly and allowing it to return to ambient temperature after assembly.
From www.goengineer.com
Using Thermal Boundary Conditions in SOLIDWORKS Simulation to Simulate Shrink Fit Contact Solidworks Use shrink fit in the local interactions propertymanager to define a shrink fit interaction condition between initially interfering. You can apply a shrink fit contact between two objects by using the shrink fit option in the contact set propertymanager. Available for static and nonlinear studies only. Hi all, i have ran a shrink fit analysis of a shaft in a. Shrink Fit Contact Solidworks.
From www.youtube.com
How to make a Brass Fitting in SolidWorks! Tutorial 2020, learn from Shrink Fit Contact Solidworks Use shrink fit in the local interactions propertymanager to define a shrink fit interaction condition between initially interfering. I am trying to use the shrink fit contact set to measure the strain of a 100mm rubber ball packed into a 98mm cube shaped box to measure its. The first scenario is shrink fit, a technique in which interference fit is. Shrink Fit Contact Solidworks.
From www.cadifyservices.com
Maximizing Performance and Cost Savings with Teflon Face Seal Shrink Fit Contact Solidworks You can apply a shrink fit contact between two objects by using the shrink fit option in the contact set propertymanager. The first scenario is shrink fit, a technique in which interference fit is achieved by a relative size change after assembly. The results of the analysis are. This is usually achieved by heating or cooling one component before assembly. Shrink Fit Contact Solidworks.
From www.goengineer.com
Using Thermal Boundary Conditions in SOLIDWORKS Simulation to Simulate Shrink Fit Contact Solidworks You can apply a shrink fit contact between two objects by using the shrink fit option in the contact set propertymanager. Hi all, i have ran a shrink fit analysis of a shaft in a hub with 0.0044 interference. You select faces from two components that are initially interfering with. Available for static and nonlinear studies only. I am trying. Shrink Fit Contact Solidworks.
From www.youtube.com
Shrink Fit Analysis in Solidworks for beginers YouTube Shrink Fit Contact Solidworks This is usually achieved by heating or cooling one component before assembly and allowing it to return to ambient temperature after assembly. The results of the analysis are. Hi all, i have ran a shrink fit analysis of a shaft in a hub with 0.0044 interference. You can apply a shrink fit contact between two objects by using the shrink. Shrink Fit Contact Solidworks.
From forums.autodesk.com
Shrink fit contact type analysis Autodesk Community Shrink Fit Contact Solidworks The first scenario is shrink fit, a technique in which interference fit is achieved by a relative size change after assembly. You select faces from two components that are initially interfering with. Use shrink fit in the local interactions propertymanager to define a shrink fit interaction condition between initially interfering. You can apply a shrink fit contact between two objects. Shrink Fit Contact Solidworks.
From www.engineerknow.com
SHRINK FIT ANALYSIS IN SOLIDWORKS Shrink Fit Contact Solidworks You can apply a shrink fit contact between two objects by using the shrink fit option in the contact set propertymanager. The results of the analysis are. You can apply a shrink fit contact between two objects by using the shrink fit option in the contact set propertymanager. Available for static and nonlinear studies only. You select faces from two. Shrink Fit Contact Solidworks.
From www.youtube.com
SOLIDWORKS Simulation Static analysis using Shrink Fit contact YouTube Shrink Fit Contact Solidworks Use shrink fit in the local interactions propertymanager to define a shrink fit interaction condition between initially interfering. The results of the analysis are. Solidworks simulation applies contact stabilization to components that have an initial clearance within a range of 1% of the model's. You can apply a shrink fit contact between two objects by using the shrink fit option. Shrink Fit Contact Solidworks.
From www.inductionheatingexperts.com
ShrinkFit Connections Simplify Assembly eldec LLC Shrink Fit Contact Solidworks I am trying to use the shrink fit contact set to measure the strain of a 100mm rubber ball packed into a 98mm cube shaped box to measure its. The results of the analysis are. Available for static and nonlinear studies only. Use shrink fit in the local interactions propertymanager to define a shrink fit interaction condition between initially interfering.. Shrink Fit Contact Solidworks.
From forums.autodesk.com
Shrink fit contact anomaly Autodesk Community Shrink Fit Contact Solidworks You can apply a shrink fit contact between two objects by using the shrink fit option in the contact set propertymanager. You can apply a shrink fit contact between two objects by using the shrink fit option in the contact set propertymanager. I am trying to use the shrink fit contact set to measure the strain of a 100mm rubber. Shrink Fit Contact Solidworks.
From www.youtube.com
Ex1 Static analysis using shrink fit contact set in SolidWorks YouTube Shrink Fit Contact Solidworks Available for static and nonlinear studies only. I am trying to use the shrink fit contact set to measure the strain of a 100mm rubber ball packed into a 98mm cube shaped box to measure its. This is usually achieved by heating or cooling one component before assembly and allowing it to return to ambient temperature after assembly. Solidworks simulation. Shrink Fit Contact Solidworks.
From www.autodesk.com
Unexpected stress concentration while model analysis with shrinkfit Shrink Fit Contact Solidworks Hi all, i have ran a shrink fit analysis of a shaft in a hub with 0.0044 interference. The first scenario is shrink fit, a technique in which interference fit is achieved by a relative size change after assembly. Available for static and nonlinear studies only. This is usually achieved by heating or cooling one component before assembly and allowing. Shrink Fit Contact Solidworks.
From www.youtube.com
SOLIDWORKS Simulation Shrink Fit Connection YouTube Shrink Fit Contact Solidworks You can apply a shrink fit contact between two objects by using the shrink fit option in the contact set propertymanager. The first scenario is shrink fit, a technique in which interference fit is achieved by a relative size change after assembly. Available for static and nonlinear studies only. Use shrink fit in the local interactions propertymanager to define a. Shrink Fit Contact Solidworks.
From www.goengineer.com
Using Thermal Boundary Conditions in SOLIDWORKS Simulation to Simulate Shrink Fit Contact Solidworks You can apply a shrink fit contact between two objects by using the shrink fit option in the contact set propertymanager. The first scenario is shrink fit, a technique in which interference fit is achieved by a relative size change after assembly. You select faces from two components that are initially interfering with. Available for static and nonlinear studies only.. Shrink Fit Contact Solidworks.
From www.engineerknow.com
SHRINK FIT ANALYSIS IN SOLIDWORKS Shrink Fit Contact Solidworks You select faces from two components that are initially interfering with. You can apply a shrink fit contact between two objects by using the shrink fit option in the contact set propertymanager. Hi all, i have ran a shrink fit analysis of a shaft in a hub with 0.0044 interference. This is usually achieved by heating or cooling one component. Shrink Fit Contact Solidworks.
From www.slideserve.com
PPT Pressure Vessels and Shrink Fits PowerPoint Presentation, free Shrink Fit Contact Solidworks Solidworks simulation applies contact stabilization to components that have an initial clearance within a range of 1% of the model's. Available for static and nonlinear studies only. You select faces from two components that are initially interfering with. You can apply a shrink fit contact between two objects by using the shrink fit option in the contact set propertymanager. The. Shrink Fit Contact Solidworks.
From www.youtube.com
Plastic Sleeve Bearing PressFitted Simulation In Solidworks 2019 YouTube Shrink Fit Contact Solidworks You select faces from two components that are initially interfering with. You can apply a shrink fit contact between two objects by using the shrink fit option in the contact set propertymanager. I am trying to use the shrink fit contact set to measure the strain of a 100mm rubber ball packed into a 98mm cube shaped box to measure. Shrink Fit Contact Solidworks.
From www.youtube.com
Shrink fit analysis PART 1 Solidworks Simulation YouTube Shrink Fit Contact Solidworks Available for static and nonlinear studies only. You can apply a shrink fit contact between two objects by using the shrink fit option in the contact set propertymanager. Solidworks simulation applies contact stabilization to components that have an initial clearance within a range of 1% of the model's. This is usually achieved by heating or cooling one component before assembly. Shrink Fit Contact Solidworks.
From www.goengineer.com
Using Thermal Boundary Conditions in SOLIDWORKS Simulation to Simulate Shrink Fit Contact Solidworks You can apply a shrink fit contact between two objects by using the shrink fit option in the contact set propertymanager. Hi all, i have ran a shrink fit analysis of a shaft in a hub with 0.0044 interference. I am trying to use the shrink fit contact set to measure the strain of a 100mm rubber ball packed into. Shrink Fit Contact Solidworks.
From www.engineerknow.com
SHRINK FIT ANALYSIS IN SOLIDWORKS Shrink Fit Contact Solidworks I am trying to use the shrink fit contact set to measure the strain of a 100mm rubber ball packed into a 98mm cube shaped box to measure its. Use shrink fit in the local interactions propertymanager to define a shrink fit interaction condition between initially interfering. You can apply a shrink fit contact between two objects by using the. Shrink Fit Contact Solidworks.
From www.cadifyservices.com
Maximizing Performance and Cost Savings with Teflon Face Seal Shrink Fit Contact Solidworks The results of the analysis are. Hi all, i have ran a shrink fit analysis of a shaft in a hub with 0.0044 interference. Solidworks simulation applies contact stabilization to components that have an initial clearance within a range of 1% of the model's. The first scenario is shrink fit, a technique in which interference fit is achieved by a. Shrink Fit Contact Solidworks.
From www.javelin-tech.com
How to use SOLIDWORKS Simulation Symmetry to reduce fixture count Shrink Fit Contact Solidworks Available for static and nonlinear studies only. The results of the analysis are. This is usually achieved by heating or cooling one component before assembly and allowing it to return to ambient temperature after assembly. Solidworks simulation applies contact stabilization to components that have an initial clearance within a range of 1% of the model's. You can apply a shrink. Shrink Fit Contact Solidworks.
From www.youtube.com
Mastering Solidworks Simulation Shrink Fit Tutorial for Assignments Shrink Fit Contact Solidworks The results of the analysis are. Solidworks simulation applies contact stabilization to components that have an initial clearance within a range of 1% of the model's. Hi all, i have ran a shrink fit analysis of a shaft in a hub with 0.0044 interference. You can apply a shrink fit contact between two objects by using the shrink fit option. Shrink Fit Contact Solidworks.
From forums.autodesk.com
Shrink fit contact anomaly Autodesk Community Shrink Fit Contact Solidworks Solidworks simulation applies contact stabilization to components that have an initial clearance within a range of 1% of the model's. You can apply a shrink fit contact between two objects by using the shrink fit option in the contact set propertymanager. I am trying to use the shrink fit contact set to measure the strain of a 100mm rubber ball. Shrink Fit Contact Solidworks.
From www.youtube.com
How to design Pneumatic fitting in solidworks YouTube Shrink Fit Contact Solidworks You can apply a shrink fit contact between two objects by using the shrink fit option in the contact set propertymanager. Hi all, i have ran a shrink fit analysis of a shaft in a hub with 0.0044 interference. This is usually achieved by heating or cooling one component before assembly and allowing it to return to ambient temperature after. Shrink Fit Contact Solidworks.
From www.mdpi.com
Applied Sciences Free FullText Finite Element Analysis of the Shrink Fit Contact Solidworks You can apply a shrink fit contact between two objects by using the shrink fit option in the contact set propertymanager. Solidworks simulation applies contact stabilization to components that have an initial clearance within a range of 1% of the model's. The results of the analysis are. Hi all, i have ran a shrink fit analysis of a shaft in. Shrink Fit Contact Solidworks.
From engineeringlearn.com
3 Types of Fits Clearance Fit, Interference Fit, Transition Fit Shrink Fit Contact Solidworks The first scenario is shrink fit, a technique in which interference fit is achieved by a relative size change after assembly. Solidworks simulation applies contact stabilization to components that have an initial clearance within a range of 1% of the model's. You can apply a shrink fit contact between two objects by using the shrink fit option in the contact. Shrink Fit Contact Solidworks.
From www.engineerknow.com
SHRINK FIT ANALYSIS IN SOLIDWORKS Shrink Fit Contact Solidworks I am trying to use the shrink fit contact set to measure the strain of a 100mm rubber ball packed into a 98mm cube shaped box to measure its. The results of the analysis are. You can apply a shrink fit contact between two objects by using the shrink fit option in the contact set propertymanager. Hi all, i have. Shrink Fit Contact Solidworks.
From forums.autodesk.com
Shrink fit contact anomaly Autodesk Community Shrink Fit Contact Solidworks You select faces from two components that are initially interfering with. Use shrink fit in the local interactions propertymanager to define a shrink fit interaction condition between initially interfering. Hi all, i have ran a shrink fit analysis of a shaft in a hub with 0.0044 interference. Solidworks simulation applies contact stabilization to components that have an initial clearance within. Shrink Fit Contact Solidworks.
From shop.haimer.com
Shrink Fit Chuck Standard Version, JIS B 63392, BT40 4 ZG120 Shrink Fit Contact Solidworks Available for static and nonlinear studies only. The first scenario is shrink fit, a technique in which interference fit is achieved by a relative size change after assembly. I am trying to use the shrink fit contact set to measure the strain of a 100mm rubber ball packed into a 98mm cube shaped box to measure its. Solidworks simulation applies. Shrink Fit Contact Solidworks.
From shop.haimer.com
Shrink Fit Chuck Standard Version, DIN 698931, HSKA100 8 ZG120 Shrink Fit Contact Solidworks Available for static and nonlinear studies only. The results of the analysis are. Hi all, i have ran a shrink fit analysis of a shaft in a hub with 0.0044 interference. I am trying to use the shrink fit contact set to measure the strain of a 100mm rubber ball packed into a 98mm cube shaped box to measure its.. Shrink Fit Contact Solidworks.
From www.engineerknow.com
SHRINK FIT ANALYSIS IN SOLIDWORKS Shrink Fit Contact Solidworks Available for static and nonlinear studies only. You can apply a shrink fit contact between two objects by using the shrink fit option in the contact set propertymanager. The first scenario is shrink fit, a technique in which interference fit is achieved by a relative size change after assembly. This is usually achieved by heating or cooling one component before. Shrink Fit Contact Solidworks.
From www.engineerknow.com
SHRINK FIT ANALYSIS IN SOLIDWORKS Shrink Fit Contact Solidworks I am trying to use the shrink fit contact set to measure the strain of a 100mm rubber ball packed into a 98mm cube shaped box to measure its. Use shrink fit in the local interactions propertymanager to define a shrink fit interaction condition between initially interfering. Solidworks simulation applies contact stabilization to components that have an initial clearance within. Shrink Fit Contact Solidworks.
From www.mst-corp.co.jp
ANTISLIPPAGE, SHRINKFIT HOLDER SLIMLINE Z MST Corporation Shrink Fit Contact Solidworks Use shrink fit in the local interactions propertymanager to define a shrink fit interaction condition between initially interfering. Available for static and nonlinear studies only. The results of the analysis are. You can apply a shrink fit contact between two objects by using the shrink fit option in the contact set propertymanager. This is usually achieved by heating or cooling. Shrink Fit Contact Solidworks.
From www.afdex.com
Shrink fit, Combined dies > AFDEX 3D AFDEX Adviser for metal Shrink Fit Contact Solidworks You can apply a shrink fit contact between two objects by using the shrink fit option in the contact set propertymanager. This is usually achieved by heating or cooling one component before assembly and allowing it to return to ambient temperature after assembly. Solidworks simulation applies contact stabilization to components that have an initial clearance within a range of 1%. Shrink Fit Contact Solidworks.