Python Create Memory File . It works on all supported platforms. This module creates temporary files and directories. In either case you must. If you want to create a text file instead of binary, use tempfile.namedtemporaryfile(mode='w+t',. Python tempfile module allows you to create a temporary file and perform various operations on it. This powerful module allows you to create and manipulate files in memory, meaning you never have to save them to disk. How to create and work with memory mapped files using mmap.
from www.slideserve.com
How to create and work with memory mapped files using mmap. In either case you must. If you want to create a text file instead of binary, use tempfile.namedtemporaryfile(mode='w+t',. Python tempfile module allows you to create a temporary file and perform various operations on it. It works on all supported platforms. This powerful module allows you to create and manipulate files in memory, meaning you never have to save them to disk. This module creates temporary files and directories.
PPT Memory Management in Python PowerPoint Presentation, free
Python Create Memory File It works on all supported platforms. It works on all supported platforms. If you want to create a text file instead of binary, use tempfile.namedtemporaryfile(mode='w+t',. In either case you must. How to create and work with memory mapped files using mmap. Python tempfile module allows you to create a temporary file and perform various operations on it. This powerful module allows you to create and manipulate files in memory, meaning you never have to save them to disk. This module creates temporary files and directories.
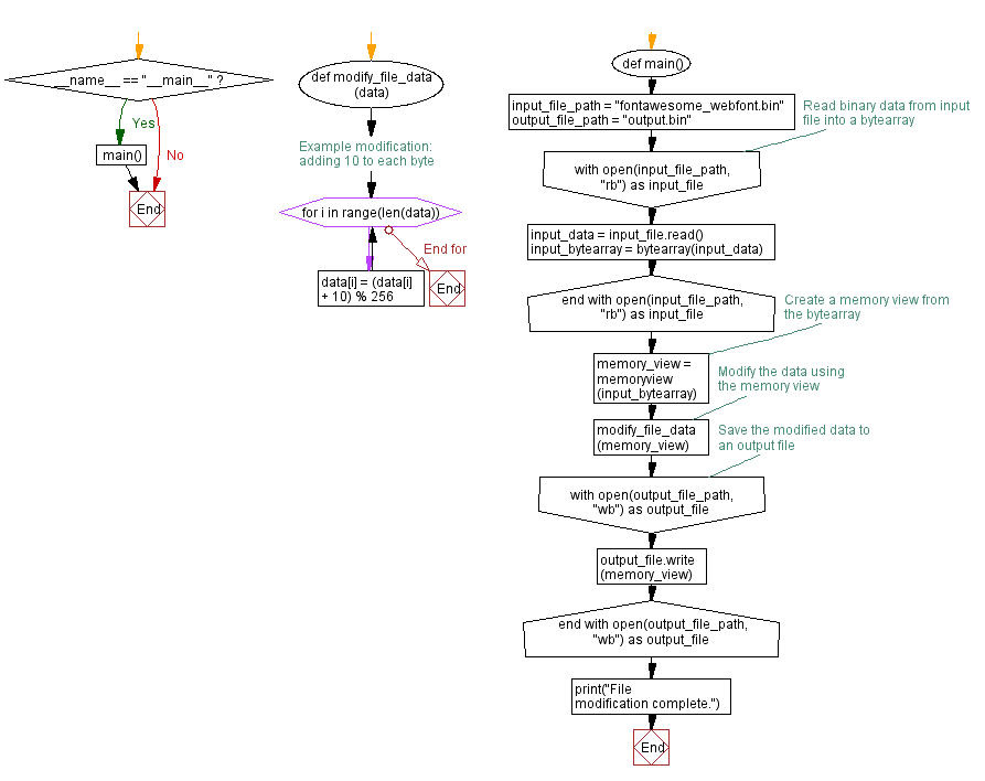
From pythonarray.com
MemoryMapped (mmap) File Support in Python Python Array Python Create Memory File In either case you must. If you want to create a text file instead of binary, use tempfile.namedtemporaryfile(mode='w+t',. This powerful module allows you to create and manipulate files in memory, meaning you never have to save them to disk. Python tempfile module allows you to create a temporary file and perform various operations on it. This module creates temporary files. Python Create Memory File.
From projectgurukul.org
Learn How to Create Memory Game in Python Project Gurukul Python Create Memory File How to create and work with memory mapped files using mmap. This powerful module allows you to create and manipulate files in memory, meaning you never have to save them to disk. This module creates temporary files and directories. If you want to create a text file instead of binary, use tempfile.namedtemporaryfile(mode='w+t',. It works on all supported platforms. Python tempfile. Python Create Memory File.
From www.delftstack.com
Memory Profiler in Python Delft Stack Python Create Memory File If you want to create a text file instead of binary, use tempfile.namedtemporaryfile(mode='w+t',. It works on all supported platforms. How to create and work with memory mapped files using mmap. This module creates temporary files and directories. Python tempfile module allows you to create a temporary file and perform various operations on it. This powerful module allows you to create. Python Create Memory File.
From havenlegs.weebly.com
How to create a file folder in python havenlegs Python Create Memory File How to create and work with memory mapped files using mmap. In either case you must. Python tempfile module allows you to create a temporary file and perform various operations on it. It works on all supported platforms. This powerful module allows you to create and manipulate files in memory, meaning you never have to save them to disk. This. Python Create Memory File.
From www.youtube.com
Memory Allocation and Management in Python simplified tutorial for Python Create Memory File In either case you must. Python tempfile module allows you to create a temporary file and perform various operations on it. It works on all supported platforms. This powerful module allows you to create and manipulate files in memory, meaning you never have to save them to disk. If you want to create a text file instead of binary, use. Python Create Memory File.
From www.infoworld.com
Python memory management, Part 1 How Python automatically manages Python Create Memory File This module creates temporary files and directories. Python tempfile module allows you to create a temporary file and perform various operations on it. This powerful module allows you to create and manipulate files in memory, meaning you never have to save them to disk. In either case you must. If you want to create a text file instead of binary,. Python Create Memory File.
From www.slideserve.com
PPT How Python Manages Memory PowerPoint Presentation, free download Python Create Memory File This powerful module allows you to create and manipulate files in memory, meaning you never have to save them to disk. This module creates temporary files and directories. How to create and work with memory mapped files using mmap. If you want to create a text file instead of binary, use tempfile.namedtemporaryfile(mode='w+t',. In either case you must. Python tempfile module. Python Create Memory File.
From pythongeeks.org
How Python Manages Memory? Python Geeks Python Create Memory File This powerful module allows you to create and manipulate files in memory, meaning you never have to save them to disk. It works on all supported platforms. How to create and work with memory mapped files using mmap. This module creates temporary files and directories. In either case you must. Python tempfile module allows you to create a temporary file. Python Create Memory File.
From training.talkpython.fm
Transcripts for Python Memory Management and Tips Profiling with Fil Python Create Memory File Python tempfile module allows you to create a temporary file and perform various operations on it. This module creates temporary files and directories. This powerful module allows you to create and manipulate files in memory, meaning you never have to save them to disk. How to create and work with memory mapped files using mmap. It works on all supported. Python Create Memory File.
From www.youtube.com
Generating memory diagrams with Python Tutor YouTube Python Create Memory File How to create and work with memory mapped files using mmap. If you want to create a text file instead of binary, use tempfile.namedtemporaryfile(mode='w+t',. In either case you must. It works on all supported platforms. Python tempfile module allows you to create a temporary file and perform various operations on it. This module creates temporary files and directories. This powerful. Python Create Memory File.
From medium.com
Python Shared Memory in Multiprocessing by Adrian Gao Medium Python Create Memory File How to create and work with memory mapped files using mmap. It works on all supported platforms. In either case you must. Python tempfile module allows you to create a temporary file and perform various operations on it. This module creates temporary files and directories. If you want to create a text file instead of binary, use tempfile.namedtemporaryfile(mode='w+t',. This powerful. Python Create Memory File.
From python-hub.com
Memory Management In Python Revealing Python's Secret pythonhub Python Create Memory File Python tempfile module allows you to create a temporary file and perform various operations on it. This powerful module allows you to create and manipulate files in memory, meaning you never have to save them to disk. This module creates temporary files and directories. In either case you must. It works on all supported platforms. How to create and work. Python Create Memory File.
From devnote.in
How to create a file with a specified memory size in Python Devnote Python Create Memory File This powerful module allows you to create and manipulate files in memory, meaning you never have to save them to disk. It works on all supported platforms. This module creates temporary files and directories. In either case you must. If you want to create a text file instead of binary, use tempfile.namedtemporaryfile(mode='w+t',. How to create and work with memory mapped. Python Create Memory File.
From www.c-sharpcorner.com
Memory Management In Python Python Create Memory File How to create and work with memory mapped files using mmap. This module creates temporary files and directories. This powerful module allows you to create and manipulate files in memory, meaning you never have to save them to disk. If you want to create a text file instead of binary, use tempfile.namedtemporaryfile(mode='w+t',. Python tempfile module allows you to create a. Python Create Memory File.
From pythongeeks.org
Python Namespace and Scope Python Geeks Python Create Memory File This powerful module allows you to create and manipulate files in memory, meaning you never have to save them to disk. In either case you must. It works on all supported platforms. Python tempfile module allows you to create a temporary file and perform various operations on it. How to create and work with memory mapped files using mmap. This. Python Create Memory File.
From mungfali.com
Creating A File In Python Python Create Memory File It works on all supported platforms. This module creates temporary files and directories. If you want to create a text file instead of binary, use tempfile.namedtemporaryfile(mode='w+t',. In either case you must. How to create and work with memory mapped files using mmap. Python tempfile module allows you to create a temporary file and perform various operations on it. This powerful. Python Create Memory File.
From csrgxtu.github.io
How Python manage memory csrgxtu Python Create Memory File This module creates temporary files and directories. If you want to create a text file instead of binary, use tempfile.namedtemporaryfile(mode='w+t',. This powerful module allows you to create and manipulate files in memory, meaning you never have to save them to disk. How to create and work with memory mapped files using mmap. In either case you must. It works on. Python Create Memory File.
From geekole.com
Create Text files in Python Geekole Python Create Memory File If you want to create a text file instead of binary, use tempfile.namedtemporaryfile(mode='w+t',. This powerful module allows you to create and manipulate files in memory, meaning you never have to save them to disk. Python tempfile module allows you to create a temporary file and perform various operations on it. This module creates temporary files and directories. In either case. Python Create Memory File.
From www.codewithc.com
Python's Memory Management Behind The Scenes Code With C Python Create Memory File It works on all supported platforms. This powerful module allows you to create and manipulate files in memory, meaning you never have to save them to disk. In either case you must. Python tempfile module allows you to create a temporary file and perform various operations on it. How to create and work with memory mapped files using mmap. If. Python Create Memory File.
From www.studocu.com
Python Memory Model Introduction 1 The Python Memory Model Python Create Memory File How to create and work with memory mapped files using mmap. If you want to create a text file instead of binary, use tempfile.namedtemporaryfile(mode='w+t',. Python tempfile module allows you to create a temporary file and perform various operations on it. In either case you must. This powerful module allows you to create and manipulate files in memory, meaning you never. Python Create Memory File.
From www.youtube.com
Python Tutorial Create A Memory Game Using Python & Flet YouTube Python Create Memory File How to create and work with memory mapped files using mmap. It works on all supported platforms. This module creates temporary files and directories. If you want to create a text file instead of binary, use tempfile.namedtemporaryfile(mode='w+t',. This powerful module allows you to create and manipulate files in memory, meaning you never have to save them to disk. Python tempfile. Python Create Memory File.
From morioh.com
How Python Manages Memory Python Create Memory File This module creates temporary files and directories. Python tempfile module allows you to create a temporary file and perform various operations on it. In either case you must. How to create and work with memory mapped files using mmap. It works on all supported platforms. This powerful module allows you to create and manipulate files in memory, meaning you never. Python Create Memory File.
From realpython.com
Memory Management in Python Real Python Python Create Memory File In either case you must. How to create and work with memory mapped files using mmap. This powerful module allows you to create and manipulate files in memory, meaning you never have to save them to disk. If you want to create a text file instead of binary, use tempfile.namedtemporaryfile(mode='w+t',. Python tempfile module allows you to create a temporary file. Python Create Memory File.
From luis-sena.medium.com
Understanding and Optimizing Python multiprocess Memory Management Python Create Memory File This module creates temporary files and directories. How to create and work with memory mapped files using mmap. Python tempfile module allows you to create a temporary file and perform various operations on it. It works on all supported platforms. This powerful module allows you to create and manipulate files in memory, meaning you never have to save them to. Python Create Memory File.
From www.youtube.com
PYTHON how to save a pylab figure into inmemory file which can be Python Create Memory File This module creates temporary files and directories. Python tempfile module allows you to create a temporary file and perform various operations on it. How to create and work with memory mapped files using mmap. In either case you must. If you want to create a text file instead of binary, use tempfile.namedtemporaryfile(mode='w+t',. It works on all supported platforms. This powerful. Python Create Memory File.
From www.w3resource.com
Modifying binary files using Python memory views Python Create Memory File This powerful module allows you to create and manipulate files in memory, meaning you never have to save them to disk. If you want to create a text file instead of binary, use tempfile.namedtemporaryfile(mode='w+t',. It works on all supported platforms. This module creates temporary files and directories. How to create and work with memory mapped files using mmap. Python tempfile. Python Create Memory File.
From www.gkindex.com
Memory Management in Python Gkindex Python Create Memory File It works on all supported platforms. This module creates temporary files and directories. How to create and work with memory mapped files using mmap. Python tempfile module allows you to create a temporary file and perform various operations on it. If you want to create a text file instead of binary, use tempfile.namedtemporaryfile(mode='w+t',. In either case you must. This powerful. Python Create Memory File.
From www.youtube.com
DESIGN INMEMORY FILE SYSTEM LEETCODE 588 PYTHON SOLUTION YouTube Python Create Memory File Python tempfile module allows you to create a temporary file and perform various operations on it. This module creates temporary files and directories. In either case you must. How to create and work with memory mapped files using mmap. It works on all supported platforms. If you want to create a text file instead of binary, use tempfile.namedtemporaryfile(mode='w+t',. This powerful. Python Create Memory File.
From www.digitaldesignjournal.com
Python Profile Memory Usage [InDepth Guide] Python Create Memory File In either case you must. How to create and work with memory mapped files using mmap. This module creates temporary files and directories. This powerful module allows you to create and manipulate files in memory, meaning you never have to save them to disk. It works on all supported platforms. If you want to create a text file instead of. Python Create Memory File.
From realpython.com
Memory Management in Python Real Python Python Create Memory File In either case you must. It works on all supported platforms. This powerful module allows you to create and manipulate files in memory, meaning you never have to save them to disk. How to create and work with memory mapped files using mmap. Python tempfile module allows you to create a temporary file and perform various operations on it. This. Python Create Memory File.
From codedamn.com
How is memory managed in Python? Complete Guide Python Create Memory File Python tempfile module allows you to create a temporary file and perform various operations on it. This module creates temporary files and directories. In either case you must. This powerful module allows you to create and manipulate files in memory, meaning you never have to save them to disk. It works on all supported platforms. If you want to create. Python Create Memory File.
From medium.com
Python Memory Management Data Driven Investor Medium Python Create Memory File This module creates temporary files and directories. How to create and work with memory mapped files using mmap. If you want to create a text file instead of binary, use tempfile.namedtemporaryfile(mode='w+t',. This powerful module allows you to create and manipulate files in memory, meaning you never have to save them to disk. Python tempfile module allows you to create a. Python Create Memory File.
From www.youtube.com
Memory Management in Python02 Reference Counting in Python Advanced Python Create Memory File It works on all supported platforms. This powerful module allows you to create and manipulate files in memory, meaning you never have to save them to disk. Python tempfile module allows you to create a temporary file and perform various operations on it. How to create and work with memory mapped files using mmap. This module creates temporary files and. Python Create Memory File.
From www.slideserve.com
PPT Memory Management in Python PowerPoint Presentation, free Python Create Memory File If you want to create a text file instead of binary, use tempfile.namedtemporaryfile(mode='w+t',. It works on all supported platforms. Python tempfile module allows you to create a temporary file and perform various operations on it. This powerful module allows you to create and manipulate files in memory, meaning you never have to save them to disk. This module creates temporary. Python Create Memory File.