Led Driver Application Note . this document provides background and assistance to individuals who are considering the use of linear led. here are some suggestions for avoiding or minimizing audio noise for led driver applications. this document is intended for design engineers, application engineers and students, for example, who need to design. How to drive resistive, inductive, capacitive, and lighting loads.
from www.electricity-magnetism.org
here are some suggestions for avoiding or minimizing audio noise for led driver applications. this document provides background and assistance to individuals who are considering the use of linear led. How to drive resistive, inductive, capacitive, and lighting loads. this document is intended for design engineers, application engineers and students, for example, who need to design.
LED Drivers How it works, Application & Advantages
Led Driver Application Note this document is intended for design engineers, application engineers and students, for example, who need to design. How to drive resistive, inductive, capacitive, and lighting loads. this document is intended for design engineers, application engineers and students, for example, who need to design. this document provides background and assistance to individuals who are considering the use of linear led. here are some suggestions for avoiding or minimizing audio noise for led driver applications.
From www.electronicspecifier.com
LED driver supports exponential scale dimming Led Driver Application Note this document is intended for design engineers, application engineers and students, for example, who need to design. How to drive resistive, inductive, capacitive, and lighting loads. this document provides background and assistance to individuals who are considering the use of linear led. here are some suggestions for avoiding or minimizing audio noise for led driver applications. Led Driver Application Note.
From www.smarts-electronics.com
Zigbee Dimming LED driver & APP setup Guide Led Driver Application Note this document provides background and assistance to individuals who are considering the use of linear led. How to drive resistive, inductive, capacitive, and lighting loads. here are some suggestions for avoiding or minimizing audio noise for led driver applications. this document is intended for design engineers, application engineers and students, for example, who need to design. Led Driver Application Note.
From studylib.net
Dimming LEDs Via PWM and CCR Application Note Part Led Driver Application Note here are some suggestions for avoiding or minimizing audio noise for led driver applications. How to drive resistive, inductive, capacitive, and lighting loads. this document is intended for design engineers, application engineers and students, for example, who need to design. this document provides background and assistance to individuals who are considering the use of linear led. Led Driver Application Note.
From www.smarts-electronics.com
Bluetooth Dimming LED driver & APP setup Guide Led Driver Application Note this document is intended for design engineers, application engineers and students, for example, who need to design. How to drive resistive, inductive, capacitive, and lighting loads. this document provides background and assistance to individuals who are considering the use of linear led. here are some suggestions for avoiding or minimizing audio noise for led driver applications. Led Driver Application Note.
From e2e.ti.com
LM5022 Monitor and control for LED driver application Power Led Driver Application Note here are some suggestions for avoiding or minimizing audio noise for led driver applications. this document provides background and assistance to individuals who are considering the use of linear led. How to drive resistive, inductive, capacitive, and lighting loads. this document is intended for design engineers, application engineers and students, for example, who need to design. Led Driver Application Note.
From www.mouser.com
L99LDLH32 32Channel LED Driver with CAN FD Light STMicro Mouser Led Driver Application Note How to drive resistive, inductive, capacitive, and lighting loads. here are some suggestions for avoiding or minimizing audio noise for led driver applications. this document provides background and assistance to individuals who are considering the use of linear led. this document is intended for design engineers, application engineers and students, for example, who need to design. Led Driver Application Note.
From www.radiolocman.com
Typical applicaTion. Figure 8. 16Channel LED Driver, 1MHz Buck, 10 Led Driver Application Note How to drive resistive, inductive, capacitive, and lighting loads. this document is intended for design engineers, application engineers and students, for example, who need to design. this document provides background and assistance to individuals who are considering the use of linear led. here are some suggestions for avoiding or minimizing audio noise for led driver applications. Led Driver Application Note.
From www.led-professional.com
ZMDI Offers HighEfficiency Boost LED Driver for HB LEDs — LED Led Driver Application Note this document provides background and assistance to individuals who are considering the use of linear led. How to drive resistive, inductive, capacitive, and lighting loads. here are some suggestions for avoiding or minimizing audio noise for led driver applications. this document is intended for design engineers, application engineers and students, for example, who need to design. Led Driver Application Note.
From www.monolithicpower.com
MPQ2489AEC1 6V60V 1A Buck LED Driver with Hysteretic Control, DC Led Driver Application Note here are some suggestions for avoiding or minimizing audio noise for led driver applications. this document is intended for design engineers, application engineers and students, for example, who need to design. this document provides background and assistance to individuals who are considering the use of linear led. How to drive resistive, inductive, capacitive, and lighting loads. Led Driver Application Note.
From www.electricity-magnetism.org
LED Drivers How it works, Application & Advantages Led Driver Application Note this document provides background and assistance to individuals who are considering the use of linear led. here are some suggestions for avoiding or minimizing audio noise for led driver applications. How to drive resistive, inductive, capacitive, and lighting loads. this document is intended for design engineers, application engineers and students, for example, who need to design. Led Driver Application Note.
From www.sunrom.com
AMC7135 DC LED Driver CC [3004] Sunrom Electronics Led Driver Application Note How to drive resistive, inductive, capacitive, and lighting loads. here are some suggestions for avoiding or minimizing audio noise for led driver applications. this document is intended for design engineers, application engineers and students, for example, who need to design. this document provides background and assistance to individuals who are considering the use of linear led. Led Driver Application Note.
From www.hzleddriver.com
Application of led driver power supplyLED DriverLED Power Supply Led Driver Application Note this document is intended for design engineers, application engineers and students, for example, who need to design. How to drive resistive, inductive, capacitive, and lighting loads. this document provides background and assistance to individuals who are considering the use of linear led. here are some suggestions for avoiding or minimizing audio noise for led driver applications. Led Driver Application Note.
From www.scribd.com
For LED Driver Application Concepts Explained Here PDF Led Driver Application Note this document is intended for design engineers, application engineers and students, for example, who need to design. this document provides background and assistance to individuals who are considering the use of linear led. How to drive resistive, inductive, capacitive, and lighting loads. here are some suggestions for avoiding or minimizing audio noise for led driver applications. Led Driver Application Note.
From www.swinpower.com
Bluetooth Dimming LED driver & APP setup Guide Led Driver Application Note this document provides background and assistance to individuals who are considering the use of linear led. this document is intended for design engineers, application engineers and students, for example, who need to design. here are some suggestions for avoiding or minimizing audio noise for led driver applications. How to drive resistive, inductive, capacitive, and lighting loads. Led Driver Application Note.
From www.datasheets.com
DC/DC MCU Based LED Driver Application Circuit Led Driver Application Note this document provides background and assistance to individuals who are considering the use of linear led. How to drive resistive, inductive, capacitive, and lighting loads. here are some suggestions for avoiding or minimizing audio noise for led driver applications. this document is intended for design engineers, application engineers and students, for example, who need to design. Led Driver Application Note.
From www.smarts-electronics.com
Bluetooth Dimming LED driver & APP setup Guide Led Driver Application Note this document provides background and assistance to individuals who are considering the use of linear led. How to drive resistive, inductive, capacitive, and lighting loads. here are some suggestions for avoiding or minimizing audio noise for led driver applications. this document is intended for design engineers, application engineers and students, for example, who need to design. Led Driver Application Note.
From dokumen.tips
(PDF) LDM100S Series Application note V14 LDM100S... · LDM100S SERIES Led Driver Application Note How to drive resistive, inductive, capacitive, and lighting loads. this document provides background and assistance to individuals who are considering the use of linear led. this document is intended for design engineers, application engineers and students, for example, who need to design. here are some suggestions for avoiding or minimizing audio noise for led driver applications. Led Driver Application Note.
From www.smarts-electronics.com
Zigbee Dimming LED driver & APP setup Guide Led Driver Application Note this document provides background and assistance to individuals who are considering the use of linear led. How to drive resistive, inductive, capacitive, and lighting loads. here are some suggestions for avoiding or minimizing audio noise for led driver applications. this document is intended for design engineers, application engineers and students, for example, who need to design. Led Driver Application Note.
From studylib.net
LED Application Note Led Driver Application Note this document is intended for design engineers, application engineers and students, for example, who need to design. here are some suggestions for avoiding or minimizing audio noise for led driver applications. this document provides background and assistance to individuals who are considering the use of linear led. How to drive resistive, inductive, capacitive, and lighting loads. Led Driver Application Note.
From studylib.net
LED Driver Application Guide Led Driver Application Note How to drive resistive, inductive, capacitive, and lighting loads. here are some suggestions for avoiding or minimizing audio noise for led driver applications. this document is intended for design engineers, application engineers and students, for example, who need to design. this document provides background and assistance to individuals who are considering the use of linear led. Led Driver Application Note.
From www.led-professional.com
IXYS Announces New High Voltage High Efficiency LED Driver — LED Led Driver Application Note How to drive resistive, inductive, capacitive, and lighting loads. this document is intended for design engineers, application engineers and students, for example, who need to design. here are some suggestions for avoiding or minimizing audio noise for led driver applications. this document provides background and assistance to individuals who are considering the use of linear led. Led Driver Application Note.
From resources.altium.com
LED Driver Selection for High Power Lighting Altium Led Driver Application Note this document is intended for design engineers, application engineers and students, for example, who need to design. here are some suggestions for avoiding or minimizing audio noise for led driver applications. How to drive resistive, inductive, capacitive, and lighting loads. this document provides background and assistance to individuals who are considering the use of linear led. Led Driver Application Note.
From itecnotes.com
Electronic LEDdriver board with WS2818/WS2811 and PT4115 Valuable Led Driver Application Note this document is intended for design engineers, application engineers and students, for example, who need to design. How to drive resistive, inductive, capacitive, and lighting loads. this document provides background and assistance to individuals who are considering the use of linear led. here are some suggestions for avoiding or minimizing audio noise for led driver applications. Led Driver Application Note.
From www.smarts-electronics.com
WiFi Dim LED driver & App wireless control network connecting solution Led Driver Application Note How to drive resistive, inductive, capacitive, and lighting loads. here are some suggestions for avoiding or minimizing audio noise for led driver applications. this document is intended for design engineers, application engineers and students, for example, who need to design. this document provides background and assistance to individuals who are considering the use of linear led. Led Driver Application Note.
From www.led-professional.com
Fairchild Semiconductor’s FL77xx series LED LED Driver Offers high Led Driver Application Note this document is intended for design engineers, application engineers and students, for example, who need to design. this document provides background and assistance to individuals who are considering the use of linear led. How to drive resistive, inductive, capacitive, and lighting loads. here are some suggestions for avoiding or minimizing audio noise for led driver applications. Led Driver Application Note.
From studylib.net
ZSLS7031 Application Note Typical LED Driver Application Led Driver Application Note this document is intended for design engineers, application engineers and students, for example, who need to design. this document provides background and assistance to individuals who are considering the use of linear led. How to drive resistive, inductive, capacitive, and lighting loads. here are some suggestions for avoiding or minimizing audio noise for led driver applications. Led Driver Application Note.
From www.kenkyuukai.net
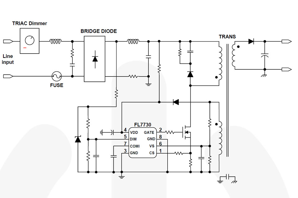
LED_Driver_Application_Note_Triac_Dimmer_Introduction _triac dimmer led Led Driver Application Note here are some suggestions for avoiding or minimizing audio noise for led driver applications. this document provides background and assistance to individuals who are considering the use of linear led. this document is intended for design engineers, application engineers and students, for example, who need to design. How to drive resistive, inductive, capacitive, and lighting loads. Led Driver Application Note.
From microcontrollerslab.com
LED Driver using UC3842 PWM Controller IC Led Driver Application Note here are some suggestions for avoiding or minimizing audio noise for led driver applications. How to drive resistive, inductive, capacitive, and lighting loads. this document is intended for design engineers, application engineers and students, for example, who need to design. this document provides background and assistance to individuals who are considering the use of linear led. Led Driver Application Note.
From studylib.net
A6211 HighCurrent LED Driver Evaluation Board Notes Led Driver Application Note this document is intended for design engineers, application engineers and students, for example, who need to design. here are some suggestions for avoiding or minimizing audio noise for led driver applications. How to drive resistive, inductive, capacitive, and lighting loads. this document provides background and assistance to individuals who are considering the use of linear led. Led Driver Application Note.
From www.swinpower.com
Bluetooth Dimming LED driver & APP setup Guide Led Driver Application Note How to drive resistive, inductive, capacitive, and lighting loads. this document is intended for design engineers, application engineers and students, for example, who need to design. here are some suggestions for avoiding or minimizing audio noise for led driver applications. this document provides background and assistance to individuals who are considering the use of linear led. Led Driver Application Note.
From www.pdffiller.com
Fillable Online 18W LED driver Application Note. SC7755 Application Led Driver Application Note How to drive resistive, inductive, capacitive, and lighting loads. here are some suggestions for avoiding or minimizing audio noise for led driver applications. this document is intended for design engineers, application engineers and students, for example, who need to design. this document provides background and assistance to individuals who are considering the use of linear led. Led Driver Application Note.
From www.datasheets.com
Typical LM3448 LED Driver Application Design3 Circuit for Phase Led Driver Application Note here are some suggestions for avoiding or minimizing audio noise for led driver applications. How to drive resistive, inductive, capacitive, and lighting loads. this document provides background and assistance to individuals who are considering the use of linear led. this document is intended for design engineers, application engineers and students, for example, who need to design. Led Driver Application Note.
From e2e.ti.com
LM5022 LED Driver Application, how to control the output voltage range Led Driver Application Note here are some suggestions for avoiding or minimizing audio noise for led driver applications. this document is intended for design engineers, application engineers and students, for example, who need to design. this document provides background and assistance to individuals who are considering the use of linear led. How to drive resistive, inductive, capacitive, and lighting loads. Led Driver Application Note.
From e2e.ti.com
LM5022 LED driver application for flexible Vout(Vf) range Power Led Driver Application Note How to drive resistive, inductive, capacitive, and lighting loads. here are some suggestions for avoiding or minimizing audio noise for led driver applications. this document is intended for design engineers, application engineers and students, for example, who need to design. this document provides background and assistance to individuals who are considering the use of linear led. Led Driver Application Note.
From sosteneslekule.blogspot.com
LED Dimming A HighPower 40V Buck LED Driver with Two Dimming Methods Led Driver Application Note this document is intended for design engineers, application engineers and students, for example, who need to design. this document provides background and assistance to individuals who are considering the use of linear led. How to drive resistive, inductive, capacitive, and lighting loads. here are some suggestions for avoiding or minimizing audio noise for led driver applications. Led Driver Application Note.