Model Of Business Process . Business process modeling allows companies to visualize these processes so that they can take steps to streamline them. We'll explain what it is, how it works, and how it can transform business productivity and efficiency. Business process modeling can be described as creating a map of what happens within a business, detailing how tasks are carried out, by whom,. Just like a cio uses technology to achieve strategic success, business. Business process modeling and notation (bpmn) is the global standard for modeling business processes. Let’s look at exactly what business process modeling is, what benefits it creates, and how using business process modeling notation (bpmn) diagrams can help you get clear on your business processes. Business process modeling (bpm) is the visual mapping of everything within a company’s processes, detailing who is carrying out what task and in what sequence work has.
from evbn.org
Business process modeling and notation (bpmn) is the global standard for modeling business processes. Let’s look at exactly what business process modeling is, what benefits it creates, and how using business process modeling notation (bpmn) diagrams can help you get clear on your business processes. We'll explain what it is, how it works, and how it can transform business productivity and efficiency. Just like a cio uses technology to achieve strategic success, business. Business process modeling allows companies to visualize these processes so that they can take steps to streamline them. Business process modeling can be described as creating a map of what happens within a business, detailing how tasks are carried out, by whom,. Business process modeling (bpm) is the visual mapping of everything within a company’s processes, detailing who is carrying out what task and in what sequence work has.
How to Create a Business Process Diagram (With Examples) frevvo Blog
Model Of Business Process Business process modeling (bpm) is the visual mapping of everything within a company’s processes, detailing who is carrying out what task and in what sequence work has. Business process modeling allows companies to visualize these processes so that they can take steps to streamline them. Let’s look at exactly what business process modeling is, what benefits it creates, and how using business process modeling notation (bpmn) diagrams can help you get clear on your business processes. Business process modeling (bpm) is the visual mapping of everything within a company’s processes, detailing who is carrying out what task and in what sequence work has. Business process modeling can be described as creating a map of what happens within a business, detailing how tasks are carried out, by whom,. We'll explain what it is, how it works, and how it can transform business productivity and efficiency. Just like a cio uses technology to achieve strategic success, business. Business process modeling and notation (bpmn) is the global standard for modeling business processes.
From tallyfy.com
9 Best Business Process Modeling Techniques (With Examples) Model Of Business Process Just like a cio uses technology to achieve strategic success, business. Business process modeling can be described as creating a map of what happens within a business, detailing how tasks are carried out, by whom,. Let’s look at exactly what business process modeling is, what benefits it creates, and how using business process modeling notation (bpmn) diagrams can help you. Model Of Business Process.
From www.slideteam.net
Transformation Process Model For Business Operations PowerPoint Slide Model Of Business Process Business process modeling can be described as creating a map of what happens within a business, detailing how tasks are carried out, by whom,. Business process modeling (bpm) is the visual mapping of everything within a company’s processes, detailing who is carrying out what task and in what sequence work has. We'll explain what it is, how it works, and. Model Of Business Process.
From www.getsmarter.com
10 Business Process Modelling Techniques GetSmarter Blog Model Of Business Process Business process modeling can be described as creating a map of what happens within a business, detailing how tasks are carried out, by whom,. Business process modeling and notation (bpmn) is the global standard for modeling business processes. We'll explain what it is, how it works, and how it can transform business productivity and efficiency. Business process modeling allows companies. Model Of Business Process.
From www.bpmhandbook.com
BPM Handbook Business Process Management Governance Model Of Business Process Business process modeling (bpm) is the visual mapping of everything within a company’s processes, detailing who is carrying out what task and in what sequence work has. Business process modeling can be described as creating a map of what happens within a business, detailing how tasks are carried out, by whom,. Just like a cio uses technology to achieve strategic. Model Of Business Process.
From evbn.org
How to Create a Business Process Diagram (With Examples) frevvo Blog Model Of Business Process Business process modeling (bpm) is the visual mapping of everything within a company’s processes, detailing who is carrying out what task and in what sequence work has. Business process modeling allows companies to visualize these processes so that they can take steps to streamline them. Just like a cio uses technology to achieve strategic success, business. Business process modeling and. Model Of Business Process.
From tallyfy.com
StepByStep Guide to Business Process Mapping Tallyfy Model Of Business Process Just like a cio uses technology to achieve strategic success, business. Business process modeling can be described as creating a map of what happens within a business, detailing how tasks are carried out, by whom,. Business process modeling allows companies to visualize these processes so that they can take steps to streamline them. Business process modeling (bpm) is the visual. Model Of Business Process.
From quixy.com
Ultimate Guide to Business Process Maturity Model Model Of Business Process We'll explain what it is, how it works, and how it can transform business productivity and efficiency. Let’s look at exactly what business process modeling is, what benefits it creates, and how using business process modeling notation (bpmn) diagrams can help you get clear on your business processes. Business process modeling and notation (bpmn) is the global standard for modeling. Model Of Business Process.
From manganproject.blogspot.com
Creating a Business Model for Beginners Model Of Business Process Just like a cio uses technology to achieve strategic success, business. Business process modeling (bpm) is the visual mapping of everything within a company’s processes, detailing who is carrying out what task and in what sequence work has. Business process modeling and notation (bpmn) is the global standard for modeling business processes. We'll explain what it is, how it works,. Model Of Business Process.
From monday.com
Business Process Modeling (BPM) Definition & Techniques Model Of Business Process Business process modeling and notation (bpmn) is the global standard for modeling business processes. Business process modeling can be described as creating a map of what happens within a business, detailing how tasks are carried out, by whom,. Let’s look at exactly what business process modeling is, what benefits it creates, and how using business process modeling notation (bpmn) diagrams. Model Of Business Process.
From www.dragon1.com
How to Create a Business Process Model (BPMN) Tutorial Model Of Business Process Business process modeling can be described as creating a map of what happens within a business, detailing how tasks are carried out, by whom,. We'll explain what it is, how it works, and how it can transform business productivity and efficiency. Just like a cio uses technology to achieve strategic success, business. Business process modeling and notation (bpmn) is the. Model Of Business Process.
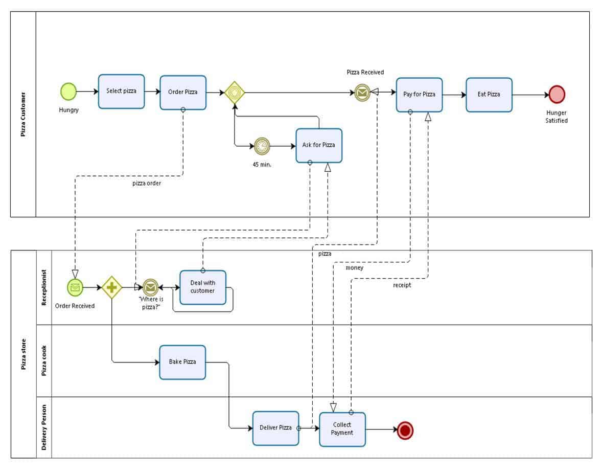
From arccclas.weebly.com
Example pizza business process model arccclas Model Of Business Process Business process modeling can be described as creating a map of what happens within a business, detailing how tasks are carried out, by whom,. We'll explain what it is, how it works, and how it can transform business productivity and efficiency. Let’s look at exactly what business process modeling is, what benefits it creates, and how using business process modeling. Model Of Business Process.
From www.parahyena.com
Business Process Modeling Template PARAHYENA Model Of Business Process Just like a cio uses technology to achieve strategic success, business. Business process modeling allows companies to visualize these processes so that they can take steps to streamline them. Let’s look at exactly what business process modeling is, what benefits it creates, and how using business process modeling notation (bpmn) diagrams can help you get clear on your business processes.. Model Of Business Process.
From www.getsmarter.com
10 Business Process Modelling Techniques GetSmarter Blog Model Of Business Process We'll explain what it is, how it works, and how it can transform business productivity and efficiency. Business process modeling can be described as creating a map of what happens within a business, detailing how tasks are carried out, by whom,. Business process modeling (bpm) is the visual mapping of everything within a company’s processes, detailing who is carrying out. Model Of Business Process.
From blog.leonardo.com.au
How to Present Business Process Models to Stakeholders Model Of Business Process Business process modeling and notation (bpmn) is the global standard for modeling business processes. We'll explain what it is, how it works, and how it can transform business productivity and efficiency. Business process modeling (bpm) is the visual mapping of everything within a company’s processes, detailing who is carrying out what task and in what sequence work has. Business process. Model Of Business Process.
From www.researchgate.net
Model of business process for product design Download Scientific Diagram Model Of Business Process Let’s look at exactly what business process modeling is, what benefits it creates, and how using business process modeling notation (bpmn) diagrams can help you get clear on your business processes. Business process modeling allows companies to visualize these processes so that they can take steps to streamline them. Business process modeling and notation (bpmn) is the global standard for. Model Of Business Process.
From www.pinterest.co.uk
Pin on Business Process Management Examples Model Of Business Process Let’s look at exactly what business process modeling is, what benefits it creates, and how using business process modeling notation (bpmn) diagrams can help you get clear on your business processes. Business process modeling and notation (bpmn) is the global standard for modeling business processes. Business process modeling allows companies to visualize these processes so that they can take steps. Model Of Business Process.
From www.smartsheet.com
Business Process Modeling and Notation (BPMN) 101 Smartsheet Model Of Business Process We'll explain what it is, how it works, and how it can transform business productivity and efficiency. Business process modeling allows companies to visualize these processes so that they can take steps to streamline them. Business process modeling (bpm) is the visual mapping of everything within a company’s processes, detailing who is carrying out what task and in what sequence. Model Of Business Process.
From www.evologicconcepts.com
Organizing Processes Model Of Business Process Just like a cio uses technology to achieve strategic success, business. Business process modeling (bpm) is the visual mapping of everything within a company’s processes, detailing who is carrying out what task and in what sequence work has. Business process modeling can be described as creating a map of what happens within a business, detailing how tasks are carried out,. Model Of Business Process.
From www.parahyena.com
Business Process Modeling Template PARAHYENA Model Of Business Process Just like a cio uses technology to achieve strategic success, business. Business process modeling can be described as creating a map of what happens within a business, detailing how tasks are carried out, by whom,. We'll explain what it is, how it works, and how it can transform business productivity and efficiency. Let’s look at exactly what business process modeling. Model Of Business Process.
From tallyfy.com
9 Best Business Process Modeling Techniques (With Examples) Model Of Business Process Business process modeling and notation (bpmn) is the global standard for modeling business processes. Business process modeling (bpm) is the visual mapping of everything within a company’s processes, detailing who is carrying out what task and in what sequence work has. Business process modeling allows companies to visualize these processes so that they can take steps to streamline them. Let’s. Model Of Business Process.
From www.getsmarter.com
10 Business Process Modelling Techniques GetSmarter Blog Model Of Business Process Business process modeling and notation (bpmn) is the global standard for modeling business processes. Business process modeling can be described as creating a map of what happens within a business, detailing how tasks are carried out, by whom,. Let’s look at exactly what business process modeling is, what benefits it creates, and how using business process modeling notation (bpmn) diagrams. Model Of Business Process.
From www.collidu.com
Transformation Process Model PowerPoint Presentation Slides PPT Template Model Of Business Process Let’s look at exactly what business process modeling is, what benefits it creates, and how using business process modeling notation (bpmn) diagrams can help you get clear on your business processes. Business process modeling can be described as creating a map of what happens within a business, detailing how tasks are carried out, by whom,. Business process modeling and notation. Model Of Business Process.
From www.getsmarter.com
10 Business Process Modelling Techniques GetSmarter Blog Model Of Business Process Business process modeling can be described as creating a map of what happens within a business, detailing how tasks are carried out, by whom,. Business process modeling and notation (bpmn) is the global standard for modeling business processes. Let’s look at exactly what business process modeling is, what benefits it creates, and how using business process modeling notation (bpmn) diagrams. Model Of Business Process.
From www.conceptdraw.com
Process Flowchart Business Diagram Software Business Process Model Of Business Process Business process modeling and notation (bpmn) is the global standard for modeling business processes. Let’s look at exactly what business process modeling is, what benefits it creates, and how using business process modeling notation (bpmn) diagrams can help you get clear on your business processes. Business process modeling (bpm) is the visual mapping of everything within a company’s processes, detailing. Model Of Business Process.
From www.parahyena.com
Business Process Modeling Template PARAHYENA Model Of Business Process Just like a cio uses technology to achieve strategic success, business. Business process modeling allows companies to visualize these processes so that they can take steps to streamline them. We'll explain what it is, how it works, and how it can transform business productivity and efficiency. Business process modeling and notation (bpmn) is the global standard for modeling business processes.. Model Of Business Process.
From kuaforasistani.com
10 Business Process Modelling Techniques GetSmarter Blog (2023) Model Of Business Process Let’s look at exactly what business process modeling is, what benefits it creates, and how using business process modeling notation (bpmn) diagrams can help you get clear on your business processes. Business process modeling allows companies to visualize these processes so that they can take steps to streamline them. Just like a cio uses technology to achieve strategic success, business.. Model Of Business Process.
From www.conceptdraw.com
BPMN 2.0 Business Process Modeling Software for Mac Business Model Of Business Process Let’s look at exactly what business process modeling is, what benefits it creates, and how using business process modeling notation (bpmn) diagrams can help you get clear on your business processes. Business process modeling (bpm) is the visual mapping of everything within a company’s processes, detailing who is carrying out what task and in what sequence work has. We'll explain. Model Of Business Process.
From www.conceptdraw.com
Business Process Diagram Solution Model Of Business Process Business process modeling (bpm) is the visual mapping of everything within a company’s processes, detailing who is carrying out what task and in what sequence work has. Let’s look at exactly what business process modeling is, what benefits it creates, and how using business process modeling notation (bpmn) diagrams can help you get clear on your business processes. We'll explain. Model Of Business Process.
From www.slideteam.net
Business process management maturity model Presentation Graphics Model Of Business Process Business process modeling can be described as creating a map of what happens within a business, detailing how tasks are carried out, by whom,. Business process modeling and notation (bpmn) is the global standard for modeling business processes. Just like a cio uses technology to achieve strategic success, business. We'll explain what it is, how it works, and how it. Model Of Business Process.
From www.coursehero.com
[Solved] Discuss the strategic management process model support your Model Of Business Process Business process modeling (bpm) is the visual mapping of everything within a company’s processes, detailing who is carrying out what task and in what sequence work has. Let’s look at exactly what business process modeling is, what benefits it creates, and how using business process modeling notation (bpmn) diagrams can help you get clear on your business processes. Business process. Model Of Business Process.
From mychartguide.com
BPMN Business Process Model and Notation My Chart Guide Model Of Business Process Let’s look at exactly what business process modeling is, what benefits it creates, and how using business process modeling notation (bpmn) diagrams can help you get clear on your business processes. Business process modeling (bpm) is the visual mapping of everything within a company’s processes, detailing who is carrying out what task and in what sequence work has. We'll explain. Model Of Business Process.
From www.dragon1.com
How to Create a Business Process Model Dragon1 Model Of Business Process Business process modeling allows companies to visualize these processes so that they can take steps to streamline them. Business process modeling and notation (bpmn) is the global standard for modeling business processes. Let’s look at exactly what business process modeling is, what benefits it creates, and how using business process modeling notation (bpmn) diagrams can help you get clear on. Model Of Business Process.
From www.conceptdraw.com
Business Process Modeling Software for Mac Features to Draw Diagrams Model Of Business Process Let’s look at exactly what business process modeling is, what benefits it creates, and how using business process modeling notation (bpmn) diagrams can help you get clear on your business processes. Business process modeling can be described as creating a map of what happens within a business, detailing how tasks are carried out, by whom,. We'll explain what it is,. Model Of Business Process.
From www.lucidchart.com
What Makes Lewin’s Change Theory Ideal for Businesses Lucidchart Blog Model Of Business Process Business process modeling and notation (bpmn) is the global standard for modeling business processes. Business process modeling allows companies to visualize these processes so that they can take steps to streamline them. Business process modeling can be described as creating a map of what happens within a business, detailing how tasks are carried out, by whom,. Let’s look at exactly. Model Of Business Process.
From www.slideteam.net
Business Core Processes Model Landscape PPT PowerPoint Model Of Business Process Let’s look at exactly what business process modeling is, what benefits it creates, and how using business process modeling notation (bpmn) diagrams can help you get clear on your business processes. Business process modeling and notation (bpmn) is the global standard for modeling business processes. Business process modeling (bpm) is the visual mapping of everything within a company’s processes, detailing. Model Of Business Process.