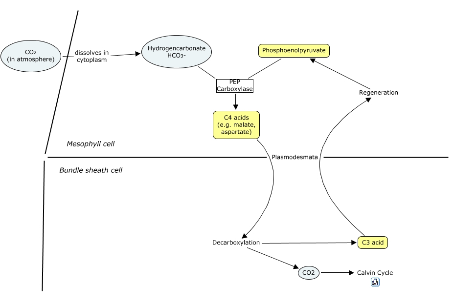
What Is The Key Advantage Of The C4 Pathway . The carbon dioxide that is taken in by the plant is moved to bundle sheath cells by the malic acid or This review provides insight into the initial discovery of this pathway, the clues which led hatch and slack and others to these definitive experiments, some. The c 4 pathway is one of the most complicated biochemical pathways likely to be placed in front of a university undergraduate, and. C4 has one step in the pathway before the calvin cycle which reduces the amount of carbon that is lost in the overall process. The c (4) pathway is a complex combination of both biochemical and morphological specialisation, which provides an elevation of the co (2) concentration. The c 4 pathway is a complex combination of both biochemical and morphological specialisation, which provides an elevation of the co 2 concentration at. Each pathway—c3, c4, and cam—offers unique advantages that enable plants to optimize resource use in specific habitats,.
from mungfali.com
C4 has one step in the pathway before the calvin cycle which reduces the amount of carbon that is lost in the overall process. The c 4 pathway is a complex combination of both biochemical and morphological specialisation, which provides an elevation of the co 2 concentration at. The c (4) pathway is a complex combination of both biochemical and morphological specialisation, which provides an elevation of the co (2) concentration. The c 4 pathway is one of the most complicated biochemical pathways likely to be placed in front of a university undergraduate, and. Each pathway—c3, c4, and cam—offers unique advantages that enable plants to optimize resource use in specific habitats,. The carbon dioxide that is taken in by the plant is moved to bundle sheath cells by the malic acid or This review provides insight into the initial discovery of this pathway, the clues which led hatch and slack and others to these definitive experiments, some.
C4 Pathway
What Is The Key Advantage Of The C4 Pathway The c 4 pathway is a complex combination of both biochemical and morphological specialisation, which provides an elevation of the co 2 concentration at. The carbon dioxide that is taken in by the plant is moved to bundle sheath cells by the malic acid or This review provides insight into the initial discovery of this pathway, the clues which led hatch and slack and others to these definitive experiments, some. C4 has one step in the pathway before the calvin cycle which reduces the amount of carbon that is lost in the overall process. The c 4 pathway is a complex combination of both biochemical and morphological specialisation, which provides an elevation of the co 2 concentration at. The c 4 pathway is one of the most complicated biochemical pathways likely to be placed in front of a university undergraduate, and. The c (4) pathway is a complex combination of both biochemical and morphological specialisation, which provides an elevation of the co (2) concentration. Each pathway—c3, c4, and cam—offers unique advantages that enable plants to optimize resource use in specific habitats,.
From www.slideserve.com
PPT C4 Cycle of Photosynthesis Hatch and Slack Pathway PowerPoint What Is The Key Advantage Of The C4 Pathway This review provides insight into the initial discovery of this pathway, the clues which led hatch and slack and others to these definitive experiments, some. Each pathway—c3, c4, and cam—offers unique advantages that enable plants to optimize resource use in specific habitats,. The c 4 pathway is a complex combination of both biochemical and morphological specialisation, which provides an elevation. What Is The Key Advantage Of The C4 Pathway.
From biologydictionary.net
C3, C4 and CAM Plants Comparison Chart Biology Dictionary What Is The Key Advantage Of The C4 Pathway C4 has one step in the pathway before the calvin cycle which reduces the amount of carbon that is lost in the overall process. This review provides insight into the initial discovery of this pathway, the clues which led hatch and slack and others to these definitive experiments, some. Each pathway—c3, c4, and cam—offers unique advantages that enable plants to. What Is The Key Advantage Of The C4 Pathway.
From www.slideserve.com
PPT C4 Photosynthesis PowerPoint Presentation, free download ID3107488 What Is The Key Advantage Of The C4 Pathway The carbon dioxide that is taken in by the plant is moved to bundle sheath cells by the malic acid or This review provides insight into the initial discovery of this pathway, the clues which led hatch and slack and others to these definitive experiments, some. C4 has one step in the pathway before the calvin cycle which reduces the. What Is The Key Advantage Of The C4 Pathway.
From www.researchgate.net
Pathways and reactions catalyzed by isoforms of C4 photosynthetic What Is The Key Advantage Of The C4 Pathway C4 has one step in the pathway before the calvin cycle which reduces the amount of carbon that is lost in the overall process. This review provides insight into the initial discovery of this pathway, the clues which led hatch and slack and others to these definitive experiments, some. Each pathway—c3, c4, and cam—offers unique advantages that enable plants to. What Is The Key Advantage Of The C4 Pathway.
From istudy.pk
C4 Cycle Study Solutions What Is The Key Advantage Of The C4 Pathway This review provides insight into the initial discovery of this pathway, the clues which led hatch and slack and others to these definitive experiments, some. The c 4 pathway is a complex combination of both biochemical and morphological specialisation, which provides an elevation of the co 2 concentration at. The carbon dioxide that is taken in by the plant is. What Is The Key Advantage Of The C4 Pathway.
From cmapspublic2.ihmc.us
C4 Pathway What Is The Key Advantage Of The C4 Pathway Each pathway—c3, c4, and cam—offers unique advantages that enable plants to optimize resource use in specific habitats,. The carbon dioxide that is taken in by the plant is moved to bundle sheath cells by the malic acid or C4 has one step in the pathway before the calvin cycle which reduces the amount of carbon that is lost in the. What Is The Key Advantage Of The C4 Pathway.
From www.researchgate.net
the various steps of C4 pathway. source... Download Scientific Diagram What Is The Key Advantage Of The C4 Pathway The c 4 pathway is one of the most complicated biochemical pathways likely to be placed in front of a university undergraduate, and. Each pathway—c3, c4, and cam—offers unique advantages that enable plants to optimize resource use in specific habitats,. The carbon dioxide that is taken in by the plant is moved to bundle sheath cells by the malic acid. What Is The Key Advantage Of The C4 Pathway.
From byjus.com
How does the C4 pathway limit photorespiration? What Is The Key Advantage Of The C4 Pathway The c 4 pathway is a complex combination of both biochemical and morphological specialisation, which provides an elevation of the co 2 concentration at. The c (4) pathway is a complex combination of both biochemical and morphological specialisation, which provides an elevation of the co (2) concentration. The carbon dioxide that is taken in by the plant is moved to. What Is The Key Advantage Of The C4 Pathway.
From www.researchgate.net
Detailed schematic of the C4 photosynthesis pathway of NADME and What Is The Key Advantage Of The C4 Pathway The c 4 pathway is a complex combination of both biochemical and morphological specialisation, which provides an elevation of the co 2 concentration at. This review provides insight into the initial discovery of this pathway, the clues which led hatch and slack and others to these definitive experiments, some. C4 has one step in the pathway before the calvin cycle. What Is The Key Advantage Of The C4 Pathway.
From www.c4phylomics.org
C4 Phylomics Photosynthesis What Is The Key Advantage Of The C4 Pathway The c 4 pathway is a complex combination of both biochemical and morphological specialisation, which provides an elevation of the co 2 concentration at. The carbon dioxide that is taken in by the plant is moved to bundle sheath cells by the malic acid or The c 4 pathway is one of the most complicated biochemical pathways likely to be. What Is The Key Advantage Of The C4 Pathway.
From blogs.biomedcentral.com
No need to panicoid C4 photosynthesis could increase crop yields On What Is The Key Advantage Of The C4 Pathway The carbon dioxide that is taken in by the plant is moved to bundle sheath cells by the malic acid or Each pathway—c3, c4, and cam—offers unique advantages that enable plants to optimize resource use in specific habitats,. C4 has one step in the pathway before the calvin cycle which reduces the amount of carbon that is lost in the. What Is The Key Advantage Of The C4 Pathway.
From www.youtube.com
THE C4 PATHWAY_ PART 01 YouTube What Is The Key Advantage Of The C4 Pathway The c 4 pathway is one of the most complicated biochemical pathways likely to be placed in front of a university undergraduate, and. The c 4 pathway is a complex combination of both biochemical and morphological specialisation, which provides an elevation of the co 2 concentration at. C4 has one step in the pathway before the calvin cycle which reduces. What Is The Key Advantage Of The C4 Pathway.
From www.tpsearchtool.com
C4 Pathway Diagram Diagram Media Images What Is The Key Advantage Of The C4 Pathway This review provides insight into the initial discovery of this pathway, the clues which led hatch and slack and others to these definitive experiments, some. The c (4) pathway is a complex combination of both biochemical and morphological specialisation, which provides an elevation of the co (2) concentration. The c 4 pathway is one of the most complicated biochemical pathways. What Is The Key Advantage Of The C4 Pathway.
From www.toppr.com
Give the diagrammatic representation of C4 cycle. What Is The Key Advantage Of The C4 Pathway The c (4) pathway is a complex combination of both biochemical and morphological specialisation, which provides an elevation of the co (2) concentration. The c 4 pathway is a complex combination of both biochemical and morphological specialisation, which provides an elevation of the co 2 concentration at. The carbon dioxide that is taken in by the plant is moved to. What Is The Key Advantage Of The C4 Pathway.
From www.shutterstock.com
Scheme Cycle C4 Pathway Photosynthesis Stock Vector (Royalty Free What Is The Key Advantage Of The C4 Pathway Each pathway—c3, c4, and cam—offers unique advantages that enable plants to optimize resource use in specific habitats,. The c 4 pathway is a complex combination of both biochemical and morphological specialisation, which provides an elevation of the co 2 concentration at. The c 4 pathway is one of the most complicated biochemical pathways likely to be placed in front of. What Is The Key Advantage Of The C4 Pathway.
From www.researchgate.net
Schematic diagram of NADPME subtype C4 pathway. The selected eight What Is The Key Advantage Of The C4 Pathway The c 4 pathway is one of the most complicated biochemical pathways likely to be placed in front of a university undergraduate, and. The c 4 pathway is a complex combination of both biochemical and morphological specialisation, which provides an elevation of the co 2 concentration at. C4 has one step in the pathway before the calvin cycle which reduces. What Is The Key Advantage Of The C4 Pathway.
From www.youtube.com
THE C4 PATHWAY_ PART 02 YouTube What Is The Key Advantage Of The C4 Pathway The c 4 pathway is one of the most complicated biochemical pathways likely to be placed in front of a university undergraduate, and. This review provides insight into the initial discovery of this pathway, the clues which led hatch and slack and others to these definitive experiments, some. The c (4) pathway is a complex combination of both biochemical and. What Is The Key Advantage Of The C4 Pathway.
From www.toppr.com
The reaction that is responsible the fixation of CO_2 is catalyzed by What Is The Key Advantage Of The C4 Pathway The c 4 pathway is one of the most complicated biochemical pathways likely to be placed in front of a university undergraduate, and. The c (4) pathway is a complex combination of both biochemical and morphological specialisation, which provides an elevation of the co (2) concentration. C4 has one step in the pathway before the calvin cycle which reduces the. What Is The Key Advantage Of The C4 Pathway.
From www.studocu.com
C4 Pathway C 4 Pathway Rubisco is the enzyme of extreme importance What Is The Key Advantage Of The C4 Pathway This review provides insight into the initial discovery of this pathway, the clues which led hatch and slack and others to these definitive experiments, some. C4 has one step in the pathway before the calvin cycle which reduces the amount of carbon that is lost in the overall process. Each pathway—c3, c4, and cam—offers unique advantages that enable plants to. What Is The Key Advantage Of The C4 Pathway.
From mungfali.com
C4 Pathway What Is The Key Advantage Of The C4 Pathway Each pathway—c3, c4, and cam—offers unique advantages that enable plants to optimize resource use in specific habitats,. The carbon dioxide that is taken in by the plant is moved to bundle sheath cells by the malic acid or The c (4) pathway is a complex combination of both biochemical and morphological specialisation, which provides an elevation of the co (2). What Is The Key Advantage Of The C4 Pathway.
From www.pinterest.com
The C4 pathway (NADP+malic enzyme type) for fixation of CO2 What Is The Key Advantage Of The C4 Pathway The c (4) pathway is a complex combination of both biochemical and morphological specialisation, which provides an elevation of the co (2) concentration. The c 4 pathway is one of the most complicated biochemical pathways likely to be placed in front of a university undergraduate, and. C4 has one step in the pathway before the calvin cycle which reduces the. What Is The Key Advantage Of The C4 Pathway.
From slideplayer.com
PHOTOSYNTHESIS Energy For Life Unit ppt download What Is The Key Advantage Of The C4 Pathway C4 has one step in the pathway before the calvin cycle which reduces the amount of carbon that is lost in the overall process. The c 4 pathway is a complex combination of both biochemical and morphological specialisation, which provides an elevation of the co 2 concentration at. Each pathway—c3, c4, and cam—offers unique advantages that enable plants to optimize. What Is The Key Advantage Of The C4 Pathway.
From gbu-taganskij.ru
C4 Cycle Diagram Labelled Diagram Of C4 Cycle Class, 44 OFF What Is The Key Advantage Of The C4 Pathway The carbon dioxide that is taken in by the plant is moved to bundle sheath cells by the malic acid or The c (4) pathway is a complex combination of both biochemical and morphological specialisation, which provides an elevation of the co (2) concentration. The c 4 pathway is one of the most complicated biochemical pathways likely to be placed. What Is The Key Advantage Of The C4 Pathway.
From byjus.com
Hatch and Slack Cycle Definition, Diagram, Steps, C4 Plants What Is The Key Advantage Of The C4 Pathway The c 4 pathway is one of the most complicated biochemical pathways likely to be placed in front of a university undergraduate, and. This review provides insight into the initial discovery of this pathway, the clues which led hatch and slack and others to these definitive experiments, some. C4 has one step in the pathway before the calvin cycle which. What Is The Key Advantage Of The C4 Pathway.
From www.slideserve.com
PPT Calvin Cycle PowerPoint Presentation, free download ID6095726 What Is The Key Advantage Of The C4 Pathway C4 has one step in the pathway before the calvin cycle which reduces the amount of carbon that is lost in the overall process. This review provides insight into the initial discovery of this pathway, the clues which led hatch and slack and others to these definitive experiments, some. The c 4 pathway is a complex combination of both biochemical. What Is The Key Advantage Of The C4 Pathway.
From www.brainkart.com
Photosynthesis C4 Pathway What Is The Key Advantage Of The C4 Pathway The carbon dioxide that is taken in by the plant is moved to bundle sheath cells by the malic acid or This review provides insight into the initial discovery of this pathway, the clues which led hatch and slack and others to these definitive experiments, some. The c (4) pathway is a complex combination of both biochemical and morphological specialisation,. What Is The Key Advantage Of The C4 Pathway.
From slideplayer.com
Chapter TwentyTwo Photosynthesis. ppt download What Is The Key Advantage Of The C4 Pathway This review provides insight into the initial discovery of this pathway, the clues which led hatch and slack and others to these definitive experiments, some. The carbon dioxide that is taken in by the plant is moved to bundle sheath cells by the malic acid or Each pathway—c3, c4, and cam—offers unique advantages that enable plants to optimize resource use. What Is The Key Advantage Of The C4 Pathway.
From mungfali.com
C4 Pathway What Is The Key Advantage Of The C4 Pathway This review provides insight into the initial discovery of this pathway, the clues which led hatch and slack and others to these definitive experiments, some. The c (4) pathway is a complex combination of both biochemical and morphological specialisation, which provides an elevation of the co (2) concentration. The c 4 pathway is one of the most complicated biochemical pathways. What Is The Key Advantage Of The C4 Pathway.
From www.numerade.com
SOLVED An advantage of the C4 pathway over the C3 pathway is that The What Is The Key Advantage Of The C4 Pathway The c 4 pathway is a complex combination of both biochemical and morphological specialisation, which provides an elevation of the co 2 concentration at. The c 4 pathway is one of the most complicated biochemical pathways likely to be placed in front of a university undergraduate, and. This review provides insight into the initial discovery of this pathway, the clues. What Is The Key Advantage Of The C4 Pathway.
From www.geeksforgeeks.org
C4 PlantsCharacteristics, Anatomy, Evolution, and Need What Is The Key Advantage Of The C4 Pathway Each pathway—c3, c4, and cam—offers unique advantages that enable plants to optimize resource use in specific habitats,. The c 4 pathway is a complex combination of both biochemical and morphological specialisation, which provides an elevation of the co 2 concentration at. The c (4) pathway is a complex combination of both biochemical and morphological specialisation, which provides an elevation of. What Is The Key Advantage Of The C4 Pathway.
From www.slideserve.com
PPT C4 Photosynthesis PowerPoint Presentation, free download ID6596844 What Is The Key Advantage Of The C4 Pathway The c 4 pathway is a complex combination of both biochemical and morphological specialisation, which provides an elevation of the co 2 concentration at. The carbon dioxide that is taken in by the plant is moved to bundle sheath cells by the malic acid or Each pathway—c3, c4, and cam—offers unique advantages that enable plants to optimize resource use in. What Is The Key Advantage Of The C4 Pathway.
From www.researchgate.net
Schema of C4 photosynthetic pathway in Miscanthus. Two cells types, mc What Is The Key Advantage Of The C4 Pathway The c (4) pathway is a complex combination of both biochemical and morphological specialisation, which provides an elevation of the co (2) concentration. C4 has one step in the pathway before the calvin cycle which reduces the amount of carbon that is lost in the overall process. The c 4 pathway is a complex combination of both biochemical and morphological. What Is The Key Advantage Of The C4 Pathway.
From www.wur.nl
Natural variation within a species for traits underpinning C4 What Is The Key Advantage Of The C4 Pathway The c 4 pathway is a complex combination of both biochemical and morphological specialisation, which provides an elevation of the co 2 concentration at. This review provides insight into the initial discovery of this pathway, the clues which led hatch and slack and others to these definitive experiments, some. The c (4) pathway is a complex combination of both biochemical. What Is The Key Advantage Of The C4 Pathway.
From www.semanticscholar.org
[PDF] Photorespiration and the evolution of C4 photosynthesis What Is The Key Advantage Of The C4 Pathway Each pathway—c3, c4, and cam—offers unique advantages that enable plants to optimize resource use in specific habitats,. The c 4 pathway is a complex combination of both biochemical and morphological specialisation, which provides an elevation of the co 2 concentration at. The c (4) pathway is a complex combination of both biochemical and morphological specialisation, which provides an elevation of. What Is The Key Advantage Of The C4 Pathway.
From www.biologyonline.com
C4 plant Definition and Examples Biology Online Dictionary What Is The Key Advantage Of The C4 Pathway The c 4 pathway is one of the most complicated biochemical pathways likely to be placed in front of a university undergraduate, and. This review provides insight into the initial discovery of this pathway, the clues which led hatch and slack and others to these definitive experiments, some. Each pathway—c3, c4, and cam—offers unique advantages that enable plants to optimize. What Is The Key Advantage Of The C4 Pathway.